Fórum témák
» Több friss téma |
A ratiometrikusnál pontosabbat aligha lehet csinálni házilag, ráadásul ha megfelelő a számítás akkor van védelmed is és a hozzávezetés sem számít bele a mérésbe. (4 vezetékes mód).
Nézd meg a max132 adatlapját abban van ilyen kapcsolás, csak a maxim helyére kell berakni a 7135-öt, ill. az ellenállást átszámolni.
Tényleg jó dolog ez a mérési elv! Sokkal egyszerűbb mint amilyenen én gondolkodtam eddig. Nem kell stabil és precíz referencia, nem zavarérzékeny, nem igényel műveleti erősítőket. Csak precíz ellenállás kell hozzá, semmi más.
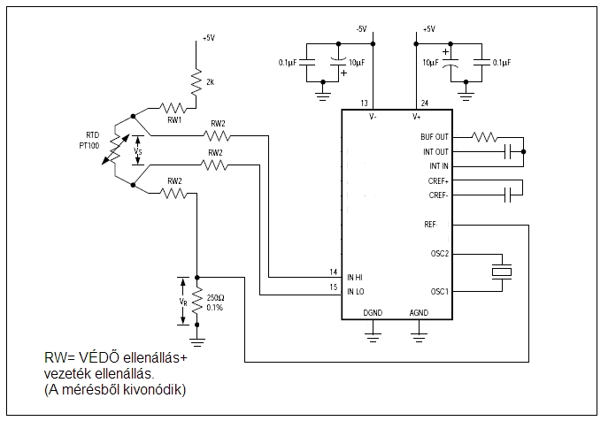
Nagyon remélem hogy ez a dolog az ICL7135-el is megoldható. Annak az adatlapján nem találtam ilyen kapcsolási rajzot, persze ettől függetlenül működnie kellene. Az ICL7135-nek sajnos nincs RefLO bemenete csak RefHI. Emiatt annyit változik a dolog hogy a középső ellenállás két vége megy az InLO és InHI bemenetekre. A Ref bemenet pedig az alsó ellenállásra csatlakozik aminek a másik vége a földön van, úgyhogy tök jó.
Biztos hogy jó, csak ref+ , ref- és in+ in- bemenet a feltétel, az meg van neki, ráadásul az adatlap 5-7 lapján táblázat 2.sora is utal rá (intersil adatlap).
Az integrátor kondi dielektrikumára érdemes odafigyelni, mret az befolyásolja az AD hibályát ezáltal a mérés pontosságát. Idézet: „Biztos hogy jó, csak ref+ , ref- és in+ in- bemenet a feltétel” De épp ezt mondom, hogy az ICL7135-nek csak egy referencia bemenete van. Ezért kell azt az alsó ellenálláshoz kötnöm, mert annak az alja a földön van.
Nem tudom, hogy milyen alsó ellenállásról van szó, de én csináltam egy rajzot, ahogyan én csinálnám.
A maxim rajzát alakítottam át. Úgyis az elv a lényeg.
Pontosan így gondoltam. Ezen a rajzon a VR-t értettem "alsó" ellenállás alatt. RTD a középső, a 2k ami a +5V-ra csatlakozik pedig a felső.
Sziasztok!
Lenne-e valami ötletetek, kapcsolásotok kifejezetten nagy ellenállás (1-400 MOhm) viszonylag pontos (+- 10 KOhm) és stabil mérésére? 5V-os rendszerben PIC dolgozná fel a mért értéket, amely 16 bites ADC-n jutna (MCP3425) be a PIC-hez. Megköszönném, ha valaki tudna segíteni, mert ezügyben (ellenállás mérés) kifejezetten tapasztalatlan vagyok... Előre is köszönet!
Üdv.!
Ami hirtelen eszembe jutott, az a Wheatstone-híd. Mert ilyen nagy értékben nem lehet kapni pontos ellenállásokat (meg másmilyeneket sem), de Wheatstone-híddal kisebb ellenállások is használhatóak.
Sziasztok!
Kérdésem a következő:Hogyan tudom meghatározni a rétegellennállás anyagait?Tehát nekem konkrétan kéne hogy maga a réteg miből van,és hogy az alatt lévő fehér anyag kerámia vagy porcelán e. Szóval én a módszereket/technikákat keresem. Válaszokat előre is köszönöm!
Köszönöm a linkeket,de én sajnos nem találtam meg benne,hogy hogyan lehet meghatározni a rétegellenállás anyagait.Az benne van hogy általában miből és hogyan gyártják,de hogy hogyan lehet meghatározni azt nem találtam.
Lehet hogy félreérthetően tettem fel a kérdést.Én azt szeretném tudni hogy milyen módszerekkel/eszközökkel/anyagokkal/reakciókkal lehet megállapítani hogy az a porszerű anyag ott előttem porcelán vagy kerámia.
Megmondaná nekem valaki, h egy 1ohm-os, egy 4.7Kohm-os, 100 és 150Kohm-os ellenállás hogyan is néz ki? nem az alakjára hanem a csíkozására vagyok kíváncsi
előre is thx.
Szia : EZT esetleg nézted már ! De az a thx az milyen ellenálás ?
Szia
4 csíkos színkód esetén: 1 Ohm: Barna-Fekete-Arany + tűrés színkódja 4,7k:sárga-lila-piros + tűrés színkódja 100k:barna-fekete-sárga + tűrés színkódja 150k:barna-zöld-sárga + tűrés színkódja Itt ellenőrizheted: http://www.tar.hu/hdt/Pictures/Site/old/ohmcode.htm látom közben már megelőztek üdv
és 5 csíkos színkódnál? tűrés nem érdekel
köszi előre is a fáradozásotokat
elárulom, hogy mihez is kellettek nekem ezek... közben vettem a fáradságot és kiszámoltam... egy 2x15Wos erősítőt csináltam, de valamiért nem működik... be van forrasztva az IC, ellenállások, kondenzátorok, minden a helyén van... és jól is vannak a helyükre téve... valakinek esetleg valami megoldás? tudom h nem ide tartozik, na de hátha
5 csíkosnál csak annyi a különbség hogy egyel több számérték sáv van, és a negyedik a szorzó.
Pl.itt
sziasztok
Az lenne a kérdésem, ha egy kapcsolási rajzon úgy van feltüntetve egy ellenállás érték , hogy "2K2", akkor ez azt jelenit, hogy : 2,2 K ohmos az ellenállás ? Vagy elvan írva és ez 22K ohmos lene ? Válaszokat előr is köszönöm . Üdv.: István
Rendben . Köszönöm szépen a felvilágosítást.
Üdv.: István
Butácska vagyok,segítséget kérnék,elveszett a 390K jelü ellenállásom,itthon csak szinkódos ellenállásaim vannak.Milyen,és mennyi darab párhuzamba kötésével lehetne helyetesíteni?ezek negyed vattosak,ha jól emlékszem.Köszönöm.
Idézet: „Milyen,és mennyi darab párhuzamba kötésével lehetne helyetesíteni?” Vicces kérdés , mivel nem említetted pl. hogy milyen ellenállásaid vannak még, mert így kb. pár milliárd kombinációból is ki lehet rakni .Színkódok megállapításához van program az oldalon.
Inkább az volna a kérdésem,hogy 1 K az mennyi ohm.ugyanis a szinkódos ellenálásaim mind ohm-os értéküek,negyed wattosak,az interneten sekol nem találok semmi használhatót...gondolom,hogy 4 darab kéne az 1 watt eléréséhez,párhuzamos kötésben,ha persze az a 390K-s az 1 w-os.Köszönöm...
Idézet: „kérdésem,hogy 1 K az mennyi Ω” 1000 Ohm Ebből raksz össze 390K -t ? Először a mértékegységekkel, utána a többivel kell foglalkozni ![]()
Sejtettem,hogy pár nulla ide-oda...
Pironkodok... Köszönöm nidziella.
Ahogy írtam, rengeteg variációból lehet válogatni, ha pl. nem annyira fontos, hogy pontos értéket kapj akkor köss sorba 4db 100Kohm-s (100000 ohm) ellenállást és így kapsz egy közel 400Kohm-ost. De még mindig nem írtad le, hogy milyen ellenállásaid vannak, úgy könnyebb lenne segíteni.
Ellenállás színkódok: itt Ellenállás hálózat számítás: itt |
Bejelentkezés
Hirdetés |





előre is thx. 
, mivel nem említetted pl. hogy milyen ellenállásaid vannak még, mert így kb. pár milliárd kombinációból is ki lehet rakni 




