Fórum témák
» Több friss téma |
Sziasztok!
Segítséget :help: szeretnék kérni. Megtudjátok mondani hogy hány OHM - os a képen látható ellenállás? Színkód: - Barna - Barna - Fekete - Fekete - Barna Válaszotokat előre is köszönöm! Üdv: Lalax
Próbálj egy kicsit keresni.Bővebben: Például itt
Szia zolika60!
Köszönöm válaszodat! Még annyi hogy az ellenállást mindegy hogy a LED melyik oldalára kötjük? Válaszodat előre is köszi! Üdv: Lalax
Szia maTaKee!
Köszönöm válaszodat! Üdv: Lalax
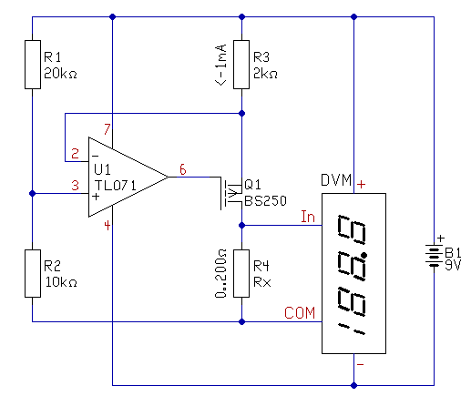
Tudna valaki abban segíteni, hogy PM428-sa DVM modulból, hogyan lehetne ellenállás mérőt késziteni csak 0-200 ohmra.
Üdvözlet!
Létezik vezetőképesség mérés elvén működő fa-nedvesség mérő. Tudja e valaki , hogyan mérnek meg , akár 10 a 12diken ohm értéket? Nincs e valakinek erről használhat kapcsi rajza?
Hello!
Például, egy 1mA-es áramgenerátorral. üdv! proli007
Üdv !
pontosítok:10 a 12-edik, 17-edik ohm is előfordul. és ez a piko ampernek is töredéke. Gyanítom, hogy egy nagyon kis ofset, és bemenő árammal rendelkező erősítővel, akár közevtlenül a bemenetre,?...
Hello!
Tájékozódjál a Google-ban "teraohm meter" címszavak alatt. üdv! proli007
Üdv !
Igazad van, megnéztem. találtam is néhány megoldást teraohm mérésre. Mind a műszer nagy belső ellenállását, és nagy mérőfeszültséget használja ki. Konkrétan egy fa-nedvesség mérésnél, ipari körülmények között, viszont nem tudom hogy kompenzálhatják a nagy belsőellenállással járó zavarérzékenséget...
Hello!
Javítottam már ilyen készüléket a cégnél (véletlenül), csak nem a méréssel voltak gondjai, hanem a táppal, így nem néztem meg hogyan mért. De egy processzoros valami volt, A fában meg szögek drótokkal. Túl nagy fesz nem lehetett, mert minden "csupasz" volt, sima banándugókkal-csipeszekkel... üdv! proli007
Szia!
Ez bizony kár volt kihagyni, egy kicsit kiváncsiskodhattál volna... Azt már láttam más műszereknél, hogy maga a mérés akár több percet is igénybe vehet, gondolom a magas impedanciák miatt. Láttam olyat, hogy ez az idő a műszeren beállítható percekben. Olyan mintha a nagy belső ellenállás miatt a bemeneti kapaitás is bejön a képbe, és ez, a teraohm-on keresztül igen lassan töltődik fel végleges értékre. Találtam olyan kapcsolás töredéket amely ICL7650 chopper stabilizált műveleti ertősíőt használ. üdv barazdas
Hello!
Igen ez nagy valószínűséggel így van, kondi is van benne. De az nem lehet akárki. Sőt a szigetelések sem. Ha kiszámítod milyen áramok jönnek létre, akkor látható, hogy néhány elektronról van szó. És még így is csopperes erősítőt kell használni. Gondolom az erősítőt valami kapcsolón keresztül kell időszakosan az erősítő bemenetére kapcsolni, de az is valami spéci gáztöltésű Reed lehet csak. különben a töltőáram elkúszik a fenébe... (Persze ezeket csak gondolom) üdv! proli007
Sziasztok.Nekem is lenne egy érdekes kérdésem.Van egy erősítőm és össz-vissz két ellenállás van benne tönkremenve.Az egyikre az van ráírva,hogy 1101 (semmi ohm meg ilyenek),a másikra pedig egyszer 1550 és 1560.Nem bírok rájönni,mekkora lehet az értékük.Ráadásul nincs egy ilyen ellenállásom sem itthon,ami működne is.Előre is köszi a segítséget.
Sziasztok. Bocs hogy ide írok, de ki kellene mérnem egy
zener diódát. Hogyan fogjak neki??
Ne haragudj ,hogy csak most reagálok a válaszodra amit köszönök, de csak most vettem észre, hogy a válsz nekem szólt. Az 1ma-es áramgenerátort tudnád egy kicsit részletezni. Nekem az elektronika csak hobbim, és csak alap fokon.
Hello!
- Ha egy ellenálláson állandó áramot hajtunk át, akkor az OHM törvény értelmében azon eső feszültség, arányos az ellenállás értékével. U=I*R - Tekintve, hogy ha feszültségmérő modul 0..200mV feszültséget mér, a 200ohm-os ellenállásra 1mA állandó áramot kell adni, hogy 200mV essen rajta. üdv! proli007
Hello!
És hogy valami kézzelfogható dolog is legyen, mert a következő kérdésed ez lenne... - A mérni kívánt ellenállást, az Rx helyére kell biggyeszteni. - Ha a műszert csak erre az egyetlen célra szeretnéd használni, akkor a kalibrálása megoldható, a műszeren található referencia poti tekergetésével. - Ha egyéb mérésre is használod, akkor az áramgenerátor áramát kell kalibrálni. Természetesen ehhez a három ellenállás közül egyet változtathatóra kell kialakítani. (pld. a 10kohm-ot le kell cserélni egy 9,1kohm-os ellenállásra és vele sorba egy 2kohm-os helitrimmerre.) - Pontossági igényedet nem írtad, de érdemes stabil 1..2% alatti ellenállásokat alkalmazni. Az elérhető pontosság, számításaim szerint végértékre vonatkoztatva, maximálisan valahol 0,3% körül lesz. - A műszerrel így, 0..199,9 ohm tartományban tudsz mérni, 0,1ohm felbontás mellett. Tehát az utolsó számjegy előtti tizedes pontot ki kell gyújtani. üdv! proli007
Az arányméréses elvhez kevesebb alkatrész kell, egyszerűbb, csak egyetlen alkatrésznek kell pontosnak lennie, és egyedül csak az határozza a meg a pontosságot (meg a mérővezetékek ellenállása is kiesik stb...). Szóval szerintem érdemesebb ilyen elvű műszert építeni, ha már DVM van a végén.
Üdv.!
Hello!
Igen, csak a kolléga modult használ,ahol a referencia bemenetek nem férhetők hozzá. üdv! proli007
Üdv. Köszönöm szépen a gyors választ.
Nagyon köszönöm a részletes és minden igényt kielégitő segítséget, és a képet. Nagy segítség. :worship:
Sziasztok!
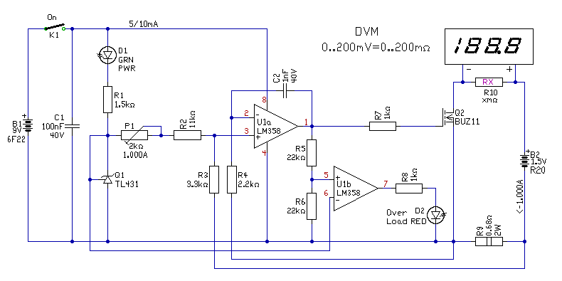
Valaki tudna milliohm mérő kapcsolást javasolni. Akár paneles, akár külső DVM.es megoldást.
Hello!
Készítettem.. Itt a mérőáram 1A, amivel a 200mV méréshatárú műszerrel 0,1mohm felbontással lehet mérni. Méréshatár így 0..200mohm. Az áramkörben két telep van. Egy 9V-os és egy 1,5V-os Góliát, vagy Bébi. De 1V-ig működőképes, tehát akár egy ceruza NiMh aksival is lehetne próbálkozni. Kapcsolni, csak a 9V-ot kell, mert a Fet kikapcsolt állapotban nem fogyaszt. Tekintve, hogy a műveleti erősítő tokjában két erősítő van, a másikkal kis hasznos szolgáltatást építettem be, mely jelzi, ha az áram nem 1A. Ez túlterhelésnél(Rx nagy v. szakadás van), vagy telep feszültség (1,5V) csökkenésnél jelezhet. A 9V kapcsolásához, lehet nyomógombot is használni, akkor nem lehet elfelejteni kikapcsolni.. (Most jöttem csak rá, hogy az áramgenerátor topikban is Te kerested a kapcsolást) üdv! proli007
Szia!
Úgy van! Csak nekem rémlett valamilyen Elektor-os, vagy ELV-s régebbi megoldás. Ott nem egyenárammal mértek, hanem az elemek és a mérendő ellenállás kímélése miatt csak impulzusokkal. A kijelzést pedig egy Sample-Hold áramkörrel oldották meg. Csak arra nem emlékszem már, hogy pontosan hol is láthattam annak idején.
Hello!
Természetesen számtalan módszerrel lehetne mérni. De akkor már mikroprocis vezérlésnek és mérésnek több értelme lenne. De a pontossági igénytől is függ a dolog. üdv! proli007
Helló, mindegy, hogy fém vagy szénréteg ellenállást használok a kapcsolásokban (mindenben
)?
Helló,
találtam egy ellenállást, az van ráírva hogy K18 ez 18 kOhm, vagy 0,18 kOhm? |
Bejelentkezés
Hirdetés |








