Fórum témák
» Több friss téma |
Átrajzolgattam az igényeidnek megfelelően a méretezett rajzot, mellékeltem képként.
Ehez tervezd a nyákod, ahoz hasonlóan mint skori oldalán. 150uH szórási induktivitással, 2x18n rezonáns kondival kb. 68kHz-n fog menni. A tirisztoros védelmet kiszedtem belőle, tapasztalataim szerint, erősítőhöz jobb ha egy olvadóbiztit iktatunk a primér körbe, ami egyszeri rövidzárlat esetén leold. 1.5A-s lomha lesz jó bele. ui: Fetnek IRF740-et írtam, enyémben az dolgozik.
IRFP460 FET-em van itthon. Az is jó lesz?
Úgy néztem szinte mindenben dupla annyit tud, Rds meg közel fele akkora. No..majd jelentkezek, ha kész a nyákterv. Addig is köszi a segítséget.
Az IRFP 460-nak, jóval nagyobb a gate töltése. Jó lenne tudni hogy ez a kapcsolás mennyire kényes erre.
Akkor van még: IRFP23N50L adatlapja: Bővebben: Link
Van még IRFP240 adatlapja: Bővebben: Link Ezek szerintetek?
Akkor szerintem a 23N50L ből csináld. A 240 csak 200V-os.
Jó, tartozhat oda is, de azért a trafó méretezésben segíthetnél. Én is két N fettel gondoltam, akkor az nem félhíd.
Hupsz, a rajzon, a visszacsatoló trafónál elnéztem, a fölső fetet hajtó tekercset fordítva kell bekötni.
Akkor az a kis pont elől van az egy vasra tekert 3 tekercs közül a fölsőn? Az a tekercs kezdetét vagy végét jelenti?
Elöl van, igen.
Az pedig mindegy hogy kezdetet vagy véget jelöl, csak helyesen legyen bekötve. Ja, és annak a legjobb (ahogy Skori is írja) a fénycsőmeghajtókban lévő kis ferrit gyűrű.
Akkor ezt most nem értem...önkényesen kijelölöm a pontnak megfelelő vagy kezdet vagy véget a tekercsen és következetesen betartom a bekötésnél?
Ha nem így van, akkor nem értem ezt: "Hupsz, a rajzon, a visszacsatoló trafónál elnéztem, a fölső fetet hajtó tekercset fordítva kell bekötni." a mondatodat. A tekercset hogy lehet másképp fordítva bekötni, két kivezetése van? A fénycsőmeghajtó kis ferrit gyűrű, gondolom az elektromos meghajtásokban van jelen. Annak nem vagyok közelében, hogy kiszedhessek olyat, viszont van sok ferrit gyűrűm, majd teszek fel képet róluk, hogy megkérdezzem melyik lenne megfelelő.
Hálózati zavarszűrőnek megfelelő lesz 2X16mH?
Ezt találtam amit csatolok.
Van itthon 680µF/200V 4db, 470µF/200V 3db, 100µF/400V 1db, és egy pár darab 120µF/330V (Photo Flash) ez elég kicsi, és valószínű fényképezőgép vakuhoz készítették.
A 680u vagy a 470µF ha kettőt sorba kötök megfelelő hálózati puffernek?
Ha két egyformát sorba kötsz, úgy jó lesz. 200W-hoz elég lesz.
Köszi...és csatolt képen lévő induktivitás is jó lesz a hálózati zavarszűrő részhez?
Abból kiindulva, hogy ezt PC tápból bontottad és azok 2-300W-osak, szerintem jó lesz.
Ez eredetileg is zavarszűrő volt? Én kb 2 cm-es gyűrűket szoktam bontani pc tápokból és azok simán bírják még 500W nál is. Mérd meg a huzalátmérőjét, ha 5A/mm2 áramsürüség alatt maradsz akkor simán bírni fogja.
Nekem is ilyen volt az okfejtésem. Mert gyakorlatilag csak a táp max áramfelvételét kéne elviselnie számottevő melegedés nélkül?
A kérdésem csak arra irányult igazából, hogy az induktivitás értéke megfelelő-e, szűr-e annyit amennyit kell neki? De ha jó akkor jó.
Nem nagyon fértem hozzá, de ha jól láttam/mértem, akkor 0,5mm átmérőjű, 0,196mm2. 5A/mm2-re számolva ez 0,98A -> 225W. Teljesítményre akkor elég lesz ezek szerint. Ha mindent csúcson járatok, akkor is csak 140W lesz fogyasztás. A hatásfok nem tudom milyen de talán 70-90% közötti, 70%-kal számolva is 182W fogyasztás.
Na majd megmérem azokat amiket használok. Erre még nem gondoltam. Azt pedig sajna nem tudom hogy a tervezett terhelésre hogyan kell méretezni a zavarszűrőt induktivitás szempontjából, bár szerintem az is egy szempont lehet, hogy mekkora frekin megy a cucc.
Nagy nyáktervezésben vagyok éppen, és túrom hozzá az alkatrészeket, és ezért van ennyi kérdésem. A táphoz ugye a 680nF MKT helyett jó lesz 470nF is? Vagy van még 1uF.
Primerpuffernek jó lesz 2 db 470µF/200V-os sorban. Az 1µF-ot hová gondoltad?
Pimi9 átrajzolta nekem Skory tápját, Itt: Bővebben: Link. Abban van a primer pufferekkel párhuzamosan egy 680nF.
Ja, értem. Az jó ha van benne :yes:
Az új tápomba már én is beleterveztem. Ha működni fog és terhelni is lehet majd akkor én is kipróbálom ezt az önrezgő tápot.
Nos láttam a tápodat,és tetszik! Csak azt a kimeneti ingadozást mivel lehetne kiküszöbölni a minimálisra kb.+-1 - 2V-ra. Ha a kimeneti puffer kondenzátorokkal játszanák, pl.: 2db 4700µF/100V segítene?
Van egy jópár pc tápom fel lehet használni? A ferrit bennük EI-33, ki lehet hozni belőle 400Wattot?
Üdv!
A PC-táp trafókból szerintem kilehet nyerni 400W-ot. Idézet: „kimeneti ingadozást mivel lehetne kiküszöbölni a minimálisra kb.+-1 - 2V-ra” Frekvencia szabályozásával. Lényege, hogy ha pl a rezonanciafrekvencia 70kHz akkor üresjáratban 150kHz-környékén járatjuk a tápot. Ahogyan a terhelés hatására csökken a feszültség, csökkentjük a kapcsolófrekveciát is a trafó és a rezonánskondik rezonanciafrekvenciája felé (70kHz). Azzal, hogy csökken a freki, lényegében csökken a terheléssel kapcsolódó impedancia is. Lényegében amíg el nem érjük a 70kHz frekvenciát, a kimenőfeszültség teljesen stabil marad. Nagyjából erről lenne szó. Következő tápom ilyen lesz, 500-600W méretben. Csak sok az egyéb projekt és lassan haladok mindennel.
Üdv!
Szeretnék csinálni egy újabb, kicsit jobban átgondolt tervezésű rezonáns kapcs tápot, a mostani túl nagy lett, és kicsit nagyobb teljesítményt szeretnék, kb 6-800W A kérdés, hogy melyik kacsolást építsem meg? Tl494 + ir2110, vagy ir2153 + kiegészítve komplementer tranyókkal. IRFP 460 típusú FET-et szeretnék meghajtani, aminek elég nagy a gate kapacitása. Mostani tápomban ir2153 hajt IRFP450-es FET-et.
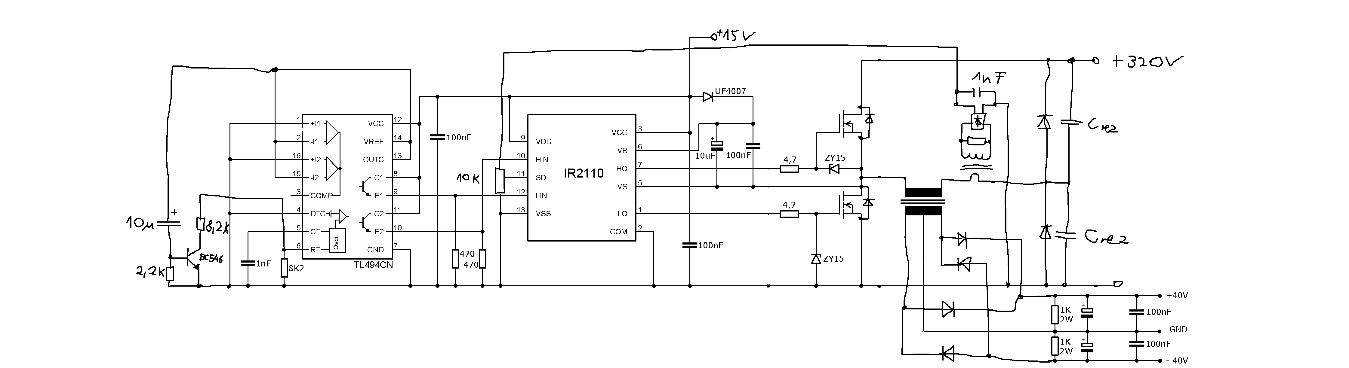
Adott ez a kapcsolás. Ebben kérnék segítséget, hogy a tl494 nél a műveleti erősítőit hogyan, hova kössem, hogy visszacsatolás nélkül működjön? A trafó felőli rész az tiszta rezonáns tápnál. Rezkondik + dióda, de a tl494 működését nem értem teljesen.
Tudnál egy rajzot küldeni? Vagy annyit leírni mit hagyhatok el, és mit hova kössek?
Valahogy így.
A belső hibaerősítők egyáltalán nincsenek használva. DT-helyett inkább egy magasabb frekin való indítást tartom jó ötletnek. Az áramkorlát pedig közvetlenül az IR-t tiltja amíg le nem jár az épp aktuális periódus. Azután automatikusa újraindul. (az IR2110 bemenetein R-S tárolók vannak, és a reset megy a SD-lábra) Az áramkorlát gratz jelölés alatt pl 4 db 1N4148-at értek. üdv!
Köszi a rajzot.
Ezt a magasabb frekin indulást nem teljesen értem, gondolom az a tranzisztor oldja meg. Pontosan ez hogyan akadályozza meg a fet-ek egymásra nyitását? Én áramkorlátnak egy biztosítékot gondoltam a trafóval sorba, úgyis erősítőbe lesz, ha ott zárlat van ne is induljon újra. |
Bejelentkezés
Hirdetés |













