Fórum témák

» Több friss téma
Fórum » Motorgyújtás
 
Témaindító: Peti.Janka, idő: Nov 2, 2006
Lapozás: OK   1 / 207
(#) Peti.Janka hozzászólása Nov 2, 2006 /
 
sziasztok! nekem eggy olyan bajom van hogy van eggy KTM mocim aminek tönkrement az eredeti gyujtása és rá lett szerelve eggy PAL tipusu elektronikus gyujtás, most ez is tönkre ment de nem tom mien mocié volt ez. nem tudna nekem valaki kapcs rajzot gyujtáselektronikához? induktívos jeladó van benne és kb 50 voltot ad le a tekercse. előre is köszi!:nemtudom:
(#) gulyi88 válasza Peti.Janka hozzászólására (») Nov 2, 2006 /
 
van benne akku??
kétütem gondolom

mert csinálok DCI gyuszit induktív jeladóval a sámsonomra...

szal az simán jó lenne a KTM re is
(#) Peti.Janka válasza gulyi88 hozzászólására (») Nov 3, 2006 /
 
szia nincs benne akku. kétütemü. ez krossz moci. eggy öreg 360 gs
(#) gulyi88 válasza Peti.Janka hozzászólására (») Nov 3, 2006 /
 
van benne olyan tekercs ami 300V AC körüli feszt ad ki ????
ha nincs akkor az én gyuszim nem lex jó.....
(pedig zweitakt motorba CDI való )

esetleg egy kis szikratuning :yes: gyertyával párhuzamba (lehető legközelebb a gyetlyához...vagyis a gyertyán ) néhány "bazinagyfeszültségű" kondi
és olyan vastag lex a szikra amilyenről még álmodni sem mertél :yes: nem vicc

valami adatokat még dobhatnál, hogy milyen tápfeszek vanak a gyuszihoz...
(#) mex válasza Peti.Janka hozzászólására (») Nov 3, 2006 1 /
 
Hello! Neked valószinűleg AMAL-SEM márkájú gyújtásod volt eredetileg a mocin. Ez egy svéd cucc,maga a gyújtóelektronika egybe van öntve a trafóval. Ha ilyen akkor a rajzát (tök egyszerű) elküldhetem.Kellene még tudni,hogy az alaplapi tekercs hogy néz ki,mert ebből több fajta van.
(#) mex válasza mex hozzászólására (») Nov 3, 2006 /
 
Ilyen tipusú?
(#) Peti.Janka válasza gulyi88 hozzászólására (») Nov 3, 2006 /
 
szia nincs benne. Ami van kb 50 voltot ad le a. plussz a jeladó tekercs10-15 körül

/A babetta gyujtását probáltam az ad le szikrát csak gyengét/
(#) Peti.Janka válasza mex hozzászólására (») Nov 3, 2006 /
 
helló! nem ijen gyujtás van rajta a blokkon is PAL tipusu a lendkerék és az álórész is. az eredeti nem tom mien én már ezzel vettem!
(#) mex hozzászólása Nov 3, 2006 /
 
Hát igy nehéz segiteni. Mindenesetre a gerjesztőtekercs feszültségét érdemes csúcsértékmérő műszerrel vagy szkóppal mérni,jó tekercs esetén 200V-felett kell lennie terhelés nélkül. Tapasztalatból tudom az esetek 95%-ban ez a tekercs menetzárlatos,kimérni nem könnyű,az áttekerés segit csak. Ha tudsz tegyél fel fényképet az alaplapról. Azt irtad ,hogy babetta gyújtással volt szikra csak gyenge-ez is a tekercs hibájára utal.
(#) Peti.Janka hozzászólása Nov 3, 2006 /
 
AZ eredeti elektronikálya erős szikrát adorr csak össze vissza nem akkor amikor a jeladótekercs adta a jelet, ill akkor is adott szirát amikor a jeladótekercs drótját lehúztam róla. de holnap megpróbálom megmérnia gerjesztőtekercs feszültségét. meg le is fényképezem majd. Addigis köszi a segítséget!
(#) Krisz03 hozzászólása Nov 4, 2006 /
 
Bocsi, hogy nem a témába vág a kérdésem, de mi is egy gyújtással kínlódunk, és hátha tudnátok segíteni.
Szóval építettünk egy un. CDI gyújtást (91-es Rádiótechnika Évkönyv), ami magasabb fordulaton nem akar szikrát adni. Na most ezt kísérletezéssel ki tudjuk javítani, viszont az a rossz, hogy ilyenkor mindig vissza kell szerelni a mociba, majd hidegen (jó, be lehetne melegíteni, de sok idő) szét kell azt pörgetni, és ez nem tetszik nekem.
Tehát valami olyan szerkezet kellene, amivel ki lehetne váltani a megszakítót a próba idejére. Valami olyan kellene, ami a bemenetre pl percenként 6-8000x kapcsolna testet. Tudnátok ajánlani erre valami egyszerű kapcsolást?
Előre is köszi!
Krisz
(#) gulyi88 válasza Krisz03 hozzászólására (») Nov 4, 2006 /
 
csáá
feldobod a rajzot ??? talán tok segíteni
ha hall ic-s akkor az hát hogyis mondjam

és a jeladómégnes mekkora meg milyen erős???
(#) Krisz03 válasza gulyi88 hozzászólására (») Nov 4, 2006 /
 
Mondom, hogy megszakítós!
Itt fentvan a rajza. De asszem már nem is kell. Nagyobb értékűre lett cserélve az 555-nél lévő, frekit beállító kondi, és elsőre jó is lett.
(#) gulyi88 válasza Krisz03 hozzászólására (») Nov 4, 2006 /
 
ha ez volt a hiba akkor:
a baj az volt hogy a hálózati trafót (50Hz)...
a kapcsolásban 4KHz körül műxik.. amit már nemigen bír
ez nagy baj... én át is terveztem...
mivel nagyobbra cserélted a kondit ezért kisebb lett a freki.. kicsit jobban műxik...
(#) Krisz03 válasza gulyi88 hozzászólására (») Nov 4, 2006 /
 
Kicsit? Sokkal jobban!
Majd holnap terhelés alatt is kiderül, hogy jó lett-e.
(#) Peti.Janka hozzászólása Nov 4, 2006 /
 
sziasztok megmértem a gerjesztőtekercset igaz csak sima mutatós müszerrel az 130 voltot mutatott terhelés nélkül. a jeladótekercs meg 2 voltot terhelés nélkül.
(#) mex válasza Peti.Janka hozzászólására (») Nov 4, 2006 /
 
Szia! Próbáld ezt megépiteni,nagyon sok régebbi japán mociban ilyen áramkör van. Teljesen alap "bolondbiztos" ahogy szokás mondani. Ha ezzel is gyenge a szikra akkor gyújtótekercshiba. Ha alapon jól megy,de nem forogja ki magát,akkor is lehet tekercshiba. A tirisztor nagyon érzékeny tipus ez nem mindig előny,ez is okozhat a fölső fordulatszámtartományban gyújtászavart. Ilyen esetben kicserélheted BT151 tipusúra-500V-os legyen.Ezzel együtt a 2.2µF helyett 10µF kondit kell beépiteni. A gyújtótrafó lehet bármilyen robogóé, 2500HUF- már lehet venni.
(#) Georgee válasza mex hozzászólására (») Nov 5, 2006 /
 
Ezt nem hagyhatom szó nélkül!!! Szóval én is tervezek egy tirisztoros gyujtást a motorhoz. Annyit tudok nektek segíteni hogy ha bementek a 100forintos boltba vesztek egy elemes gyujtót abból kiszeditek a tekercset az megfelel a gyujtáshoz a strobimhoz is azt használtam és király lett!!! ha valaki elkészítette a tirisztoros gyujtást és műxik akkor szóljon
(#) Peti.Janka válasza mex hozzászólására (») Nov 8, 2006 /
 
hali megépítettem a rajzot amit küldtél kis fordulaton ill alapjárati fordulaton nem ad szikrát valószinüleg azért mert az R1 es ellenálásnak 1 K sat raktam be mert nem volt oda írva hogy mien kell. meg tudnád mondani hogy oda miet rakjak?
addig is köszi.
UI: ha van fordulat két centis szikrát ad!!!
(#) mex válasza Peti.Janka hozzászólására (») Nov 8, 2006 /
 
Milyen a tirisztor tipusa?
(#) Peti.Janka hozzászólása Nov 9, 2006 1 /
 
TIC 106M
azt mondjuk nem tom hogy nagyobb fordulatnál mit csinál mert be még nem indítottam csak fúróval tekertem gyertya nélkül a főtengelyt. azt tudom hogy most tettem be 500 ohmos ellenálást az 1 K helyett és így ad szikrát kis fordulatnál is csak kérdés hogy nagynál mit fog csinálni.
UI:szétszedtem az eredeti gyujtását hátha javítható abba volt eggy tirisztor meg eggy tranzisztor is csak nem volt rá írva semmi érték. abba eggy 630 voltos kondi volt ami 2 mF volt
(#) mex válasza Peti.Janka hozzászólására (») Nov 9, 2006 / 4
 
Szia! Ha az 500ohmos ellenállással működik akkor ne csinálj vele semmit -próbáld üzemi körülmények között. Az R1 értéke valóban lemaradt (nem szándékosan),most pótolom: BT151-nél rövidzár,érzékeny tirisztornál 330-1000ohm,erősen jeladófüggő.
(#) Peti.Janka hozzászólása Nov 13, 2006 /
 
Köszi a segítséget a moci frankó lett 500ohmmal!
(#) mex válasza Peti.Janka hozzászólására (») Nov 13, 2006 /
 
(#) Peti.Janka hozzászólása Nov 23, 2006 /
 
sziasztok építeni akartam eggy Hall jeladós gyujtást 250 es etzre. nem akar kapcsolni a bc301b mi lehet a baj? ha a db241c re adom a jelet a Hall icröl akkor ad szikrát. csak nem tom azt hogy nem üt e úgy vissza a hall icre? ja Én a 12 voltosra építettem. Előre is köszi a segítséget!
(#) MaSTeRFoXX válasza Peti.Janka hozzászólására (») Nov 23, 2006 /
 
Nem tudom mi lehet a baja, de a HALL IC-nek elvileg nem lesz baja. (a nagyfeszültség a kollektorkörben lépződik, oda rug vissza), De azért meg kell valahogy oldani hogy ne a HALL IC hajtsa a végtranzisztort....
Ha jól veszem ki a kapcsolásból akkor amíg a HALL IC nem ad jelet (alacsony impulzust) addig a végtranzisztor nem húzza le GND-re a gyújtótrafót. Amikor jön az impulzus, akkor ad egy kis ideig GND-t a trafónak és akkor keletkezik a szikra. Ez így szép és jó, de amikor ugyanezen az éven építettem a saját kapcsolásomat akkor ez nem ment jól, épp hogy csak alapjáraton tudottt pöfögni, jobban nem ment. Azért, mert a HALL IC előtt olyan gyorsan suhant el a mágnes, és olyan kis ideig adott impulzust a trafónak, hogy nem volt ideje felmágneseződnie, vagyis nem adott bizonyos fordulat felett szikrát. Az eredeti megszakítós úgy működött hopgy egyfolytában GND-n tartotta a megszakító a trafót, vagyis felmágnesezte, és az adott pillanatban megszakította és ekkor keletkezett a szikra.
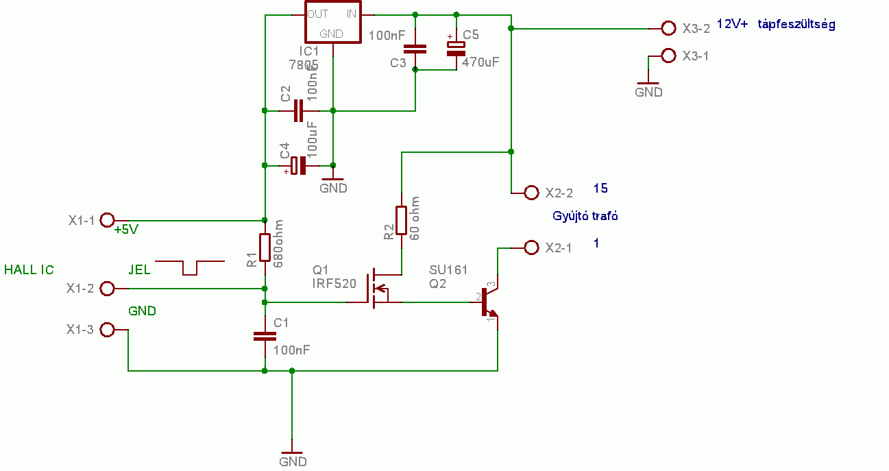
Mivel nem ment, ezért hosszas kísérletezés után végre elkészült a Rometomra az elektronikus gyújtás (majdnem)végleges kapcsolási rajza. Annyit módosítani szeretnék rajta, hogy nem tranzisztorral hanem FET-tel kapcsolja a trafót. Régebben nem működött, most meg még nem próbáltam meg újra a FETes kimenetet...
Amigy a HALL IC előtt nem halad el a mágnes, addig GND-re húzza a trafó 1-es kimenetét, és a HALL iC impulzusa hatására engedi csak el, és így megfelelő a szikra is. Annyit hozzáteszek a kapcsoláshoz hogy nincs védelem a tranzisztor kollektorkörében (mivel nem volt itthon 2 darab 200V-os zéner, de ez így is tökéletesen megy, mivel a végtranzisztort egy TV sorvégfokozatból bányásztam ki, ahol ennél nagyobb feszültségek uralkodnak, szóval ezt bírja rendesen)
A Romet meg megy vele mint az állat, rendesen veszi a fordulatot, és pörög is, és ereje is mostmár rendesen van, főleg miután tolómérővel beállítottam az előgyújtást.
A kapcsolás mondjuk most akkumulátorról megy, majd még át kell tekerni a régi gyújtótekercset hogy 12V-ot adjon ki

gyujtas.gif
    
(#) MaSTeRFoXX válasza MaSTeRFoXX hozzászólására (») Nov 23, 2006 / 1
 
Hopp , a kapcsolásban a HALL IC kimenete és a föld között 10nF-os kondi van. 100nF-dal is ment régebben, de most ezzel biztos hogy jó. Amúgy csak zavarszűrési célokra szolgál, nélküle egyfolytában adja a szikrát, ha van mágnes előtte ha nincs
(#) mex válasza Peti.Janka hozzászólására (») Nov 23, 2006 /
 
Üdv! A gond valóban az,hogy a hall IC rövid ideig ad alacsony jelet az első tranyó bázisára. Az IC vezérlését úgy kell kialakitani,hogy a 360fokból legalább 90fokon alacsony szinten legyen a kimenete-ekkor tud a trafóban megfelelő nagyságú mágneses tér fölépülni. A szikra keletkezésének időpontja : amikor a hall elem kimenete magas szintre vált. A végtranyót nem ártana hűtéssel is ellátni.
(#) gulyi88 válasza mex hozzászólására (») Nov 23, 2006 /
 
nem kell hogy 90° os zárásszög legyen...
kell egy monostabil a hall meg a cucc közé ami 2 - 3msec es ídőre "stabilizálja" a szikraképződéshez szükséges időt....
csá
(#) MaSTeRFoXX válasza gulyi88 hozzászólására (») Nov 23, 2006 /
 
Nálam nem kellett monostabil, kikötöttem belőle ugyanolyan jól (inkább jobban) megy tőle
Következő: »»   1 / 207
Bejelentkezés

Belépés

Hirdetés
XDT.hu
Az oldalon sütiket használunk a helyes működéshez. Bővebb információt az adatvédelmi szabályzatban olvashatsz. Megértettem