Fórum témák
» Több friss téma |
- Ez a felület kizárólag, az elektronikában kezdők kérdéseinek van fenntartva és nem elfelejtve, hogy hobbielektronika a fórumunk!
- Ami tehát azt jelenti, hogy a nagymama bevásárlását nem itt beszéljük meg, ill. ez nem üzenőfal! - Kerülendő az olyan kérdés, amit egy másik meglévő (több mint 17000 van), témában kellene kitárgyalni! - És végül büntetés terhe mellett kerülendő az MSN és egyéb szleng, a magyar helyesírás mellőzése, beleértve a mondateleji nagybetűket is!
Szia!
Hát amit nemmondtam, hogy a mikrofon az szénmikrofon, (mert elektrettel nagyon nem volt érzékeny) és a mikrofon utáni 1,5K-s ellenállás, az egy 100K-s poti, mert így akartam az érzékenységét csökkenteni. És a szénmikrofon nincs szükség előerősítőre ezér nincs is,( így is elég nagy a jele ) és a tapskapcsolóhoz egy 10 cm-es vezetékkel van kötve. Ne tudom, ezek gondok-e Ja és van földelés közelben. akkor rákötöm a földerést a - tápfeszre, illetve így a mikrofon "kölső" házára egy ónozott vaslemezzel, így jó lesz kezdésnek?
Szeretnek egy olyan hoszabito kabelt Amelynek az egyik vegen 3,5mm jack dugo van a masikon pedig 2,5mm-es,es meg koszben egy olyan bemenet amely ugyan ugy 3,5mm-es,ha lehetne egy egyszeru kapcsolasi rajzot.
Elöre is köszi!
Tudod most ez egy olyan kérdés volt, mint amikor a nagymama szól a kisunokának, hogy hozza ki a spájzból a sütihez a baracklekvárt, és a kissrác megkérdezi a nagymamától a lekvár pontos GPS koordinátáit, mert ő már csak úgy találja meg a dolgokat.
Vagyis ehhez nem igazán kell kapcsolási rajz, olyan egyszerű dolog. Na szóval. Telefonhoz kell zeneáttöltésre? Itt a csatlakozók bekötése: Jack dugaszok csatlakozó kiosztása Ez mindhárom tipusra azonos, ahogy látható. Fogsz egy kábelt, és a rajzon látható számok alapján az azonos jelzésű (L,R,Ground) csatlakozókat összekötöd. Ennyire egyszerű a kapcsolási rajz. :yes:
Sziasztok!
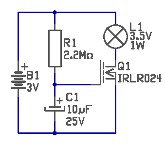
Nagy szükségem lenne egy olyan egyszerű kapcsolásra, ami 2 db AAA elemről egy kis késleltetéssel(5-10mp) kapcsol be egy 3,5V-os zseblámpaizzót. Most az lenne a lényeg, hogy a legegyszerűbben (555, stb Ic nélkül) megoldani, azért mert ezek az alkatrészek tönkremennek mert ez az áramkör fegyvercélpont lesz. mert a bátyám céllövész, és sötétbe felvillanó dolgokat gyakorol szétlőni.Esetleg valahogy elkóval nem lehetne? Szóval a legkevesebb alkatrészből Köszi előre is!
Miért fontos az elektronikát egybeépiteni a megsemmisülő fényforrással?
Szia!
Mert egy rúgós szerkezetből akarja kilőni, és a vezeték az korlátoz. Olyan nincs hogy valahogy az elkók amég töltődnek késleltetnek? Köszi!
De nekem csak az kellene hogy kozben azt az egy bemenetett hogyan is kossem hozza.a tobbi azt ertem...
Akkor az egyik végén van a jack dugó, a másik felén pedig az aljzat, és középen még egy jack dugó? A két bemenetről egyszerre kapna jelet, vagy külön-külön?
En ugy szeretnem hogy Külön-külön.
Nem lehetne egy lezerpointer + tukor + megsemmisulo falap komboval megoldani?
Sziasztok
Egy FETes - AVRes -relés áramkőrbe fordítva ültettem be a FETeket, első próbák során észrevettem és javítottam a hibát. Most proci nélkül ha bekapcsolom, behúz az öszesz /7db/ relé. Elvileg a proci kapcsolna 5v-ot a gate lábra egy 10k-s ellenálláson keresztül és ez kapcsolná a FETet. Nem értem hogy miért nem müködik.
Hát persze, hogy behúznak, mivel lebegő G-nél összegerjed a FET, ellenálláson keresztül kösd GND-re, majd VCC-re a Gate-eket, így kiderül, hogy meghaltak-e a tranyók.
Sziasztok! Megőrülök!
Egy piszok egyszerű kapcsolást akarok csinálni. van benne 2 IC és 8 LED ellenállással. Az egyik IC egy 8-Bit Shift Register/Latch (CD4094 vagy SN74HC595), a másik egy tranzisztormező (ULN2803). Meg akarom tervezni az áramkört és a nyákot. Nem találok olyan programot, ami mind a két IC-t ismerné. Leginkább a shift regiszter IC-t nem ismerik. Vagy ha netán igen, akkor meg a másikat nem ismeri. Ha vaki ismer olyan progit, amiben mind a kettő benne van, és ingyenesen letölthető, kérem árulja már el, hogy melyik az. A DripTrace szimpi nekem, de nem ismeri egyik shift regiszter IC-t sem. Köszi.
Kipróbáltam amit írtál, azthiszem belehaltak a FETek.
Helyetesítettem darlingtonnal és hibátlanul müködik. Simán kinyírtam az öszeset, még jó hogy van itthon egy marék 2n6388as.
Az Eagle-ben (v4.11, őskori) ULN2803A van csak, de a másik kettő mind furatszerelt, mind smd kivitelben elérhető.
Különben meg ha nincs benne pont az, ami kellene, lehet pl. keresni egy szimpla tokozást, és adatlap szerint bekötni.
Szerintem Eagle 5.6 a legjobb, rengeteg sok alkatrészt tartalmaz, bár kissé nehézkes a kezelése a programnak, de jó!
Ha gondolod üzentben elküldök egy letöltési linket.....
Köszi mindkettőtöknek! Látom nem úszom meg, hogy közelebbről is megismerkedjek ezzel a sasmadárral.
A linket köszönném! Ja egyébként a furatszerelt tökéletes.
Hello!
- Természetesen megtudom adni, de Te is utána nézhettél volna az adatlapján. Az IC-ben két azonos értékű műveleti erősítő van, plusz két tápfeszültség láb (-=4 +=8) Tehát a két műveleti erősítő felcserélhető. (Persze a táp nem) Csak az egyszerű rajztechnika kedvéért rajzolták úgy be, hogy az egyik erősítőhöz megy a plusz, míg a másikhoz a mínusz tápfeszültség. - Azért van összekötve sorban a 24kohm és a 360ohm, mert az 56kohm-os ellenállással, így jön ki a megfelelő osztási arány. Az összes fokozat "erősítő" erősítése (mert itt gyengítenek) a kettő fokozat szorzata. A műveleti erősítőét meghatározza a visszacsatoló hálózata azaz Au=33kohm/100kohm ami 0,33-at jelent. - A feszültségosztóé R1/(R1+R2) Ahol az R1 az alsó tag, ami a két ellenállás összegéből áll, míg az R2 az 56kohm. Így annak osztása (24k+0,36k)/(24k+0,36k+56k)=0,303 - Az eredő osztás, a kettő szorzata, tehát 0,33*0,303=0,1000 azaz, az egész kapcsolás, tulajdonképpen 10-el oszt. Tehát 20V bemenő feszültség esetén, a kimenő feszültség pont 2V. - Ha a DVM IC-d méréshatára 200mV, akkor ez az osztás nem lesz elegendő, azaz összességében 100-al kell osztani. - Tekintve, ha az IC-t is a 9V-ról táplálod, akkor a műveleti erősítő kimeneti feszültsége nem haladhatja meg a 2V-ot (Hiszen a referencia pont feszültsége kb. 2,8V-al kisebb mint a +9V és ha ennél a feszültségnél a 2V kimeneti feszültség, már azt jelenti, hogy a 9V-ot a kimenet 0,8V-ra megközelíti. (Ez már igen "necces".) Így jobb, ha a műveleti erősítő maximális kimeneti jele, 1V azaz az erősítése 0,05-szörös. Ez 1:20 ellenállás arányt jelent. - Ha a műveleti erősítőnél, a 33kohm helyett 5,1kohm-ot használunk, akkor annak erősítése 5,1/100=0,051 lesz. - Ha az osztónál 56kohm helyett 8,2kohm-ot és a 24k+0,36kohm helyett 2kohm-ot használunk, akkor az osztás 2k/(8,2k+2k)=0,1960 lesz - A kettő szorzata, 0,051*0,1960=0,01 azaz az osztásviszony pont 1:100 lesz. (persze ha az ellenállások tűrését 1%-ra vesszük, akkor az osztásviszony is +-1% pontatlanságot fog mutatni. - Viszont, mivel a műveleti erősítő osztása 0,051 ezért 20V bemenő feszültség esetén, az erősítő kimenő feszültsége 1,02V lesz a referenciához képest. Ez még belefér a kimeneti jel tartományába. De mivel a műveleti erősítő offset hibája közel 3mV lehet, így az ez által okozott pontatlanság, 3mV/1020mV azaz közel +-0,3% lesz nullpontnál és végértéken egyaránt. Ezért írtam, hogy "kis engedményekkel" megfelelhet a kapcsolás. üdv! proli007
Hello!
- Nem tudom, most mi a helyzet, mert az első tranzisztor az "előerősítő" a multivibrátor előtt. Most akkor ez a fokozat, nincs is benne? - Viszont ha benne van, akkor nem a legjobb módszer, ha az 1,5kohm helyett potit raksz bele. Ugyan is, az 1,5kohm és a vele soros 47nF az erősítő fokozat alsó határfrekvenciáját is egyben beállítja. Ha a 100kohm-os potit feltekered, akkor az alsó határfreki, 1:66-od részre csökken. Azaz nem csak a tapsikolásra, hanem más hanghatásra is érzékeny lesz. Mert a taps, jellegzetessége a nagy tranziens és a magasfrekis összetevők többsége. Pont így lehet megkülönböztetni más zajtól. Módosítani úgy illene, hogy az R*C szorzata ne változzon. (1,5kohm*47nF=70usec) Persze próba cseresznye! - A 10cm-es vezeték a bemeneten, már lehet hogy hosszú. Azt célszerű árnyékolt vezetékre cserélni. üdv! proli007
Hello!
Ez pld. megfelel? Gondolom az elem behelyezésével szeretnéd "élesíteni".. üdv! proli007
Sziasztok !
Van négy db tda8567q-s erősítő(4x25w külön-külön) ic-m. össze tudnám kötni valahogyan őket hogy 4x100w legyen? vagy hogy tudnám belőlük a legtöbbet kihozni? Köszönöm a válaszokat előre is Üdv!
Szia!
Mivel ebben eleve hidalt erősítő van, és a tápfeszültséget sem emelheted, nem tudod őket összekötni..
Üdv köbzoli!
Köszi a plusz infót, nekem is úgy tűnik logikusnak a bekötés. Meg is építettem, egyelőre furán néz ki nyák nélkül, de többször is ellenőriztem minden úgy van ahogy a rajzon. Még elsőre nem a peltierrel próbáltam ki, hanem vettem a tescoba autó izzókészletet. Egy 1.3amperórás feltöltött ólomzselés aksiról tápoltam meg a próba alatt. Első proba egy 12Volt 55Watt H7 autóizzóval volt, de sajna akárhogy csavartam a potit, nem kezdett el világítani ![]() Ezt nem értem, miért nem működik az izzós próba? Túl kevés lenne az amper ami kijön? Sajna nincs jó ampermérőm a közelben ![]() Aztán kipróbáltam 5Watt 12Volt autóizzóval, az világított, bár nem a legfényesebben. Aztán a másik tipussal ami két izzós autóizzó az egyik 21wattos a másik 5wattos kör, külön külön felizzottak, együtt nem. Együtt csak a 21wattos pislákolt kissé pulzálva pár másodpercenként. Mi lehet a baj? Esetleg ez normális, hogy nem hajtja meg az 55wattos 12voltos autóizzót? Elvileg 60wattig kéne szabályozható legyen, ha jól értem pedig. Mellékelek képet a kész az áramkörröl, bár nem sok látszik rajta ![]() Max annyi, hogy a MOSFET-ekre raktam közös hűtőbordát mert volt kéznél PC tápból meg rögzíteni is segített és a kisérlet után tapasztaltam, hogy fel is melegedett a borda, tehát jó ötlet volt.
Hello!
- Mint írtam, a 100ohm-os potin, csak kb. 100mV van, ez a 0,1 Shunt ellenálláson 1A áramot enged meg. De ha lecseréled a potivel soros ellenállást 1kohm-ra, akkor maximumra tekerve, már akár 8A is folyhat. (Persze ha az aksid bírja majd) - Miért is nem tudsz áramot mérni? Ott a 0,1ohm-os shunt ellenállás. Azon 1V-ot mérve 10A áramot jelent a jó öreg OHM bácsi jóvoltából! üdv! proli007
Szia!
Az 0.01 ohm-os ellenállás. a leírásban írja.
Hello!
Természetesen jó, csak úgy gondoltam, hamarabb kéznél van egy 1kohm, mint egy másik 0,1ohm. De ekkora hűtőbordával, a vége az lesz, hogy mindenképpen túl fogja hajtani... üdv! proli007
Tökéletes!! Nagyon köszi!
Nem nagyon értek a FETekhez, megmondanád, hogy hol tudok ilyen fetet szerezni, illetve ha nem találok mivel tudnám helyettesíteni? Köszi mégegyszer!
köszi a segítséget,
és proli007nek is természetesen! Szerencsére mindenből duplán szoktam vásárolni, az 5watt 0,1ohm ellenállásból 3at is vettem, így van kéznél, párhuzamosan forrasztok mellé 1-2 darabot első körben azt próbálom ki! Ha jól értem a másik megoldás lenne a 8.2kilósat lecserélni 1kilósra, azt majd második körre hagynám, de gondolom a 0,1ohmosak bevállnak majd. |
Bejelentkezés
Hirdetés |




) és a tapskapcsolóhoz egy 10 cm-es vezetékkel van kötve.










