Fórum témák
» Több friss téma |
Fórum » Napkollektor házilag
Nagyon ötletes, gratulálok! Én csak a hideg levegő előmelegítésére mertem használni a kazán kéményét.
"És még nem beszéltünk a 30csöves napkollektor 10 évenkénti cseréjéről, ami havi szinten 250.000Ft/120hó=2.080Ft költség."
Nem kötekedésből, de ha neked elfogy a gumi az autódról, lecseréled az autód? Én csóró gyerek vagyok, elmegyek a gumishoz, oszt cseréltetem. Vákumcsöves kollektornál mi megy tönkre? A csövek. Akkor mit cserélünk? 30x3000=90000 (feltéve, hogy mind elpusztult, mivel ugye darabonként cserélhetőek, ráadásul szerintem mindben külön van az üvegcső és a patron is, tehát tényleg csak azt kell cserélni, ami tönkremegy) Amúgy örülök annak, hogy végre találtam valakit, akinek örök életű gázkazánt sikerült vennie! (1x beruházás?) Annak nincs karbantartási költsége? (Hőcserélő tisztítás, tűztér tisztítás?) Napkollektoros rendszernél elvileg közel semmi a karbantartásigény! (saját tapasztalat, noha nem is gyári a rendszerünk, hanem full sk készítés!) Szóval annyira nem egyértelműek a dolgok szerintem, mint leírtad. Félreértés ne essék, nem vagyok sem forgalmazó, sem megszállott naplopó, csak jobb rávilágítani a dolgokra több irányból, mielőtt ítéletet mondunk. (szerintem)
Helló tud nekem valaki mondani egy hívatkozást ahol magyarország éves szintü bontásban megtalálom a napsütötte órák számát...
Ezen az oldalon a Napsugárzási adatok
Ezek 45°-os dőlésű, déli irányra tájolt mérési adatok. Ezek budapesti adatok, a Tervezési segédletükben az országos is benne van, de nem bontva.
Üdv mindenkinek! Engem is érdekel a téma, és egy ötletet szeretnék adni azoknak akik parabolás napkollektorban gondolkodnak. Én is elkezdtem egynek a gyártását. A tükröket tükörfóliával oldottam meg, amit a Quelle internetes áruházában rendeltem.20 db 15*15cm es lap 1500FT +póstaköltség.
Ezek öntapadósk, és egyenlőre nagyon jól felragadtak a parabolatányérra. Ezekkel gyakorlatilag a tányér nem lesz nehezebb, és nagyon jól visszaverik a fényt. Vékonyak is így ha nem akarod vagdosni az íveket egymásra ia lehet rakni az átfedéseknél. Ahogy számoltam egy 110-120-as átmérőjű tányérhoz 3 csomag elegendő. Én egyenlőre 1 csomagot raktam fel, de a fókuszba tett fadarabo 1/2 perc alatt szenesedett, füstölt. Érdemes a parabolatányér felületét átsmirglizni, hogy sima felületet kapjunk, mert akkor a tükörfólia is tökéletes lesz. Nekem mivel az elektronikában nem vagyok járatos a napkövető elektromos vezérlés elkészítésében kéne segítség. Ablaktörlő motorokat tudok szerezni. Kérem aki tud segíteni az írjon.
Én is elkészültem egy teszt parabolatükörrel. Tükörfólia nem a legjobb megoldás, az biztos, most nekem is az van fent, de sosem lesz olyan, mint egy igazi tükör. Én a polírozásban látom a megoldást, megy is a dolog, csak kéne egy nagyobb polírozógép, és legalább 4 féle paszta (erős csiszoló, csiszoló, polírozó, és fényező).
Itt az én eredményem: Bővebben: Link Bővebben: Link Bővebben: Link
Sziasztok!
Látok itt leirva pro és kontra a napkollektorról sokmindent,átolvasgattam,és ugy gondoltm leirom amit én tapasztaltam.Ez egy sokak által komolytalannak titulált "rendszer",de működik.Hangsúlyozom,egy kezdetleges napkollektorról van szó.A bekerülési költsége 40 E ft volt,természetesen úgy hogy voltak meglévő anyagok is hozzá. Tehát: 1 db lapradiátor 120 cm x 80 cm néhány méter 1/2 colos horganyzott cső 1 használaton kivüli keringetőszivattyú 4 m csőregiszter 1 kiszolgált villanybojler A csőregiszterből készült hőcserélő a régi bojlerbe,nem a leghatékonyabb,de már a második napra 180 l 40 c fokos viz volt a bojlerben,úgy hogy a radiátor köré a hőcsapda még ezután kélszül majd. Tehát egy rendkivül kis hatákonysággal működő rendszerről beszélünk,aminek a vezérlését még tökéletesiteni kell,a hőátadás sem a legtökéletesebb,a radiátort egyszerű matt fekete festékkel festettük le, egy külső ponton "figyeli" a hőmérsékletet egy hőmérő,ami be illetve ki kapcsolja a szivattyút,de ha igy süt a nap nyáron akkor ez bizony egy 4 tagú családnak elegendő melegvizet ad minimum a fürdéshez.Természetesen folyamatban van a tökéletesités ,de már megérte szerintem. A radiátor köré készül egy keret,alá kőzetgyapot szigetelés,fölé üveglapok.Le lesznek szigetelve a csövek,és kell még egy termisztor ami figyeli a tartály és a radiátor közti különbséget,hogy csak akkor menjen a szivattyú ha tényleg tud hőt behordani.A rendszer egyenlőre vizzel van feltöltve,télre leeresztjük.Összesen a külső fagyveszélyes helyen maximum 20 liter van.De ezt is meg lehet oldani a gyári rendszer alapján,ha nem kering a rendszerben a hőátadó folyadék akkor egy tartályban gyűlik össze ami olyan helyen van ahol nincs fagyveszély.De ebben az esetben ha elindul a keringés ,gyorsan lehűtheti a radiátort mikor a belső alacsonyabb hőmérsékletű viz feltölti .Tehát szerintem igy a legjobb,és télire leeresztjük.
Helló:Máz most 1-év el teltével mi a tapasztalatod?
Én is most akarok csinálni ilyet de el szomorítottál! A ki menő víz hőfokát nem tudnád meg mérni?
Ma reggel a víz 27 fokos volt.
Napi 2kw -ot megeszik a boiler még 50fokra állítva és 1,2kw os fütőszállal. Este 8 körül fürödtem kézzel foghatóan meleg víz jött be, minden este a belső boilerbe.Símán lehetne fürdeni egy az egybe a kinti meleggel, csak akkor van probléma, ha kell mosogatáshoz, durvább kézmosáshoz melegebb mint 40 fok ha kell.A napi maximum víz hőmérséklet a napi maximum levegő hőmérséklettel egyenlő kb árnyékban.40 fok fölé nem tud menni a rendszer.Az én hőmérő szondám a kinti aljába van a gyári szonda helyén A teteje tuti melegebb. levegő jelenleg 32fokos, a víz 29!Az alja!
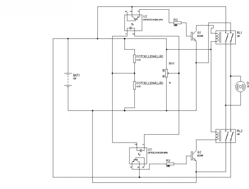
Sziasztok. Én is építettem egy napkollektort tavaly lapradiátorból. Nekem nagyon jól működött a 80L-es bojleremmel, most csak azért nem megy mert átalakítás alatt van a rendszer. Szivattyú nélkül akarom működtetni. De mindegy, nem is ez a lényeg. Annyit akarok segíteni nektek hogy felrakom a napraforgató áramköröm rajzát. Én találtam ki, nagyon olcsón meg lehet építeni (max 1500-2000 Ft) és szinte semmilyen komolyabb képzést nem igényel. Nekem 2-3 percenként utánállt a napnak. Ami fontos: az optocsatolók típusa nekem 4N25 volt, a reléket meghajtó tranzisztorok BC548, A két fényellenállás 4.7K, a potméter szintén 4.7K. A potméterrel lehet beállítani a két fotoellenállás közti értékkülönbséget, vagyis azt, hogy pontosan a nap felé forduljon. Próba előtt középre kell állítani, különben állandóan forogni fog a motor. A két fényellenállást egymás mellé tettem a panelon, és panelból csináltam feléjük egy nagy T alakot úgy, hogy amikor szemből éri a fény akkor mindkét fotoellenállást pont félig árnyékolja le. Így a kisebb elmozdulásokat is mindkét ellenállás határozottan érzékeli. A fotoellenállásokat egymásnak háttal, a panelhoz képest 45fokkal állítottam be. Így nagyobb teret látnak be, ha esetleg egy időre eltűnne a nap, és sokkal odébb sütne ki megint. Ha valami nem tiszta, akkor privátban nyugodtan keressetek meg és segítek.
Megépítettem a kapcsolás egy részét és azt tapasztaltam, hogy a "kimenetnél" 0, +1,5, -1,5 V-ot mértem úgy, hogy 4,8V volt rákötve.
kb 100K-sat voltak a fényellenállások és a potméter is 100K-s. Mértem az elemektől az áramerősséget folyamatosan 0,1mA volt így gondolom jogos, hogy a normál ledeket rákötve nem világítottak? Rákötöttem egy 4n25-öt és mértem az ellenállását a tranzisztor részének ahol ~ érték volt egészen addig amíg el nem takartam az egyik fényellenállást. Ekkor 1M-re esett. Próbáltam az adatlapból rájönni, hogy ez a 0,1mA elég-e az optocsatolónak, de nem találtam ilyen adatot. Túl nagy lenne a 100K? Vagy egyszerűen elég egy BD68x-es tranyó az opto után és jó lesz?
Szia! Igen, nagy lesz a 100K. Nekem 4.7K volt mindkét fényellenállás és a poti is. AZ optocsatoló ledjét kell kivilágítania, onnantól kezdve bármilyen npn-es tranzisztor jó a relé meghajtására. Én nem is bd-s tranyót raktam bele, hanem bc 548-at. A panel kb.3x5 cm-es lett. Ja, és 12V-ról megy. Ez azért fontos, mert az ellenállásokon is esik feszültség, és nem biztos, hogy az optocsatoló ledje egyáltalán ki tud nyitni a teljes leadható feszültségnél 4.5 V-ról.
Szia!
Mi is valami hasonlot csinaltunk... A radiatorral volt egy olyan gond/kellemetlenseg, hogy rozsdassa tette a vizet... Bar ez mar egyre kevesbe jelentkezik.... Erre van valami otlet??? Mi is mostnemreg raktunk a korbe keringeto szivattyut, mert ha elegge felmelegszik a bojlerben (felul van a radiatorhoz kepest) a viz akkor nem akarodzik keringni a viznek... En is vezerlesen gondolkodom. Jo lenne valami mikrokontrolleres vezerles (tanulom is a PIC-et...) hogy esetleg logolni is tudjon (napsutest, radiator, bojler homersekletet...). Mar meg is rendeltem a hozzavalokat... Bar kerdes meg hogy mivel lehetne jol merni a vizhomersekletet... Ezek az ic-k, termisztorok hogy varazsolhatok vizhomerseklet merove??? udv, Sanyi
Sziasztok!
Azon gondolkozom hogy a: http://www.everbrightsolar.net/ -rol rendelek egy 200 cellas DIY, KITet. Ezt: http://www.everbrightsolar.net/sku103-200-3x6-evergreen-solar-cells...6.html Van tapasztalata valakinek ilyenekke? Szeretnek osszerakni ilyeneket... Sok kerdesem, otletem lenne, egyedul nem hiszem hogy az osszeset meg tudom valositani, remelem itt talalok tarsakat! Keres: -(elvi): Hazankban ra lehet e termelni a kulso halozatra? Olvasok egy konyvet, mi szerint az USA-ban ra, es pl californiaban a szolgaltato annyiert veszi at az aramot amennyiert o adja... Otlet: -MicroKontrolleres vezerles a napelemekhez, es a teljesitmeny elosztasahoz (meres, naplozas, vezerles (dummy load, stb...). Volna kedve masnak is rendelni a fenti KIT-bol? Talan a szallitas jobban kijon, meg ha nagyobb mennyisegben rendelunk akkor lehet hogy meg kedvezmenyt is kapunk (ezt irjak)... Vagy vannak mas gyartok is akik ilyen kit-eket arulnak? udv, Sanyi
Helló!
Volna itt egy régi elfeledett leírás az EM-ben. A Te "napraforgódat" éppen ehhez találták ki és nincs szivattyú a rendszerben. Hát ha van benne ötlet számodra a meglévő rendszeredhez. Üdv:VIMBővebben: LinkBővebben: Link
Van lehetőség a hálózatra kapcsolásra.
Az E-on-nál még formanyomtatvány is van hozzá, de nem az a bökkenő, hanem a követelmények. http://www.megujuloenergiaforras.hu/files/torvenyek/3-Haztartasi-me...hu.pdf Érdemesebb sziget üzemet kialakítani a házban a nem túl freki és feszültség igényes fogyasztókhoz és az már megtakarítás. A hálózatra kötéssel max lenullázhatod az ENERGIA-költséged.
Ezermester?! Imádom azt az újságot! Volt belőle néhány számom itthon. A napkollektorhoz már megvannak a terveim és az anyagok is,de előtte mindenképp elolvasom. Köszi!
Helló!
Sokfelé járok nap mint nap, és érdekes szerkezeteket figyeltem meg, de lapradiátort sehol sem láttam felszerelve. Mindenütt KPE csövekből kreált, csőspirál a tölcsér formájú parabolatükör belső oldalán, vagy a prímfókuszos parabola gundióda helyén egy fekete, néhány literes tartályocska. Csőspirál, ugyan ebből az anyagból, táblásítva, hőcsapdával, tükrös felülettel stb.. Ha majd több időm lesz, belefogok én is egy hasonló megépítésébe. Addig is marad a natúr "hordó a karón". VIM
Sziasztok
Ma tákoltam egy kpe csöves nyári bojlert ![]() Ha valakit érdekel több képet is találhat némi szöveggel Bővebben: Linken
Nekem is be van dobozolva. Nem látszik hogy mi van benne.
a kis szerkezet alá tegyél egy horganylemezt vagy alulemezt! nőnifog a hatásfoka!
Igen az tény.
Ma voltam az üveges barátomnál, még lett is volna egy akkora tábla 5mm es üvegje ami tetszett volna.180x180 as.Jelen pillanatban a kör átmérője kerek 150 centiméter.Tehát még rakhatnék is belejo pár méter csövet mert az üveg mérete engedné. Két gond van az egyik az üveg ára,de a legnagyobb az súlya ![]() Ezt az ötletet elvetettük. Majd kap egy szép kis dobozt, alá szigetelés,lemez majd a kpe cső.de ez talán jövőre.Nem tudom a sarokkádba hány liter víz fér bele de délután 5 órakor 31 fokos víz volt benne. a bojlerben pedig további 80 liter 36 fokos víz.Kint ültem egy darabig a kádban
Szia!
Igen,külön körön van a használati viz és a radiátorban levő viz.igy mindegy hogy az rozsdás e avagy sem,a bentivel nem érintkezik sosem ,mivel egy "hőcserélőn" adja le a meleget a használati viznek. A vezérlés részével én arra jutottam,mivel nem vagyok egy elektronikai zseni,hogy meg kellene vásárolni a kész egységet.ugy 20 e ft körül lehet kapni,egy dugaljba csatlakoztatható kis egység.
SZia! Gondolom a szivattyú vezérléséről van szó. A másik napkollektoros topicba feltettem az én vezérlésemet. Nagyon egyszerű, és 1000 Ft-ból is kijön. Ha van kedved, próbáld ki.
Szia!
Milyen hocserelot hasznalsz? kossz, udv, Sanyi
Hello mindenkinek. Új vagyok itt a fórumon most olvastam végig. Azt szerettem volna kérdezni, hogy a lapradiátor melyik oldala legyen a napfelé? Mert ugye van a "sik" és a bordás fele.
Más: A parabola tükörrel nagy hőt lehet koncentrálni, elé kell tenni valami edényt, amivel lehetne vizet melegiteni? Nagyon nem értek hozzá ezért kérdezem. Elnézést ha már szóba kerültek volna már ezek a kérdések , lehet át siklottam rajta. Gratula mindenkinek aki csak 1 kis energiát is sikerült nyernie ingyen. Köszi előre is a válaszaitokat.
Helló!
Itt nézz szét, ha érdekel a dolog, a vezérlésről is van rajz. Sok sikert, a vezérlést én is meg akarom építeni
Napkollektor építés házilag | selectinformatika.hu
Ha valaki saját napkollektor építését fontolgatja (használati meleg víz előállítására) és még bizonytalan érdemes-e, szeretném ebben az elhatározásában megerősíteni. A teljes rendszer házilag is megépíthető, csak egy kis elszántság kell hozzá. |
Bejelentkezés
Hirdetés |













