Fórum témák
» Több friss téma |
Sajnos látom a témába 2006 -óta nem irtak, de engem igazán izgat a pc -ről terepasztal téma, de sajnos nem jutok egyről a kettőre és pl:EZ SEM ELÉG ÉRTHETŐ
(vagy csak én vagyok tök hülye, de azért valami felhaszn példa, vagy ilyesmi lehetett volna segitség képpen ) a digitális világ meg hát az árak :eek2: ugyhogy örülnék a segitségnek :yes: !A segitséget előre is köszi!
Azt kell eldönteni szerintem először, hogy milyen programmal vezérelnéd az asztalt ? Mert a kereskedelmi termékek egy adott megoldásra építenek, pl LENZ féle XpressNet, vagy DigiTrax Loconet. Ha viszont saját programot tudsz írni, akkor lehet belevágni saját fejlesztésű hardverbe.
Köszönöm a segitséget, de ez úgyszint a digitális világba visz, és az nagyon drága elég, ha csak 1 dekódert szeretnénk 1 mozdonyba. Ugyhogy aszthiszem elállok az ötlettől, de köszönöm
.
Üdv!
Soha nem szabad feladni a reményt. Bocsánat nem olvastam végig a témát.Azt hiszem nem is lett volna értelme.A legelején ott van a válasz hogy I2C vagy esetleg valamilyen még egyszerűbb a 1wire erre a problémára.Szerintem a szoftware lehetne akár egy visual basicban írt program.PC-és sin között akár usb vagy soros kapcsolat.(Ezek az elektronikák már nem olyan drágák)Hídnak illetve/és/vagy sorompó vezérlés,váltóvezérlés, automata sebességkorlátozás, stb stb..-nek pl jó lehet az Atmel AVR MCU család. (Ezek sem drágák.Nézd csak meg egy középkategóriának mondható Atmega8 4-5 száz forint. A Tinykről nem is beszélve.)Vagy a Microchip PIC-jei.Ebben negatívum hogy komoly programozási tudást igényel, míg az AVR-ekre ma már lehet kapni ill.demoban is beszerezhető elég komolyan használható Basic vagy Processing nyelveket elérni.(Mint a AVRduino komolyan ajánlom keres rá a neten mire képes ez.Teljesen mintha ide szabták volna.Vezérléstechnika úgy hogy nem is kell érteni hozzá.(nagyon) ) Hát persze mondjuk tálcán senki nem adja. De ha valaki megcsinálja... Szerintem az alapkoncepció nagyon jó.
Nem mondanám drágának a mozdony dekódereket, se a vezérlőt. Jó nem 100 Ft, de a központ meg pár mozdony dekóder szerintem 5000 Ft alatt megáll kb. Egy olcsó H0 mozdony is 15000, ehhez képest szerintem nem drága.
Nem reklámozni akarom magam, de nézd meg ezt: Bővebben: Link És számold össze, nem egy egetverő összeg az alkatrészmennyiség ami benne van. Persze ez még csak a mozdonyokról szól, de ha mást is akarsz irányítani, az se sokkal több, ha te irod meg a pc programot, és készíted el hozzá a hardvered.
Köszönöm a segitséget mindkettőtőknek :vigyor5: azt hiszem szétnézek egy kicsikét igy már látok benne valamit :shocking: !
Sziasztok!
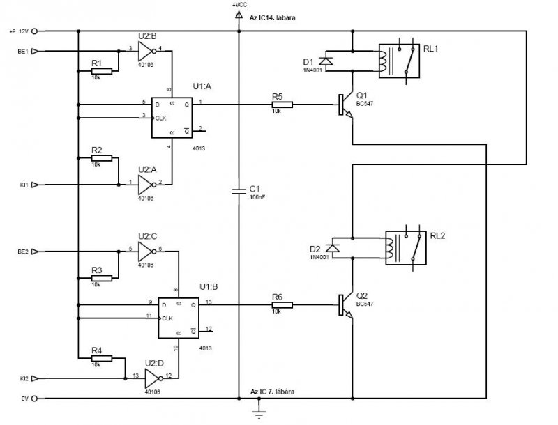
Egy nagyon egyszerű kapcsoláshoz szeretnék segítséget kérni. Vezérlő elektronikát szeretnék készíteni, a következő paraméterekkel.lenne két bemenet. egy kimenet. Ha az egyik bemenet negatív impulzust kap, a kimeneten megjelenik a pozitív feszültség, ha a 2 es számú bemenet negatív impulzust kap, a kimeneten eltűnik a fesz. Ez úgy működne mint egy váltókapcsoló, ami lényeg hogy az impulzus ami esetenként csak egy tized másodpercre jelenik meg negatív polaritásu, a kimeneten pedig pozitív jelre van szükségem. Előre is köszönöm a segítségeteket.
A JK flip-flop pont erre van kitalálva, keress rá a neten!
Steve
Egy terepasztal vezérléséhez szeretnék kapcsolást készíteni.
A negatív impulzust egy red relé adná ha a mozdony elmegy felette. Elvileg mindkét bemenet egyszerre nem kaphat impulzust, de ha mégis, a később impulzust kapott bemenet kapcsolja az áramkört. Úgy gondolom mint egy kapcsolót, az egyik "első bemenet bekapcsolja, a másik kikapcsolja.
Szia!
Köszi a választ, de lenne még egy két dolog amit lehet hogy nem említettem. Eddig relés megoldással működött, de a relék ahogy öregedtek és elhasználódtak, nem tudtak olyan gyorsan öntartásba kerülni. Említettem, akár egy tized mp is lehet az impulzus, ami nem elég a relék meghúzásához. Valami egyszerű ic s kapcsira gondoltam. Régen láttam itt az oldalon egyszerű ic-s kapcsolásokat, de most nem találtam, ezért írtam a kérdést. Úgy emlékszem, egy ic kellett hozzá ami 3 külömböző áramkör kapcsolására volt képes. Egyik kivezetésére az egyik negatív bekapcsolóimpulzus, másik kivezetésre a kikapcsoló negatív impulzus, 3. kivezetésen a kapcsolt pozitív fesz. Remélem nem írok sok hülyeséget, de valami hasonló az elképzelésem.
Szia!
Ugyan egy kicsit bonyolultabb, mit az igény, de cserébe két ic-vel két ilyen áramkört is tudsz építeni. A tápfeszültsége 9..15V egyenfeszültség lehet (az ic-k lábaira is be kell kötni. Ld. rajz.). Ha ennél nagyobb a táp feszültsége, akkor egy 7812-vel felépített stabilizátort ajánlok elé. A relé bármilyen 12V @ 100 mA típus lehet. Ha a BE bemenetet a 0V ponttal összekötjük a relé meghúz, ha a KI bemenetet a 0V ponttal összekötjük a relé elenged. Az összekötés ideje nagyon kicsi lehet (<< 1 us). Mindig az utolsó vezérlési állapotot tartja meg.>>
Köszönöm szépen!
Valami hasonlóra gondoltam, bár nem bánnám ha kicsit egyszerűbb megoldás is létezne. Szeretném megkérdezni milyen tipusu ic-ket kell felhasználnom? A vezérlő feszültség 5V Jól látom hogy az 1 es és 13 as kivezetéseken pozitív jel jelenik meg?
Kedves simpi!
Sajnos a dsn és a hex kiterjesztéseket nem tudom olvasni, nincs hozzá megfelelő progim. Az #503573 as válaszodban pontosan leírtad mire lenne szükségem. Nem tudom hogy a kapcs. jpg ugyanaz lenne e mint az arretáló kapcs, de ha az egy egyszerű kapcsolás, kérlek próbáld meg más formátumban elküldeni. Köszi.
Szia!
Ha a vezérlő feszültség stabit +5V, akkor van egyszerűbb megoldás is. Ebben már csak egy 74HC74 típusú ic van. Ennek az IC-nek más a tokozása, de a BE -re jutott alacsony impulzus hatására a Q kimenet magas, a Q vonás kimenet alacsony szintre kapcsol. Szia
Pár haverommal szeretnénk segítséget kérni hogy kezdjünk bele egy vonatos terepasztal készítésébe.
Elég jól dolgozunk fával de az elektronika necces és kéne pár tanács vagy oldal először is a PIC programozásáról mert az sok van a terepasztalban ha jól tudom. A programozásról lehetöleg magyar leirás kéne mert 6.ikosak vagyis 12 évesek vagyunk.egészen a kezdetektöl kell a segitség.elemek nincsenek hozzá mindent mi csinálunk meg fából kivéve pár apró doolgot de aba szüleink segítenek.részben ezért kéne a segítség hogy egyáltalán mekkorára méretezzük a dolgokat hogy beleférjen az áramkör. Előre köszönöm a válaszokat.
Bocsi!
Én is most gondoltam májusban erre az ötletre. Párhuzamos portal próbálkoztam, de a pólusváltásnál (menetirányváltásnál) zavarok voltak. Relékkel próbálkoztam, de enyhén szólva nem jött be. Most usb-n próbálkozok sx mikrokontrollerrel. Ha valaki ért a felprogramozásához kérem segítsev
Javaslom ennek a topiknak a tanulmányozását is
Üdv. Mindenkinek!
PIKO H0 váltót vásároltam. A régi váltókon volt az állásról visszajelzés. Ezen az új fajtán nincs semmi visszajelzés. ( A más fajtáknál ROCO stb. sem találtam.) Esetleg valakinek van valamilyen ötlete a visszajelzéshez? |
Bejelentkezés
Hirdetés |




(vagy csak én vagyok tök hülye,
de azért valami felhaszn példa, vagy ilyesmi lehetett volna segitség képpen ) a digitális világ meg hát az árak :eek2:
ugyhogy örülnék a segitségnek :yes: !
.







