Fórum témák
» Több friss téma |
100nf
Megnéztem azt a magyar nyelvű írást, vagyis elkezdtem olvasni. Úgytűnik jó lesz, köszi
Üdvözlök mindenkit!
Végre megjött a kapcsoló üzi. tápomba a pufferkondenzátor ami LOW ESR típusú 470u/50V Reméltem hogy így már jó lesz, be lehet majd terhelni és nem fog zúgni. Hát nem!!! A következőket mértem: Üresjárati kimeneti feszültség +-30V ezt beterhelve kb 1,2 A al zúg mint az álat és a kimeneti fesz visszaesik 70V-ról 60V-ra. De ha csak a pozitív kimenetet terhelem be akkor azon a feszültség mondhatjuk hogy változatlan, viszont a negatív kimenetet feszültsége felfut 30V-ról 80-90 V-ra persze ezt csak egy pillanatig mertem mérni mert a puffer csak 50V-os. Ugyhogy inkább nem vártam meg míg megin felrobban.valami. Ha valakinek van hasznos ötlete, vagy tapasztalata a témába az írjon!!!!!!
Kondikat hol vetted? Milyen gyártótól származnak? (kapocstápba kéne nemsokára nekem is)
csöö
nekem van egy tippem..: túl lassúak a fetek és/vagy nincs rendes fetmeghajtó cucc benne....(MAX4420 6A )a FET GS között lehet hogy nincs ohmikus ellenállás, de van helyette egy kapacitív ellenállás (azaz kondi..) vagyis negyfrekin, gyors ki és be kapcsolásoknál brutáis nagy áramokkal kell vezéreni.. ha nincs nagy csúcsáramú meghajtó ák akkor belassul a fet.. akár egymásra is nyithatnak akkor meg füst... én erre tippelek... vagy esetleg nem jól méretezett a trafó...
Heló
Be tudnád linkelni a kapcso rajzot? (lehet, hogy már belinkelted, de nem találom...) A probléma szerintem a következő: A + ágon figyeled a feszt, ezáltal ha a + ágat terheled, akkor azon stabil a fesz, mert amikor leesne, akkor emel a frekin, és így játszik vele. A - ágat ha nem terheled, akkor ott pedig megnő a fesz, mert ott pedig a nagyobb freki miatt nagyobb feszültség indukálódik. A megoldás: vagy mind a két ágat egyszerre terheled, vagy mind a két ágban méred a feszültséget egyszerre.
Meg van a rajz.
Bocs, most látom, hogy mind a két ágat figyeli egyszerre. Akkor passz
Hello nem tudom jó rajzot néztél e de az enyém csak a + tápot figyeli a - nem. Egyébként ez PWM táp az impulzusszélességmodulált, itt nem a frekit változtatja az ic hanem a kitöltési tényezőt, ugyhogy a kérdés továbbra is fennáll.
itt a rajz
A kondikat a lomexba vettem. Yageo márkályúak.
"vagyis negyfrekin, gyors ki és be kapcsolásoknál brutáis nagy áramokkal kell vezéreni"
Nem értelek a feteknek nincs gate áramuk, vagyis van de az mikro volt megaohmos bemenetük van. Mondjuk az igaz hogy az ic ből a négyszögjelnek nem valami meredek felfutása és lefutása van. LM3525, IRF730
akkor rosszat néztem...
De akkor is át kellene alakítani, hogy a +-ágat figyelje, ne csak a +t. Próbáld meg mind a két ágat terhelni ugyanakkora terheléssel. Üresjáratban is különbözik a két fesz?
azon ne lepődj meg hogy ha a + ágat terheled akkor a - ágba felkúszik a üresjárati fesz...
és én még mindíg tartom azt hogy a kapcsolási időkkel lesz a gond... ha hallasz zümmögést az baj mer ar hangfrekis ez meg nagyfrekis 70KHz?? (nem néztem meg).. nem melexik semmi?
olvass utána egy kicsit..... "teljesítmény MOFSFET ek kapcsolásai.." Cgs
ott egy kondi van, azt föltölteni és kisütni kell, amihez n*1A csúcsáramok kellenek...ha nem tudod gyorsan áttölteni a kondit akkor lassan kapcsol... de egyébként logikus is... igaz hogy nem a suliba tanult kialakítású feteket gyártják hanem SIPMOSFET VMOSFET UMOSFET .. és a G és S között ott van a gyártási kialakítás miatti kapacitás (kondi..) szal tegyél bele MAX4420 at, vagy valami IRF "szemetet"(jah ezek Gate meghajtók..) ennyi
És hogy tudnám mindkét ágat figyelni opto csatolóval???
Azt nem tudom hogy melegszik e valami de az diztos hogy ha sokáig terhelném akkor a pufferkondi felrobbanna mert multkor is ilyen hangot adott és durr. Rohattul beszartam olyan füst lett!!!!
most mér nem tucc sorbakötni a kondikkal egy másikkal (UCe= UC1+UC2) ... addig amíg jáccadozol vele..
a buffer úgyis csak szűri a feszt ... ha terheled teszt céljából annyira nem számít, hogy van rajta egy 100egynéhány KHzs brumm... izé azt nem tod megoldani, hogy tök szimmetrikus legyen a tápod, ha asszimmetrikus a terhelés...PWM miatt, és azárt mert a 2 sec egy magon van.... azt viszont megtudod oldani hogy a -+ között állandó legyen a fesz...(ez még ettől nem lesz szimmetrikus..) kell bele az ocs meg sorba egy zenner meg egy poti.... csáá Idézet: „tudnám mindkét ágat figyelni” Ezt egyszerűen megteheted, viszont nem fogja megoldani a problémádat, mert csak egy szabályozásod van, így a terhelt ágad feszültsége csökken míg a terheletlen feszültsége növekszik. Szerintem csinálj két tápot, és a szekunder oldalon közösítsd a földpontot! Ez a legpazarlóbb megoldás, de biztosan szimmetrikus lesz. Én is így építettem az erősítőmhöz tápot.
Láttam ebben a támában valaki felrakott egy kézzel rajzolt kapcsolást ami hasonló +-40V ot ad le. Asszem power pityu volt de nem tudom pontosan ki. Na mindegy az a lényeg hogy azt a tápot se lehetne akkor asszimetrikusan beterhelni ugye?
Mindenképp 2 kölün trafót csinálok az az egyetlen megoldás? Láttam gyári kapcsitápról képet és ott is +- feszt vesznek le a szekunderről és csak 1 trafó van, akkor azt hogy csinálják? itt a kép:
szem van egy eléggé bonyolult megoldás hogy stabil legyen a táp valamelyest az asszimmertiára..
nah a lényeg az egyik hibálól jön le: vagyis ha a a vezérlőjel asszimmetrikusakkor a kimeneti fesz is az lesz.... vagyis ha a + és a - félperiódusú vezérlőjelet kettéválasztanánk.. 2 külön PWM (egyik a + a másik a - félperiódusban kapcsoló feteket vezérelné..) DE a freki ugyan az (két PWM ugyanazzal a 3szög jellel hasolítja össze a + és - táp jelét... így bizonyos keretek között szimmetrikus marad asszimmetrikus terhelés esetén... persze csak egyutas EI vel mehet különben szar lesz... nagy P-n és nagyfrekin nem akkora hátrány az egyutas EI.... valamit valamiért.... nah és így 2 PWM el viszont egy trafóval meg lehet csinálni hogy 50% os asszimmetriára még ne legyen asszimmetrikus a kimeneti fesz.... (50%=:: ~0% kitöltés +félperiódus terheletlen... de stabil a kimeneti fesz vagyis ugyanannyi mint a másik full terhelve ~50%kitöltés --félperiódus..) remélem érthető voltam....
hmmm
végülis annyira nem is bonyás csak egy rendes 3szög jelet kell csinálni utána 2 komparátor(PWM) 4*MAX4420 trafó H híd 2 kölönálló sec .. egyutas EI .. induktivitás+dióda me kondi és máris majnem full ki van küszöbeölve a egyuta EI hibája kimeneteket meg ocs -kkal vissza a PWM-ek hez..
nem szóltok, hogy hülyeséget beszélek
milyen H híd wáááhfull hidas konverterrrel, vagy ellenüteművel..
Helló
Múltkor már írtam a monitorból kiszerelet kapcsitáppal kapcsolatban (KA3842). Közben beszereztem a hiányzó alkatrészeket és be tudtam kapcsolnai. Ugyan feszt tudok márni a végén, de halk zúgást lehet hallani a panel felől, feltételezem a FET az. Ezenkívül leállítás után pár másodpercig sípoló hangot ad. Gond ez? Ha minden jól működik, fel szeretném egy erősítőhöz használni, csak nemtudom mennyi teljesítményt tud leadni. (2 db TDA7294 -es erősítőt kéne meghajtania 8 ohmon 35~40 Wattig) megoldható ez? Ha igen melyik ágra kössem azt? És még valami: a VH501-es potival a feszt lehet beállítani?
Sziasztok!
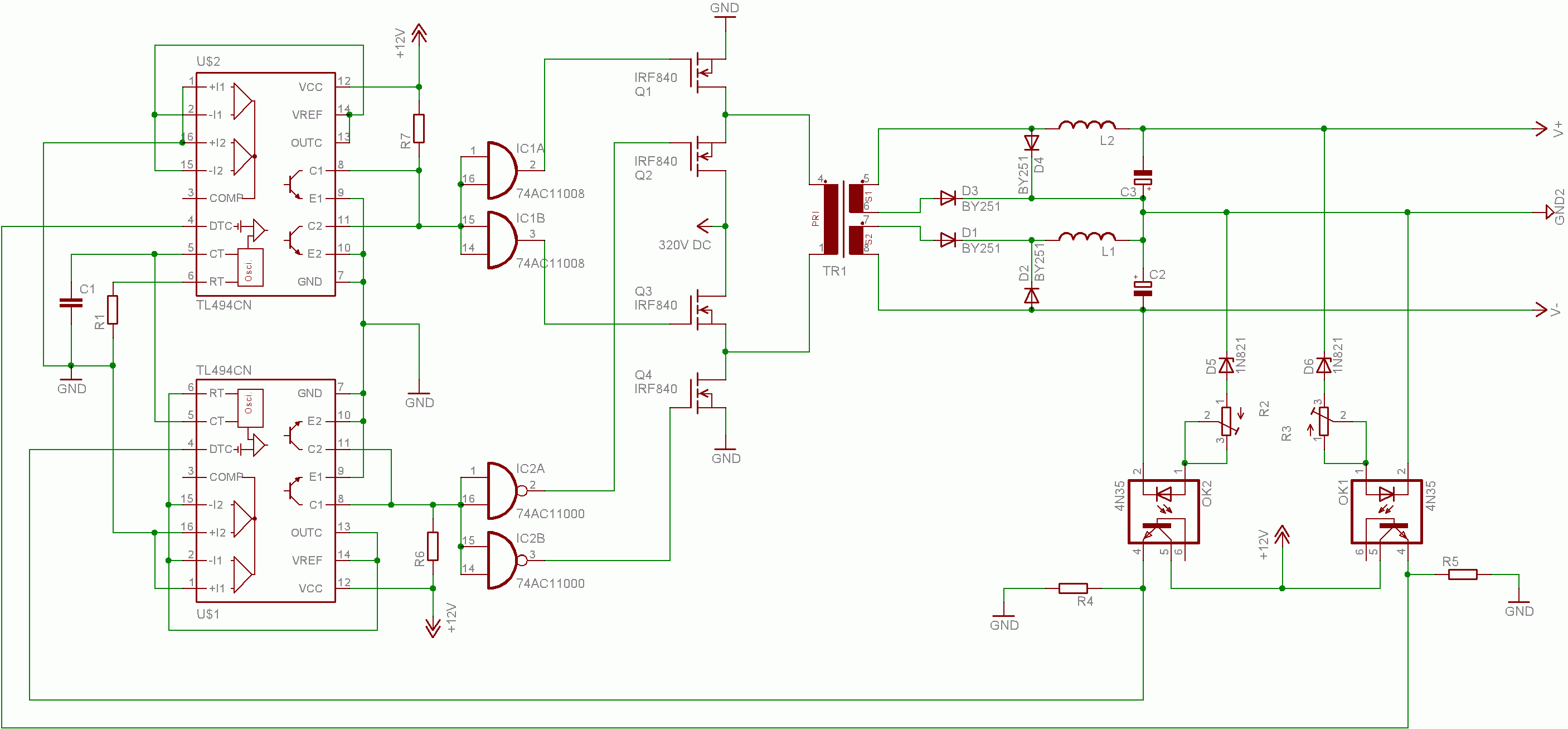
Terveztem egy kapcsolást amivel mindkét tápfeszt lehetne szabályozni: De elképzelhető hogy szar az egész. Nos a kapcsolás azon alapszik hogy a vezérlőícből a jel nem megy egyből a vezérlőtrafóba hanem először egy kimeneti feszültségfigyelő áramkörnek kell engedélyeznie a vezérlést erre van a két műv.erősítő. Egy a pozitív egy pedig a negatív feszültséget figyeli egy-egy fix referenciafeszültségű komparátorral. A műveleti er. Bemenetén a diódák 5V-os zenerek csak nem tudtam őket jobban jelölni. Nos ha pl: a +Uki megasabb a beállított értéknél akkor a kompatátor kimenetén –U van ami zárja a tranyót és az nem engedi a négyszögjelet a leválasztó vezérlőtrafőra és így a fet nem kapcsolja a pozitív félperiódusú 160V- azaz a kimeneti fesz csökken. Ugyanez a működési elve a negatív kimeneti feszültségnek is, így már asszimmetrikusan is terhelhető a táp. (elképzelésem szerint) Sajnos +-15V-os segédfeszültség kell neki de hát mindegy. De már kitaláltam az v1.1 esz verziót is ami még biztosabbá teszi 2 AND kapuval. Nem sokára felteszem azt is. Addig írjátok le mit gondoltok erről, jó-e?
csá elolvastad amiekt írtam...
nah azzal lehet olyat ... de ha egy félperiódust kihgysz akkor 2 ugyanolyan mágneseőírányú félperiódus követi egymást ami nem éppen egészséges telítheti a magot..(ha meg még mindíg fennál utána az asszimmetria akkor rendesen betalíti a magot és füst).... sztem gondold végig amiket írtam én már egy V1.0 ás verziót össze is állítottam.. és sztem én ilyet fogok hellelni... éjjel felrakom csak elötte még tanulok egy kicsit...
már dolgozom egy uj megoldáson. Két fűrészjellel mindkát ágat figyelni lehetne.Estére kitalálom és felrakom.
Elképzelhető hogy van ilyen ic ami asszetrikus trhelést is tud vezérelni szoval a két kimenetén különböző szélességü impulzusok vannak.
csá én már megoldottam 2 TL494 slave-masterba kötésével...
elvileg jó is csak az nem tuti hogy a mag telítődni fog -e vagy sem förakoma rajzot DE nehogy valaki is megcsinálja a vezérlése nem jó még... sőtt egyátalán nem :yes: (nics elválasztva..)a kapuáramkörök MAX4420 és 4429 helyett vannak...
Cső nem rossz. De honnét tudod hogy a két ic a négyszögjeleket kicsit késve egymástól adja? nem tudod értede hogy mit mondok?
Lehet hogy az egyik ic kicsit késik a négyszögjelképzéssel és a kettő ic szarul vezérel. és esetleg a két imp összeér? AZTÁN A KÉT FET EGYMÁSRANYIT.
it van egy teljesen más elven működő. Ezt az elvet használják a PWM vezérlő ic-k be is. Még ki kell egészíteni pár dologgal de jó lesz ez. A bemenetre a PWM ic ből jövő 50%-os négyszögjelet kapcsoljuk, amit egy egyszerű kapcsolás fűrészjellé alakít. Az egyik az inverter azért kell hogy a negatív tartományba fordítsa a fűrészjelet. Ezt a két jelet hasonlítja össze a két kompatátor.
( lásd:idődiagramm) Ezt most nem részletezem a rajz alapján megérthető. A kimeneteken pedig a terheléstől függő két egymástól független kitöltési tényezőjű négyszögjel jelenik meg. Természetesem az ellenállásokat még méretezni kell és ugy kell beállítani a fűrészjel max amplitúdóját hogy a max kimeneti feszültséghez képest kicsit magasabban legyen.
De ugy alapba jónak tőnik a tied.
De mi az a MAX4420? |
Bejelentkezés
Hirdetés |




)

wáááh
felrakom csak elötte még tanulok egy kicsit...







