Fórum témák
» Több friss téma |
Fórum » RIAA korrektor
Témaindító: Ghost Rider, idő: Aug 25, 2006
Jó hangmérnök az, aki kibirja a többszálon is kábítószer függő rockzenész, vagy elkényeztetett és önértékelési zavarokban szenvedő művésznő legpimaszabb hisztijeit is, anélkül, hogy eltorzult arccal az áttekintő ablakba hajítaná a kontrolling ládát!
Elég flexes munka hogy a számítógép vagy DVD tetejét lekapjam hogy lássam hogy hogyan forog a lemez benne! Ráadásul a CD kb olyan átlag 600 rpm!
Hát ezt nevezem nosztalgiának!
Jó hangmérnök az aki meggyőzi a "mélyen tisztelt művészt" hogy az úgy jó ahogy beállítja a keverőpultot. Amúgy a mai legtöbb zenészt nem nevezném művésznek, és emiatt is halt ki a bakelit! A bakelitet legfeljebb kazettára lehetett másolni, igaz egy jobb metal kazi verte a mai CD-t is!
Aztán jött a kommersz/gagyi/tömegzene, az egy(fél)nótás sztárok. Már nem volt érdemes olyan lemezt kiadni amit 20 év mulva is meghallgat valaki, hiszen a legtöbb együttes max 5 év után úgy eltűnik hogy a kutya sem emlékszik rájuk. Érdekes hogy a bakelit lemezeket pedig ma is meghallgatják, és nem a hangzásuk miatt hanem a rajta lévő zene miatt. Mikor bejött a CD akkor azt mondtam: figyeljétek meg hogy eljön az az idő mikor egy memóriában el fog férni egy kazettányi anyag! Nincs mozgó alkatrész, nincs zaj és örök élettartam....Utópia volt... Ebből csak az jött be hogy nincs mozgó alkatrész.... Még jó hogy nem én találtam fel mert most engem anyáznának..... Mindezek után le kell hogy szögezzem. A bakelit több mint 20-30 év után is szinte teljesértékű információt szolgáltat a rajta rögzített zenéről. Elmondhatjuk e ezt majdan az MP+ és DVD vagy CD lemezekről? (Hallkan megjegyzem, van olyan CD lemezem, gyári, ami 2 év után lejátszhatatlan lett, pedig óvtam és még kölcsönbe sem volt....)
Ugyanis ha a belső ellenőrző sáv sérül akkor a CD lejátszhatatlan mert nem tudja a gép hogy hol vannak a számok. Egy analóg lemeznél ez elég szembetűnő, mivel optikailag ekülöníthetőek a számok és még azon belül a hangosabb részei is!
Egy szám sérülése (mivel a bakeliten nincs információs sáv) nem jár a teljes anyag elvesztésével. Itt ne beszéljünk a CD-be épített hibajavítóról mert semmit sem ér!
Ember! Ez nem semmi!
Hogy csináltad? :eek2: Aki nem tudta betölteni highand zenéjét,itt van mégy 1x! Bővebben: Link
Ilyen CD-m nekem is volt!
Kb. 5 éve lett írva,amikor még nagy szám volt a CD írás,egyszer sem lett lejátszóba betéve,még is,múltkor betettem,és inkább azt mondja a lejátszó "na ezt vidd innen a pi**ba..." Ezen kívül,a CD 1000x érzékenyebb,húzol rajta egy karcod,a lejátszó már be sem olvassa,ellenben az analóg lemezjátszóval,húzol a lemezen egy karcot,ugyan benne lesz a zenében,de lejátsza. Aki nem finnyás,az meg tudja hallgatni,sőt mi több,aki sokat hallgatja a lemezeket egy idő után már nem is hallja a recsegés-ropogást...
Lehet, hogy nem jöttek át jól a gondolataim. Én is pont ugyanazokat érzem, amiket ti is írtok, hogy ezek a mai hanganyagok vacakok.
Anno a '80-as évek közepén, amikor gimis voltam, a haverokkal gyűjtöttük az akkori heavy metal zenéket. Ez úgy ment, hogy megpróbáltuk felhajtani LP-n a zenéket az ismerősöknél, az ismerősök ismerőseinél, és megpróbáltuk fővesztés terhe mellett 1-2 napra kölcsönkérni. Az LP-ket aztán kazettára másoltuk, ez nálunk történt, a haverok meg sokszor hozták a kazettás deckeiket is hozzánk az átvételhez. Máig emlékszem, hogy egyszer járt nálunk a Judas Priest: Sad Wings Of Destiny című albuma, valami exkluzív kiadás, üvegszerűen áttetsző anyagra nyomva. Az egész műsor, A+B oldal nincs talán 40 perc sem, így volt rajta hely a dinamikának is. Na, az a lemez valami brutálisan jól szólt. De volt még egy pár, ami úgy jól odaszögezte az embert a fotelba, ha leült hallgatni. De emellett ott voltak még az akkori magyar lemezek is, pl. Katona Klári egyik-másik felvétele, amitől a hideg futkos a hátamon, ha felteszem. De emlékszem, hogy még a szüleim 60-as években gyűjtött SP-i között is volt pár, ami egész jó volt, pl. egy Spencer Davis máig a fülemben cseng. Aztán a későbbi időkből valahonnan hozzánk került egy Eruption SP (talán valaki valamilyen alkalomra hozta), igazából nem az én zenevilágom, de a vágása előtt le a kalappal, igazi hangszórószaggató dinamikája és nagyon szép, tiszta hangképe van. De hogy ne csak a metált mondjam, a papámnak többszáz komolyzenei LP-je van, és azok között is vannak olyanok, amiket nem lehet este hallgatni, mert olyan bitang jól szól, és dinamikája miatt a szomszéd átjön (pl. Carmina Burana). '90 körül aztán már a tehetősebbeknél megjelentek a CD lejátszók. Mi pedig ugye a kristálytiszta, pattogásmentes, tökéletes frekvenciamenetű hang marketingdumájának bedőlve alig vártuk, hogy egyszer meghallhassuk. Aztán úgy adódott, hogy kiderült, az egyik régen látott havernak van CD játszója és van neki pár metál CD-je is. Nosza, felmentünk hozzá, és ha jól emlékszem, egy Helloween CD-t hallgattunk meg, de nagy csalódás volt. Valahogy lélektelen, lapos, nem is tudom, milyen volt, de nagyon nem tetszett. És ez van azóta is: nem hallottam még CD-ről igazán jól szóló metált. Nem tudom az okát, hogy miért, de nem jók. Tételezzük fel, hogy a digitális "vágás", azaz műsorkészítés van mára már olyan színvonalon, mint amilyenen a 80-as években az analóg LP-gyártás (hiszen van már 24 bit 192kHz-cel és hasonlók, a mai előerősítők, digitalizálók igazolt műszaki paraméterei a 80-as években elérhetetlen álomnak tűntek). Tehát én azt gondolom, hogy a mai technika áll azon a színvonalon, amin az analóg állt 25 éve. És itt merül fel a kérdés: miért hallja az ember jobbnak az LP-ről digitalizált zenéket, mint a mai, eleve digitálisan készülteket? És most tegyük félre azt is, hogy látom a lemezt, mert nem látom: nálam most sajnos már évek óta nincs analóg lemezjátszórendszer összerakva hely hiányában (de van olyan MP3, amit valahonnan megszereztem, és azt mondtam rá, hogy hú de jól szól, aztán jobban figyelve lehetett hallani néhol az árulkodó sercegést...) A lehallgatás a digitalizált LP-ről ugyanaz, nem tiszta analóg rendszeren hallgatjuk meg. Miért romlik el a ma gyártott zenék alapanyaga, mire a fogyasztóhoz kerül (nem gondolnám, hogy az alapanyag vagy annak a rögzítése rosszabb kellene legyen a 25 évvel ezelőttinél: a hangszerek szól(hat)nak ugyanúgy, a rögzítés paraméterei sem lehetnek rosszabbak a szalagos stúdióénál)? Ennek lehet oka tényleg a trehányság, de én még egy gonoszabb okot is fel tudok tételezni: direkt rongálják a fogyasztók fülét ("jó lesz az a parasztnak), hogy aki igazán jó előadásban akarja hallani a kedvenc számait, az menjen el a koncertekre. Nem tudom, mi a valódi ok, de az mindenképpen elkeserítő, ami manapság "zene" címszóval az emberekig eljut. Minden értelemben, tartalomban és minőségben egyaránt.
Nincs lemezjátszód?
És a Pioneer amit "adtam"? Vagy azzal még mindíg nem foglalkoztál?
Fordítva bekötött tranzisztorokkal!
![]() KD-t félretéve, van ám Dark Side of the Moon is. Melyik szám érdekel?
Azt hiszem ez lesz a következő, amit megcsinálok...
Miért romlik el a zene, mire a fogyasztóhoz kerül?
Egy szóval válaszolok: limiter. Imádják használni, mert akkor nem kell dolgozni.
Szia!
Idézet: „Tehát én azt gondolom, hogy a mai technika áll azon a színvonalon, amin az analóg állt 25 éve.” Nem elfelejteni: A Philips féle Red Book 1980-as! Bővebben: Link A mai CD-ket is ezen szabványoknak megfelelően készítik. A gond az, hogy a Philips szakemberei túl korán kezdték fejleszteni a CD-t. Az akkori generációs jelfeldolgozók csak 12 bitesek voltak(ami kommersz célra megfizethető volt), de már az akkor is kevés volt. Ezért a kor technikai színvonalának megfelelően 16 bitben határozták meg a felbontást, és 44.1KHz-ben a mintavételezési frekvenciát. Mind a kettő kevés. Mivel az emberi hallás felbontása nagyobb, a kis hangerőn kialakuló torzítást hozzáadott zajjal kompenzálták. Abba is érdemes belegondolni, hogy egy akár 10KHz-s jelformát mennyire lehet korrektül visszaadni 44.1KHz-s mintavételezési jellel. A Philips mérnökei nagyon jó munkát végeztek, az audió CD egyeduralkodó lett, később próbálták leváltani jobb minőségű formátumokkal, de szinte ma is minden CD minőségben jelenik meg. Ha esetleg a CD-t később kezdték volna fejleszteni, és akkor már láthatók lettek volna a jobb integrált áramkörök, talán a szabványt is úgy írták volna. Már 20 bittel is sokkal jobban jártunk volna..
A mai és a régi zenékre sokkal egyszerűbb a válasz mint sokan gondolnánk!
A régi számok komplett versekre épülnek, a mai zenék (tisztelet a kivételnek!) egy négysoros és a refrén! Ez igaz Madonnától kezdve mindenkiig! Ráadásul egy mai hangmérnök legfeljebb a számítógépet tudja kezelni, nem is látott még stúdiókeverőt, de szerintem még mesterszalagot sem! A mai képzésekről meg ne is beszéljünk, mert egy főiskola már csak az érettségi meghosszabbítása és nem a tudás fellegvára. A lényeg hogy legyen papír. Régen még csak néhány zenekar volt és nekik minőséget kellett felmutatni. Ma már nem kell a minőség. A VIVA pl megy egész nap de azt sem tudom már fél óra után kit is hallottam(láttam?). De nem is érdekel! Mert nincs miért! Vagy jó a csaj benne vagy egy EMO-s fickó hablatyol.Nem a mai zenék ellen vagyok, van sok kedvencem. Most lehet máglyára vinni, de LADY GAGA pl tetszik, nem csak mint nő, de valami újat hozott! Tudom hogy ez nem az Ő érdeme , hanem a PR gépezet ami mögötte áll, de kicsit más. Viszont tudom azt is hogy 5 év múlva már senki sem fog rá emlékezni. Viszont Bach, Beatles, Pink floyd, The Doors, Omega, Piramis (az EDDA-t kihagynám....), Andreas Vollenweider, Deseő Csaba és a többiek letették a névjegyüket az asztalra. Ezeket érdemes ma is meghallgatni! Fúúú! De pesszimista vagyok! A mai zenéről nem érdemes olyan hordozót készíteni ami minőség és 20-30 év múlva is meg lehet hallgatni.
Én SACD-t használok és meg kell mondanom, hogy semmi (DVD Audio, LP, CD) nem vetekszik vele, a fejlődés nem állt meg...
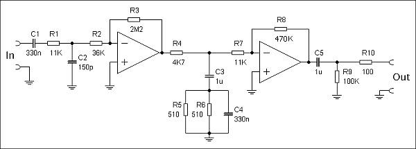
Ha már RIAA topic, akkor itt a régi jól bevált korrektorom, nívós hangminőséggel. Pl: sokkal jobb, mint egy HFM1
Itt van a nagy RIAA kistesója.
Ezt egy unalmas számítástudomány előadáson terveztem (ahelyett hogy figyeltem volna, el is húztak számítástudományból), de a hangminősége igen jó lett. Az átrajzolást ha jól emlékszem lamalas csinálta. Szigórúan ST gyártmányú (SGS-Thomson) TL074 kell bele, nem texas, mert azzal kategóriákkal rosszabb! Itt van pár kép a nagy riaa-ról dobozoláshoz: Idézet: „Az átrajzolást ha jól emlékszem lamalas csinálta.” Jaja, de mar nem is emlekeztem ra ki tervezte. Amugy megepitettem ST TL074-el. Jo hangu, korabban mar en is kozzetettem a kapcsolast, es talan NYAK rajzot is ... vagy azt csak privatban kertek el paran? Mar nem emlekszem...Amugy majd kapsz highand kollegatol amiert 11k+36k soros ellenallasok vannak a bemeneten ... :eeknoes:
Hát én terveztem pontosan 2 hét híján 3 éve.
highand barátom lehet fikázni... Amúgy meg highand kapott tőlem, de rendesen
emese barátunknak (engem is bekóstolt) egyébként mi baja volt konkrétan a 36K+11K soros taggal?
Közben készítettem a jól bevált RIAA korrektorommal egy felvételt.
Hallgassatok bele: Bonnie Tyler: Holding out for a hero 10-szer letölthető, várom a véleményeket! üdv: Müszi Idézet: „...egyébként mi baja volt konkrétan a 36K+11K soros taggal?” Johnson zaj ...
Az J-FET bemenetnél sokkal kevésbé problematikus zajszempontból a magas lezáróimpedancia, mint bipolárisnál. Pl: a conductor végfokban ezért átblokkoltam az offsethiba kompenzáló 50K-t egy 330nF-al, többekközött a jonson zaj miatt, meg az IC bemeneti kapacitása miatt is.
Hogy pontositsak picit ... a hozzaszolasaban nem konkretan a Te kapcsolasodra utalt (nehogy ebbol vita legyen), csak utalt arra, hogy 47k-s ellenallasnal a Johnos zaj mar jelentos lehet. Erre a hsz-re gondoltam:
hozzaszolas
Az említett típusú Pájó cd-vel volt szerencsém találkozni / meghallgatni, valóban az olcsóbb kategóriában a jobbak között van. Ezekből a hagyományos lejátszókból jó néhányat tuningoltam meg , ill. nagy divat is volt régebben .
Vita? ugyan már...
CHZ csinált hozzá nyáktervet is (az én nyáktervem kétoldalas). Az enyém kb így néz ki csak ez a nem invertáló változat fényképe. Ez egy kicsit nagyobb.
A tápot szerintem meg lehet oldani 7812-1912 párossal...az olcsóbb!
A Johnson zajt, azért nevezik termikus zajnak, mert a vezetőben lévő töltéshordozók rendezetlen hőmozgása okozza. Ebből fakadóan arányos a vezető ellenállásával és a hőmérséklettel. Az arányosság nem lineáris.
Egy RIAA korrektor esetében a számba vehető zajforrások a pick up tekercsének belső ellenállása okozta zaj, továbbá az erősítő bemeneti tranzisztorának zaja. A legjobb eredményt PNP teljesítmény tranzisztorokkal lehet elérni. Amikor jellemezni akarunk egy erősítőt zaj szempontból, akkor hasznos módszer az, ha azzal jellemezzük, hogy vajon mekkora értékű a bemenetre kötött ellenállásnak lenne ugyanekkora a zaja, egy a vizsgált erősítővel megegyező erősítésű, de elvben zajtalan erősítő kimenetén. A két követelményből nyilvánvaló, hogy amikor zajra méretezünk valamit, akkor tudnunk kell kb mekkora lesz a jelforrás belső ellenállása. A kindulási példára visszatérve nyilvánvalóan nem optimális méretezés az, ha egy kb 600-1000 ohm átlag impedanciájú hangszedővel sorba kötünk egy 47000 ohm-s ellenállást, mert az ellenállás zaját ez esetben nem söntöli ki a pick-up impedanciája, ahogyan az megtörténne - ha a 47Kohm - os lezáró ellenállás párhuzamos lenne. Ez a megoldás tehát elvben legalább 16dB-el rontja a párhuzamos 47Kohm-al elérhető jel zaj-viszonyt. A FET mint eszköz jellegénél fogva sokkal inkább alkalmas a néhány száz kiloohm-os belső ellenállású jelforrások erősítésére. A bonyolult összefüggést a zajszám jellemzővel lehet egyszerűen leírni. A zajszám azt mutatja meg, hogy egy adott erősítő hány decibellel rontja az adott belső ellenállású jelforrás jelének erősítése során a jelforrás saját, Johnson zajjal határolt jel zaj viszonyát. Egy lemezjátszó pick-up esetén a 3 dB zajszám már jónak számít, de inkább PNP bipoláris tranzisztorral érhető el, semmint FET-el. Ugyanakkor egy pl egy piezo jelforrás 1000kohm körüli belső ellenállást érdemesebb FET-el lezárni. Miért? Egy erősítő zajhelyettesítő képének felvétele esetén kétféle úton járhatunk el. Helyettesíthetjük egy erősítő zaját a benetére kötött a kimenetre azonos zajt eredményező feszültség forrással, avagy az kimeneten azonos zajt eredményező áramgenerátorral. Nyilvánvaló, hogy kis belső ellenállású jelforrások esetén a bemeneti ekvivalens zaj feszültséggel kell számolni, amig nagy belső ellenállású jelforrás jelének erősítése estén a bemneti ekvivalens árammal. A bipoláris tranzisztornak kisebb az ekvivalens zajfeszültsége és nagyobb az ekvivalens zajárama mint a FET-nek, tehát a FET inkább a nagyimpedanciás források jelének erősítésére alkalmas. Fentiek könnyen kiolvashatóak pl az 5532-es és a TL071-es adatlapjainak összehasonlításából.
Aki azt gondolja, hogy ezek szerint minél kisebb egy rendszer bemenetén a Johnson zajforrások impedanciája, annál kisebb lesz a kimeneten a zaj, az jól gondolja.
A tranzisztorok esetében ez még a nyugalmi áramtól is függ, hiszen az befolyásolja a bázis-emitter köri belső ellenállásokat. Azonban nem tudja befolyásolni a bázis hozzávezetési ellenállást. Ez csak egyetlen módon csökkenthető, sok sok tranzisztor párhuzamos kötésével. Léteznek ilyen multi tranzisztorok kifejezetten erre a célra, de a nagy felületű teljesítmény tranzisztorokon ugyanez játszódik le. Utoljára említem a zajcsökkentés evidens módszerét, a hűtést. A nitrogén forrási hőmérsékletén lehetséges erősítőt üzemeltetni, így működnek a rádió teleszkópok bemenő fokozatai. |
Bejelentkezés
Hirdetés |





Mert nincs miért! Vagy jó a csaj benne vagy egy EMO-s fickó hablatyol.


Mar nem emlekszem...






