Fórum témák

» Több friss téma
Fórum » EWB
 
Témaindító: 021, idő: Dec 16, 2005
Lapozás: OK   5 / 7
(#) mex válasza Szergej86 hozzászólására (») Feb 2, 2009 /
 
A gyújtótrafó szekunderét terheld le 10 ohm-ellenállással. Az induktivitását tudod?
(#) Szergej86 válasza mex hozzászólására (») Feb 2, 2009 /
 
ki tudom számolni??
ismerem a menetszámot a vasmag keresztmetszetét és hosszát a huzalkeresztmetszetet.
de a fvgent meg a szkópot hogy kössem be?
(#) mex válasza Szergej86 hozzászólására (») Feb 2, 2009 /
 
Nyitott vasmagnál nemigen tudod számolni. Mérned kellene. Pontosan melyik kapcsolást akarod szimulálni?
(#) Szergej86 válasza mex hozzászólására (») Feb 2, 2009 /
 
ezekről lenne szó a gy ben a kis doboz a mexa
(#) llaci56 hozzászólása Feb 14, 2009 /
 
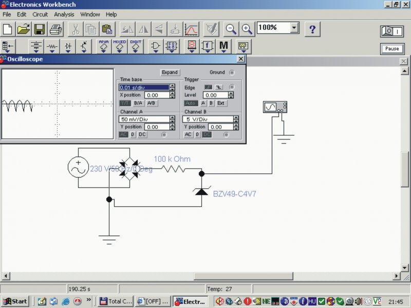
Kérek valakit, ezt magyarázza el nekem, mert nem értem. (A pro.jpg-n látszik amit nem értek!)
(#) llaci56 válasza llaci56 hozzászólására (») Feb 14, 2009 /
 
Azt meg jól nem írtam le, hogy mit nem értek...
A jel alak az stimmel. De mit keres a feszültség 0V allatti tartományban, és csúcstól csúcsig miért 100 mV?
(4,7V nak kellen lenni...)
(#) Norberto válasza llaci56 hozzászólására (») Feb 14, 2009 /
 
A jelföld megfelelő "lyukba" van bevezetve a kis-szkópon?

Ha jól látom, most a 2 csatornára van rárakva a földhöz képesti jel (jelföld CH2-re, a jel melegpontja CH1-re).
(#) llaci56 válasza Norberto hozzászólására (») Feb 15, 2009 /
 
Ha balról jobbra megyünk, és lentről felfelé, akkor nevezzük a csatlakozási pontokat: 1, 2, 3, 4 -nek. (a 4 a legfelső a jobb oldalon - Grund felirattal.)
Megtennéd, hogy leírod a bekötést a számok szerint? Ez a bekötési variáció a sokadik, mert itt kezdtem cserélgetni a madzagokat, és - szerintem - nincs olyan variáció, amit ne próbáltam volna.
(#) llaci56 válasza Norberto hozzászólására (») Feb 15, 2009 /
 
Felteszem az első variációt is.
1 - jel
4 - ground
Persze hülyeséget írtam az elsőben, mert a jelalakkal sem vagyok kibékülve. Közel négyszög jelet várnék... 4,7 V, 100 Hz - "nagyon pici" 0 -val.

pro2.jpg
    
(#) mex válasza llaci56 hozzászólására (») Feb 15, 2009 /
 
Ha kisebb ellenállásértékkel próbálod akkor is ez a helyzet? Nem biztos,hogy ilyen kicsi áramnál is megvan a "zenerkönyök". Próbáld 10k-val.
(#) llaci56 válasza mex hozzászólására (») Feb 15, 2009 /
 
Megnéztem 1 k-val, (meg 100 Ohm-mal) de a kép ugyanaz. Tettem 1 k terhelést (párhuzamosan a zenerrel) és nincs változás.
Amit a valóságban megépítettem, (évekkel ezelőtt) ott egy 0 -tól 4,x Voltig emelkedő sinusjelet, onnan 4,x Volton vizszintes (< 10 msec.) majd 0 V-ig csökkenő sinus jel. (És újra kezd.) Mind ez szkóppal mérve, nem virtuálisan!

Itt nem találom a zener törését. Igazából csak az EWB-vel szeretnék ismerkedni, ezért kérem a segítségeteket. (és köszönöm az eddigieket! )>
(#) Action2K válasza llaci56 hozzászólására (») Feb 15, 2009 /
 
Az oszcilloszkópon a Channel A-t tedd DC-be.
Ugyan most nem szól bele ebbe a hibába, de a szkóp testje a jobb felső pont: Ground.

pro.ewb
    
(#) Action2K válasza llaci56 hozzászólására (») Feb 15, 2009 /
 
Az EWB ekkora feszültség különbségnél (230V/4V), és nagy ellenállásnál nagy tehetetlenséggel bír. Sajna.
Ebben a rajzban viszont az a végeredmény, ami a valóságban is.

pro.ewb
    
(#) llaci56 válasza Action2K hozzászólására (») Feb 15, 2009 /
 
Köszi a segítséget! Sajna nem tudom megnyitni, amit küldtél, "...error log display" hibaüzenettel (nem) jön be. Próbáltam több felbontást, de nem segített.
Ezek szerint fogadjam el, hogy az EWB ennyit tud?
(#) Action2K válasza llaci56 hozzászólására (») Feb 15, 2009 /
 
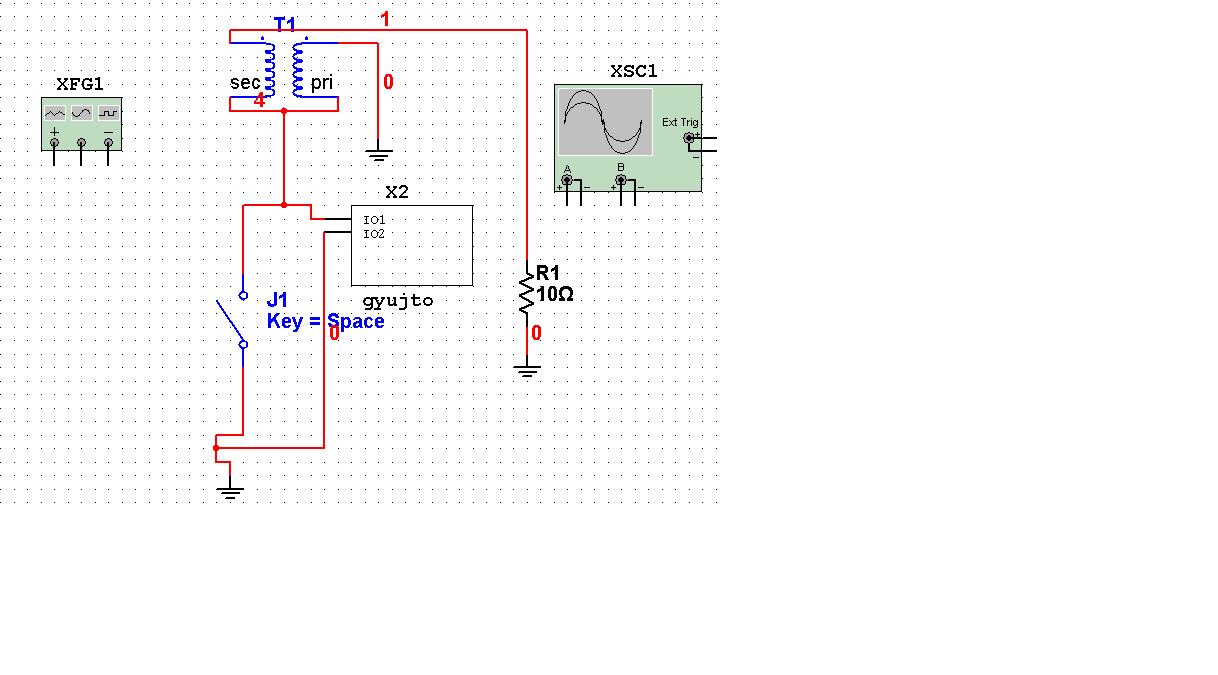
Próbáld ki így (rajz).

Idézet:
„Ezek szerint fogadjam el, hogy az EWB ennyit tud?”

20 Évvel ezelőtti fejlesztés, igaz 92-96 javítgatták, de azért le nem cserélték a motort.
Az analóg körökben sajna vannak hiányosságai, de a digitális (TTL) áramköröknél (Word generator, Logic analyser) amatőr szinten jól megy.

EWB.jpg
    
(#) llaci56 válasza Action2K hozzászólására (») Feb 15, 2009 /
 
Az a baj, hogy így nem az a kapcsolás.
Kár érte... Azért kössz!
(#) Frankye válasza llaci56 hozzászólására (») Feb 16, 2009 /
 
Idézet:
„Ezek szerint fogadjam el, hogy az EWB ennyit tud?”

Sajnos, igen. A "Multisim" nevű program, mely éppen erre a régebbi programra épül, már sok ilyen jellegű hiányosságát kiküszöbölték. Persze, egy számítógépes szimuláció soha nem lesz képes 100%-os hűséggel leképezni egy kapcsolást, illetve annak működését, mert túlságosan sok a változó, külső körülmény.
(#) Szegedi Sándor hozzászólása Jún 20, 2009 /
 
Helló
Nekem se a Multisim9 se a 10 nem akar futni, legalábbis a szimulációt nem akarja engedni.
Ezt írja ki: Error: C:\dokume~1\sanyi\local: No such file or directory
Már többször újratelepítettem a progit és az xp-t is, de nem segít. Szimuláció nélkül nem sokat érek a progival.
Ha valaki tud segítsen.
(#) Action2K hozzászólása Aug 4, 2009 /
 
Sziasztok!
Most próbálom munkára bírni a MultiSim 2001 education-t, de a telepítés után eddig még csak egyszer jöt be, aztán az alkatrész kiválasztásnál le is fagyott, a többi esetben már a betöltés közben kifagy(Nem válaszol.). a gép: 1,2 Tualatin, 512RAM, W-XP. Min szüttyög el? Hibát nem ad ki. A CPU 95% üresjárásban van
(#) Action2K válasza Action2K hozzászólására (») Aug 4, 2009 /
 
8 perc fagyott állapot után hajlandó elindulni. Aztán az alkatrész kiválasztásnál megint fagyi 1-2 percig. A CD4094-es IC miért nincs benne?
(#) maestro válasza Action2K hozzászólására (») Aug 5, 2009 /
 
Szerintem tölts le más verziót, pl. a MultiSim 9-et.

És nem reklámoztam semmit!! Tanuld meg értelmezni a mondatokat!
Ha valakit érdekel, hogy kell telepíteni az ewb-t, vagy netán serial számra van szüksége, akkor csak lapozzon vissza itt a fórumon, mert elég sok ilyet lehet találni, amit a kedves moderátorok nem hajlandók törölni, mert azokat saját maguk írták! Talán azokat nem kellene törölni?? A régi hsz-okat is karban kéne tartani, nemcsak az újjakat!!

"Moderálva maestro külön kérésére." Köszönöm.
Így már mindjárt másképp néz ki a dolog
(#) Macsek71 hozzászólása Aug 17, 2009 /
 
Üdv !
"előástam" egy régi (tört) ewb 4-et, mert lenne egy feladat amiben segítene...

elvileg nem kell telepíteni csak kicsomagolni, oszt hadd menjen... megy is , de nincsenek meg az alkatrészek, áramköri elemek

új kapcsolás készítésénél üres az alkatrésztábla, ill. meglévő kapcsolás megnyitásakor csak a vezetékek és a műszerek látszanak...

valaki emléxik még hogyan kellett beállítani ?

Köszi M.
(#) Action2K válasza Macsek71 hozzászólására (») Aug 17, 2009 /
 
Szia! Vagy hibás (hiányos) a progi, vagy nem kompatibilis az oprendszereddel. EWB 5.12 jó lenne Neked?
(#) valve válasza Macsek71 hozzászólására (») Aug 17, 2009 /
 
XP alatt és attól fölfele a 4-es sorozat nem megy. Még kompatibilitási módban sem.

Virtuális gépre egy Windows 98Se majd az alatt müködik...
(#) Macsek71 válasza valve hozzászólására (») Aug 18, 2009 /
 
Köszi !

Valószínű ez az XP-kompatibilitási probléma lesz a gond.

Egy "egyszerű" relés vezérlés próbájához kellene. Megpróbálom a javasolt verziót !

Köszi M.
(#) Kicsa hozzászólása Szept 16, 2009 /
 
Sziasztok!
Összeraktam az oldalon található Kivezérlésjelző kapcsolást EWB 5.12-ben és olyan hibákat írogat hogy :
1. singular matrix ; check nodes 3 and 3
ilyen sorból 9 db-ot egymás alatt,meg a végén még egy:
timestep to small ; initial timepont : truble with red led.
Hiába állítgagom a felbontást az optionsnál,nem segít.
Tudna nekem valaki segíteni hogy miért nem megy?
köszi szépen előre is
Erről a kapcsolásról van szó : Kapcsolás
és ez amit csináltam :

ledbar.ewb
    
(#) mex válasza Kicsa hozzászólására (») Szept 16, 2009 /
 
A poti csúszkája, és a pozitiv táp közé tegyél egy nyomógombot, ami alapállapotban nyitott, majd inditsd el a szimulációt, ezután "nyomd meg " a gombot. Szépen működik, igaz én nagyobb verziójú programmal próbáltam.
(#) Kicsa válasza mex hozzászólására (») Szept 16, 2009 /
 
Szia!
Kapcsolót tudok tenni,nyomógombot nem találtam. Viszont most is hibázik,csatoltam róla a képet.
Üdv Kicsa

ewb.JPG
    
(#) mex válasza Kicsa hozzászólására (») Szept 16, 2009 /
 
Idézet:
„A poti csúszkája, és a pozitiv táp közé tegyél egy nyomógombot”

Erre fel te a poti végére kötöd........
Amúgy meg az "interactive simulation settings" fülön úgy állitod be a szimuláció idejét, lépésközét, ahogy akarod. Próbáld ki.
(#) Kicsa válasza mex hozzászólására (») Szept 20, 2009 /
 
Szia!
Ne haragudj hogy csak most írok de most jöttem fel megint a géphez.
Szóval akkor poti csúszka...így gondolod? Vagy ha nem akkor hogyan? Sajnos így sem működik... Lehet hogy nálam van a hiba?
köszi szépen
Üdv Kicsa

ewb2.JPG
    
Következő: »»   5 / 7
Bejelentkezés

Belépés

Hirdetés
XDT.hu
Az oldalon sütiket használunk a helyes működéshez. Bővebb információt az adatvédelmi szabályzatban olvashatsz. Megértettem