Fórum témák
» Több friss téma |
Fórum » Léptetőmotorok (vezérlése)
Motor feszültsége? Motort hajtó feszültség? Áram? Sebesség? Rengeteg dologtól függhet!
Menetesrúd gondolom csapágyakban van. Van rajta már lap is vagy önmagában sem tudja meghajtani? Vedd le a lépésszámot első körben.
megtortent, levettem a lapot a menetesrudrol, a lepeszamot is csokentettem, de semmi jelentos valtozas.
Sir-Nyeteg - valaszara este irnek mert most fejbol a feszultseget nem tudom, de az aram 3,5A a leadott es a motornak 2,7A kell. Mar atratam mindenen magam, de semmi,
Egyébként nálam is egy aránylag kicsi motor volt rajta, és bizony ha a lépésszámot felemeltem, akkor volt hogy berregett csak. Mondjuk én egy pic-el csináltam, és percenként 20-as fordulatnál nem tudtam többet kicsikarni belőle. Most rakok rá egy combosabb motort, szíjat meg bordáskereket 1500Ft-ért vettem hozzá. 30 mm-es átmérőn 20 fog van, olyan erős volt, hogy nem tudtam lefogni. Van egy 35V-os toroidom ha azt rákapcsolnám nem tudom megsülne e az elektronika, pedig az lenne az igazi, abból 10A-et lehet kivenni.
Sajnos az elektronika egy öszvér laborelektronika, van benne a feszstabtól, pwm, modulon keresztül, hőszenzor, és mellékesen a motorvezérlő. Mondjuk az a motorvezérlő nagyon állat. Mikrostepp meg amit akartok, tartásnál is ugyan annyi áramot eszik mint hajtás közben, szóval bitang jó.
Remelem megoldom en is valahogy.
De azert az bizar, hogy a motrot barmely fordulat tartomanyban nagyon konnyen megallitom ket ujjal (2,5 Nm, 3,5A, 36V ossz teljesitmeny mellett 1/8 mikrostep), Jovo heten majd meg kiokoskodom,most megyek kipihenem magam...
Hát az 1/8-ad mikstoppes üzemmódban ne várd azt a nyomatékot amit fullstepben ad!!!
meg is nezem
de elobb kicserelem az ic-t amit sikerult kiegetnem... hehehe jovo heten lesz a nagy proba 2, addig szedem a jo tanacsokat ossze es utana ki is probalom es majd megirom.
Sziasztok! Tudnátok segiteni hol lehet PBM3960 és PBL3771 es IC -ket beszerezni?
Kicsit még mindíg kevés a 15V a motoroknak, szerintetek 40V-ot rá lehet rakni? (van egy 9A-es 38V-os toroidom, az bírná, csak kérdés a motor mit bír.
A motor az áram miatt melegszik. A profi vezérlők is minimum 40V-ot elbírnak, hiszen mozgás közben "nő az ellenállása" a motornak, így ugyanakkora áramnál nő a motoron eső feszültség.
Ez a lényege a chopper-tápnak is.
akkor rárakom lesz ami lesz, csak kell még szereznem egy 1000-2000µF-es pufferkondit, egyenirányítómból van olyan combos.
Na!
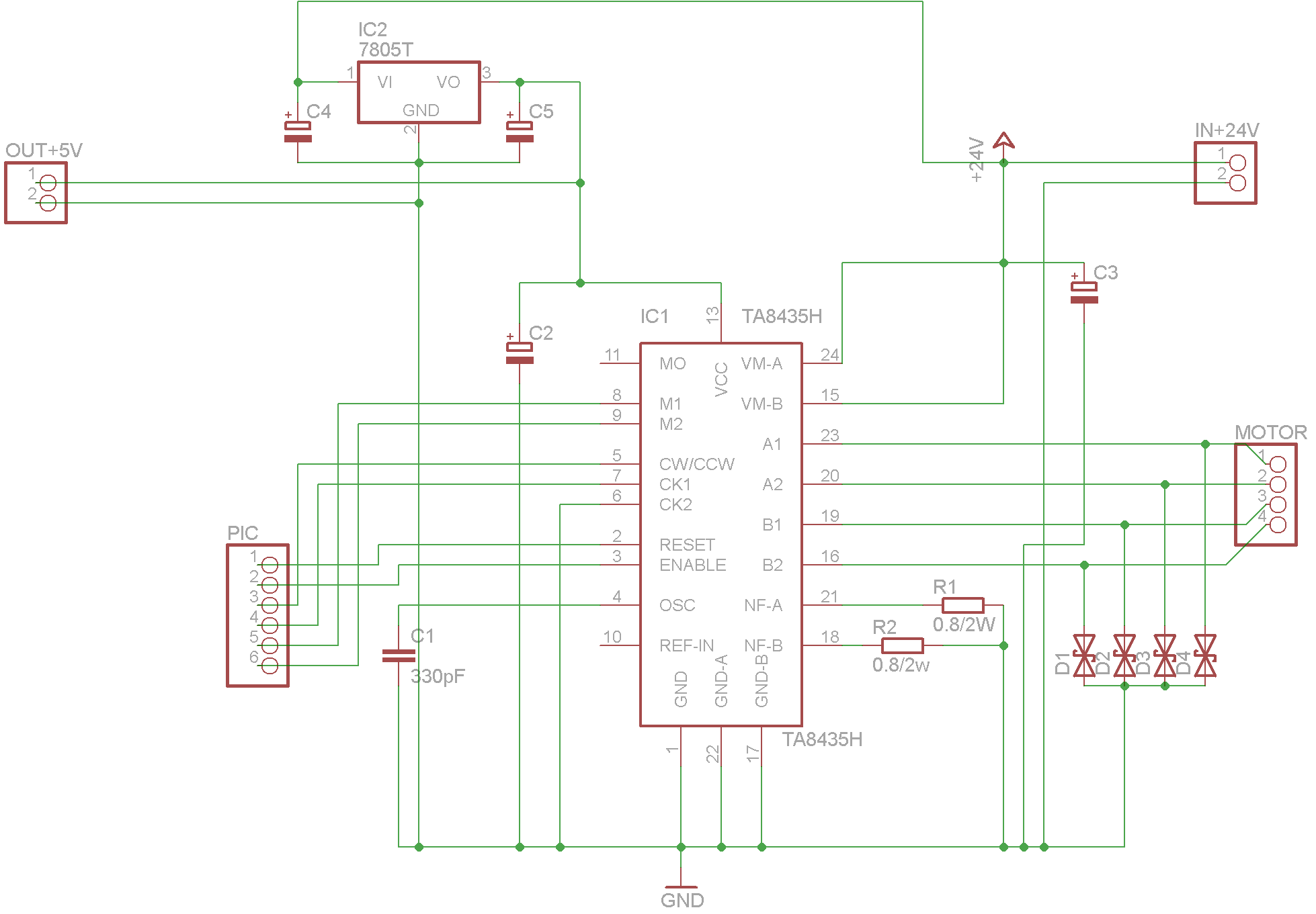
Találtam TA8435H-s stepper drivert. Nagyon jó kis ic, van benne 2 különböző microstepp /4-es 1/8-as, pwm meg minden mi szem szájnak ingere. A nagyker listája És az incomp a viszonteladójuk és annyiért adják ami a katalógusár azaz 3200Ft. Azt nézem, ha 10 darabot kérnénk az darabonként 1000Ft-al olcsóbb lenne, és az 3,3 cnc-re elég. Tehát ha 3 és fél ember összeáll akkor esetleg érdemes lehetne egyszerre rendelni. Nézzétek meg az adatlapot és szóljatok ha érdekel valakit.
Megterveztem az áramkört a doksi alapján (nagyjából) ha valakinek van kedve átböngészni, és talál benne kifogásolhatót, akkor szóljon.
Hello!
A Ref-In 10. láb az adatlap szerint nem lóghat a levegőben. Annak vagy az 5V-on, vagy a GND-n kellene lenni. üdv! proli007
Ha közben találtam egy ilyet. Nyákot meg is tervezem hozzá.
Bővebben: Link Azzal a kiegészítéssel, hogy a microsteppet kirakom a csatira.
Üdv!
Az ötlet jó, érdekelne is a dolog, csakhogy nekem sajna nagyobb áramra lenne szükségem. Mit szólnál ehhez: A3986. Ugyanott kapható, 650ft. Külső fetes hidat igényel. Lehetséges, hogy csakis N-csatornás fet elég hozzá? :eek2: Jobban tetszene. Tervezem vásárlását, emiatt ajánlom, smd forrasztásban tudok segíteni.
Tekercsenként 2A nem elég?
Az amit te írtál az az allegro chip. Sokan azzal is csinálnak cnc-t ha megcsináltad szólj. Egy kapcsolást azért mellékelhettek volna hozzá.
Ezeket a gépemen találtam, talán még nem késő kezdeni vele valamit...
Istencsászár!
Köszi, bár valami eagle formátumban használhatóbb lenne, de az elrendezésben segíthet ez is. Valami ilyet akarok csinálni, és a meghajtóra is vettem egy hűtőbordát. Bár egyszerűen nem értem, a microsteppet miért nem kötik ki a vezérléshez? Az enyém olyan lesz, hogy egy pic24 ül középen, 6-6-6 kivezetésen megy a motorvezérlőkhöz az infó. (reset,enable,irány,step,mikro1,mikro2), és egy soros vonalon kapja az infót, hogy melyiknek mennyit kell menni. Egyenlőre csak fúrni fog, és ezért nézegettem a drill file-t, illetve írtam egy kis vb progit ami már beszélget a pic-el. A pc kiszámolja, hogy hány full step és hány mikrostep kell, a pic meg bután végehajtja. Szerencsére a drill úgy van összerakva, hogy az egymáshoz közel eső furatok vannak egymás után. Ha van egy két soros tüskecsatid, akkor elindul az egyes lábtól a végéig, ott felmegy egy sort és a megy a végétől az elejéig. Az hogy a mikrosteppeket jumperekkel kell állítani, megfosztja a cnc-t a pontosságtól vagy a sebességtől.
Van ugyanebben a mappámban egy .sch és egy .brd kiterjesztésű fájl, gyanítom hogy ezekhez tartozik, de most nem tudom megnézni. Feltegyem?
Nem kérdés! Persze és köszönöm, kicsit átalakítom és jó lesz, sok időt sporoltál meg vele nekem.
Remélem az van benne amire golndoltál.
Igen. Köszönöm. Hasznos lesz. Ezt azt át kell kötni rajta, de megoldom. Nem hittem volna hogy az ölembepottyan egy ilyen 3 órát melóztam az enyémmel, és vannak benne még hiányosságok. Kösz még egyszer.
Üdv!
Sokat olvasgattam fórumokon tegnap, írtak okosságokat, hátrányokat, árakat, így 3 választás lehetséges részemről: A3977 TA8435 A3986 3. oldal! Utobbi külső fetekkel dolgozik, N-csatornással. (Vettem multkor 100db-t, 55ft/db-ért: 55V/18A) Lényeg: Van két motorom, ami tekercsenként 2A-t eszik. Ezzel pont csúcsrajáratnám az IC-det. Emiatt választanám a külső feteket. (illetve ha valaki össze akar kötni több motort, akkor ennél arra is van lehetőség) Na meg nem belül melegszik az IC, és így nem fog elhalálozni, pl rövidzár esetén.
Ha van működő kapcsolásod tedd közzé légyszi. Nekem ilyen ic-m van most erre megcsinálom a kapcsolást, illetve van még 2 ilyennel szerelt igen bonyeszos áramkör, ami valami laborgépből lett kiszedve 1000 felesleges cucc van még rajta, de ettől még kimértem a motorvezérlést, és meg is hajtottam vele a motorjaimat, és nem volt gond, csak gondoltam csinálok egy saját egyszerűbbet. Persze az általad mutatott megoldás olcsóbb, ha működik szívesen utánaépíteném.
Szerintem összedobom a katalógusban levő (alap)-kapcsolást. Egyszerűnek tűnik, viszont idő hiányában nem tudok határidőt vállalni
Ha esetleg rendelnél a cégtől, akkor kérlek jelezz, mert akkor spórolhatunk a költségeken. Ez másra is vonatkozik |
Bejelentkezés
Hirdetés |











