Fórum témák
» Több friss téma |
Fórum » Időzítő
Témaindító: Mekkmester, idő: Dec 25, 2005
Témakörök:
Hello!
Ha szépen megkérnélek ezt a kapcsolást még egyszer fel tudnád rakni? Meg volt a gépemen mert vagy 1 éve letöltöttem s most kéne mert tudom mi volt ennek helyén de úgy látszik törölték és sajnos úgy látszi a gépemről se mentődött el. Valakit megkérek tegye vissza ezt a kapcsolást. Köszi előre is.
Szükségem lenne egy olyan időzítőre, ami egy relét kapcsol, és a relé behúzott állapotának idejét lehet állítani fokozatmentesen, 0-10 mp között. Egy nyomógombra kapcsol be és ha elengedem a gombot, akkor kiold a relé,
Vagy egy másik variáció, ha a nyomógombot egyszer benyomom, elengedem és magától végbe megy a folyamat, azaz a beállított idő után kikapcsol a relé. Talán az elsőt egyszerűbb lenne megvalósítani, és talán logikusabb is lenne az én szempontomból, ugyanis egy ponthegesztőnek lenne az időzítő kapcsolása, és ott ha úgy látom túl sok a hegesztési idő akkor manuálisan felülbírálhatom a rendszert azzal, hogy egyszerűen elengedem a nyomógombot.
sziasztok tudósok!.... nekem egy olyan kapcsolás kellene,ami egy nyomógomb megnyomása után, kb 5-6 mp múlva behúz egy relét ami 12v-os. a relé kb 4-5 mp-ig marad jon behúzva. 555 ic vel szeretném megoldani emailre kérnék rajzot-választ: kovacs@euromail.hu köszönöm előre is: attila
sziasztok.
Szeretném segitségeteket kérni egy olyan időzitő megépitésében ami 12V müködik és ha áramot kap ez a kütyü kb 1 perc elteltével KI kapcsol egy relét.Az lenne a fontos,hogy a kikapcsolási időt lehessen állitani 0-1percig. Meg ha kikapcsolt ez az idő elteltével ne kapcsoljon visza csak ha ujra inditom.
Sziasztok.
Én egy nem túl bonyolult időzitő megépitésében kérném a segitségetek ami egy 12V relét vezérel.Még pedig úgy,hogy ha áramot kap a szerkezet (az áram folyamatos marad) akkor egy meghatározott idő után KI kapcsolja a relét.Az idő értéke 0-1 perc lenne amit egy trimmerel tudnék állitani. Ha tudna valaki egy megbizható szerkezetet kérem segitsen. Előre is köszönöm.
Hello!
Bocs, de érdekes manus vagy. Az "555-ös IC-s" topikban feltettél egy kérdést, most más igényekkel és paraméterekkel ide. De választ nem adtál semmire... Most akkor csak írsz és nem olvasol? üdv! proli007
tessék a kapcsolási rajz
Köszi szépen,remélem ez már működni fog.Majd addig csinálom még nem lesz jó .
Heló.Elnézésedet kérem.Azt nem néztem meg. :no:
De mondjuk ott a kérdésem 5-20 mp BE kapcs volt amire szintén szükségem van.Azért tettem fel a kérdést oda.Itt pedig a KI kapcs lenne a fontos 0-1percig amire megköszönöm a választ Kaqkk-nak.
Az alkatrész értékek változatásával , és a relé
tekercsének +ra kötésével azt is meg tudod oldani !
Hali.Baszus új alkatrészekkel raktam ösze de mégse működik,nem dudom hol le7 a gond már mindenféleképp próbáltam de semmi.
Bakker 100nak 100 csak elektrolitot tettem.
A 100 mikrós legjobb ha tantál kondi és a polaritás sem mindegy ! A +láb van az ic re kötve
a többi lehet fólia 100nf és 10nf
Helló.Tegnap megépitettem és szuperul működik.Nagyon precizen be le7 állitani. Köszönet mindenért.
Helló Kraqkk.Lenne egy kérdésem.Van e ötleted,hogy miért nem old ki a relé a beállitott idő után ha a 12v le van terhelve egy másik fogyasztóval?Emigy szépen működik csak ha 12v alá esik valamivel a feszültség akkor nem old ki a relé csak kb 1ms re megszakit és visza beránt maj ismétli azt az időt ami be van állitva. Ötleted? Előre is köszi.
szerintem az lenne a megoldás ,hogy stabil tápról járatnád (nemtudom a kimenetről mit hajtasz meg )
ha nem 12v os relét akkor mondjuk 7809 es stab ic t javasolnék .
Üdv!
Sajnos nem értek annyira az egyéni elektronikai "építkezéshez", ezért tisztelettel keresek olyasvalakit, aki megépítené nekem az alábbi vezérlést (mondjuk 4db-ot belőle). Természetesen megfelelő díjazás ellenében. Budapest-Szentendre viszonylatban tudnék érte menni. Olyan időzítőre lenne szükségem, ami (biztos működésű, és) kb. 1-2 nap késleltetéssel képes bekapcsolni egy elektromotort (kb. 10-20-30 mp-re, ez jó lenne, ha állítható lenne), amelyet 4V, 600mAh akkumulátor hajt. Jó lenne, ha az idő számlálása külön elemről menne, valamint a késleltetés pontossága egyáltalán nem lényeges. mek@mymac.hu - vagy ide írjatok! Köszönöm!
Hello!
Jól értem? - Akkor a késleltető működéséhez 4V áll rendelkezésre. - Mekkora a motor feszültsége és teljesítménye, amit működtetni kell? - A működésnek ciklikusnak kell lenni? Azaz 1-2 naponként kell a motornak 10..20mp-re bekapcsolnia? Mert a megvalósításhoz ezek az adatok feltétlenül szükségesek. üdv! proli007
Szia!
Maga a késleltető úgy értettem, jó lenne, ha külön elemről menne, ezesetben a kivitelező határozná meg, hogy milyen elem kéne. Úgy értettem a dolgot, hogy a motornak kell egy 4V 600mAh elemről mennie, alapvetően több motor is rendelkezésre áll, többnyire 12V 200mA, vagy hasonlóak, a 4V-os elemről megfelelően működtek (de 6db 4V akkum áll rendelkezésre, tehát megoldható a 12V is). Nem kell ciklikusnak lennie, egy egyszeri beállítás utáni késleltetett kapcsolás lenne az egész, és a kapcsolásnak kb. 20mp-re kéne működtetni a motorokat, utána kikapcsolni. Köszönöm!
Hello!
Ha türelmes vagy, akkor megrajzolom. De valakit megkérsz, hogy készítse el, mert nekem nincs rá módom. (Nem vagyok biztos benne, hogy amit kérsz, annak fizikailag is van értelme. Azaz mire használható..) üdv! proli007
Köszönöm! Most találtam valakit, aki elkészíti nekem, így tárgytalan.
Hello!
Nincs mit, mert nincs mit... üdv! proli007
Üdv
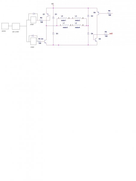
Egy egyszerű időzítő kapcsolás kellene nekem. Az lenne a lényeg hogy egy motort vezérlek H-híddal és hogy a tranzisztorok még véletlenül se nyissanak össze, ehhez szeretnék betenni valami időzítőt. Körülbelül 40-50ns-ig kellene tartania egy 40 V-os jelet majd tovább engednie. Segítségetelőre is köszönöm
Üdv midenkinek!
Egy kis segítségre lenne szükségem. Egy olyan időzítőkapcsolás kellene, aminek mind a bekapcsolt, mind a kikapcsolt állapotának idejét állítani tudom, kb 1-60 percig. Segítségeteket előre is köszönöm
Hello!
Időzíteni (késleltetni) alapvetően egy RC taggal lehet, viszont ez után a jel meredekségét a kapcsolás gyorsasága miatt vissza kell állítani. Így nem igazán célszerű ezt a 40V-os jelszinten megtenni, hanem előbb, a meghajtó fokozat előtt. üdv! proli007
Mindenképp a meghajtó fokozat után kellene ugyanis, az lenne a lényeg, hogy a két tranzisztor eltérő időben kapja meg a jelet. Tehát az egyik késéssel nyit a másik azonnal zár. Küldtem egy képet, hogy mire gondoltam.
Ha esetleg tudnál küldeni egy kapcsolást az sokat segítene.
Hello!
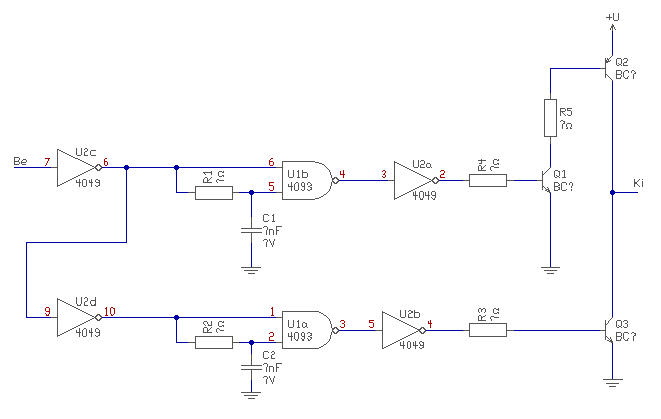
Természetesen értem a problémát, de írtam, hogy közvetlen a meghajtó kimenetén elhelyezett késleltetés, lassítja a tranyó kapcsolását. Ezért oda tenni nem lehet, mert akkor meg fűteni fog. (Persze Te a gyors PWM-et, a híd alatt hajtod, így csak az irányváltáskor vált. Bár én nem értem, hogy miért kell még egy soros teljesítmény tranyó végfokozatba..) Hát most ezt csak összehánytam a példa kedvéért, remélem jó de az elv biztos látszik belőle. üdv! proli007 |
Bejelentkezés
Hirdetés |






