Fórum témák
» Több friss téma |
Fórum » Időzítő
Témaindító: Mekkmester, idő: Dec 25, 2005
Témakörök:
Hello!
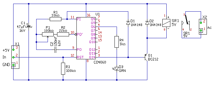
Bár nem írtál sokat a megoldáshoz, de megsaccoltam mit szeretnél és készítettem neked egyet. (Tápfesz, mit működtetsz, ciklikus időzítő kell-e, pontossági igény, mivel kellene beállítani az időket?...) - Tekintve, hogy egy sima potival 1:60 átfogás már nem igazán tisztességes, ezért a kért időzítési tartományt, két részre bontottam. Ezt a K1/K2 kapcsolóval váltható. Mivel az időzítés a kapcsolóval itt 1:16 arányban kapcsolod, a potival ezt az arányt kell átfogni. Itt a poti kb. 1:20 átfogással működik, hogy legyen átfedés. - Nem tisztáztad, hogy az időzítés ciklusa, működéssel, vagy szünetidővel kezdődjön-e. De ezt az állapotot a JP1 átkötéssel meg lehet változtatni. - Tekintve, hogy az On-Timer számláló állapota tápfeszültség rákapcsolásakor nincs meghatározva, az első bekapcsolási ciklus ideje, nem biztos, hogy pont a beállított lesz. De ha ez gond, elég könnyen megoldható bekapcsoláskor U2 törlése) - Időzítések alatt a megfelelő Led villogni fog, üteme a beállított ütemtől fog függni. üdv! proli007
Helló
Először is köszönöm, hogy segítesz. Mit is szeretnék? Egy kicsit csökkenteni a rezsimet. Egészen pontosan a fűtésen szeretnék spórolni. Egyedi fűtés van a házban (kb 160nm padlófűtés, 40 nm radiátoros, és 60 nm szintén radiátoros, de ott csak a fagyás elkerülése miatt nincs elzárva). Azt néztem, hogy rengeteg energia (gáz) megy el ara, hogy naponta fel kell fűteni azt a rengeteg betont, járólapot meg mindent ami a földön van. Az elmúlt pár hétben sajnos itthon voltam, így volt időm tesztelgetni. Miután felfűtöttem e rendszert, (45 fokra van állítva a kazán, ami kb 30-35 fokos padlót eredményez, ez a radiátoros helyeken is kellemes időt eredményez) kb 2 óra alatt esik vissza 5 fokot. Ez nem is lenne baj, de a radiátorok 15 perc alatt kihülnek, és mire újra beindul a kazán, ami kb 5-6 óra szünet után történik meg, a radiátoros részen nagyon lehül a levegő. Arra gondoltam, hogy miért is ne nyerhetném ki a padlóban tárolt hőt a radiátoroknak. Ezért kéne egy kapcsolás, amit a szobatermosztát hejére tennék be, és a mostani 3-4 óra fütés/ 5-6 óra pihenés (ami napi kb 8-9 óra aktív gázzabálás) helyett, 5-10 perc fütés/50-55 perc pihenés (napi 4 óra aktív gázfogyasztás) legyen. Ezzel, ha bejön amire számítok, elég sokat tudok spórolni. Adatok: - Tápfesz: szinte mindegy, mert a legegyszerűbb az lenne, ha egy relét kapcsolgatna, amire azt kötök amit akarok. (esetleges máfajta felhasználás) - Pontosság: nem kell preciziósnak lennie. úgy is a tapasztalat alapján fogom beállítani. - Ciklikusság: amikor tápot kap kapcsoljon be, és addíg váltodassa a két állapotát, amíg tápot kap. - Beállítás: el tudom képzelni, hogy egy LCD mutatja az adatokat, de egy sima poti egy egyszerű skálával is megteszi, egy-két visszajelző LED-del (pl egy zöld ha bekapcsolt, piros, hikapcsolt állapotban van.) Lehet, hogy egy kicsit őrültnek hangzik, de úgy érzem ki kell próbáljam. Mégegyszer köszi
A legegyszerűbb (és legolcsóbb ) megoldás
egy mechanikus időkapcsoló kb 1000ft és bármilyen kapcsolási idő beállítható rajta (igaz hogy minimum 15 perces kapcsolási idő állítható be de ez a próbához szerintem megfelel ) Ha beválik és szeretnél egy komfortosabbat lcd vel piccel szivesen segítünk
Hello!
Akkor ez neked próbára, most pont megfelel. De Kaqkk-nak igaza van, elegánsan egy PIC-el lehet megoldani. üdv! proli007
Helló
Jogsos a gondolat. Akkor 1-2 hét teszt következik. Ha bejön, akkor viszont érdekelni fog az a PIC-es magoldás. Köszi mindenkinek.
Ez engem is érdekelne, csak nekem nem fontos hogy állítható legyen, elég ha 1perc múlva kapcsol.
Előre is köszönöm!
Sziasztok mesterek.
Nekem 1 olyan kis kapcsolásra (nyák + beültetés) lenne szükségem ami ha 12 voltot kap vár pár másodpercet (jó lenne ha állítani lehetne 1mp- pár percig) és csak utánna kapcsol be. Ha elveszem a feszültségget akkor várakozás nélkül kikapcsol. Előre is Köszönet.
Szervusztok nagyra becsült elektronika Guruk!
Olyan időzítőre lenne szükségem amely 10 másodpercen belül az egyszeri megnyomás után a rányomásra nem kezdi újra a számlálást, majd miután ez letelt meghúz egy relét kb 1-3 másodpercig és leold. A relé nagyon kis teljesítményű is lehet, mert csak egy záró kontaktot kellene adnia. Ha valaki tudna kapcsolással segíteni azt előre is nagyon köszönöm!
Kérésem, 2 év múlva:
Szükségem lenne Ennek az időzítőnek, másik link hasonlóan egyszerű módosított változatára, 1-5 perces időzítéshez, ahol egy 200-500 ms-os pozitív trigger jellel indítok, folyamatos betáplálás mellett. Ha van ilyen... Látom a sokféle megoldást 555-tel, (Ezt is) de tekintettel a több perces időzítésnél jelentkező szivárgásokra gondolok a 4060-ra. Lépcsőház világítás kapcsolásához. Köszönöm előre! Lóránd
Hello!
Nem tisztáztad a tápfeszültséget, és hogy mi adja a pozitív triggert. De nézd meg, hogy megfelelő-e. HA nem módosítunk rajta. üdv! proli007
A tápfesz 5V lenne, a triggert pedig egy rádiófrekvenciás TX-SAW-MID által adott Aurel BC-NBK szolgáltatná.
De tényleg egyszerűre gondolnék, hacsak lehetséges! Hanem maradok egy 555 mellett (a "házisárkány" már szidott, hogy csaknem egy ilyenbe akarok megint belevágni!) (Na bocs, ha rosszul hangzott! )... Kösz
Nem egyébért, de most fejeztem be egy digitális óra kivitelezését, ami a gyermeknevelés meg meló mellett egy hónapomat vette igénybe...
Hello!
Még jó, hogy rákérdeztem. Így le lehet kopasztani a dolgot. Ha a vevő nem nyitott kollektoros, akkor R3 is elmaradhat. Sőt R4 és a Led is, de szerintem érdemes beletenni, mert infó tartama van. Ha megméred a Led két felvillanása között eltelt időt, és megszorzod 128-al, máris kapod a késleltetési időt. Ha a Led villog, tart az időzítés. Ha a lámpa ég, de a Led nem villog, akkor a bemeneti jel állandóan magas szinten van. üdv! proli007
Köszi szépen!!!
A nyitott kollektort arra érted, hogy a Vevővel nem tranzisztort vezérelek, hanem direkt kötöm a4060 12-s lábára igaz? Egyébként: ( )A dolgot egy 140 fok látószögű mozgásérzékelővel oldottam meg, mert kevésbé (volt) idő- meg általában költséges. De azért nagyon köszi! Imádom az időzítős meg általában az elektronikus dolgokat. Lehet, hogy valamikor hasznát veszem még!.
Hello!
Arra értettem, (tekintve, hogy nem ismerem a rádiós modul kimenetét) hogy egy készülék adhat ki logikai szintet, vagy egy PNP vagy NPN nyitott kollektoros kimenete van. Avagy nincs beépített kollektor ellenállása a kimenő tranyónak. Így az azzal kapcsolt feszültség akár lehet nagyobb is, mint a készülék tápfeszültsége. Egy relés kimenet (gondolom a mozgásérzékelőnek is ez van) egy független kontaktus szokott lenni. Ebben az esetben kell a 4060 bemenetére egy "lehúzó ellenállás". (Tehát a GND és a bemenet közé) Mert a kontaktus adja a logikai magas szintet, az ellenállás, pedig az alacsonyat, mikor a kontaktus nyit. Hogy az ellenállásnak mekkora a célszerű értéke, az attól függ, milyen távolról vezérli a másik áramkör, és mekkora zavarjelet szedhet össze. (ha nagy a távolság, kisebb ellenállás alkalmazása javasolt.) üdv! proli007
Hello!
Szeretnék kapcsolási rajzot egy 555-ös IC-vel megvalósított kapcsolásról ami bekapcsolás után az erősítő kimenetét később kapcsolja rá a hangszórókra, így elkerülve a " pukkanást ". Előre is köszönöm! Üdv!
A segédprogramok közt van 555 monostabil érték számoló . ott ki tudod az időhöz számolni az alkatrész értékeket is .
sziasztok keresek egy egyszerű 1-10percig állítható időzítőt tudnátok ajánlani egy kapcsolást?
Mik az igényeid ? A beállítást nyomógombbbal vagy potival szeretnéd , az időt szeretnéd ha kijelezné ?
ha igen akkor , 7 szegmenses vagy lcd kijelző ?
fő igény mimnél egyszeribb legyen potival
Akkor ha nem kell túl nagy pontosság , javasolnám
a segédprogramokban található 555 ic monostabil kapcsolásban (az időhöz kiszámolja a program az alkatrészek értékét )
Sziasztok!
Azt szeretném megkérdezni ,hogy van -e köztetek aki másnak is épít elektronikát? Ugyanis én hülye vagyok hozzá ezért nem is kérek kapcsolási rajzokat úgysem tudok vele semmit kezdeni. Ha van valaki akkor a phase@citromail.hu cimre írjon . Nagyon szépen köszönöm.
Üdv!
Mindenkivel ellentétben egy gyors, és pontos időzítőre lenne szükségem, nagyon rövid impulzuskhoz (másoperctört része). Sok időzítőt találtam, de az 555-ösökről azt írták, hogy nem túl pontosak, a sima multivibrátorok meg pláne. Fényképezőgép vakuját működtetné. PIC-hez nem értek.Valakinek van ötlete, esetleg kapcsolása hozzá? Tamás!
Hello!
Nem mindegy milyen pontossági igényed van, és milyen tartományban és felbontásban akarod állítani.. Mert akkor kvarcot és számlálót kell használnod. üdv! proli007
Üdv mindenkinek! Egy kis segítségre lenne szügségem.
Szervízintervallum megszakítót szeretnék csinálni mert sokan szeretnék megspórolni a karbantartást ill. elfelejtik. Ennek következtében a készülék tönkremegy, sokszor olcsóbb cserélni a készülékeket mint javítani. A cserére persze általában nincs pénz. Napokra szeretném beállítani Pl. 500 nap múlva szakítsa az áramkört. 1-800 napig kell állíthatónak lennie. Segítségeteket előre is köszönöm!
Hello!
Kissé pontatlan a kérés, vagy csak én állok értetlenül a probléma előtt.. De mi is ez az "Szervízintervallum megszakítót"? Számomra a szerviz intervallum, a két szerviz közötti időtartam. Miért kell ezt megszakítani? Mit is szeretnél megszakítani és mivel? Milyen pontossággal számoljon? Beállítást mivel szeretnéd csinálni? Az időt szeretnéd mérni, vagy az üzemórát? Ha ezt valamibe beépíted és az fogja magát és a beállított idő elteltével leáll, akkor az jó és értelmes? "sokszor olcsóbb cserélni a készülékeket mint javítani" Ha ez igaz, akkor minek ez? Vagy eladáskor-szervizkor ezt beépítjük, és ezzel keresünk pénzt?... :no: Bocs, ha rosszindulatúnak tűnnek kérdéseim, de csak értetlenkedem. Kérlek világosítsál már fel minket! üdv! proli007
Üdv mindenkinek!
Én szeretnék épiteni egy időzitőt, ami egy erősitőbe kell és ugy hogy a bekapcsolása állandó legyen ne csak egy nyomógomb és az időtartalma olyan legyen ami max10perc. A segitséget előre is köszönöm!
És mit szeretnél vele kapcsoltatni ? Ha bekapcsolod az erősítőt 10 perc múlva kapcsolna valamit az időzítő ?
Egy ventilátorra lenne mert hogy ha bekapcsolom az erősitőt akkor avval egyidőben bekapcsolna nekem az időzitő és vagy csak 10 perc múlva kapcsolná rá a ventilátort.
|
Bejelentkezés
Hirdetés |






)
)
