Fórum témák
» Több friss téma |
Fórum » Léptetőmotorok (vezérlése)
Ha tényleg 500Ft körül van, akkor kérj plusz 3-at. Szállítási költség nincs, csak több az olcsóbb. Van valami kapcsolásod is hozzá?
Kapcsolást 4 hsz-szel korábban linkeltem. Katalógus pdf 3. oldal.
10db-t minimum rendelek saját magamnak. Nettó:650ft.
Ja hogy az, hát az elég szimbolikus. Valami konkrétra gondoltam, kapacitás és ellenállás értékekkel.
Rendeld meg szerda csütörtök magasságában ide is ér.
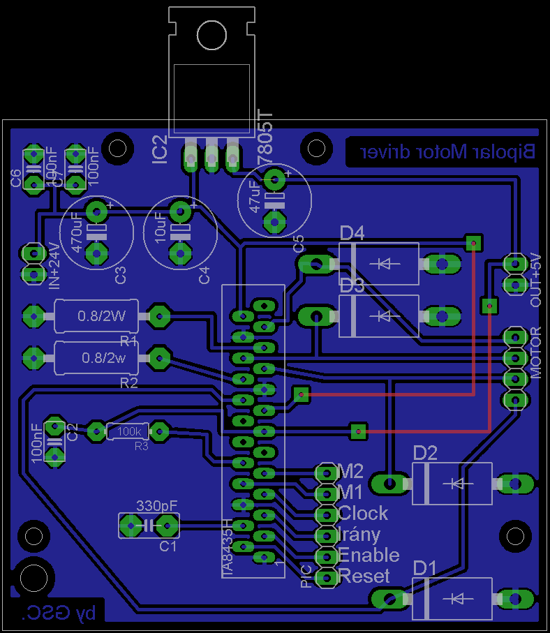
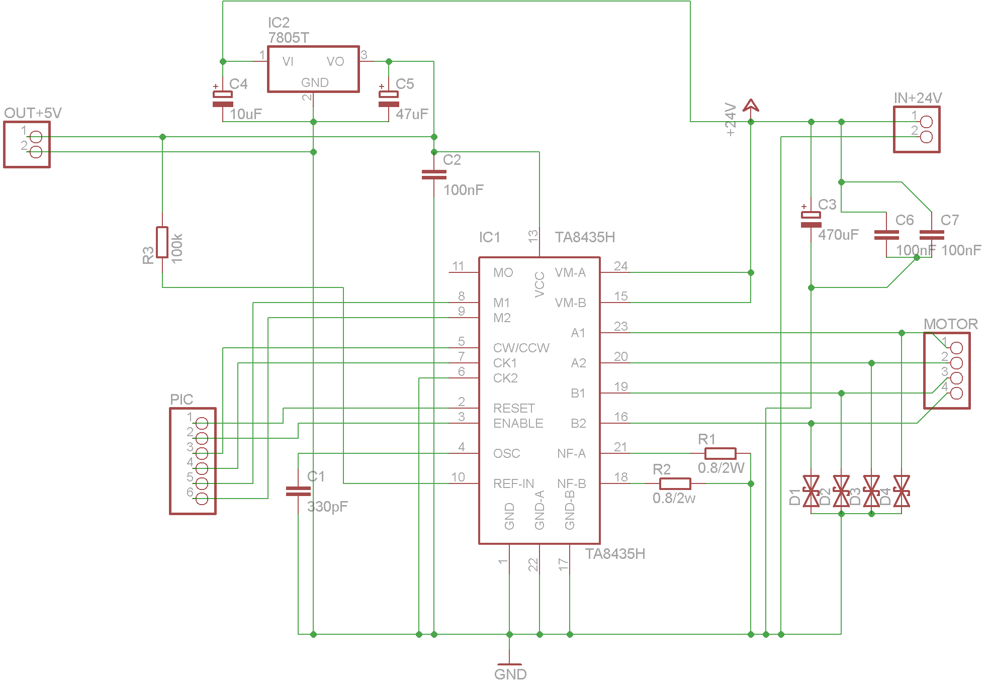
Hát megcsináltam a saját nyákomat mégis, mert ezen ki van vezetve a mikrostepp is, ráadásul van rajta hely az ic-re hűtőbordának + van egy bejövő 24V, amiből a legegyszerűbb feszstab kapcsolással egy nyákon legyártom az 5V-ot is, ami ki van vezetve, mert ez lesz a betápja az inverternek mert a 3.3V-os pic-et nem akarom közvetlen rákötni a vezérlőre, amin viszont van egy 3.3V-ot előállító feszstab, ami meg a betápja a 3.3V-os chipnek és a hozzá tartozó 3.3V-os soros modulnak.
Tehát abszolút moduláris lett a cucc: Motorvezérlő modul:24V be, 5V ki, 6 láb a vezérléshez (ebből kell majd 3) Inverter modul:5V be 3,3V ki, 3*6kivezetés az 5V-on 3*6 kivezetés a 3,3V felé (panel kész, beültetés, élesztés hátravan) Soros modul:3,3V be, soros vonal a PC felé, RX, TX a PIC felé (elkészült, tesztelt) Pic24FJ128GA008-as modul:3,3V be, soros vonalon beszélgetés a pc-vel, 3*6 lábon vezérlés az inverter felé (soros kommunikáció tesztelve, PIC18F458-al motorvezérlés egy túlbonyolított kártyán összedrótozva tesztelve, a pic24-hez ugye hiányzik az inverter kártya) PC:Visual Basic program a drill fájlok beolvasásához és a soros vonalon kommunikálás a pic-el (tesztelve, lépések számításához mérés hiányzik) Következő levélben még tervek
Az előzőbe 2* lett berakva a kommodul.sch itt pótolva a board, és itt az inverter is.
Ha valakinek van ideje átnézhetné a motorvezérlőt, mert ha szerintetek így jó, akkor holnap legyártom a nyákot hozzá.
Az alap kapcsolásban nincs benne a végfok nem? Egyébiránt egy rakat kapcsolás találtam de azokban nem volt semmiféle végfok, és ugyan úgy 2.5A-t írtak amit az enyém is tud. Azért egy működő olcsó driver kapcsolásnak 2.5A felett is akár, nagyon örülnék. Nekem kész a nyákom, majd rakok be képeket este.
Két vezérlőt építettem meg eddig.
Egyik: Cenece vezérlője. Fetes, PWM a tartóáramnak, féllépés. Kicsit átalakítottuk, úgy gyártottuk le, sajna nem működött megbízhatóan, sokat szenvedtünk vele. Elment tőle a kedvünk, javítástól, hibakereséstől is. Ez fetes volt, így amperek határtalanul folyhattak. Unipoláris volt. Másik: MM2001 ULN2003 van benne végfoknak, két lábanként közösítve, így 1Amper a max amit bír, de ICSzendvicset készítve ahány IC, annyi amperke Nekem így most 3A-es a vezérlőm. Könnyedén átalakítható fetesre, van benne féllépés, de nincs benne tartóáram.A3986: Két lehetőséget latolgatok: 1: tssop38-at rakni a panelra, jó lesz az úgy... 2: tssop-dip átalakítót használni, és onnan már könnyű tervezni, vezetékelni is. Nem kell a nagy panelnál precízkedni. Lehet hogy mind2-t megtervezem, és a végső "szépség" fog dönteni a végleges formáról. Jelenleg 8:00-tól 20:00-ig suliban vagyok, levelező, de egy lyukasórámban a csatolmányt alkottam, nem rossz, de még sok benne az átkötés... Vezetősáv szélességét ne nézd, még csak tervezet a cucc
Mi az a sok tranyó a szélén? A shematikus ábrát fel tudod tenni? Esetleg akár az eredeti eagle file-okat és akkor ketten is tudunk alkotni, megnézzük melyik lett szebb.
Bocsi, tipusszámot elfelejtettem megjeleníteni.
Az a sok fet a H-híd *2. Csakis az IC lábkiosztása miatt ez az alkatrész elhelyezés. Ha adatlapján elrágódsz, akkor mindenféle alkatrészértékre, rájössz. Lehet hogy nem szögletesen kéne vinni a vezetősávokat... (FET: irliz24n! Ezt használok!)
Sziasztok!
Segítségre lenne szükségem.hozzá jutottam egy motorhoz,de semmi adat a típus és gyártón kívül nincs rajta A Guglin sem találtam.A többihez képest furcsa,rövidzárasnak tűnő bekötés.Hogy lehetne kideríteni a működő feszültséget,valószínű CNCgép motorja lehet(Fujitsu-fanuk). Előre is köszönöm a válaszokat.
Ilyen átalakítóra gondoltam. A dip lábak között lazán át lehet húzni 1-2 vezetéket, így rengeteg átkötés, és hely megspórolható. És kevesebb ideig mennek párhuzamosan a vezetősávok.
Sziasztok!
Szertnék egy mágnesforgorészű 3-fázisú delta kötésű 12v-os villanymotort vezérelni, kb 500-3000-es fordulaton. Elkébzelésem:hat ledes futófény,ledek helyett IRFP2907 (IRE) N-FET 75V 209A 470W TO247AC TRANZISZTOR.( Egyszeri körbefordulásnál 3szor kell végigszaladnia a "ledeknek") Megoldható így vagy, valami jobbat tudna valaki? Előre is köszi.
Üdv!
Teszteltem új A3986-os IC-n alapuló léptetőmotor vezérlőmet. Működik, egyetlen problémám a következő, ezt a kérdést fel is adom az okosak számára: -adott két vezérlő: A3986-os IC-vel és a Cenece nevezetű vezérlő (motoronként egy Pic, PWM-et is tud.) (Mindkettővel megpróbálkoztunk) -Egyetlen közös dolog volt a kettő vezérlőben: a Fetek! (IRLZ24N) Hibajelenség: mindkettő vezérlőnél a motor el kezdett ugrálni. Forog körbe rendesen, ahogy kell, de mintha kihagyna egy-egy lépést néha. ez kb 30-50 step-jelenként fordul elő. Nem "szorul meg" a motor, forog tovább, csak hangra, és lendületre lehet érezni ezt. Csatoltam 3 képet: Ez az új A3986-os vezérlőn mértem. Ez bipolárisan hajtja a motorokat. Így minden második step jelre kell váltania a Fet Gate-vezérlésének. Kék: step jel, Piros: Fet Gate feszültség. Image2: ilyennek kéne lennie mindenhol a jelnek. Image1: ez tipikusan egy hiba, hiszen nem két steppenként váltott a fet. Image3: a kép közepén jól látható hogy hol a hiba. Nah ezalapján látszik, hogy olyan, mintha a vezérlő IC hibázna. De mind2 vezérlő ugyanazt a hibát produkálja. Lehet hogy a FET visszakavar az IC-nek, és a PIC-nek is? És emiatt hibáznak? (PIC unipolárisan vezérelte a motort.) Ebből a fetből van itthon kb 50db-om. Most cserélhetem ki a feteket másik tipusra? Motoronként kb 1500ft csak a fet? ![]() Tudna valaki segíteni? Köszönöm!
Hello, Mintha kihagyna? Ha nem hagy ki, amit látni lehet a megmunkált felületen, akkor én a Windows sajátságos programfuttatására gyanakodnék. Próbáld ki egy színtiszta DOS-os programmal is.
Nem elég a tápfesz.
Motoronként 1500Ft a fet? Akkor meggondolom ezt az allegrós dolgot.
Nem került PC a bemérés közelébe sem!
Motoronként 8db fet. Tekercsenként 2 híd. Cserébe tudom vezérelni a 4A-es léptetőmotoromat is.
Bolti ára egy logikai fetnek 100-160ft Az más tészta, hogy én 50ft-ért vettem. Pont emiatt kérdeztem előbbi leírással a dolgokat, és emiatt csatoltam a képeket. Lehetséges hogy a 6V-os 0.85A-es 0,9fok/lépéses léptetőmotor nem menne 12V-ról, csak akadozva? 1Hz-es step jelnél is ugyanez a helyzet Egyéb ötlet?
Köszi szépen, ezt megpróbálom kicsit átrajzolni. Azt írtad, hogy neked több mint 2A kell a motorokhoz, ehhez nem vékonyak ezek a vezetősávok?
Azt sem vágom 100-asra minek az a switch mikor ezeket a jeleket a mikrovezérlőtől kapja? Én megcsináltam a másikat még pár csatlakozó beültetése van hátra és a programozás, de azt gyorsan meglesz csak beégetek valami minimumot. Az sokkal egyszerűbb csak a nyák meg a shematic az otthoni gépen van fent.
-1.9A-es léptetőmotort szeretnék használni, ezeket a pwm miatt lehet túlhajtani akár 30%-kal is (áramban). Illetve van nagyobb áramú motorom is, de az még várt magára. (Túlhajtás: a vezérlő IC is 70+70 százalékon hajtja a motor tekercseit félléptetésben)
-Munkatársamat lehülyéztem, amikor a 0.85A-es motorját sima régi vincseszter szalagkábellel kötötte össze. 2 ért használt egy vezetéknek, de szerintem így is rettentő vékony... Órák múlva sem történt semmi melegedés. (Impulzus üzem) -Melyik switch? Mikrovezérlő??? SW1-SW3-ra gondolsz? Azon tudod a PWM idejét beállítani (tartóáram) illetve a mikrolépést állítani. - Sajnos mikrovezérlőknél még nem láttam 1/8 illetve 1/16-odos mikrolépést tartóárammal. De ha van is, nem lehet tudni, hogy hogyan is működik. Az a3986 adatlapjában minden benne van A-tól Z-ig, azt hiszem a 14. oldalon nyák készítéshez is adnak tanácsokat, azóta én is átterveztem már a nyákot!
Azt hiszem a lényeget kihagytam:
Ha nem kötök rá motort, akkor nincs hibázás a fet vezérlésében.
Plusz infók:
Motor: 6V 0.85A Táp: 12V Step jel: 1 lépésben: 1100Hz max, de 1Hz-en is "ugrál" 1/2 lépésben: 2200Hz 1/4 lépésben: 4600Hz 1/16 lépésben: akár 21kHz-el is megy! Mindez 12V-ról
Az 1/16-od az szerintem 1/8-ad. Az áttervezett rajzot feltehetnéd én meg este felrakom a ta-s chippes vezérlőt, amiről ugyan nem tudom hogy működik e, de ma megcsinálom a maradék 8 forrasztást, oszt rárakom a 15V-os tápot, oszt vagy füstöl vagy nem. Az a baj, hogy ez az alapja és ez lett kész legkésőbb, ezen a boardon van a 15V-ból 5V a vezérléshez, ez az 5V megy át egy illesztőbe, amin van egy 3.3V-os átalakító, az megy át a pic24-hez, onnan meg a soros vonalra. Pic az 1 hónapja működött a soros vonallal azóta rá sem tudtam nézni, az illesztő az látszólag megy, majd kiderül mert ez egy board és mind a 3 motorhoz tartalmazza a 6 illesztő vonalat (irány, enable, reset, stepp, m1, m2) és eddig csak egyet raktam össze a 3-ból.
Szóval elég bonyeszosra sikerült, de ugyanakkor moduláris is, csak így több meló van vele, mint a minden egy boardon tervezések esetén.
Fentről jelenleg a 13. hsz.
Úgy tűnik halott ügy ez az IC. Adatlap, 1/16, ha mondom! Fórumban egyből rávágták, hogy sz@r az IC, és tipikus hiba, így nem sokan csináltak vele még vezérlőt... ![]() Na de akkor honnan lesz nekem mikrolépésem :no: A fene vinné el. Angolul meg nem tudok... Tudna nekem valaki segíteni? első második
Más allegrot nem lehet kapni? A baj az, hogy az én vezérlőmből ha 10-et rendelünk akkor is 2000Ft darabja, de az legalább tudd 1/2-ed 1/4-ed és 1/8-ados microsteppet.
A farnell-nél hegyekben állnak az allegrós motorvezérlők. Válassz egy másikat.
Nekem van egy kész másik működőképes vezérlőm, csak abban nincs se Pwm, se áramfigyelés. Annak anyagköltsége kb 4000ft 4db motorra.
Ebből az icből van még itthon 6db-om. Valami megoldást emlegettek: ez volt előző hsz-emben az "első", de nem értem mit írnak benne. Még tesztelem kicsit ezt az ic-t, jobban megszűröm pl a bemenő jeleket. Meg ilyenek. Hátha...
Üdv
Léptetőmotor vezérlésben kérném a hozzáértők segítségét. Következő a feladat: 4 db fúrónak a ravaszát kellene egy léptetőmotor segítségével ,,húzni" (a mechanikai része most nem lényeges). A lényeg hogy 5 lépésből teljesen be kell húzni a ravaszt. A vezérlés lényege h van egy poti (gázpedál) aminek 5 állása van ennek megfelelően lépked a motor előre vagy hátra.Ehhez kellene nekem egy program. Magát a kapcsolást már megtudnám csinálni persze abban is várok ötleteket. A vezérléshez egy 8051-es épített mikrovezérlőt szeretnék használni és a progi c-ben lenne jó (fordítom van hozzá). Persze nem zárkózom el más mikrovezérlőtöl sem. Gyors és viszonylag egyszerű segítség kellene. Előre is köszi.
A furok belul elektronikusak, semmi ertelme egy elektromos-mechanikus-elektromos atalakitasnak.
Belul a furo ravasza egy potmetert mozgat, ergo kivalthato egy digitalis potival. Vagy akar neggyel...
Így van ezt én is tudom nagyon jól. Viszont a feladat adott
a fúrókhoz nem lehet hozzányúlni. |
Bejelentkezés
Hirdetés |











Nekem így most 3A-es a vezérlőm. Könnyedén átalakítható fetesre, van benne féllépés, de nincs benne tartóáram.














