Fórum témák
» Több friss téma |
Sziasztok
Elkezdtem "ismerkedni" az Altium Designer 09'-el, és van egy olyan gondom, hogy egy oldalas Full SMD nyákot szeretnék benne tervezni kapcsolási rajzból, viszont AutoRoute-vel megkönnyíteném a dolgot. A progi összeköti én meg utómunkázok vele. Viszont nem találok - lehet nincs is - olyan beállítást vagy módszert amivel egy oldalas panelt tudnék tervezni vele. Vagyis az AutoRoute automatice "oldalátkötésekkel" csinálja meg. Ki lehet-e ezt valahogy kerülni vagy be lehet-e állítani úgy, hogy csak egy oldalon kösse össze az alkatrészeket? Előre is köszönöm
Szia!
Design Rules/RoutingLayers/Bottom layer = Not Used
Óóó... szuper.
Nagyon szépen köszönöm!
Üdv!
Csináltam egy scriptet altium/dxp alá... Ezzel lehetőség van PCB hűtőbordát tenni a panelre 2 egérkattintással. Megadható a furatok távolsága, átmérője, körülötte levő fémréteg átmérője, valamint, hogy mely netre legyen kötve. A Scriptet nyitott és aktív PCB esetén kell elindítani, képek vannak róla a .zip fileban... Sok sikert hozzá... Ictboy
Üdv mindenkinek!
Nekem 7.2.85 a verzióm. Nem tudom, hogy létezik-é neki honosítása? Azaz, valami magyar nyelvi fájlja? Az anyacégnél semmi sincs.... Nem gáz az angol sem, csak a magyar mégis másabb lenne.... Vagy naív lennék
Sziasztok!
Nekem olyan problémám lenne, hogy elvileg Protel file-ban kaptam rajzokat egy cégtől. Mivel tudnám megnyitni, vagy honnan tudnám letölteni a programot, mert bár a google a barátom, mégsem segített most érdemlegesen. File-ok: Protel Schematisadsafc.mdi Ö÷°ĺ¸řĐŮŃŔŔű.Sch Válaszokat előre is köszönöm! Tamás
Helló Mindenkinek!
Jó múltkorában kérdéseket tettem fel adatbázis alapú könyvtárakról Altium Designerben. Nos azóta annyira sikerült belejönni, hogy a szegedi RET bolt "elég" vastag katalógusa alapján elkezdtem csinálni egy alkatrész adatbázist. A feltöltött hat képen látható az egész körvonalazódása. Pár szót róla: Saját rajzjelek, a programét alapul véve. A lábakat lerövidítettem, mert szerintem fölöslegesek a 20-as lábak egy tranzisztoron véleményem szerint elég nyakigláb rajzjelek vannak benne. Saját tokrajzok. Nagyon figyelek rá hogy ne legyen elúszás a könyvtárakban, így minden alkatrészhez van/készül a 3D megjelenítés is. Öcsém csinálja, ő gépész SolidEdge-ben majd átkonvertálásra kerül STEP formátumba, csak hát nem sok ideje van... Az alkatrészek kiválasztásánál cél volt hogy legyen normál és SMD is, gondolva a jövőre. Itt afgánba most 5 hónapom van ezt tovább gyártani. A leghúzósabb része az adatbázis megszerkesztése. Elég sokat kell rajta gépelni és eléggé fejfájós is. Tehát: Vállalkozó szelleműeket keresek a munka mielőbbi befejezéséhez. Az xls táblák vázát megcsinálom, a munka a kitöltésük. A "munka" feltétele hogy kell hogy legyen RET 2009 katalógus. Illetve ha nincs akkor beszkennelem, bár nem tudom mennyire CopyRight, RET-el ezzel kapcsolatban nem tárgyaltam. Továbbá: Mi kerüljön bele? Jelenleg azok a táblák vannak amik a 6. képen látszanak, a low power resistor 90%, high power 20% unipolar capacitor 75%, polar capacitor 50% poti 25%.-on áll. Tervezem a diódákat, dióda hídakat, utána a tranzisztorokat.
És az utolsó két kép:
Mivel én nem vagyok számítógép háló guru, ha összejön ez a csoportmunka dolog, érdekelne hogy lehetne megoldani hogy ez az adatbázis a neten legyen. Esetleg tárolható lenne itt a HE-n? Közben írtam RET-nek, a katalógusukkal kapcsolatos szerzői joggal felmerülő kérdéseimről, valamint támogatást kértem, hogy prezentálják számomra a papír alapú katalógusukat elektronikus formában, a gépelés áthidalása érdekében.
Szia!
nem sok szabadidőm van, de nagyon jó dolognak tartom. RET katalógusom van, ha tudok segítek. Üdv: Attila
Nos akkor.
Én most éppen az elektrolit kondikat csinálom. Téged pedig arra kérnélek hogy, egy xls-be, típusonként külön munkalapra az unipoláris SMD kondikat írd be. Nem sok adatuk van az elektrolitokhoz képest mert ott széle, hossza, magassága, stb. B20 oldal: CC0402 B21 oldal: CC0603, NMC0603 B22 oldal: CC0805, NMC0805 B23 oldal: CC1206 B25 oldal: NIC gyártmányú SMD tantál kondenzátorok Ezzel gyakorlatilag a trough-hole mellett az SMD-vel együtt az unipoláris lista teljes lenne. RET-nek írtam levelet, remélem megtámogatnak a katalógusuk elektronikus formátumával.
Közben jutnak eszembe dolgok:
Ellenállás esetén könnyű a symbole-footprint lábpárosítás. Megadom az adatbázisban hogy két láb és kész. Diódánál már érdekes lesz, mert nem mindegy melyik melyik. Az igazi gondom a tranzisztor Pl: BC182 NPN. Symbole: NPN1, 1=C, 2=B, 3=E Footprint meg 12 óránál: 1, 9 óránál: 2, 6 óránál: 3-as láb Bocsi a katonai szlengért, másképp ezt nem tudtam elmondani. Szóval valyon a fentebb említett xls táblában egy tranzisztor esetén hogy kell megmondani hogy pl: Sym/Footprint C(1) = 2, B(2) = 3, E(3) = 1. Persze ez most csak hasraütéses példa de annak jó szerintem. Nos?
Lehet, hogy én értek félre valamit, de a katalógusuk CD-n is elérhető, viszont csak a 2008-as változattal találkoztam. (Csütörtökön voltam a budapesti irodájukban, és az volt kitéve az asztalra. Bárki bemehet és kérhet egy példányt.) A papír katalógusukon, ami nálam van, meg 2007-2008-as dátum szerepel, persze lehet, hogy van már belőle újabb.
2008-2009 a legfrissebb, itt most ebből dolgozom.
A CD-s és az Xls változatuk sajnos nem tartalmazza azokat az adatokat amiket a könyv. Mert ezek kellenének. Egyébként most kapok idegrohamot, mert a laptopom (integrált videóvezérlős) nem támogatja a Directx9-et így nem tudom a Footprint editorba a 3D nézetre átváltva pozícionálni a 3D-s step modellt. Szóval akármi készül az év végéig részemről a pontos 3D kimarad belőle, mert akkor szabadulok afganisztánból. Szóval nekem Pest is messze van most...
Konkrétan milyen adatok hiányára gondolsz? Mert így felületesen belepillantva a papír- és a CD-s katalógusba, nekem úgy tűnik, utóbbiban minden benne van, ami az előbbiben szerepel. Adatok, tokrajzok méretekkel stb.
Sőt, eléggé olyan érzésem van, hogy a CD-n levő PDF-e(ke)t kinyomtatva megkapnánk a papírkatalógust. Még az elöl levő rendelési infó is benne van, a malacperselyes grafikával együtt. Különben nem nagy méretű, kb. 150 mega a PDF része, azt meg neten átlőni nem nagy művészet manapság.
Stadi!
A CD katalógust sok sok évvel ezelőtt láttam. Akkor mintha még nem ez lett volna a helyzet. 150 Megát nem művészet elküldeni, feltéve hogy nem közép-ázsiában vagy. Itt Afgánban 1388-at írnak, és a körülmények se sokkal jobbak. Kivéve a netet. Ha a mail címemre a 529209 hozzászólásomnál jelzett adatokat elküldöd akkor annak örülnék. Illetve ha közben folyamatosan "zaklathatlak" egyéb lapokért majd az jó lenne. 529226: A probléma feloldása azt lenne hogy egy symbole-hoz csinálok 2-3 fajta mondjuk TO92 tokot és ugyanazon a fizikai helyen szereplő lábnak más számot adok. Database Lib-ből mindig 1-2, 2-2, stb. Egyenlőre legalábbis. A probléma teljesen hasonlómint ami az AP0142 Linking Simulation Modell to a Schematic Component pdf 12. oldalán van írva. Ott egy egyszerű Symb:Sim formában 1:3, 2:5, megoldja a problémát, de footprintre ugyan ezt nem találom...
PÜ-ben küldtem a B fejezet linkjét. Szólj, ha kell még másik anyagrész is.
Szevasztok!
Egy egész más, de Altiumos kérdés. Amikor az Altium felismeri a panelemet, miért írja ki, h. Xilinx ISE support not found. Nagyon jó lenne, ha ez megoldódna, mert lényegesen gyorsabb a fordítója + meg kényelmesebbek a szolgáltatásai, mint a másiknak. Köszi, ha segíttek.
Szia!
Melyik altiumot használod? A 6-ossal nekem csak a 8.2-est sikerült összehozni. A system mappában lévő XilinxVersion.txt-hez add hozzá az ISE verzió számát. pl 8.2i. A 10.1-es ISE csak summer 09-el működik, most ezt használom. Üdv: Attila
Szia! köszi a jó tanácsot. Itt valami nem stimmel. Nekem ez van az Altium 2006-os System-jében :
6.1i 6.1.01i 6.1.02i 6.1.03i 6.2i 6.2.01i 6.2.02i 6.2.03i 6.3i 6.3.01i 6.3.02i 6.3.03i 7.1i 7.1.01i 7.1.02i 7.1.03i 8.1i 8.2i 9.1i 9.2i de És továbbra is azt írjak ki, "Unsupported version Of XilinxISE" Azóta telepítettem a Xilinx-tól a 11-est, de hogyan tudassam egyikkel, hogy megy a másik. Az Altium az állandóan a a nanoboardot akarna. Az meg nekem nincsen. Csatolom képben is. Ebben kellene egy ki kezdőlökés. Köszi! Faferi
Szia!
Én is sokat kínlódtam vele. Kipróbáltam egy csomó párosításban, de a 6-os csak a 8.2-vel működött. Próbáld letölteni a summer 09-et. A portable verzió nem jó. Habár támogatja az ISE-t de fordításkor mindig hibát dobált. Üdv: Attila
Szia!
Honnan töltsem a summer 09-et? Az jobb, tudod állítani? De hát benne van a 8.2.i. Átírom 8.2-re és ettől megjavul? Juppsz! Bocsi!! Kipróbáltam, tényleg megjavult! Ez hihetetlen. Igazán nagyob szépen köszönöm! Ha már eddig elolvastad, oszd meg a tapasztalataidat. Tejesen használható a protel FPGA programozásra? Lehet vele betölteni, kiolvasni, mindent. Köszi Faferi
Hali !
Tudtok valami jó kis forrást különböző altium libekre ? Ami most kéne nagyon, az MOLEX csatik (pc táp..) tirisztorok fetek stb, gyakorlatilag csomó mindent nem találok a summer 08asban.. rányomom a keresőt az összes installált libre és tök hétköznapi cuccokat nem talál meg benne ![]() Edga'r
Eleinte tényleg elég döcögős a kereső, de, ha rájössz az izére, nagyon jó. Semmi különös, csak rá kell szánni azt a fél órát.
Alkatrészt könyebb létrehozni, mint a neten kerseni. Nagyon barátságos a varázslója, próbáld ki, meglátod. üdv! Faferi
Hali !
Igazad van, én is azt tettem. Berajzoltam pár alkatrészt már, ami épp kellett. És így úgy tudom szortírozni őket, ahogy csak nekem tetszik. Tényleg pofon egyszerű, ráadásul úgy néz ki a végeredmény ahogy a gazdája számára triviális.. egyre jobban tetszik ez az Altium ![]() Így most neten inkább az alkatrészek footprintjeit meg packageit keresgéltem meg. Néha ez se túl egyszerű.. soknak mm-ben van már megadva, és átszámolva nem túl szép, de azért lehet mil-eset is találni. Na meg mérni, de az azért nem olyan pontos mint a gyári speci. Edga'r
Helló!
Megy most egy project, egy könyvtár létrehozással, kb 29-30 lapokat kell elolvasnod. A gond az, hogy olyan szinten nem tolong itt a segítség hogy noha megcsinálom magamnak, jelenleg erősen gondolkodom azon hogy közre adjam e. Egyedül Stadi segített óriásit, és átadta a katalógust elektronikusban. A váza a RET katalógus. Jelenleg az RLC elemek vannak kidolgozás alatt, adatbázis jellegű lesz, rajzjeleket már megcsináltam, és hozzá a footprinteket, az alkatrészek pdf doksijai és a gyári weblapon a doksi linkek is az adatbázisban vannak. Tesóm bőszen rajzolja a 3D modelleket, én meg most éppen a szimulációs modelleket bányászom ki az Altium simulation ready könyvtáraiból. A méretek miatt nem kell foglalkozni. Úgy kell lerajzolni őket mint a katalógusban vannak. Ha metrikus akkor metrikus ha meg mil akkor mil. Igazából nem lényeg, mert a végén a vezetősávok kihozzák mondjuk az 5.00 és az 5.08mm között a különbséget. Szóval ezeket a probléműkat amikkel te küzdesz kb csak úgy lehet feloldani hogy szisztematikusan nekiáll az ember megoldani. Én azt tudom hogy jelenleg ellenállás-kondenzátor témában már nem lesz gondom. Nem kell állandóan rajz közben katalógust bújni hogy mi mekkora. Minden készen van, még a rendelési számok is benne vannak. Egy kattintás, BOM, és mehet fel lehet adni a rendelést. Simi
Én is rajzolgatom magamnak így folyamatosan ami kell. Aztán majd lesz egyszer annyi, h ne nagyon kelljen. Amiket én berajzolok, ha valakinek kell, és megfelel, oda adom szívesen, majd kirakom valami publik ftp-re v valahova, amint lesz akkora mennyiség, h érdemes legyen vele foglalkozni.
Most a zöld dobozos cuccal küzdök nagyon, erről a részéről nem találtam még 1 értelmes tutorialt se, de majd rájövök. Illetve folyton van egy nyűgje, de ez több rajznak is: signal xxx has no driver. error és nem engedi fordítani. pedig pl csak egy tranyó lábára van ellenállás rakva meg ilyen egyszerű dolgok (anód drivert csinálok nixie-hez). nem tudom mibaja :S Edga'r
Én annak a híve vagyok hogy egyszer oldom meg a dolgot, de akkor időt nem kímélve szisztematikusan.
Íme a: Low Power Resistor Unipolar Capacitor Electrolit Capacitor választék. Nézzétek meg, hasonlítsátok össze, esetleg mi az ami még célszerű lenne. Most ma este viszem be a high power resistor Trimmer Poti Variable capacitor táblákat, és akkor a passzív alkatrészek kb megvannak. A végén még lesz belőle valami. Kérem és várom a véleményeket a hibajavításokat. Minden tábla alján egy kép is be van szúrva, Altium nem veszi figyelembe de mégis jó hogy ott van, nekünk... S.
Hali !
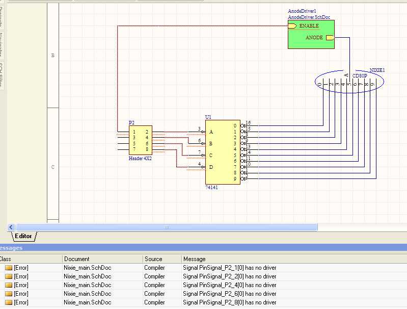
Nincs még fennt excel, majd rakok (win-t csak altium miatt használom )Ez a hiba jön állandóan elő, ez miért van ? Nem jövök rá, h kell orvosolni valaki ?
csak h világosabb legyen a kérdésem:
Tudom h a 74141-nek kell driver (mcu pin mondjuk..), de mivel egy nyákra rakom a nixiket meg a 74141et, másikon lesz a proci meg a többi cucc, ezért egy csatlakozót kötök a 74141re ezen a panelen. erre ez itt hibának veszi nekem :S ilyenkor mi van? h lehet kivédeni ezt ? a másik meg hogy a tranyó bekötésre miért panaszkodik az anód driver áramkörben ? nagyon nem értem én ezt.. hol a hiba, h javítsam ? Edga'r
Mivel Q1-nek nincs meghajtása, így Q1 se hajtja Q2-t.
Más kérdés persze hogy melyik a 2-es és melyik a 3-as láb. Mivel ez egy hierarchikus rajz, jó volna azt is látni mi van a port matricák előtt. ![]() Most látom a második rajzodon. Szimuláció szempontjából ENABLE lóg a levegőben, mert P2 pozíció számú Header 4x2 az nem Simulation Ready alkatrész. Tehát. Szimuláció során egy dolgot tehetsz jelenleg. Kihagyod a kényelmi berendezéseket és összekötöd az áramkört rendesen. |
Bejelentkezés
Hirdetés |











)







