Fórum témák
» Több friss téma |
Fórum » Riasztó motorokhoz
Hy.
Szeretnék riasztót csinálni a motoromba, de úgy lenne az igazi, ha lenne távirányítója. Olyat szeretnék, mint az autóké. Tud valaki valami egyszerű kapcsolási rajzot, amit egy amatőr is meg tud építeni??
szia !
itt egy kapcsrajz,de sajna nincs távirányító:no:
Kösz szépen. Lehet hogy nem is kell így a távirányító. KÖSZ
Sziasztok.Engem olyan érdekelne mint a www.drgaz.hu-n van.Már rendeltem tőlük,de elromlott,es nem lehet szétszedni,mert gyantával van kiöntve.Most maradt 1 szirénám,és a kapcsoló.Szeretnék 1 hasonlót megépíteni,aki tud kérem segítsen.Előre is köszönöm.
ÉS egy egyszerű éldetektor kapcsolása.
![]() [off]Szerintem ez mindem házi építésű riasztó alapeleme lehetne... [off]:yes:
Elsőre nekem elég bonyolultnak látszik. Lehet h a riasztóra már nem lesz szükség, mert pénteken szarrá törtem a motort meg magamat is. Azért az építésnek neki állok addig is lefoglalom magam. köszi a rajzot Jani.
![]() ![]() Vigyázzatok magatokra! Más úgysem fog.... ![]() Azért remélem nagy bajod remélem nem lett? Hidd el, nem anyira bonyolult a kapcsolás, mint amenyire első ránézésre látszik... :yes:
Inkább lelkileg... Meg leégett rólam a kabát.
Az éldetektort próbáltam leszimulálni multisim 9el és tinával is, de 4013 nem volt egyikben sem, vagyis volt de csak feleannyi lábbal. Az adatlapját sem találtam meg neten ezért ha lenne egy ilyenem a bekötése soha az életben nem sikerülne. ![]() Vannak ezek a piros kis körök az mi? Meg az ellenállás jel a tetején +v (sejtésem szerint ott kapja a záró és nyitó impulzusokat). Nemtom még ezenkívül mi a +vcc. És most ez az egész 1 Hz-es váltóárammal megy vagy lüktető egyenárammal (az 50% azt jelenti h az áram hossza annyi mint a szünet hossza?). És olyat h lehet csinálni? A logic Analysert egy az egyben nem értem ezért kérdezni sem tudok, de remélem eljutok egyszer erre a szintre is. Ha tudsz segíts ebben légyszi.
OK.
![]() Ha jobban :wow1: megnézed a képet, akkor láthatod, h. nem az elvi rajza van meg a 4013 -nak hanem a tokozása, azaz a lábkiosztása felülnézetben! Ha érdekel a schematikus rajzot is megadhatom... Szerintem ezzel a rajzal többre mennél. Idézet: „Vannak ezek a piros kis körök az mi?” Jelzőlámpák. Logikai szintet jeleznek vissza, H világít, L üres karika = sötét. Idézet: „Meg az ellenállás jel a tetején +v (sejtésem szerint ott kapja a záró és nyitó impulzusokat). Nemtom még ezenkívül mi a +vcc.” Igen az ellenállás teteje +v = +Vcc = +UT = +5 től 15Volt ig lehet. (( Amúgy a Vcc = +UT = +15Volt.)) Idézet: „És most ez az egész 1 Hz-es váltóárammal megy vagy lüktető egyenárammal (az 50% azt jelenti h az áram hossza annyi mint a szünet hossza?). És olyat h lehet csinálni?” Ennek a kapcsolásnak kell egy CLK -> clock -> ÓRAJEL. Itt 1hercről megy a jobb szemléltetés miatt. Ezt az órajelet pl. ne555-tel is kitudod alakítani. Keress rá a Fórum keresőben az 555-re! A kitőltési tényezőre is tatálsz ott választ... Idézet: „A logic Analyser...-nek mi a funkciója?” Ugyanaz mint az oszciloszkóp, csak nem görbéket (analóg jeleket) rajzol, hanem logikai (digitális) jeleket. Az a föl le ugráló vonal... Fent H-magasszintet, lent L-alacsonyszintet jelenít meg. ![]() Kriss! (_és_a_Modiknak_is_) Mivel ez egy Idézet: -s témakör! Ezért jólenne nyitnod egy riasztós topicot, és ott kellene a vezérlést kialakítását folytatni. Ez + csak had maradjon meg a cimében szereplő témakörnél...„Szilárdtest relé” ![]()
Majd szólok ha elértem valami eredményt. Köszi a segítséget.
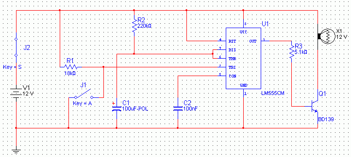
Sziasztok! Valaki tudna segíteni ennek a kapcsolásnak az átalakításában? A J1 kapcsoló zárásakor a lámpa kigyullad fél percre, azomban ha a kapcsoló úgy marad akkor nem alszik el. Úgy kellene átalakítani hogy amikor a J2 kapcsoló zár akkor (függetlenül a J1 állásától ) ne történjen semmi! Ezután a J1 változása ( nyitás vagy zárás) adja az indító jelet és a lámpa fél percig világít.
Ezzel az éldekektorral az érzékelő szintváltásaikor lesz a kimeneten jel. Ezzel az első probléma meg van oldva. Már csak egy monosab kell a végére és kész....
Hali!
Tulajdonképpen nem nekem kell a cucc, de az én érdeklődésemet is felkeltetted, ugyanis mostanában én is a riasztómmal foglalkoznék, csak nincs rá időm. Lehetne egy olyan kérésem, hogy egy teljesebb kapcsolást mutass erről az éldetektorról? Gondolok itt pl arra az órajel generálóra... Egy olyan rajz lenne jó, amiből kiindulva már egyből kezdhetném készíteni a kapcsolást. Előre is köszi! Krisz
Hogyan lehet összekötni az éldetektort a riasztóval? JANI tudnál küldeni egy rajzot ahol a 2 már össze van kötve?
Multisim 9-be csak ilyen van, de gondolom ez nem jó hozzá...
De, pont ez az, csak a "B" része is kell, nem csak az "A". Amikor lerakod az alkatrészt, akkor megjelenik egy kis ablak, ahonnan ki lehet választani az alkatrész másik felét is.
De még 2 láb mindig hiányzik. A VSS és a VDD
az adott!!
Vss = gnd = föld Vdd = tápfesz = Ut üdv ![]()
Egy gyenge próbálkozás! Természetesen nem működik, de talán kiderül miért nem.
Már találtam is benne egy hibát: a kapcsoló rövidrezárja a tápfeszt! Kimaradt egy ellenállás...
Az ok h én mint kezdő nem birom megcsinálni, de a profiknak akik értenek is hozzá miért okoz nehézséget? Vagy itt mindenki kezdő? Vagy ha tényleg olyan bonyolult akkor nincs egyszerűbb megoldás?
Vannak itt profik, csak most épp nem...
![]() Amúgy nem lenne jobb egy "morzés" higanykapcsoló, és egy NOR kapu, ami csak akkor ad IGAZ-at, ha minden bemenete HAMIS? Így ha a hg kapcsoló bármelyik fele zár (előre vagy hátra van dőlve), akkor már van egy igaz benenete a kapunak, így hamisat ad, tehát nincs még riasztás. Viszont ha megmozdul a hg kapcsoló, akkor egy nagyon pici időre egyik áramköre sem zár, a NOR kapu minden benenete 0, tehát 1-et ad, és elindul a riasztás. Jól gondolkodom ugye? Ha nem, akkor javítson ki valaki, mert ezt szeretném megvalósítani majd, ha ráérek egyszer...
A Te kitámasztós verziód a legjobb sztem és nem is kell hozzá 600 db IC sőt még NYÁk se. Én egy kicsit szeretném túlbonyolítani a sajátom ( a Tiédet tovább fejlesztve) azért is mert szeretnék tanulni belőle... Az éldetektor viszont túl kemény fa segítség nélkül. Úgyh valami tanár beütésű tudóspalánta errevetődhetne.
![]()
Azért nem kell egy kis nehézség miatt feladni. Tessék gondolkodni a problémán!
![]() ![]() De segitek ahogy tudok (és ahogy az időm engedi ![]() ![]() |
Bejelentkezés
Hirdetés |