Fórum témák
» Több friss téma |
Fórum » Riasztó motorokhoz
lapozz vissza 1 oldalt, találsz ott éldetektort!
Került át ide, pár hsz ![]() üdv
Müködő változat még nincsen de összeütök hamarosan valamit... :yes:
Ismétlés a tudás ... ( --->>> Olvassátok újra mégegyszer előröl. --->>> )
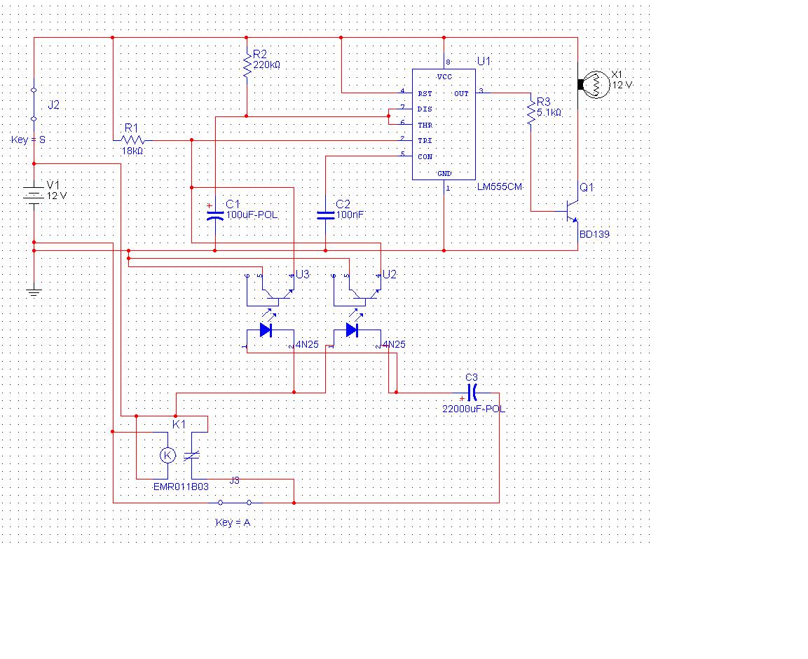
Elkészült az én verzióm is. Szimulációban működik, valóságban ki tudja...
Bocsi mindenki! A relét rosszul kötöttem be, így ahogy most van zárlatot okoz. A szimulációban érdekes módon működik.:nevetes1:
Egyébként úgy működne h amikor a kapcsoló zár a relé nyit és a kondi felteltődik így az egyik 4n25 abbahagyja a zárást. Majd amikor a kapcsoló nyit a relé zár így a kondiban lévő áram zárja a másik 4n25-öt. Mindkét optocsatoló az eredeti riasztó kapcsolóját helyettesíti. Így már talán éldetektornak számít.
Gondolom már elfelejtetted az éldetektort. de ha mégsem akkor ne fáradj mert már sikerült megcsinálni.
Sziasztok! Sikerült csinálnom egy riasztót, és működik is, csak egy a gondom vele. Most egy rejtett kapcsolóval lehet be, illetve kikapcsolni. Ezt szeretném lecserélni egy infra ledre (ez lenne a "távirányító"), és egy fotodiódára (ez lenne a "vevő"). Tudnátok nekem egy olyan kapcsolást, amiben ha a fotodiódát egy pillanatra megvilágítom a leddel, akkor egy relé bekapcsolja a riasztót, és úgy is marad mindaddíg, amíg ismét nem kap jelet a dióda? Vagy ez így hülyeség? Tudom, hogy egyáltalán nem biztonságos, de csak elegánsabb, mint egy rejtett kapcsoló.
![]()
Hali!
Én is szeretném már kiváltani a rejtett kapcsolót (szintén infrára), és a témában ilyeneket találtam a BSS oldalán: Infra adó-vevő, Infra be/ki kapcsoló vevő. (Ha nem működnének a linkek, akkor az egyéb menü első oldalának legalsó két eleméről lenne szó.) Üdv Krisz Szerk: Mi van akkor, ha én egy régebbi TV infra vevőjének fotodiódáját építettem be? Azért kérdem, mert nagyon nehezen hozzáférhető helyen van, ha mégis cserélni kellene. A vevő többi része is megvan, de a diódát különválasztottam tőle. Lehet, hogy rosszul döntöttem? Azért talán még az első rajzot tudnám használni, ugye?
Szívesen!
Majd írj, hogy mire jutottál.
Csak a haverjaidnak ne mondd el hogy egy TV távkapcsolóval kikapcsolhatják a riasztódat.
Az egy dolog, hogy azzal is ki lehet kapcsolni, de honnan tudhatják, hogy hova kell irányítani a távirányítót? Az infra szerencsére nem olyan, hogy minden irányban terjed... :yes:
Kriss! Ígértél nekem egy rajzot, de a privát üzire sem válaszoltál...
Emailben elküldtem a rajzot, írtam mellé egy csomó dolgot Te pedig még válaszoltál is rá! A privátra azért nem válaszoltam mert előbb emailben írtam. De ha nem kaptad meg akkor ki válaszolt rá?
Úristen, mekkora balek vagyok!
Persze, megkaptam, és én válaszoltam, de teljesen kiment a fejemből. Bocsi a hülyeségem, és a félreértés miatt!
Nem, sajna nincs rá időm.
Addig is használom, az eddig tökéletesen működő invertált reed-csöves megoldást, ami akkor riaszt, amikor nyitva a reed.
Gratula! Szép munka!
Ez úgy működik, mint ahogy régebben is emítetted? Azaz "megjegyzi" a higanykapcsoló alapállapotát, és akkor riaszt, ha ez megváltozik? Tehát mindegy, hogy alaphelyzetben zárva vagy nyitva van?
A rejtett kapcsoló problémájára. Nekem gyári riasztóm van a mocin, amit nem rejtett, hanem sima kapcsolóval kapcsolok be, és a gyújtás után van kötve a reset, vagyis a kulcs elfordításával lehet kikapcsolni a riasztót. Így nem kell rejtegetni a kapcsolót, mert azzal csak bekapcsolni lehet.
Igen. Csak az a baja hogy nem ugrókódos távirányítós és nincs rajta még pánikfunkció sem.
Ohh, szörnyű!
Azért egy infrás távirányítót lehetne eszkábálni hozzá. Csak nehogy valaki a TV vagy a video távirányítójával hatástalanítsa.
Körbetelefonáltam egy csomó üzletet, és sehol sincs higanykapcsoló, az egyik helyen azt mondták, h környezetvédelmi okokból már nem is gyártják. Ötlet h honnan lehetne beszerezni? köszi
Conradnál van, csak k*rva drágán.
Próbálj kórházi eszközökben kutakodni. Faterom is olyanban talált jópárat, de sajna nem tudom, hogy milyen eszközök voltak azok.
Flippergép lökésérzékelőjéhez mit szólsz ? ( függőleges csőben , golyó- köztük feszkülönbség)
esetleg régi rezgésérzékelő : "nagy" súly egy rugón, alatta kontakt...
köszi a tippeket. Vettem a conradban 500 ft-ért higanymentes dőléskapcsolót. Ugyan az az elve mint a higanyosnak, csak egy golyó mozog benne.
Helló!
Fogtam ezt az ütésérzékelőt, és FET nélkül megpróbáltam hozzákapcsolni egy 555-ös monostabilhoz. Az eredmény az, hogy a riasztás azonnal elindul, mert az ütésérzékelőn a bekapcsolása után csak kb 0.5mp-cel jelenik meg a magas szint. Ha a trigger szálat a tápfesz ráadása után kötöm be, akkor nincs ilyen gond. Illetve akkor is működőképes, ha az 555-ös később kap tápot. Csak az a baj, hogy egy motoron nem túl praktikus így megoldani a riasztó élesítését. Van ötletetek a hiba megszüntetésére? Krisz
Építettem egy riasztót amin van egy monostabil nyomógomb amit ha összezárok akkor a riasztó pár másodpercig vijjog, na e helyett a nyomógombhelyet szeretnék én berakni valami rezgés-, elmozdulásérzékelőt berakni csak sehol nem találok ilyet elfogadható áron (1000 Ft alatt), 4ezer Ft ért találtam ablaktörés érzékelőt de az szépen dobozolva van, nekem csak egy alkatrész kéne, próbálkoztam tollrugóval és benne egy szállal hogy amikor mozgatom akkor összezár és kész is de ez nem elég érzékeny, gondoltam ingás módszerre de azzal meg az a gondom, hogy a motor 99%ban oldaltámaszon van és így az inga mindig összezárna. A lényeg ha valaki tudna nekem ajánlani valamit azt nagyon megköszönném.
Én a Switronic vbs03 vagy vbs06-hoz hasonló rezgéskapcsolót szeretném beszerezni. Nem tudjátok, honnét tudnék hasonlót?
Az Assemtechnek is van ilyen (vbs03). Ezek lényege, hogy mechaniusak (golyós), így nem kel a működtetésükhöz áram. Dőléskapcsolókat lehet persze itthon is kapni, de az nem minden szögben üzemel. Honnan lehetne egy ilyen venni? :miaz:
Sziasztok múlt szombaton vásároltam egy robogót kéz alól, és felfedeztem hogy van benne riasztó. A tulajra rákérdezve nem tudót róla. Távirányítója nincs meg maga a riasztó dobozán semmi infó csak egy szám amire google semmit nem talál mi módon oldható ez meg hogy használni tudjam? Milyen távirányítóval tudom pótolni az eredetit? Segítséget előre is köszönöm.
|
Bejelentkezés
Hirdetés |







Persze, megkaptam, és én válaszoltam, de teljesen kiment a fejemből.






