Fórum témák
» Több friss téma |
helo!
Nagyon kezdő vagyok szal melyik a jelfölf és a csillagföld?:O
itt vannak a képek
körömlakkal rajzoltam szal kicsit csúnya mert nem volt itthon filc.
a képen balról jobbra:+ - kimenet utána + 0 - utána - + bemenet
Tegnap kipróbáltam azt a verziót is, hogy a zeneforrást bekötöttem a szűrőbe, majd a szűrőt kötöttem a végfokba és úgy sem jó. Sajnos eddig itt tartok. Gondoltam készítek egy másik at, egy másik kapcsolási rajzot találtam, hátha az jó.
Szia nekem más a nyákom de a mellékelt kép szerint van bekötve. A tied is jó így ekkora gerjedést szerintem nem okozhat mint amit írtál. Valahol gyanús hogy zárlat van a panelen vagy valamit elkötöttél.
Helló !
Ha jól látom, a topi-féle aluláteresztőt építetted meg. Az a szűrő aktív, ami azt jelenti, hogy a végfok előtt a helye. Nagy hiba, hogy a végfok kimenetével kötötted össze. Gondold végig! A szűrő bemenete néhányszáz mV-t (775mV 0 dB-nél) vár, te meg ráküldtél sok-sok voltot... Ergo, 99,9999% hogy a TL062 elszált. Cseréld le, ha szerencséd van, a cucc működni fog. Pedro
Próbálj meg nyákot vonalzóval, és filctollal rajzolni. Most lehet, hogy véletlenül megöltél egy drága végfok IC-t, plusz elpazaroltál egy nyákot... Tanulópénznek elég sok...
0,3mm-es Edding alkoholos filc nagyon jó nyákkészítésre, írószerboltban 250Ft körül van. Bár rám az első ilyen filcemet elektronikai alkatrészboltban 650-ért sózták rám
Köszi, sajnos az alsó rész ezüst festéket megkapta a lakk rétek úgyhogy kezdhetem előröl. Most már harmadszor. csiszolás festés csiszolás.... Valami vízbázisú lakk kellene.
Persze hogy földhurkát csináltál az első bekötéssel. Hisz ha jobban átgondolod, ott a jelföld és a tápföld a táptól közösen megy a végfokhoz.. a tápföldön azonban elég nagy áram kóricál, ami feszültségesést okoz a vezetéken, ezt a végfok meg felerősíti. Ezért a búgás, mivel ebben az esetben a referencia a vezeték eleje, aminek a végén icipicit kevesebb a feszültség, ráadásul 100Hz-el brummogva. A második esetben azonban a vezeték végén lévő fesz a referencia.
Hali!
Biztos sokan csinálják hasonló módon a maratást de azért leírom.Én pl egy olyan filc tollal rajzolok mindig,amiben festék anyag van,és nem alkoholos vegytintás festék.Ez alá nem mar a legdurvább marató anyag sem.Ezzel precíz és szép rajzokat lehet készíteni,szerintem próbáld ki,a köröm lakkos megoldás nagyon ókori.
Aki pl heti rendszerességgel csinál nyákot, annak megéri befektetni 15ezer Ft-ot egy lézernyomtatóra, aztán mehet a vasalás. Hidrogénperoxid-sósav keverékével, kb 3 perc alatt kész a tökéletes maratás. Ennél gyorsabb és jobb házi technológia nem hiszem hogy létezik. Egyébként vannak nyákos topikok :yes:
Ismerem a tojáspapíros módszert, csináltam már.De nem is azért írtam,hanem hogy olcsón és kézzel is lehet gyönyörű nyákot készíteni
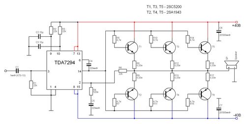
Korábban megígértem, hogy felteszem a Dunaudio által korábban forgalmazott HighEnd minőségű 7294-el épült erősítő rajzait.
Hááát...nekem ez egy kissé zavaros
3 Perc ???
Gyorsmaratót használok , azzal is minimum 20-30 perc , úgy hogy ki van fúrva egy sarka , egy madzaggal kiemelgetem belőle. Kicsit lehetne ,hogy irjál a keverékről? Meg ,hogy honnét szerzed a Hidrogénperoxidot . Köszi&Üdv Ptesza
Tényleg nehéz átlátni, hogy mi miért van benne, nagyon szokatlan kapcsolás, máshol még nem láttam. A Mark Levinsonnal összehallgatva sem volt rosszabb, sőt vakteszten sokaknak ez volt a jobb mert melegebb, "csövesebb" a hangja a Levinsonnal összevetve, a minőség pedig biztosan eléri azét. 300dB feletti a hurokerősítés, de a gerjedési feltétele más, mint a sima kapcsolásoknál. Az ára pedig...hát tudod.
Üdv!
Egy tapasztalatot írnék le a hidalt TDA7294-emről. 4 ohmmal terhelve, ha túlmelegszik, és nem tud lehülni rendesen az IC, viszont még a túlmelegedés határán van (esetleg csak az egyik IC-ben lép életbe ez a védelem), akkor olyan torz jelet ad le, ami behúzza a mélyhangszórókat egy kicsit, és hallhatóan torz a kimenő jel. Így halt meg egy magasom... Úgyhogy a hűtéssel nem spórolni! ![]() Üdv!
Szia !
A hidalt 7294 elviekben TILOS 4 ohm-on használni... P.
Így van. Erre van a párhuzamos 7293. :yes:
Sziasztok.Szeretnék építeni egy TDA7294 végfokot.A tápra egy Beag APT100-as toroid trafóját szeretném használni.Ez 2*40Voltra képes.Valaki tudna nekem egy rajzot csinálni hogy ebből hogy csinálok szimmetrikus tápot a végfoknak?És hogy mekkora pufferkondikat tegyek bele.
Előre is köszönöm Csikós Gábor
Így van. Ha a keletkező hőt el tudtam volna vezetni nagyobb bordával, és intenzívebb ventis hűtéssel, akkor semmi gond nem lett volna...
Csak azért írtam be, mert visszább a topicban foglalkoztatott a kérdés, hogy túlmelgedés esetén mi fog történni, mert elvileg nem egyszerre kapcsolnak ki. És ha a visszacsatolt IC tilt le, attól még a másik zenél, viszont a hangszóró a tiltott IC-re is kapcsolódik. Így nem tudtam, hogy mi fog kijönni az erősítőből. Most kiderül, hogy elég torz hang. Ezt én annak tudom be, hogy a fázisfordító végfok nem simán kikapcsolt, hanem nagyon gyorsan váltott a két állapot között, ezért a kimenő jelet szépen betorzította. Üdv!
Erre a legjobb megoldás ha hővédelmet rakunk a hűtőbordára és az előbb lekapcsolja a hangszórót mint ahogy egy ic letiltana. Gondolom én
Vagy az ic-t figyelni, hogy mikor kapcsol be a védelem ,és akkor egy relé elenged?
Hogy - hogyan arról fogalmam sincs.
Figyu, egy diff erősítővel figyeld a híd két kijáratát. Ugye optimális esetben a diff kimenetén nincsen jel csak azonos fázisú vezérlés. Ámde, ha az egyik erősítő védelme belép, akkor mindjárt lesz jel, mert a két bemeneten nem ugyannak jelnek az invertáltja lesz. Ezzel meghúzathatsz egy relét.
Ha váltóban tudja a trafó a 2x40V-ot, az egyenirányítva picit sok lesz az erősítőnek. Elvileg a 7294 nyugalmi üzemmódban, tehát jel nélküli megengedett max feszültsége 2x50V. Viszont ezzel a trafóval 56V körüli üresjárati feszt érsz el a pufferkondik után, amit már nem igazán tűr el szerintem az IC.
Nah ez az.
Mindenképpen érdemes foglalkozni vele ,mert a torz jel nem tesz jót a hsz-ek nek.
A 7294-nek, +/-40V nál nem érdemes sokkal többet adni, ehez gyakorlatilag 2x30V AC trafó kell.
|
Bejelentkezés
Hirdetés |

















