Fórum témák
» Több friss téma |
Szia!
ha a leválasztás "galvanikus" -- akkor a táptrafó biztosan kettős szigetelésű -tehát nem kell a PE vezető. mivel hosszabb használat/durva bánásmód esetén jó esély van a védővezető csatlakozás meghibásodására-tényleg NEM CÉLSZERŰ közösiteni őket... arról nem is beszélve ,Hogy az áramszlgáltatói hálózat problémáit ne hozzuk be KÉSZAKARVA !( N szakadás , földpotenciál változás a terhelés miatt...stb...)
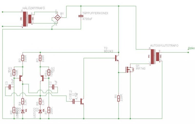
Itt a kapcsrajz aki ,még mindig nem tudta megnézni most lám...
Ez biztos valami spéci autó trafó mert a primer és szekunder kivezetései nincsenek össze kötve.
EZ BIZTI MŰKSZIK? Ja és a többi tranyó az milyen típusú.
Igazi minimalista kapcsolás. Még a fetet meghajtó tranyó bázisellenállását is lespórolta. De biztos működik.
Igen, a rajzot ki-ki értelmezze saját szaktudása alapján.Mindenesetre a rajzoló progi nem tud "autós gyújtótrafót" produkálni. A valóságban persze a 15-ös pont az közös a primer és szekunder oldalon,így ebben a formában a rajz nem jó.De persze értjük.
Bár a tirisztoros rásütés jobb,mint ez.
Akkor a trafó 6 pontjára köti a földelést?
De miért is tenné,a táp pozitív ágát földeli.
Na ez az,amikor félrevezeti az egyszerű embert a rajz.
Javaslom: felejtsd el azt a rajzot,mert úgy rossz,ahogy van. 12V-ból kell csinálni 2-300V DC-t, egy tirisztorral rásüttetni a trafóra(legyen mondjuk gyújtótrafó).
Én tudom miről beszélsz,én is gyártok inverteres pásztort.
Csak eddig mindet megépítettem ami itt meg jelent, csupán kíváncsiságból építeném meg próba panelon ezt is . De az inverteresnél jobb nincs.
A 11-es kivezetést kell közösiteni az 1-el, de persze előtte a 11-est le kell kötni a testről.
Azt vágom,akkor a közös pont van meg hajtva a fettel ?
Akkor mégis csak a pozitív ágra megy a föld,vagy nem?
Alapvetően a trafó árama a pufferkondin keresztül záródik. A földet (testet) továbbra is a graetz negativ pontjára kell kötni!
Hát ez csodás!
De majd össze rakom. Mert,ugye A PUDING PRÓBÁJA AZ EVÉS.
A BD243 bázisába rakj egy áramkorlátozó ellenállást, az előtte elhelyezkedő tranyó meghálálja!
Vagy nem, mert most, hogy jobban megnézem ez nem is fog működni!!! Csiperke tréfálkozik. A BC212 egyszerűen nem fogja nyitogatni a nagy BD-t, mert annak bázisába be kellene folyni az áramnak, de ugyan honnan?
A C1-et át kéne hidalni valami ellenállással. Akkor jobb lenne.
Ez a rajz csak tréfa lehet! Alapvetően rossz! Az még csak hagyján, hogy nincs ellenállással áthidalva,(lehet, hogy igy állitotta be a be-ki időtartamot) de hogyan tudná vezérelni a nagy BD-t ?
De minek az IRF740? Inkább akkor egy nagyfesz tranyó.
Egy darlington BU808DFX-el olyan szikrákat hányna, hogy ihaj!
Persze ez a multivibrátor sem gyenge.
Ha majd te is layout-tal rajzolsz valamit ,és rájössz hogy nincsen benne autó gyújtótrafó ,akkor majd nem mondasz ilyen baromságokat !!! A tranyók bc 327 pnp -k az astabilban, a meghajtó bc 237 de akár lehetnének a klasszikus bc 182-212 pár is.
A fetnek nem kell nagy hűtőborda !!! baj-e?
Felrakok róla egy videót hitetlenek !!! Csak azért mert ti az elektronikában hozzászoktatok egy csomó olyan dologhoz ,ami szerintetek csak úgy jó ahogy elképzelitek ,attól még működhetnek a dolgok másképp is.
Már bocs, de nekem úgy tűnik kicsit zavart az irásod. Természetesen "hitetlen" vagyok, a cucc a rajz alapján nem működhet, és ezt egy video nem tudja megváltoztatni.....
Azért megkérdezem: mi a fenének van szükség még a BD243-ra is? nem tudná a multivibrátor egyből meghajtani a fetet? Miből gondolod, hogy a fet nem melegszik annyira mint a darlington? Tudod, hogy mekkora az IRF740 csatornaellenállása?
A BD 243 akár egy kisebb tranyó is lehetne mert itt csak mint jelformáló ,meghajtó fokozatként üzemel, de ilyen volt kéznél.
Na látod. Ebből következik, hogy bizony melegszik az is rendesen, sokat nem nyersz vele. De még mindig adós vagy annak magyarázatával, hogy honnan a fenéből kap a BD243 nyitó bázisáramot.
Galvanikusan kapcsolt fokozat ,mit kell ezen egy meglett cínpazarlónak magyarázni,
Az OK, hogy összeforrasztottad, de az elektronok nem buták, igy nem is arra mennek ahová Neked jólesne....
Magyarul, a feltett rajzod alapján nem nyithat ki a BD243, mert nem kap bázisáramot sehonnan. Inkább nézd meg mégegyszer, hátha rájössz, hogy nem is az az igazi.
de az elektronok nem buták
Nem az elektronok buták,hanem az aki nem járatos a galván csatolt egyenáramú fokozatokban. ÉBRESZTŐ NINCSEN KÖZÖTTÜK CSATOLÓKONDENZÁTOR !!! Hasonlóan a darlington kapcsoláshoz ilyenkor is láncban vannak a tranzisztorok és nyitnak bármilyen furcsa is. A fokozat azért ilyen kialakítású hogy a fűrészjel minél meredekebb le-és felfutású legyen, mivel a trafónak ugyebár ez lenne a legideálisabb hullámalak.Építsd után mérd ki és utána kételkedj !!!
Ismerem a csatolt egyenáramú fokozatokat, de azok között ilyen kialakitásúval még nem találkoztam.
Ha BD242 lenne a rajzon, és az emittere a + tápon akkor működne, de igy nem. Értsd meg, egy NPN tranyó kollektorából az emitter felé folyik az áram, nem a bázisa felé. A bázisából pedig az emitter felé, ahogy a nyil is mutatja, és ez hozza létre a kollektoráramát. Ha nem igy van, akkor leborulok Előtted. |
Bejelentkezés
Hirdetés |





Persze ez a multivibrátor sem gyenge.



