Fórum témák
» Több friss téma |
Fórum » LED-es index
Témaindító: Einstein21, idő: Márc 29, 2006
Témakörök:
Helló mindenkinek!
Problémám a következő: vettem egy led diódákból (9db) álló index "lámpát" a motoromra (Yamaha XVS1100) és nem akar villogni! Miért lehet ez? Próbáltam úgy, hogy rákötöttem a jobb oldalra a rendes izzót, meg a led-es cuccot és ha balra indexeltem, ott csak a led-es masina volt, akkor villogott! Előre is köszi a tippeket!
Egy picit több infót lécci. Ha balra indexeltél akkor ment a cucc?
Az index relében van egy szál ami sorba kapcsolódik azzal az izzó párossal, amelyiket épp villogtatod (bal, jobb). Ezt a szálat pedig a rajta átfolyó áram melegíti, ennek hatására megnyúlik és oldja az érintkezőt. Tehát az izzó addíg ég, amíg nem érte el a relében lévő szál azt a hőtágulást, ami már bontja a kontaktust. Aztán a szál kihűl (ekkor nem folyik rajta áram)és újra eredeti méretére zsugorodik, így ismét van kontaktus. Ez folyamatosan ismétlődik, ettől villog az izzó.
A szálon pedig ugyanakkora áram folyik, mint az izzón, esetedben a ledeken. A ledeken nagyságrenddel kevesebb áram folyik mint az izzókon, így a relében lévő szálon nem folyik akkora áram, ami megmelegítené a táguláshoz. Javaslat végy egy nagyobbacska teljesítményű és kis értékű ellenállást, és söntöld le a ledes indexet. Így az ellenálláson folyó áram elegendő lesz a relé működtetéséhez.
Ez az egyszerűbb, energiapocsékolóbb megoldás. Készíteni kell egy elektronikus indexrelét, ami terheléstől függetlenül percenhént 60-100-at villog, és azt beépíteni az eredeti helyett.
Én is erre gondoltam és a következőképp: bekötöm
elé sorba egy 200 és 500 ohm közötti, 20 25W-os ellenállást és talán így jó! Elég lessz ez? Jó lessz? Amúgy köszi a kimerítő felvilágosítást! Akkor szerintem ma neki is ugrok! Köszi még egyszer!
Neked is köszi, de az ellenállás szerintem egyszerübb!
De azért köszi!
A söntölés párhuzamos kapcsolás.
Ha te sorba kötöd az ellenállást, az kiába kis ohm értékű, ott van a led belső ellenása, meg a vele (gondolom gyárilag) sorbakötött előtét ellenállás), és nem ér semmit az egész, mert az eredő ellenállásod lesz vagy 1kohm. Én 555-el, meg teljesítménytranyóval csinálnék a helyedben egy villogtató ÁK-t, ami a ledes lámpáiddal együtt sokkal kevesebbet fogyasztana, mint a relés megoldás, és így az akksidat is kímélnéd.
Tényleg! Shöntölés, párhuzamos kapcsolás! Megjegyeztem! Amúgy mekkora ellenállást kellene bekötnöm?
Nem tudom hány wattos izzók vannak az indexedben... sokféle van. Mondjuk ha 21W-os, akkor 21/12=1,75A vagyis ennyi amper kell a relének. Természetesen ez csak egy példa, Te helyettesítsd be a saját izzóidat (első hátsó együtt). Ha megvan az áram, már számolhatsz ellenállást is, ami a példánál maradva 12/1,75 ~ 7ohm.
A példában eltekintettem az izzó induló (hideg) és üzemi áramfelvételétől, ami miatt némileg nől a két villogás közti időtartam. Az ellenállás teljesítménye az izzó teljesítményével megegyező legyen. Egyébként 555-el egyszerűen építhetsz elektronikus indexrelét, ezzel kiváltva az ellenállást. Söntölés párhuzamos, előtétezés soros.
Már bocs, de ha index, akkor KRESZ szerint 21W a minimum, elöl is, hátul is. Az összesen 42W, tehát 42/12=3,5A. Így tehát az ellenállás is módosul, mégpedig: 12/3,5~3,5 ohm.
A többivel egyetértek. (És akkor még a visszajelző izzóról nem is ejtettünk szót, habár annak a teljesítménye szint elhanyagolható...)
Viszont ez egy motor... amire más előírások vonatkoznak. Konkrétan mennyi az annyi, azt nem tudom... (ezért használtam a 21W-ot)
A robogómban 10W van elől... hátul meg ki tudja... rég cseréltem. Egyébbiránt ezek az előírások elavultak... lásd. ledes,vagy xenon lámpák!
A 21W a felvett teljesítményre vontakozik, amely mint tudjuk, az izzó 3-10%os hatásfoka mellet nem sok fényt ad. A ledek hatásfoka lényegesen jobb, így ott elvileg fele-harmada teljesítmény is elég - bár a kresz nem hiszem, hogy ebben az esetben kivételt tenne...
Kénytelen kivételt tenni, mert egyre több motort és autót szerelnek ilyen fényforrásokkal (és nem csak indexet, hanem féklámpát is). Namármost, ha ledeknél követelnék a 21W-ot, valszeg egy darabig nem látnál semmit, ha egy kocsi fékez elötted este.
Még így is túl erős fényt ad némelyik, szóval nem csak min teljesítményt, hanem maxot is meg kéne adni. Szóval szerintem inkább úgy megy ez, hogy egy 21W-os izzóval megegyező fényerőséget kell produkálnia a lámpának... legyen az bármilyen rendszerű.Egyébként, ha ledes indexet veszel motorra, meg kell nézni, hogy engedélyezett-e, van-e valamilyen tanúsítványa, stb. Házi barkácsot biztos nem fogadnak el
szevasztok!
nah szoval, az lenne az én "problémám" hogy csinálni akarok a mocimra a régi index izzok helyére egy ledes kapcsolást.Ez ugy nézne ki hogy előlre is 10 db leb meg hátulra is 10db led/olda(narancs szinű led)l.Anyyi lenne a kérdésem hogy ehez kell-e valamilyen más indexrelé mint ai most van benne?szerintem ez az elektronikus indexrelé megteszi.De ha tévedek javítsatok ki.Ha ez nem jó akkor valaki tudna nekem segíteni mit lenne érdemes csinálni??? Válaszokat előre is köszönöm
A linkelt kapcsolás tökéletesen megfelel, mivel nincs kihatással a villogás sebességére a rá kapcsolt terhelés (izzó vagy LED).
Mellesleg én is ezt a kapcsolást használom, mivel egyszerűen helyettesíthető vele a gyári mechanikus relé. Használtam már LED-ekkel is, de jelenleg izzókkal működik. Egyik fogyasztónál sem tapasztaltam eddig rendellenességet. Sok sikert a megépítéséhez!
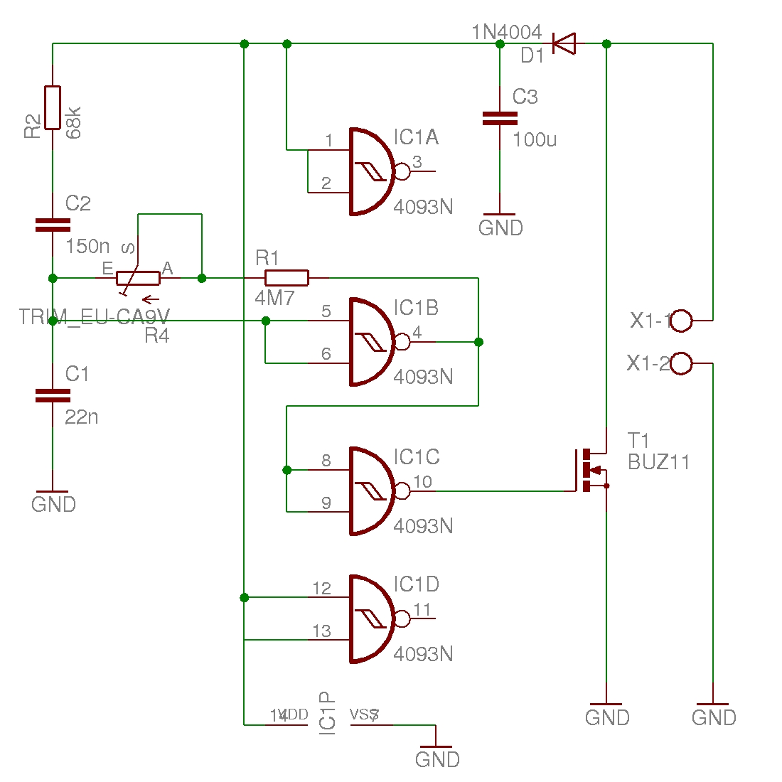
köszi.Remélem sikerülni fog,és működik is majd.Diódábol az 1n4148 is jó?És annak a sarunak csak annyi a neve hogy"papa" saru???és ezt az x1-es pontokhoz kell beültetni???
Helló itt egy kapcsrajz. Próbálkozz ezzel én is ezt csinálom
Nem tudom pontosan, de szerintem jobb lenne odaillő diódát használni...
Igen, papa sarunak hívják, és az X1-1 és X1-2 pontokhoz kell. Az IC tápfesze (14-es láb), és testje (7-es láb) le ne maradjon...
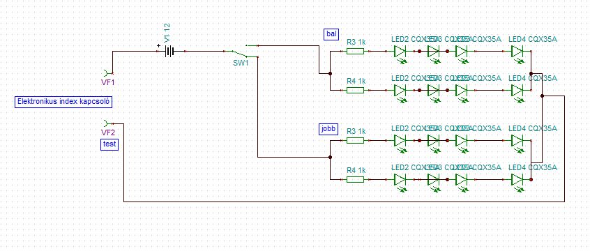
erröl tudnál esetleg egy nyák-rajzot is küldeni?Ennél hat led elöl hat led hátul/ egyik oldal?vagy ez csak a hátulja?
Én leszimuláltam és elég érdekesen működik. Mert az egyik irányba mindenféleképpen jelez. És ez tényleg csak max. eleje/hátulja lehet. Tehát még 2x ennyi led kellene, hogy előre és hátra is jusson. És ezt magasfényű ledekkel meg lehet csinálni, hogy esetleg látszódjon is belőle valami?
Mennyi a az a 21 W-os izzónak a fényereje? Helyette elég 3 db 15000 mcandellás LED?
Használj Top Power, vagy inkább Cree LED-et. Utóbbi azért jobb, mert kisebb az áramfelvétele.
Tapasztalatom még nincs vele, de jókat hallok felőle. Chipcad-től rendelhető.
Ez a kapcsolás a gyakorlatban mennyire lehet életképes?
Hello mindenki
Ha a csatolt kép szerit kötöm ennek a kivezetésére a ledeket működni fog? Jó a ledek elött lévő ellenállás, ha 9V-ról szeretném üzemeltetni mit kell változtatni a kapcsoláson?...még elég kezdő vagyok az elektronikában
Hello Krisz03!
A link, amit gssty csatolt, az azon lévő kapcsolásba hova és hogyan kell a ledeket bekötni, egyáltalán hova kell a 12V-ot kapcsolni? Előre is köszi a gyors választ. Csatoltam a kapcsrajzot is... ha lehet, átalakítva fel tudnád nekem tenni úgy, ahogy nekem kellene a ledeket rákötni és magát a kapcsolást az akumulátorra.
Boccs!
Nagy képnézegető vagyok, de vettem a fáradságot és elolvastam a képekhez tartozó szöveget is... Mostmár tiszta, hogy a relé helyére egyszerűen be kell tenni...
Adódott egy kis probléma.
A ledes indexnél a fórum írja ugyan, hogy mi történik akkor, ha rossz polarítással kötöm, be, de arról nincs szó, hogy mi van akkor, ha egyfolytába ugyanolyan gyorsan villog a cucc, hiába állítom be a potméterrel, rohadt gyorsan villog. Mi lehet a gond?
Hali!
Próbáld meg kicserélni C2=150nF-ot. Mindegy, hogy nagyobbra vagy kisebbre, de módosíts rajta. Változik a villogás frekvenciája? A potit egyébként jól kötötted be? Egyik széle a közepével össze van kapcsolva?
Köszönöm!
Kicseréltem és a potméter jól volt bekötve! Utána néztem, hogy változott a villogás sebessége, de meglehetősen jelentéktelen mértékben, de megoldottam. Köszönöm az ötletet! |
Bejelentkezés
Hirdetés |




Még így is túl erős fényt ad némelyik, szóval nem csak min teljesítményt, hanem maxot is meg kéne adni. Szóval szerintem inkább úgy megy ez, hogy egy 21W-os izzóval megegyező fényerőséget kell produkálnia a lámpának... legyen az bármilyen rendszerű.








