Fórum témák
» Több friss téma |
Fórum » Csöves erősítő készítése
Ne feledd betartani a fórum viselkedési szabályait, és a topik megmaradásának feltételeit. [link]
A téma átmenetileg fagyasztva lett, hozzászólni nem tudsz!
megjött a toroid, igazából már 23-án itt volt, de a postás betette a cuccaiba, de 24-én nem volt kézbesítés, a postán meg nem volt már benn, így nem is tudtak róla... vicces mi? Köszönöm szépen! megyek számolni
Jól néz ki és van hozzá trafósapi is ahogy látom. Mik a vas méretei? A lemezvastagsága? Majdnem minden trafóból lehet kimenőt késziteni bizonyos kompromisszumok mellett.
11,5 cm2 a lemezek 0,5-ösek, és szép szürkék, sajnos nem szemcsés felületű. Csinálok belőle kimenőt, meglátom milyen lesz. Hálózatinak biztosan tökéletes lesz.
a "szemcsés felületűt" hogy nevezik ? az ilyet pl?
Jól szerintem attól még kimenőnek. Lehet belőle EL84PP vagy PCL86PP, GU50 SE
Nagyon régi sziliciumos vas
Na jó nem tudom a nevét.
Tudod miből van ez kitermelve ?
Egyébként rohadt jó vas, van Ei78 változata is, igazi kimenőnek való, csak érdekel van-e ennek "hivatalos" neve
Igazából én nem tudok semmit erről a vasról.
Én annyit tudok, hogy VT képkimenő vasa, 0,35, törik minta fene, meg rohadt szép hangú kimenőket lehet rá csinálni. VT rádiók hálózati trafójában is van, főleg a még csövesekben Ei-78, olyanom van két pakett, El84/6V6 PP kimenők lesznek, és a VT még M85-ben hazsnálta ezt a vasat 0,35 vastagsággal, bár az nem telejsen ilyen volt, de az is jó kimenőnek , abból meg EBL21 PP kimenő lesz. van két azt hiszem Velence DeLuxe hűálózati ilyenvasból
Ja! Az Orion képkimenők vasa, bár 0,35-ös, de bilivasból van. Ezek mind hibrid TV képkimenők, a full csövesek kimenői más méretűek voltak.
Akkor csak jól láttam… Köszi a megerősítést!
Márk kolléga javaslatára kiszedtem a két kis kondit a bejövő ágak árnyékolásáról, és összekötöttem az potméterek földjével, onnan meg egy vezeték megy le a gnd pontba.
Így totál kuss van, semmi zaj, búgás-zúgás nincs. Valamint most már balansz állítási lehetőségem is van, hamarosan elkezdek valami szép dobozt építeni neki, meg megcsinálni két csatornának az EM84-es kivez. jelzést...
Biztos, hogy mindegyik Orion képkimenő bilivas? Épp tegnap szedtem szét egy Orion75-ös kimenőjét és a vasa ennek is elég törékeny volt.
tudtok-e EF861 -el előerősítő, vagy fhono elektonikai kapcsolást!?
Nem biztos, 4-5 darabbal találkoztam eddig, a többi 20-25, amivel doglom volt VT. szóval csak ebből vontam egy "következtetést"
De az általában igaz (rádiók terén is), hogy a VTRGY jobb vasakkal dolgozott, mint az Orion. Ezt egy nyugdíjas bölcs szakember mondta nekem, és szintén saját tapasztalatokra alapozom! Rendkívül sokan dícsérik a Nápoly, és Velence (DeLuxe) hálózatijainak vasát, bár nem "kimenősök", az igen jó hatásfok miatt. "Vadásznak(tak) is rá sokan. nekem mindkét pldányból van egy pár, és valóban jó vasnak tűnnek.. aztán majd lehet hogy kakán szól ...
Bármilyen dróttal kalkulálhatok? A primerre 0,25, 0,3 jön ki, azonban a szekundernek mindenféleképp ki kell töltenie egy-egy sort. szóval "vastag" drótból mivel kalkulálhatok? Mert a valós (elférő) szekunder menetszám miatt újra kell számolni a primert a megfelelő áttételhez. Azt is jó lenne tudnom, hogy CuZ, vagy CuZZ huzallal dolgozol (ablakkitöltés számolása).
El84 PP-hez van egy kipróbált trafó tervem Ei66 TV képkimenő vasra, azt is előkotrom. 6V6/6P6Sz-hez is jó.
Duplasz igeteltek a drótjaim. ,7-0,8,0,85 09,095 1-ES dRÓTOK VANNAK BRUTTÓ
primernek0,17 -0,25-030-035-
EL84 PP-hez olyan kis vasra? Én EL84SE-nek szánom az EI66-omat. Csak mégegyet kell belőle szereznem, mert csak egy van.
na , még jó, hogy szóltál
Akkor 16 Ohm nem kell?
GITÁR ! De egyébként a TK110 még kisebb
Ja, tényleg, gitárhoz nem kell akkora alsó freki.. De még mindig jobb, mint az elektroncso.hu-n levő rajzhoz 5cm-re a kimenőterv, ami aztán nem is gitárerősítőként szerepel, hanem audiofilként..
a Budapest kimenője is Ei59 vason van, olyan 5-6 cm2 lehet ..
Az AE-211 ben meg 16cm2-es kimenő van. Modjuk meg is lehet hallani. Az már hifi minőség.
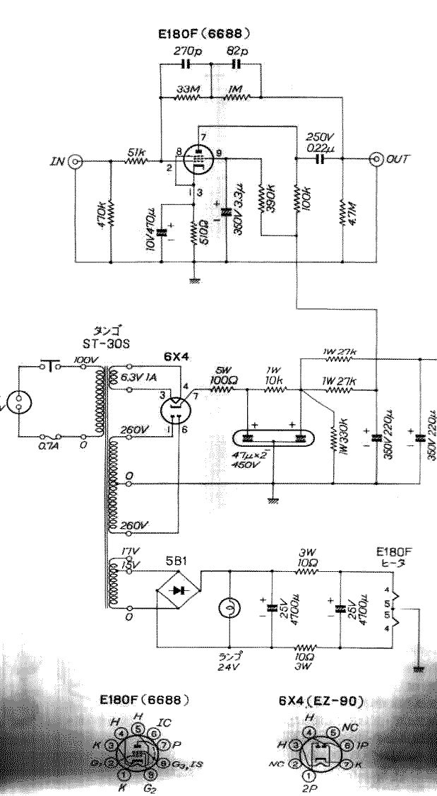
Itt azt találtam róla, hogy hasonlatos a 6688/E180F-hez. Ezzel pedig már található phono kapcsolás, csatoltam.
Köszi szépen.
Szia! Az lenne a kérdésem hogy az általad csatolt rajz alkalmassá tehető -e dinamikus énekmikrofon jelének fogadására?
Szerintem igen, de a korrekciós tagból a kondikat ki kell szedni.
Az érzékenységét tekintve, ha a PU kihajtja, valószínüleg mikrofonhoz is jó. Ahogyan Djhans írta, a visszacsatolás frekvenciafüggőségét kellene megszüntetni a kondik kiiktatásával.
Bár magam még nem építettem, de mikrofonhoz inkább EF86-al láttam illesztést...
Köszi! Elvileg helyettesíthető vele.(?)
Kb hány milivolt jelenne meg a kimenetén,illetve hányszoros lehet az erősítés? |
Bejelentkezés
Hirdetés |



