Fórum témák
» Több friss téma |
Fórum » 2 kapcsoló üzemű táp párhuzamos kapcsolása
Témaindító: wargapityu, idő: Jan 15, 2007
Témakörök:
Heló a kérdésem a következő lenne: van több számítógép tápom és ha azokról szeretnék nagyobb áramot levenni mint amit 1db elbír ezeket párhuzamosan lehet-e kötni? és ha igen akkor hogy? mármint nem a párhuzamos kapcsolást nem tudom
hanem hogy mindent és a testjüket is és hogy ha a 2nek feszültség különbsége nem-e probléma és ha igen azt lehet-e a tápon állítani? poti valahol bent merre található? mert vanni van benne csak tudás nélkül nemigazán tekergetném szóval így röviden tmören ennyi lenne a prolémám ha valaki tud remélem segít. A válaszokat előre is köszönöm!!!!
Már adtam választ neked a Kapcsolóüzemű táp hibakeresés topic-ban: http://www.hobbielektronika.hu/forum/topic_2297.html?pg=1&date_order=ASC
Na szóval röviden tömören:
Én használtam ilyen megoldást simán párhuzamba kötöttemés több áramot lelehett venni róla. A feszültség külömbség ebben az esetben elhanyagolható mert itt tizedekre esik. Simán össze lehet kötni pl ha 12Vot akarsz és a sárga vezeték a 12V akkor azt összecsavarod (najó egy kis ónt megérdemel) igyanígy eljársz a testel is elég egy sérgét és egy feketét össze forrasztani merta többbi sárga meg fekete az a tápon belül egy pontról indul ki. A másik hogy ha esetleg nem egyforma tápod van akkor a kisebbik táp max áramát kell figyelembe venni. Illetve az 5V a referencia fesz tehát az le kell terhelned valamivel pl skála izzó nagyobb kerámi ellenállásaz mindegy csak terhelve legyen. Lényegében ennyi ha valamibe elakadtál szólj segítek mert én használtam ilyet
És mi van ha sorbakötöm??
A fesz is megduplázódik? Idézet: „És mi van ha sorbakötöm??” A PC táp kimenetei közös pontja (GND-je) össze van kötve a hálózat védővezetőjével, tehát nem köthetőek sorba!!! mivel nincs galvanikus leválasztás a PC-tápokban!!! Ha sorba kötnéd akkor rövidzárlatot csinálsz.
ha a földelést kikötötd akkor esetleg de akkor lehet nem is műkszik de nem ajánlom mert VESZÉLYES!!
ez csak egy 5let ha nagyon akarod akkor esetleg egy leválasztó trafó beiktatásával esetleg
Igazábol csak elméleti síkon érdekelt a dolog.Bár érdekelne hogyan lehet egy pc táp feszültségét változtatni.
hm lehet a tanárom alakított át 60V feszre.Elmondása szerint nem olyan nehéz alig marad benne valami alkatrész elég sokat kiszedett. De a trafót azt ujjat kellet csinálni azt át kellet méretezni és a FET eket is izmosabbakra kellet cserélni. Nála az 5 volt se volt és ami irányította a 12 jelen esetben a 60Vot az ugye az %otfigyelte ezért kel leterhelni a tápot oda rakott egy fesz osztót egy trimmer formájában ezzel beállította a 60V. Ha komolyan érdekel akkor esetleg megkérdem pontosabban hogyan csinálta
köszönöm széépen a válaszokat
sorry hogy nem figyeltem a másik fórumon!!! azt hittem oda már senki se fog belépni mert már hónapok óta nem írt senki!!köszönöm szóval én 1 autó erősítőt használok néha róla de 1 nemigazán bírja és az a baj hogy nagy áramfelvételnél(basszus) akkorát szív a tápon hogy az erősítő leold mert 10V körüli lessz a tápfesz de ha ezt meglehet oldani 2 táp nélkül is az is érdekelne ha valakinek van 5lete de ne az hogy vegyek 1F -os kondit 30000-ért
de van különbség 2 táp között!!! az 1ik van hogy 12.05V-ot ad lena jó ez a gépembe lévő mind1 szal amiről szó van asszem az 1ik DE NEM BIZTOS olyan 11.7V körül ad a Másik pedig olyan 11.20 körül ami a másiknak már igen nagy terhelést jelent nem? hogy tudnám beállítani a feszt rajtuk? nem lehet?
jah és prinner írta hogy valami kell hozzá már nem tom mi mert elég amatőr vok szal annélkül reménytelen a dolog? a csak simán párhuzamos? ja van 1 diódasorom 1 tokba van és nemtom hogy mit tud azt honnan lehet megtudni? lehet hogy tápba volt de nemtom már pontosan 1 csomó alkatrészem van de nemtom mi mire jó:S multivibrátoron kívül nem építettem még semmit de nagyon érdekel ez a téma igazából ez érdekel és nem a villanyszerelés de ide vettek csak fel sajna... én csak 1 mezei ampervadász vok nem elektroműszerész köszi a segítséget előre is!
Keresd + a viszacsatolási pontot, S ott tudsz a legkönyebben beleavatkozni a kimenő fesz érékébe. Csak az a gond h. így az őssze fesz szintet el fogod állítani! Persze ez az állítgatás lehet, h enyire nem lesz egyszerű....
"viszacsatolási pontot" = Az a pont, ahol az egyenáramú szekunderfesz a primer oldali vezérléshez kapcsolódik. Ez egy vezélőchip képében is feltünhet... Sok sikert.
Annyira nem nagy katasztrófa el fog menni. Az 1F kondit meg lehet 10e ért venni de nem kell 1F kondit venni elég a kisebbek pl egy22000µF vagy lehet jobb a két 10 000µF kondi az gyorsabban leadja a kívánt áramot. Ha jó értesültem nem akarok hülyeséget mondani de olyat hallottam hogy 5Vkörüli 1F kondit asszem a LOMEXben lehet venni ha sorosen összekötöd mondjuk 3at akkor is még 1500ft tartasz és vagy egy 15V os 1F kondid. Ha roszat mondtam szóljatok. Ja köszi szépen a pontot
és azt honnan lehet tudni hogy az merre van a tápba kb? úgyértem hogy a kondik fele trafók fele vagy ahol a sok (cucc) van?
ezt most jól megmondtam naszóval: ha eltekergetek benne 1 potit nemtom melyiket akkor mit tudok vele csinálni? tönke tudom vele tenni?
nincsmit új vagyok nemtom mit ér a pont könnyen kaptad
![]() ![]() ![]() ![]() jogos a pont de másnak is adnék!de te kérted előbb
először is melyik kondit kérdedamit én mondok az a 12Vra megy párhuzamosan. A poti val szerintem a feszt lehet állítani erről könnyen megyőződhetsz megméred vagy lehetséges esetleg a freki kis tartományban való állítása. Annyira nagy frekiket nemállíthat mert ott a vasmag ami egy adott frekire van tervezve. Esetleg ha frekit állít akkor azzal álítja be a tekercsnek alegjobb frekijét hogy növeljék a hatásfokot. De az is lehet hogy nem. Nem hinném hogy tönkre tehetnéd a tápot mindenesetre ha tekered akkor figyeld a kimenetet feszmérővel legjobb lenne a szkóp hogyha van esetleg mert akkor esetleg gerjedés vagy ilyemit észlehete. De az mondom ha tekered ne halyolj felé szigetelt csavarhúzóval tekerd. Ja és figyeld mit reagál az áramkör ha fötyöl kapcsold ki ilyenek...Sok szerencsét
Hello!
Ha sorba kötsz 3db 5V-os 1F-os kondit, akkor igaz, hogy a feszültség 15V-lesz, de a kapacitás nem 1F!
Lehet, hogy már leírtam, de mind1, álljon itt még egyszer....
Potit nemigen találsz a PC-tápokban, mert az megbízhatatlan, és olyan kritikus helyen avatkozna be, hogy minden teljesítménytranzisztort tönketehet - ezért több ellenállás párhuzamos kapcsolásával állítják be a kimeneti feszt, ami jelen esetben CSAK a +5V-ot jelenti! (erről van a visszacsatolás). Az összes többi fesz - de leginkább a +12V - a terhelési viszonyoktól függően változik (+,- 1V-ot), sőt önmagában a +12V-ot terhelni sem lehet a megadott áramra, ha a fő kimenet - a +5V - nincs terhelve. Párhuzamosan kötni is - eredeti állapotában - pontos beállítást követően csak az +5V-os kimeneteket szabad(na). (ha valami nem durran el rögtön az elején, az még nem biztos hogy helyesen jártunk el, inkább a védelem korrekt...) Ha a +12V-ra van szükség, természetesen az is megoldható: egyszerűen meg kell keresni a visszacsatoló osztót, átméretezni és a +12V-os kimenetre kötni. A potira szükség lehet, de KIZÁRÓLAG egy fix ellenállással párhuzamos kapcsolásban, mert bármilyen rövid idejű szakadás csak a félvezetők számát növeli a hősi halottak népes csoportjában. Amire trafó áttekerés nélkül be lehet állítani: max16V (ekkor már majdnem max kitöltési tényezővel jár és kissécsökkenő hálózati fesznél és teljes terhelésnél elkezd "ciripelni") Én 14,4V 15A-es töltőt készítettem belőle, de ilyenkor az eredetileg +5V-on dolgozó nagy kettős-schottkyra kell átköni az egyenirányítást, a fojtók általában bírják. Egyébként VAN galvanikus leválsztás, azonban a trafó nem kétkamrás csévetestre készült (így jobb a hatásfok) ezért - és mert fémházas - védővezetős érintésvédelem került alkalmazásra. Ez - némely alkalmazás esetén - kifejezetten kártékony tud lenni, és súlyos pénzeket kell költeni - pl a soros port - leválasztásra.
Sebi,
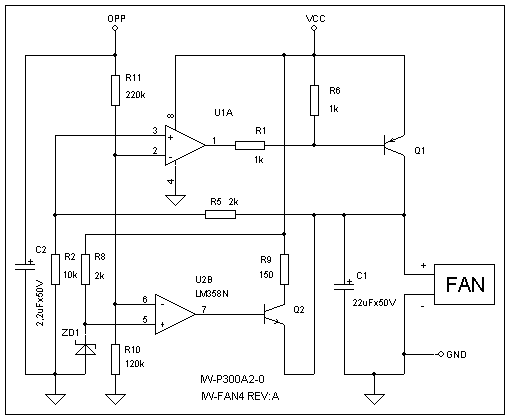
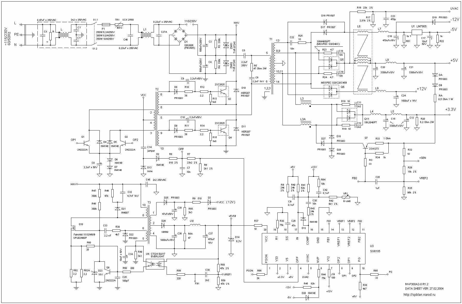
Potit igenis találsz PC-s tápokban pl. Chieftec , Enermax, Codegen. Nem is egyet! A többivel egyetértek! Más: Amire feltétlenül gondolni kell, hogy a kapacitásokat nem szokásuk túlméretezni a 12V-os ágon 16V-os kondik vannak, amiket szintén cserélni illik valami impulzustűrő kivitelre (ESR) Valaki írta, hogy a frekit szabályozza, de ez sem helyes, mert azt egy RC taggal fixen állítják be, pici eltérés nem okoz semmi problémát. A mellékletben sok hasznos dolgot találtok. A rajzok egy eléggé elterjedt típus rajza, sokan pl. chieftec is használja.
Köszönöm szépen a hozzászólásokat! Engem az érdekelne hogy miképp számolható ki az hogy az az említett 5.5V 1F kondit ha sorba kötünk 3-at ugye akkor mekkora kapacitása lenne? és ez így mennyire lenne jó megoldás? a kondik nem bírják a zárlatot nem? mert én a táppal néha véletlenül is de csinálok olyat előre is köszi a választ jah és a táp ezt hogy viseli? nem fog 1re kissebb áramnál leoldani ha sokat szórakozok vele?
van 1 tápom elég fain régi de jó 1 baja azért lenne még műxik de előbb utóbb beadja az unalmast van 1 része a panelon és durván látni hogy az a rész melegedik mit kéne kicserélnem mielőtt elszállna? hnap lefotózom és lekötelezne valaki ha megnézné és paintbe esetleg bekarikázná vagy valami elég amatőr vok de sok tápot szedtem már szét és szinte mind1iknek ilyn baja volt valami ellenálás vagy dióda elszállt 1 olyan részen ahol szinte kokxos volt a nyák csak gondolom akkor már visz magával mág 1-2 cuccost
köszi a választ előre is!!!!!
Egyszerűen:
1X1X1=0,333F az "X" nem szorzást, hanem "replusz"-t jelent. De aki nem ismeri ezt a műveletet, úgy is ki lehet számolni, hogy: 1/Ce=1/C1+1/C2+1/C3[color=white][/color]
Csinálj egy repluszt 0,5-tel és 1-gyel és máris megkapod. Az ESR viszont szerintem nagy lesz így ha megrántod a tápot egy nagyobb árammal, akkor a puffer melegedni kezd és nem szűr tökéletesen. Ezek a kapacitások szerintem nem erre valók.
hát a PC táp nem hegesztésre való de csinálhatsz zárlat védelmet. Esetkeg amiben én is tudok segíteni azaz áramgenerátor. Veszel egy mondjuk IRF 540et a D rákötöd a 12Vra az S lesz a kimenet a G re pedig csinálsz egy fesz osztót potival ha pontos akarsz lenni akkor jobban jársz a helio trimmerel ( fogod a trimmer 3 lábát a középsőt rákötöd a G re a poti másik lábát 12Vra a 3. pedig testre) olyan 22K vagy 10K potit vegyél én olyat használok. Namost ha kész vagy akkor rakj egy akkora elenállást a 12V hogy kb mondjuk 1A follyon. Köss ráegy multit és tekerkesd a potit állítsd a feszt 0ra. Ha kész kapcsold ki és az elennállást vedd ki és kösd össze a két vezetéket zárd össze bekapcsolt állapotban és be egy Ampermérőt. A potival ÓVATOSAN tekerve beállíthatod a max áramot. Ha kész akkor már nyugottan összeérintheted de azért ha egy módvan rá ne tedd. Ja a FET et hűtsd mert melegszik rendesen
köszi a válaszokat!!! a tápoknak van védelmük leoldanak én csak azt kérdeztem hogy az bírja-e ha sűrűn van ilyen bár mongyuk van 1 tápom ez a JNC magyar és tök faxán leold csak azt nem tom hogy ez mennyire egészséges neki
jah és ne haragudjatok de én nagyon amatőr vagyok nekem ne így mond :S mert nem értem hogy írsz 1 számot és ennek az ezét ide kötöd én naggyából az alkatrészekkel tisztába vagyok az alapokkal!! kondi tranyó ellenállás stb. amit idáig építettem az 1 multivibrátor és 1 nedvességérzékelő mást nem én komolyaban nem értek hozzá sajna de érdekel a dolog alap dolgokat azért tudok mert villanyszerelőként végeztem most tehát tudom mi a repluszolás de komolyabbat nem jujj tényleg mondjátok meg légyszi mire jó a triak mert van nekem 1 asszem 1 bazi de tényleg bazi nagy és nem tom mire lehetne használni vagy tudtok e valamit hogy mit ér 1 ilyen ketyere? és hogy kell e valakinek én már raktam fel képet is az alkatrészes fórumon de 1 embör válaszolt csak köszi a válaszokat!!!
Én úgy nézem jobban járnál egy elektronika tankönyvvel. A kapcsolóüzemű tápok matatása nem kezdőknek való, durva meglepetéseket tud produkálni. Az a JNC meg hááát....elég ócska kategória.
a jnc-t nyúzom annak tök fain védelme is van ami szarakodik amit aírtam feljebb az 1 acorp táp aminek szenes a panelja ahhoz kéne ssegítség de nem csináltam képet :S majd holnap elöre is köszi a válaszokat és a segítséget!!!
Hello!
Én úgy tudom, hogy egyszerre csak két dolgot lehet replusszal számolni, tehát vegyünk először csak két kondit, abból lesz 0,5F és utána vegyük ezzel a harmadikat és úgy 0,125F jön ki vagyis 125.000uF.
akkor hogyan tudnék a táphoz kondit kötni hogy közel 1F legyen és ne 10-20ezerFT? mert bírná az erősítőmet a táp alapból de ha jön a basszus esik olyat a fesz hogy az erölködő leold mert nincs elég nafta neki... ha lehet valami óvodás módszert írjon valaki ill csak hogy milyen kondit vegyek és hol és hogyan kőssem őket sorba párhuzamosan vagy mind a 2-t esetleg. köszi a válaszokat előre és utólag is hogy segítetek nekem!!
jah szóval azt mondjátok a JNC az 1 fos táp? mert ha az Acorp jobb inkább aról üzemeltetem az erősítőmet nehogy elszúrja... arra nincs gari |
Bejelentkezés
Hirdetés |




hanem hogy mindent és a testjüket is és hogy ha a 2nek feszültség különbsége nem-e probléma és ha igen azt lehet-e a tápon állítani? poti valahol bent merre található? mert vanni van benne csak tudás nélkül nemigazán tekergetném
szóval így röviden tmören ennyi lenne a prolémám ha valaki tud remélem segít. A válaszokat előre is köszönöm!!!!
ez csak egy 5let ha nagyon akarod akkor esetleg egy leválasztó trafó beiktatásával esetleg
:bohoc:



jah és ne haragudjatok de én nagyon amatőr vagyok nekem ne így mond :S mert nem értem hogy írsz 1 számot és ennek az ezét ide kötöd én naggyából az alkatrészekkel tisztába vagyok az alapokkal!! kondi tranyó ellenállás stb. amit idáig építettem az 1 multivibrátor és 1 nedvességérzékelő mást nem én komolyaban nem értek hozzá sajna de érdekel a dolog alap dolgokat azért tudok mert villanyszerelőként végeztem most tehát tudom mi a repluszolás
köszi a válaszokat!!! 