Fórum témák
» Több friss téma |
Fórum » TDA1558Q
Témaindító: Vassjozsef01, idő: Ápr 2, 2008
Témakörök:
Üdv!
A belső felépítés rajzából kiindulva, hídba lehet kötni. Kell az egyik csatorna elé egy fázisfordító. De ha a kis teljesítmény a probléma, akkor miért nem akasztasz a TDA7495 után egy nagyobb végfokot?
Szerinted meg próbáljam hídba kötni? Nem mertem mert nem találtam a leírásában semmit ami ráutalna, hogy lehet. Próba szerencse legfeljebb el megy vadászni. Van három db belőle.
Vadászni biztosan nem fog elmenni. Fázisfordítót raksz elé, amit a fórumon találsz bőven. A terhelőimpedancia az adatlap szerint hídban 16ohm lehet, de ha nem a maximális tápfeszültséggel hajtod, hanem pl. 20V-ról, akkor szerintem elbírja a 8ohmot is. Ha jól valószínűsítem.
Sziasztok. Aki megépítette meg tudná mondani mennyi a költsége?
Más: A kocsimban 2 db 80W-os 6ohm-os LG hangfal van. Ez az erősítő meg tudja rendesen küldeni? Mert egy ősrégi AUX-os blaupunkt 4X20W fejegység jól döngeti, de az mp3-as 4X50W-os LG csak csipogtatja. Ennek mi lehet az oka?
Üdv!
Na most van egy kis időm az erősítőm javítására. Szóval ami a probléma hogy brummos (pc-tápról megy) Igencsak melegszik, áthallás van a 1-2 csatornáról a harmadikra és a harmadik csatorna kegyetlenül torzít. Ez a harmadik csatorna hídba van kötve. Mellékelem a képeket a mute láb csak a levegőben van összekötve úgy ahogy a cikkben le van írva.
Hali!
A beültetési oldalon az IC lábai között nem lehet zárlat? Az első néhány láb elég érdekesen néz ki a képen, bár nem tudom tisztán kivenni. Próbaképp hagyd szabadon a hidalt csatornát, akkor is melegszik? Egyébként ez még ugyanaz az IC, ami az előző verzióban volt? Nem lehet, hogy elhalt? (Egyébként őszintén szólva még nem próbáltam felesben hajtani az IC-t, de nem hiszem, hogy ez a gond.)
Üdv!
Lábak között nincs zárlat A harmadik csatorna még mindig nagyon torzít. Mélyeket mintha levágná vagy nem is tudom Lehet tényleg hogy elhalálozott az IC?
Nem lehet esetleg, hogy túl nagy jellel hajtod?
Tegyél a bemenetek elé potit, pl. 47k-ot, és nézd meg mit mutat, ha kisebb bemenő jelet kap.
Azt szeretném megkérdezni, hogy a mute/stanby lábnál az az R/C és dióda komplexum milyen okból született a cikkben? Adatlap szerint nem kell. Van rá valami különleges indok, vagy csak óvatosság?
Be- és kikapcsolási késleltetés a szerepe, vagyis nem rögtön indul az IC, amint a tápot megkapja, hanem némítva indul. Persze ez olyan kis idő, hogy észre sem veszed. Mindenesetre én javaslom az RC tag beépítését, viszont a diódát ha akarod elhagyhatod.
Üdv!
Szünetre való tekintettel foglalkoztam az erősítővel a túl nagy jel kizárva, kicsit szétbarmolva a nyákot, hibát kerestem és rájöttem hogy az IC halt meg mert minden lehetséges hibalehetőséget kilőttem, szerintem. Kérdésem lenne hogy ne öljek meg még egy IC-t, lehet felesben vagyis 2 csatorna külön 2 hidalva használni?
Hali!
Az a helyzet, hogy ilyen kiépítésben még nem próbáltam... Vagy csak hidalva, vagy csak 4 csatornásban használtam, de vegyesen nem. Viszont most nem is vagyok otthon, így meg se tudom próbálni. De majd ki fogom próbálni, mert már más is kérdezte.
Mivel kérték, ide írok egy alkatrészlistát az erősítőhöz.
IC: TDA1558Q 1db Elektrolit kondenzátor: 2200µF 1db, 1000µF 2db, 100µF 1db, 22µF 1db, 1µF 4db Kerámia kondenzátor: 100nF 1db, 1nF 4db Ellenállás: 22kohm 1db Dióda: 1N4148 1db Az elektrolit kondik min. 16V-osak (Több természetesen lehet). Ez az alkatrészlista természetesen a 4 csatornás változathoz van. A hidalt verzióhoz nincs szükség a két 1000µF-ra, ill. csak 2-2db kell az 1µF és 1nF-os kondikból.
Elviekben (jól átgondolva) működnie kell. Én mérget mernék rá venni. Üdv!
Szeretném megcsinálni ezt az erősítőt a barátnőmnek, olvastam hogy a pc táp jó neki, de ha ez a táp a gépben van benne ugy is jó??
tehát ugy gondolom hogy egy pc 100-150 w nál többet nem igen vesz fel, és codegen 400w os táp van benne. (most raktam össze a gépet és nem nagyon kéne kinyírni) szóval magát az erősítőt is a gépbe szerelném mondjuk úgy hogy a gép hátulján eleve ilyen hangfal zsinór becsiptetők lennének(nem tudom a szakszerü nevét az a piros fekete rugós)2.1 re gondoltam L+R 11/11w SUB 22w Szóval megoldható? nem zavarná a gépet? Köszi
Nos a codegen nem arról híres, hogy leadja azt a 400wattot. inkább 150-200-at ad le.Meg ez a márka ég le a legjobban.(Én csak tudom)Ha meg leég viszi az egész gépet.Úgyhogy nemnagyon raknék rá én ilyen dolgokat.
Hali!
Régebben PII.-ben használtam, de külön PC tápról. Mert amikor a gép saját tápjára kötöttem, újraindult a gép, szóval nem örült neki a táp.
szia titi! szeretném megépíteni a hidalt változatot de én gép-ész vagyok szóval, ha hülyeséget kérdezek én kérek elnézést
szóval az, hogy elhagyom akondikat az azt jelenti, hogy áthidalom a kondi helyét vagy szakadás marad ott. pld a c1 helyét összekötöm és a c10-et nem vagy mindegyiket össze vagy egyiket sem. kössziii
Hali!
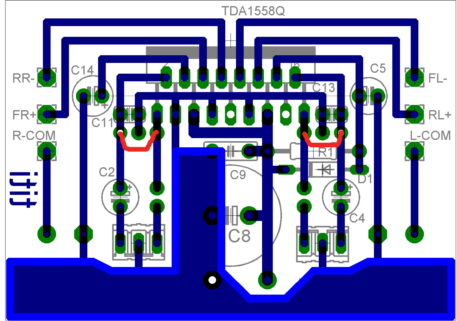
Holnap készítek egy beültetési rajzot, amin látszik majd, mely alkatrészekre nincs szükség, illetve hogyan kell bekötni a ki- és bemeneteket. Most nincs rá időm.
Az ígért rajz...remélem így érthető, de ha nem, nyugodtan kérdezz!
Titi, köszi így már tökéletesen tiszta, viszont megint van egy kérdésem, hogy melegen tartsam a témát
azt elkövethetem ugye, hogy a bemenetet úgy csinálom meg mint a 2csat. változatot és a kimenetét meg mint a 4csatos változat, tudod mp3 lejátszó kocsiba 4 hangszóval? köszi, hogy időt szánsz a magamfajta kóklerekre :peace:
Bővebben: Link
Ocskapiacon vettem 25 Euro-ert egy 4 x22 W -os autoba valo erositot amin van hangero poti es hangszin is Mely/magas .Nagyot haraptam vele mert a hatalmas radiator kulseje miatt azt gondoltam hogy van benne konvertor aztan othon latom hogy 14V -on 4 x 22W . Ez megeszi a 7A aramot ( ha van). ezeket hozzak nemetorszagbol allandoan van mindenfele az ocskan. Sajnos ahogy emlitettem nekem egy gitarerositobe kelett volna, mivel ra van "rajzolva" a radiatorra hogy 400W gondoltam hogy ugy 100W biztos van es hogy konvertorral mukodik .Igy 4 x 22W van kulon bajossan kothetem re egyetlenegy hangszorora .Ugyhogy megent megyek az ocskara mihelyt szebb lessz az ido hogy nezzek egy 2x100W konvertorost ami hidba is kotheto , amelyik 60V-al mukodok ( +/- 30V-al).Ahoz csak egy tapegyseget dobok ossze es kesz a "guitar-combo".
Üdv!
Vettem még egy 1558-at és megépítettem felesbe. Hát mit ne mondjak megint xar. Valszeg nem szereti ha felesben megy ezért a BKV sztrájkra való tekintettel nekiugrok a 4 csatornásnak. Hibalehetőségek kizárva 6szor átnéztem jól van bekötve, 100K-s poti van rajta hogy ne legyen nagy a bemenő jel stb. A harmadik csatorna iszonyatosan torzít és zajos még egy utolsó próbaként keresek valami más tápot azzal talán jó lesz de kicsi az esély rá szerintem.
És ha mindkettő hídban van, akkor hogy szól? Rakjál fel róla kapcsolási rajzot, és fényképet, mert ezek külön-külön is működnek, egymástól függetlenül, külön négy csatorna, csak annyi történik, hogy az egyik végfok fázisfordított jelet kap. Nem értem, hogy ez miért zavarja be.
Szia titi, megépítettem az instrukcióid alapján a cuccot, de rákötöm az mp3-at és meg se nyikkan. néha amikor először rádugom a feszre szikrázik egyet a kábel vége. Egy nagyon halk zúgást lehet hallani a hangszórón, hogy áram alatt van a cucc de ennyi. Küldök képet, átnéztem zárlat nincs a panelen. Van valami ötleted mivel próbálkozak?
Kösz.
Ahogy nézem rosszul kötötted be a hangszórókat. Nem a kicsatoló kondin keresztül kötötted be hanem úgy mintha hidalval lenen pedig ez a verzió nincs hidalva. Kösd be a bemeneteknek megfelelően a hangszórókat jónak kellene lennie ez után.
Háát az az igazság, hogy már kipróbáltam oda kötni a hangszórót, de úgy sem muzsikált. Amúgy ez egy hibrid megoldás mert hidalva van, de a kimenetre beraktam a kicsatoló kondikat, hogy egy sima 2csat bemenetről tudjam majd 4csatornásként 4 hangfalra kötni, de ettől, hogy a kimneti kondi rajta van még a 2csatornának működnie kellene. Hmm nem tudom mit rontottam el.
köszi
titi, közben átnéztem a kapcsolást és nem lehet, hogy a C5 és c14 kondik a beültetési rajzon helyet cseréltek? csak abból gondolom, hogy a c14+ a 4es a c5+ a 14 lábra kellene, hogy menjen...lehet, hogy hülyeség . kösz
Sőt nekem úgy tűnik, hogy a nyák és beültetési rajzot tükrözni kell és úgy minden klappol... :eek2:
|
Bejelentkezés
Hirdetés |






szóval az, hogy elhagyom akondikat az azt jelenti, hogy áthidalom a kondi helyét vagy szakadás marad ott. pld a c1 helyét összekötöm és a c10-et nem vagy mindegyiket össze vagy egyiket sem.
kössziii 

azt elkövethetem ugye, hogy a bemenetet úgy csinálom meg mint a 2csat. változatot és a kimenetét meg mint a 4csatos változat, tudod mp3 lejátszó kocsiba 4 hangszóval?




köszi 




