Fórum témák
» Több friss téma |
Fórum » Akkumulátor töltő
Igen, itt sem minden van a fogyasztókért.
Sajnos nem szoktam foglalkozni sokat "garanciális" dolgokkal. Mert sok a szenvedés vele. Ahol utoljára vettem akkut, mondták nyugodtan vigyem vissza és adnak másikat. Régebben, meg említették, hogy vinnem kell egy szervizbe az egész szekeret, és adnak egy papírt arról hogy a kifogástalan az elektromos rendszere a kocsinak akkor foglalkoznak a cserével. (talán jogos is.) De a révészt mindig a vevő fizeti úgyis.
Hello!
Szeretem, ha valakinek határozott véleménye van arról, amiről fogalma sincs.. Meg ne sértődj, de amit írtál, annak a valósághoz vaj mi köze van. A belső referenciát nem tudod állítani, és az 1kohmnak szerepe nem egyezik az adatlap feszültség beállító potijával. Még kapcsolása sem azonos. üdv! proli007
A kapcsólóval nem lehet gond,fokozatok vannak,gondolom a legnagyobbnál kéne 10A lenni.
Az nem ilyen módon működik, a kapcsolók csak plusz meneteket ezáltal feszültségtöbbletet ad ez miatt nőhet a "kimenő" áram. De a 10A -t akkor éred el, ha azt felveszi az akku azon a feszültségen. Az egyszerű töltő kimenete ebben az esetben nem áramgenerátoros, így nem is tartja a beállított áramot, hanem az folyamatosan csökken a töltöttség függvényében. Ezt tudod pótolni a fokozatkapcsolóval valameddig.
helló
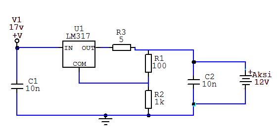
találtam az oldalon egy egyszerű kapcsolást lm317-el. azlenne a kérdésem hogy az lm317-es helyett használhatok-e lm350-es ic-t? És hogy egy kb 200-500ma-es trafóval szerretnék tölteni egy 12voltos 6amperes zselés akkut, de ez a kacsolás hány voltig engedi tölteni az akkut, és mekkora max áramerősséggel?
Kb értem,nem tudok akkor javitani rajta.Akkor marad igy akku kimélő üzemmódba,gyorstöltésre meg csinálok generátorból-villanymotorból.
Hello!
Ez tényleg egyszerű, de olyan is. A feszültség és áram szabályzást egy fokozat végzi, és rendesen egymásra is hatnak. Inkább ajánlom, hogy az adatlap másik rajzával kísérletezz. Ebben csak egy ellenállással és egy tranyóval van több, de korrektebb.. (tranyó lehet akár mi, csak NPN legyen) Ha R1 120ohm, és R2-őt 1,25kohm-ra állítod és az R3 és R4 ellenállást 1ohm-ra választod, akkor kb. 600mA lesz a töltőáram, és 14,2..14,4V-nál fog leszabályozni. Természetesen egyenirányítani és kb. 1000µF-al szűrni is kellene a bemeneti feszültséget. De a pufferkondin lévő feszültségnek terhelve, 18..20V között illene lenni. Viszont nem értem, miért akarsz elpazarolni egy LM350-et a 3A kimeneti áramával 600mA-re, mikor még az LM317 is sok neki. üdv! proli007
Hello!
Tekintve, hogy a töltés végén leszabályozza a feszültséget, a töltőáram is lassan csökkenni fog. A töltés vége, így eléggé elhúzódik. Így gyakorlatilag nem fogja túltölteni, de tartósan azért töltési végfeszültségen nem illik tartani az aksit. üdv! proli007
rendben köszönöm a válaszod.
az npn tranyó ahogy aolvasom akármien lehet abból meg szerintem majd kap egy 2n3055-öst
Hello!
Ne viccelődj már! Oda egy kis BC tranyó kell... üdv! proli007
Üdv! Akksi töltéshez mi kell akkora egyenáram amekkora az akssi feszültsége és megfelelő töltőáram?
Helló! Szeretnék építeni akkumulátor töltőt... Amihez most éppen kell, az 12V-os (zselés) 2,5A-es. Nem tud valaki valami jó kapcsolást, amihez beszerezhetőek az alkatrészek és bevált? (UC3906-os kapcsolást találtam már ami tetszene, és állítható is, de az IC-t nem tudom beszerezni....)
A 12V-os savas akkuk 10-12A töltőjébe épített 150Va trafó ára 14000Ft a villamosági boltban.Lásd biztonsági trafók.
Tekercselőnél 7-8000ft ért megoldható,feltéve hogy van neki 1-2db.Amúgy én is vettem már rossz gyenge,ceruza akkukat lidl-ben,3napon belül kicserélik blokk ellenében,szó nélkül.Vallszeg szavatossági idejükön túl voltak,ki lehettek száradva.Három nap alatt fellehet tölteni ötször hatszor akár,10es akkupackot is,no és kisütni ugyanennyiszer izzóval. Akkor gyorsan kiderül hogy jót,vagy selejtet sikerült kifognunk.Ezt azért minden újnak tartott akkumulátornál érdemes elvégezni,mert az áruházak raktáraiban van hogy 2-3évig pihennek ami egyáltalán nem tesz jó nekik. Idézet: „gyorstöltésre meg csinálok generátorból-villanymotorból.” Csak viccelsz, ugye? Üdv Inhouse Idézet: „Akksi töltéshez mi kell akkora egyenáram amekkora az akssi feszültsége és megfelelő töltőáram?” Na, ezt még egyszer írd le légyszíves! Csak kicsit érthetőbben... Üdv Inhouse
Hali mindenki!
Adott egy régi zseblámpa amiben volt egy öklömnyi aksi s hálózatról lehetett tölteni. Valami őskori cucc a dolog, lényeg, hogy gallyra ment a töltő része is, meg az aksi is elöregedett. Átalakítanám ledesre, méghozzá 3 AA-s aksi lenne benne sorba kötve s azok töltését szeretném megoldani hálózatról. Tehát 3,8 v-os aksit szeretnék 220-ról tölteni. Tudtok esetleg valami mezei kapcsolást? Ha egyenfeszültségről lenne szó akkor tudom valami lm317 lenne a megfelelő, amihez vannak kapcsolások itt, de a gondom az, hogy hálózatról lenne s én nem igen építettem még semmi ilyen 220-as dolgot.Biztos egyszerű a megoldása, de inkább kérdezek! Előre is köszi! Üdv.: Gabesz
Itt 1 jó kis raj . Regeneráló akkutöltő savas akksikhoz.
Rádiótechnika évkönyvből lett kimásolva. Nekem egy gyári bosch csodákat művelt 2 óra alatt ui a szulfásodást rakja rendbe.
Hali.Miért is viccelnék?Autóba működik rendesen,1500-as fordulaton meg kb 10-15Amper a töltése.
Hali.Azt az infót kaptam,hogy cseréljem a diódákat a töltőmbe(4db van benne).Hol kapható még ilyen dióda?Nem találok.
helló
de bc-tranyóból meg csak pnp-van másik kérdésem pedig az lenne hogy valahogy nemlehetne kibőviteni egy leddel ami akkor világitana ha már az akku feltöltődne?
Arra gondoltam, hogy akkora feszültségű táp amekkora az akksi feszültsége és akkora áramerősség amennyi elő van írva, hogy annyival kell tölteni az akksit.
Szia!
Ha akkora feszültségű a tápod, mint az akku, akkor nem folyik áram. Az áram akkor folyik, ha van terhelés, mégpedig Ohm törvényének megfelelő. I=U/R Egy tápnál csak a max áramerősség lehet megadva, amennyit károsodás/letiltás/jelentős feszültségesés nélkül le tud adni. Az akkukat általában karakterisztika szerint lehet precízen tölteni, vagy egyszerűen/biztonságosan C/10-el feltöltöttnek megfelelő kapocsfeszültségig. Üdv Inhouse Idézet: „Miért is viccelnék?Autóba működik rendesen,1500-as fordulaton meg kb 10-15Amper a töltése.” Az autóban azért van generátor, mert van forgó mozgás, ami megcsapolható. Máshonnan elég nehéz lenne áramot termelni... Ha van hálózati feszültséged, a generátort kiválthatod trafóval és diódákkal. (diódák a generátorban is vannak) Az, hogy mekkora áram folyik a terheléstől is függ, lehet az 50A is. Üdv Inhouse
Akkor nagyobb feszültség kell mint az akksié de mennyivel nagyobb és ahoz, hogy töltse be kell egy ellenálást példáúl fogyasztót égőt vagy valamit kötni az áramkörbe?
Csak azért irtam mert generátor adott villanymotor adott(nem kerül semmibe).De ha tudnék venni diódákat a töltöhöz akkor nem foglalkoznék vele.De nem találok olyat ami rávan irva. 242A 91 10 Ha ez nincs akkor milyen kellene bele?
Add el a generátort és a villanymotort és azok árából egy jó akkutöltőt vehetsz.
![]() Pontosan olyan diódákat nem fogsz kapni amilyenek voltak benne, de vagy germánium vagy szilícium diódák lehettek. Előzőekből nagy áramút sztem csak lomikban kaphatsz, legegyszerűbb ha veszel egy 15-25A-es fémtokozású Graetz kockát 2-300 Ft-ért és azt teszed be. Működni fog.
Nem szabad ilyeneket eladni...Nagyobb lesz vele az Amper töltéskor?1darab kell belőle csak?Nem értek hozzá.
Akkor egy 25A-os jó lesz bele,600V vagy 1000V?Vagy mindegy?Tudtok segiteni bekötésbe,hogy mit hova?Van itt egy halom vezeték benne a diódáknál.Vagy csak nekem sok.
Elolvastam.Elötted iró szerint vegyek 15-25A-os Graetz fémtokozású kockát és jó lesz.Ugyanilyen van rokonomnak és neki nem 2Amperral tölt.
|
Bejelentkezés
Hirdetés |













