Fórum témák
» Több friss téma |
Azért kell rá relé mert nemkis teljesítmény kapcsolására szeretném használni.Tudom vannak elég nagy tűrőképességű tranzisztorok amik elintéznék a relé dolgát de sajnos csak relé volt kéznél.
Sziasztok!
Szeretném, ha egy Bistabil kapcsolást átnéznétek, és tanácsot várok, mi az amit esetleg célszerű lennerajta még módosítani, vagy változtatni. Ez két bistabil kapcsoló össze gyúrva, kicsit módosítgatva. Freki váltók melett van, tehát a zavarérzéketlensége is szempont. Első sorban a bemenetnél lenne kérdésem, hogy menyire egészséges ez így? A két bemenetre két induktív érzékelő van kötve, (PNP NO) ennek a jele működteti a kapcsolót meg sorosan egy kis relét, mivel nagyobb (24V) feszültséget kell kapcsolnia egy másik készülékhez. Kipróbálta már a kapcsolást és működik is a gép amihez kell, de hogy ez így mennyire jó? Mert volt már 1-2 alkalom úgy 40-50 oda vissza kapcsolásból amikor minhtha zavart kapott volna és azonnal újra átbillent. Tehát tanácsot várok, nincs túl sok tapasztalatom még...
- nem pontosan értem, hogy az induktív érzékelő hogyan kell kapcsolja az árankörödet. Mi a "PNP NO"? Meg tulajdonképpen a funkció sem világos...
- a bemeneten a soros relé nem lesz jó: nem tud a meghúzóáram semerre sem folyni (gondolom, a 10k túl nagy ehhez). Esetleg az történhet itt, hogy a kezdet kezdetén, amikor még a 10µF töltetlen, akkor egy pillanatra meghúz a relé a bemeneten, de ez sem biztos, több dologtól függ. - hova vannak kötve az IC-k tápjai? Csak mert olyan 15-18V körül szokott lenni az abszolút maximum. Meg a kimeneti fesz sem mindegy, ha PNP tranyót akarsz a kimenetre tenni. - a kimeneti tranyók szimbóluma nem jó: ezek PNP rajzjelek.
A tranzisztor rajzjelét el*tam, NPN akart volna lenni. Bocsi.
Egyébként a kapcsolás működik, csak mint írtam nagy ritkán mintha zavart kapna... Igen így alig csordogál rajta áram. Ha azt a relét a bemeneten, párhuzamosan kötném? Minden képen le kellene vennem a jelet egy relé vezérlésére a bemenetnél, esetleg tudsz valami jobb megoldást? Az induktív érzékelő zár, ha fémet közelítesz, vagyis NO, ebben az esetben a táp feszültsége megjelenik a kimenetén. Az IC táp lábait nem jelöltem, természetesen a 7812-es után van kötve.
20k-n keresztül meghúz a relé? Elég picike lehet...
Idézet: „Ha azt a relét a bemeneten, párhuzamosan kötném?” Mindenképpen. Miért sorosan kötötted? Idézet: „le kellene vennem a jelet egy relé vezérlésére a bemenetnél” Igen, hiszen ez a jelforrás. Ezt aztán lehet szűrni pl. alulátersztővel. Vagy azt is lehet, hogy az első relé egy szabad kontaktusáról (ha van) levenni a kapcsoló jelet, így a vezetett zavar már nem okoz gondot. A két ellenállás, meg a dióda, meg a kondi miért van ott?
"A két ellenállás, meg a dióda, meg a kondi miért van ott?"
Így volt az alapkapcsolás az eredeti rajzon amiből kiindultam. Erre a Schmitt-Trigger bemeneti kapuira simán rá vezetehtem a bemenetén lévő relével a tápfeszültségét? (12V) Mint már írtam meg látható is ez két bistabil kapcsoló lenne egybegyúrva, kimenetükön relét vezérelnek, meg a bemeneti jelüket is a relé kapcsolja, ahogy tanácsoltad. Most valahogy így néz ki. Összeállítva egyébként nem megy... Talán azok nélkül a felesleges ellenállások, kondik, meg diódák nélkül majd menni fog egyszer.
A prellmentesítésre egy bevált kapcsolás...
Azért nem megy, mert R1-R2 egy feszosztót alkot, így a relé által IC4-re kapcsolt 5V-ot megfelezi, ami kevés a Schmitt-trigger billenéséhez. Csökkentsd le R1-et (és R4-et is) 1K-ra, úgy mennie kell.
D1, D2 így felesleges. Meg be kellene tervezni _JANI_ által küldött pergésmentesítőt is, különben a flip-flop többször kapcsolhat. A pergésmentesítést megúszhatod, ha közvetlenül a bemenetről veszed a jelet a flip-flop billentéséhez. Ekkor viszont figyelni kell, hogy az osztó úgy legyen méretezve, hogy ne vágja agyon a Schmitt-triggert. Ekkor nem kell kétáramkörös relé sem, elég az egyáramkörös.
Először használtam 74LVT244B (Texas) buffer IC-t egy kapcsolásban, de nem úgy működik ahogy vártam. Az adatlapja szerint az OE1, OE2 lábát GND-re kapcsolva átengedi a bemenetről a kimenetre a jeleket. A gyakorlatban a kapcsolásomban nem így történik. Hiába kapcsolom tartósan GND-re nem reagál rá. Ha pedig az engedélyező lábhoz hozzáérek egy szigetelt vezeték darabbal akkor egy rövid ideig engedélyez. Nem érek közvetlenül hozzá a lábhoz hanem csak a vezeték szigetelésén keresztül. Ha valamelyikőtöknek van ötlete a jelenség okára azt előre is köszönöm. Az egész napom erre ment rá. Csatoltam a kapcsolást. A dsPIC modul nincs benyomva a panelba, mert egyelőre a CPLD modul működjön hibátlanul. A P1 csatlakozón lévő DispOff,CL2,CL1,FLM jeleket vizsgáltam logikai analizátorral. Ezek mind az IC1-hez csatlakoznak.
Előre is köszönök minden segítséget.
Kicsit kísérleteztem. Beraktam egy 33uH induktivitást a 3,6V táp áramkörbe és egy 4,7K ellenállással felhúztam a 3,6V-ra az engedélyező lábát a 74LVT244-nek. A zavarérzékenység megszűnt. Az engedélyező lábat GND-re kötve azt tapasztalom hogy a tartósan 1-en lévő jelet átengedi és a rövid 120ns szélességűeket nem.
Több bemeneti/kimeneti lábbal is próbáltad?
És ha közvetlenül földre kötöd az /OE lábat? - Talán gyenge a vonali meghajtó - Esetleg túl nagy a vonal kapacitása - Felléphet a beékelődés jelensége
"Több bemeneti/kimeneti lábbal is próbáltad?"
A nyák rajzolat sajnos nagyon kötött. Párhuzamos kötésekkel nem tudok kísérletezni. "És ha közvetlenül földre kötöd az /OE lábat?" Jelenleg így van. Szerintem azzal hogy a 4,7K val felhúztam 3,3V-ra csak a láb lebegését szüntettem meg. Ha kiforrasztanám és csupán az /OE láb lenne GND-re kötve szerintem akkor se javulna a helyzet. Akkor is csak a fixen 1-en lévő jelet engedné át, de rögtön leforrasztom és újra megnézem. "Talán gyenge a vonali meghajtó" Megfordult a fejemben, de ha arra gondolok hogy a CPLD-vel LED-et szoktam villogtatni. "Esetleg túl nagy a vonal kapacitása" Előfordulhat. 60-80mm hosszúak a huzalozások. A huzalozás vastagsága 0,25mm. Alkalmazási példát sajnos nem találtam az LVT sorozatú BUS meghajtókra. Annyit sikerült kiderítenem hogy nem szükségesek I/O felhúzó ellenállások.
Ez valami LCD meghajtás lesz, ugye?
Az én jómúltkor csinált kütyümön a PIC24 és a TFT panel között kb. 30cm vezetékköteg van. Az egyes vezetékek 0,25mm szélesek és egymástól néhol 0,25mm-re futnak. Az adatbuszon 75ns-onként megy egy színadat és egy óraimpulzus 25ns széles. Bár oszcilloszkópon némileg torzult a jelalak, az átvitt képben semmi zavart nem okoz. Nálam egyedül az órajelvezetékre kellett beiktatni egy ellenállást a vonali reflexió miatt. Az esetedben az a 120ns késleltetés az nagyon sok, az LVT244-re max 5ns-ot ad meg az adatlap. Nem tudom hogy a tápfesztől nagyobb bemenőjeleknél ez hogy módosul. (3,6V Vcc, 5V Uin) Előzőleg egyébként nem több vezeték együttes használatát kérdeztem, hanem hogy más vezetékeket is teszteltél-e.
Lekötöttem a 4,7K -s felhúzó ellenállást. A helyzet változatlan. A keskeny impulzusok nem jutnak át.
A keskeny impulzusok nagy távolságra vannak. (700ns,56us,13440us) Talán ez lehet a probléma? Tárolós szkóppal is rámértem. Az is azt mutatja hogy nem jut át semmi a keskeny impulzusok esetében.
Ha már egyszer van tárolós szkópod, akkor kimérhetnéd a késleltetést a bemenet és a kimenet között H-L és L-H átmenetek esetén is! Talán kiderül belőle valami.
Az impulzusok (nagy) távolsága nem számít, az biztosan nem okozhazja a hibát.
Igen ez egy vezérlő nélküli monochrome 320x240 LCD vezérlése lesz. Úgy gondoltam inkább megküzdök a szükséges jelek létrehozásával és nem veszek vezérlő IC-t.
Sajnos a CoolRunner II-es CPLD-nek nem 5V toleránsak. Másfelől azért választottam a CoolRunner sorozatot mert 50MHz-es oszcillátoraim vannak és DualEdge-be 100MHz-en hajtva korrekt ki tudtam alakítani a jeleket.
Mi lenne ha csinálnál egy gyors tesztet:
- a CPLD-vel előállítasz pl. fix 12,5MHz ill. 6,25MHz négyszögjelet (ha kell, még kisebbeket) - ezt a jelet méred szkóppal az LVT244 be- és kimenetén - figyeled a jelalakokat és a késleltetési időt (két mérőfej kell)
Az az ötletem támad hogy a már meglévő 143KHz-es jelre tettem rá a szkóp mérőkábeleket (OE,OE/CPLD). Elég furcsaságokat találtam.
- Ha az engedélyező bemenete a 74LVT244-nek lóg akkor néha a be és kimeneten néha van jel néha nincs. A késleltetés kb. 5ns - Ha az engedélyező bemenet +3,6V -on van akkor van bemeneti jel van de nincs kimeneti jel.(OE). - Ha az engedélyező bemenet testre van húzva, azaz a 74LVT244 engedélyezve van akkor se bemeneti se kimeneti jel nincs. Ebédelek, aztán azután elkezdek zárlatot keresni a panelen. Köszi a türelmed.
Gondolom a PIC és a CPLD felváltva fér az SRAM-hoz. A PIC helyezi a képadatokat az SRAM-ba, a CPLD pedig csak megjeleníti azt folyamatosan.
Hogy oldod meg hogy ne ütközzenek? Rajzolás idejére nincs megjelenítés, vagy kijelzés idejére van tiltva a rajzolás? (Én időosztást használok, vagy dupla bufferelést, ahol egyidőben történik a rajzolás és megjelenítés. Bár ez már nem idevágó téma...)
Igen a PIC és a CPLD felváltva fog hozzáférni az SRAM-hoz.
A PIC a parancsok alapján (pl.vonal húzás) kiszámolja a pontok bit szintjét és beírja az SRAM alsó 19200 byte-ig terjedő tartományába 4 bites módban. A PIC-hez a parancsok soros porton érkeznek és a PIC az SRAM-ba írja a 19200byte feletti tartományba. A PIC fogja engedélyezni a CPLD-nek a rajzoltatást a TRISTATE jelen keresztül. Pontosan úgy fog müködni ahogy írtad. A pont értékek számítása és a rajzoltatás váltogatni fogja egymást.
Tegnap nem sikerült rájönnöm hogy mi a probléma a 74LVT244-el. Az IC1 kivételével az összes többi IC-t leszedtem a nyákról. Zárlatot nem találtam. Rámértem a CPLD jeleire. Szerencsére semmi baja nem lett.
Hajlok arra hogy a 74LVT244 reteszelődik. Talán az a baja hogy egyik kapuján tartósan magas szint van. Arra jutottam hogy készitek egy nagyon egyszerű elemről müködő jelgenerátor - hangszóró műszer szerűséget a további vizsgálatokhoz.
Jó néhány hónap eltelt a hozzászólásom óta. Folyamatosan foglalkoztam a kapcsolásommal.
Először azzal kezdtem hogy eltávolítottam a 74LVT244 IC-ket. Építettem egy műszert ami négyszögjelet állít elő és egy másik tapintóval hanggal hallom a négyszögjelet. Aztán építettem egy fly-back DC-DC átalakítót, mert úgy is szükségem lesz rá. Aztán egyenként el kezdtem vissza forrasztgatni a 74LVT244-ket. Mértem és mindent jónak találtam. Bekerült a CPLD panel is. Logikai analizátorral ellenőriztem a jelet. Úgy tűnik rendben. Egy szóval nem derült ki hogy előzőleg mi volt a probléma. Rádugtam az LCD-t is a panelra, de üres a képernyő egyelőre. Oszlopokat kellene látnom. (D2-t +3,3V-ra húztam) Az is lehet hogy az LCD-nek kevés a +3,3V-os jelszint. Korábban egy +5V-os dsPIC30f5011-el már sikerült működésre bírnom. Küzdök tovább vele.
Sziasztok!
Olyan bistabil multivibrátor kellene, aminek a 2 kimenetén felváltva van + táp, de 1 db kapcsoló váltja, lehetőleg pergésmentesen. Tehát megnyomva a gombot, átvált hol egyik, hol másik állapotába. 12 V-ról kellene neki menni, lehetőség szerint minél kisebb helyre el kellene férnie, aza jó lenne minél kevesebb alkatrészből kihozni. Kösz előre is! Öreg
Bocs, pontosítás még ez előzőhöz, hogy a 2 kimeneten nem állandó tápnak kellene kimenni, hanem kb, 0,5 s széles impulzusnak (négyszögjelnek).
Sziasztok!
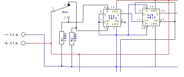
Az alábbi kapcsolásrészlet egy bistabil flip-flop, 4013-mal, az egyik fele a pergésmentesítésre való, a másik billen ide-oda. A 12-es, 13-as lábról veszem a jelet a további vezérléshez. A kapcsolás egy ideig ment, de most meghülyült. A jelenség: A kapcsoló alap állapotában a 4013-as 6-os lábán (set) 1V körüli értéket mérek, a 4-esen (reset), 11 V körülit 12V-os tápfesznél. Ha lenyomom a váltó nyomógombot, akkor a 6-os láb felmegy 11V fölé, de a 4-es nem esik vissza a 1V környékére, hanem marad 10V körül! Ettől a flip-flop hol átbillen, hol nem, hol többször is vált. A nyákot már többször átnéztem, de semmi oka arra, hogy ezt tegye. Szerintetek is megdöglött az IC? Mivel be van forrasztva a NYÁK-ba, nem akarom kiműteni feleslegesen... Kösz! Öreg
Az R2-nek kellene lehúzni GND-re! Ha az ellenállás, NYÁK és a kapcsoló jó, akkor csak az IC marad !
Steve
Szia!
Kösz a megerősítést, akkor csere... Öreg
Hali!
Ugye jól értelmezem, hogy ha megépítem a mellékelt kapcsolást, akkor egy olyan áramkört kapok, aminek a bemeneti részét ha földre húzom, akkor pergésmentesen vált egyet? További kérdésem, hogy ez pontosan hogy is működik? A kondenzátorok nélküli két külön gombos változat világos, de ez nem egészen.
Kísérleti eredmény alapján is kiválóan működik. Viszont még mindíg nem világos, hogy pontosan hogy is lesz pergésmentes az átkapcsolás. Valaki tud mondani valmit?
|
Bejelentkezés
Hirdetés |














