Fórum témák
» Több friss téma |
Igen 4060 is jó, de még nem tudom hogy hogy. Lehet hogy 4017 lesz. Még nem gondoltam át. Tudsz valami egyszerű kapcsolást?
Hello! Én szívesen megrajzolom, de még nem tudni a feltételeket. Vagy is 20 percenként kell váltania két lámpának? De milyen lámpa ez, mekkora feszültségű és teljesítményű? Az idő fix, vagy állítható? stb..
Szia. Leirom mit szeretnék, egy olyan áramkör kéne ami bekapcsoláskor behúz egy 12vos relét és kb 6percig behúzva tartja majd 6perc után elenged és 20perc múlva újra indul. Tehát 6percre behúz, és 20per szünet. A relé 12v max50miliamperes.(Egy régi mikróból bontott nagy áramú munka éríntkezőkkel. A 6percnek meg a húszpercnek nemkel okvetlenül másodpercre stimmelnie. KB enyi.
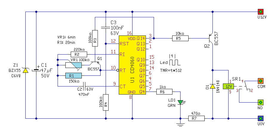
Remélem így jó lesz. A két idő azért nem teljesen független egymástól, először célszerű a 20min időt ellenőrizni, trimmer középállásában. Majd a 6min időt beállítani a VR1-el.
Nagyon szépen köszönöm. Ez számomra tökéletes, egyszerű és megint a tőled megszokót precizitás. Minden alkatrész megvan hozzá. Megépítés után referálok. KÖSZÖNÖM.
Szia proli007. Ma megépítettem az áramkőrt, tökéletesen működik. Elsöre indul, poti középállásában bekapcsolt állapot 7 perc, üresjárat20 perc, tökéletes!. A poti két végállását nemmértem de gyönyörűen szabályozható mind két irányba. A led aktív állapotba kb 2/3 Hz villog, alvó állapotban kb 1 Hz. Nagyon szépen köszönöm a rajzot. Tisztelettel zsel55.
|
Bejelentkezés
Hirdetés |







