Fórum témák

» Több friss téma
Lapozás: OK   4 / 7
(#) elektrojános válasza kendre256 hozzászólására (») Dec 23, 2009 /
 
Azért kell rá relé mert nemkis teljesítmény kapcsolására szeretném használni.Tudom vannak elég nagy tűrőképességű tranzisztorok amik elintéznék a relé dolgát de sajnos csak relé volt kéznél.
(#) petrancs hozzászólása Feb 3, 2010 /
 
Sziasztok!
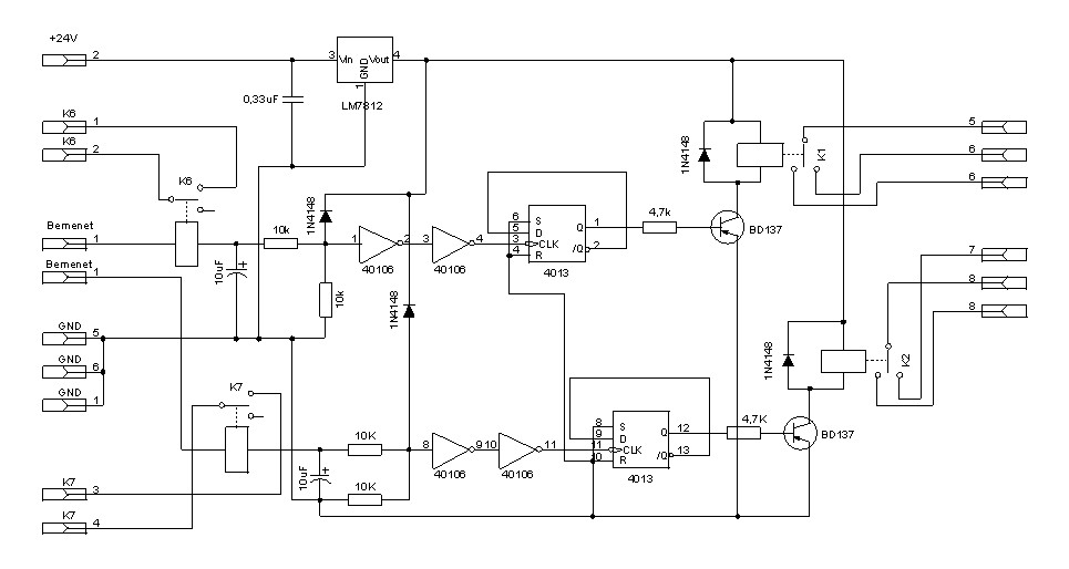
Szeretném, ha egy Bistabil kapcsolást átnéznétek, és tanácsot várok, mi az amit esetleg célszerű lennerajta még módosítani, vagy változtatni. Ez két bistabil kapcsoló össze gyúrva, kicsit módosítgatva. Freki váltók melett van, tehát a zavarérzéketlensége is szempont.
Első sorban a bemenetnél lenne kérdésem, hogy menyire egészséges ez így? A két bemenetre két induktív érzékelő van kötve, (PNP NO) ennek a jele működteti a kapcsolót meg sorosan egy kis relét, mivel nagyobb (24V) feszültséget kell kapcsolnia egy másik készülékhez.
Kipróbálta már a kapcsolást és működik is a gép amihez kell, de hogy ez így mennyire jó? Mert volt már 1-2 alkalom úgy 40-50 oda vissza kapcsolásból amikor minhtha zavart kapott volna és azonnal újra átbillent. Tehát tanácsot várok, nincs túl sok tapasztalatom még...
(#) pbalazs válasza petrancs hozzászólására (») Feb 3, 2010 /
 
- nem pontosan értem, hogy az induktív érzékelő hogyan kell kapcsolja az árankörödet. Mi a "PNP NO"? Meg tulajdonképpen a funkció sem világos...
- a bemeneten a soros relé nem lesz jó: nem tud a meghúzóáram semerre sem folyni (gondolom, a 10k túl nagy ehhez). Esetleg az történhet itt, hogy a kezdet kezdetén, amikor még a 10µF töltetlen, akkor egy pillanatra meghúz a relé a bemeneten, de ez sem biztos, több dologtól függ.
- hova vannak kötve az IC-k tápjai? Csak mert olyan 15-18V körül szokott lenni az abszolút maximum. Meg a kimeneti fesz sem mindegy, ha PNP tranyót akarsz a kimenetre tenni.
- a kimeneti tranyók szimbóluma nem jó: ezek PNP rajzjelek.
(#) petrancs válasza pbalazs hozzászólására (») Feb 3, 2010 /
 
A tranzisztor rajzjelét el*tam, NPN akart volna lenni. Bocsi.
Egyébként a kapcsolás működik, csak mint írtam nagy ritkán mintha zavart kapna...
Igen így alig csordogál rajta áram. Ha azt a relét a bemeneten, párhuzamosan kötném?
Minden képen le kellene vennem a jelet egy relé vezérlésére a bemenetnél, esetleg tudsz valami jobb megoldást?
Az induktív érzékelő zár, ha fémet közelítesz, vagyis NO, ebben az esetben a táp feszültsége megjelenik a kimenetén.
Az IC táp lábait nem jelöltem, természetesen a 7812-es után van kötve.
(#) pbalazs válasza petrancs hozzászólására (») Feb 3, 2010 /
 
20k-n keresztül meghúz a relé? Elég picike lehet...
(#) pbalazs válasza petrancs hozzászólására (») Feb 3, 2010 /
 
Idézet:
„Ha azt a relét a bemeneten, párhuzamosan kötném?”

Mindenképpen. Miért sorosan kötötted?

Idézet:
„le kellene vennem a jelet egy relé vezérlésére a bemenetnél”

Igen, hiszen ez a jelforrás. Ezt aztán lehet szűrni pl. alulátersztővel.
Vagy azt is lehet, hogy az első relé egy szabad kontaktusáról (ha van) levenni a kapcsoló jelet, így a vezetett zavar már nem okoz gondot.

A két ellenállás, meg a dióda, meg a kondi miért van ott?
(#) petrancs válasza pbalazs hozzászólására (») Feb 9, 2010 /
 
"A két ellenállás, meg a dióda, meg a kondi miért van ott?"
Így volt az alapkapcsolás az eredeti rajzon amiből kiindultam. Erre a Schmitt-Trigger bemeneti kapuira simán rá vezetehtem a bemenetén lévő relével a tápfeszültségét? (12V)
Mint már írtam meg látható is ez két bistabil kapcsoló lenne egybegyúrva, kimenetükön relét vezérelnek, meg a bemeneti jelüket is a relé kapcsolja, ahogy tanácsoltad.
Most valahogy így néz ki. Összeállítva egyébként nem megy... Talán azok nélkül a felesleges ellenállások, kondik, meg diódák nélkül majd menni fog egyszer.
(#) _JANI_ válasza petrancs hozzászólására (») Feb 10, 2010 /
 
A prellmentesítésre egy bevált kapcsolás...
(#) pbalazs válasza petrancs hozzászólására (») Feb 10, 2010 /
 
Azért nem megy, mert R1-R2 egy feszosztót alkot, így a relé által IC4-re kapcsolt 5V-ot megfelezi, ami kevés a Schmitt-trigger billenéséhez. Csökkentsd le R1-et (és R4-et is) 1K-ra, úgy mennie kell.
D1, D2 így felesleges.
Meg be kellene tervezni _JANI_ által küldött pergésmentesítőt is, különben a flip-flop többször kapcsolhat.

A pergésmentesítést megúszhatod, ha közvetlenül a bemenetről veszed a jelet a flip-flop billentéséhez. Ekkor viszont figyelni kell, hogy az osztó úgy legyen méretezve, hogy ne vágja agyon a Schmitt-triggert.
Ekkor nem kell kétáramkörös relé sem, elég az egyáramkörös.
(#) bbatka hozzászólása Márc 14, 2011 /
 
Először használtam 74LVT244B (Texas) buffer IC-t egy kapcsolásban, de nem úgy működik ahogy vártam. Az adatlapja szerint az OE1, OE2 lábát GND-re kapcsolva átengedi a bemenetről a kimenetre a jeleket. A gyakorlatban a kapcsolásomban nem így történik. Hiába kapcsolom tartósan GND-re nem reagál rá. Ha pedig az engedélyező lábhoz hozzáérek egy szigetelt vezeték darabbal akkor egy rövid ideig engedélyez. Nem érek közvetlenül hozzá a lábhoz hanem csak a vezeték szigetelésén keresztül. Ha valamelyikőtöknek van ötlete a jelenség okára azt előre is köszönöm. Az egész napom erre ment rá. Csatoltam a kapcsolást. A dsPIC modul nincs benyomva a panelba, mert egyelőre a CPLD modul működjön hibátlanul. A P1 csatlakozón lévő DispOff,CL2,CL1,FLM jeleket vizsgáltam logikai analizátorral. Ezek mind az IC1-hez csatlakoznak.
Előre is köszönök minden segítséget.
(#) bbatka válasza bbatka hozzászólására (») Márc 15, 2011 /
 
Kicsit kísérleteztem. Beraktam egy 33uH induktivitást a 3,6V táp áramkörbe és egy 4,7K ellenállással felhúztam a 3,6V-ra az engedélyező lábát a 74LVT244-nek. A zavarérzékenység megszűnt. Az engedélyező lábat GND-re kötve azt tapasztalom hogy a tartósan 1-en lévő jelet átengedi és a rövid 120ns szélességűeket nem.
(#) Zsora válasza bbatka hozzászólására (») Márc 15, 2011 /
 
Több bemeneti/kimeneti lábbal is próbáltad?
És ha közvetlenül földre kötöd az /OE lábat?
- Talán gyenge a vonali meghajtó
- Esetleg túl nagy a vonal kapacitása
- Felléphet a beékelődés jelensége
(#) bbatka válasza Zsora hozzászólására (») Márc 15, 2011 /
 
"Több bemeneti/kimeneti lábbal is próbáltad?"

A nyák rajzolat sajnos nagyon kötött. Párhuzamos kötésekkel nem tudok kísérletezni.

"És ha közvetlenül földre kötöd az /OE lábat?"

Jelenleg így van. Szerintem azzal hogy a 4,7K val felhúztam 3,3V-ra csak a láb lebegését szüntettem meg. Ha kiforrasztanám és csupán az /OE láb lenne GND-re kötve szerintem akkor se javulna a helyzet. Akkor is csak a fixen 1-en lévő jelet engedné át, de rögtön leforrasztom és újra megnézem.

"Talán gyenge a vonali meghajtó"

Megfordult a fejemben, de ha arra gondolok hogy a CPLD-vel LED-et szoktam villogtatni.

"Esetleg túl nagy a vonal kapacitása"

Előfordulhat. 60-80mm hosszúak a huzalozások. A huzalozás vastagsága 0,25mm.

Alkalmazási példát sajnos nem találtam az LVT sorozatú BUS meghajtókra. Annyit sikerült kiderítenem hogy nem szükségesek I/O felhúzó ellenállások.
(#) Zsora válasza bbatka hozzászólására (») Márc 15, 2011 /
 
Ez valami LCD meghajtás lesz, ugye?
Az én jómúltkor csinált kütyümön a PIC24 és a TFT panel között kb. 30cm vezetékköteg van. Az egyes vezetékek 0,25mm szélesek és egymástól néhol 0,25mm-re futnak. Az adatbuszon 75ns-onként megy egy színadat és egy óraimpulzus 25ns széles. Bár oszcilloszkópon némileg torzult a jelalak, az átvitt képben semmi zavart nem okoz. Nálam egyedül az órajelvezetékre kellett beiktatni egy ellenállást a vonali reflexió miatt.

Az esetedben az a 120ns késleltetés az nagyon sok, az LVT244-re max 5ns-ot ad meg az adatlap.
Nem tudom hogy a tápfesztől nagyobb bemenőjeleknél ez hogy módosul. (3,6V Vcc, 5V Uin)

Előzőleg egyébként nem több vezeték együttes használatát kérdeztem, hanem hogy más vezetékeket is teszteltél-e.
(#) bbatka válasza bbatka hozzászólására (») Márc 15, 2011 /
 
Lekötöttem a 4,7K -s felhúzó ellenállást. A helyzet változatlan. A keskeny impulzusok nem jutnak át.
A keskeny impulzusok nagy távolságra vannak. (700ns,56us,13440us) Talán ez lehet a probléma?
Tárolós szkóppal is rámértem. Az is azt mutatja hogy nem jut át semmi a keskeny impulzusok esetében.
(#) Zsora válasza bbatka hozzászólására (») Márc 15, 2011 /
 
Ha már egyszer van tárolós szkópod, akkor kimérhetnéd a késleltetést a bemenet és a kimenet között H-L és L-H átmenetek esetén is! Talán kiderül belőle valami.

Az impulzusok (nagy) távolsága nem számít, az biztosan nem okozhazja a hibát.
(#) bbatka válasza Zsora hozzászólására (») Márc 15, 2011 /
 
Igen ez egy vezérlő nélküli monochrome 320x240 LCD vezérlése lesz. Úgy gondoltam inkább megküzdök a szükséges jelek létrehozásával és nem veszek vezérlő IC-t.
Sajnos a CoolRunner II-es CPLD-nek nem 5V toleránsak. Másfelől azért választottam a CoolRunner sorozatot mert 50MHz-es oszcillátoraim vannak és DualEdge-be 100MHz-en hajtva korrekt ki tudtam alakítani a jeleket.
(#) Zsora válasza bbatka hozzászólására (») Márc 15, 2011 /
 
Mi lenne ha csinálnál egy gyors tesztet:
- a CPLD-vel előállítasz pl. fix 12,5MHz ill. 6,25MHz négyszögjelet (ha kell, még kisebbeket)
- ezt a jelet méred szkóppal az LVT244 be- és kimenetén
- figyeled a jelalakokat és a késleltetési időt (két mérőfej kell)
(#) bbatka válasza Zsora hozzászólására (») Márc 15, 2011 /
 
Az az ötletem támad hogy a már meglévő 143KHz-es jelre tettem rá a szkóp mérőkábeleket (OE,OE/CPLD). Elég furcsaságokat találtam.

- Ha az engedélyező bemenete a 74LVT244-nek lóg akkor néha a be és kimeneten néha van jel néha nincs. A késleltetés kb. 5ns

- Ha az engedélyező bemenet +3,6V -on van akkor van bemeneti jel van de nincs kimeneti jel.(OE).

- Ha az engedélyező bemenet testre van húzva, azaz a 74LVT244 engedélyezve van akkor se bemeneti se kimeneti jel nincs.

Ebédelek, aztán azután elkezdek zárlatot keresni a panelen.
Köszi a türelmed.
(#) Zsora válasza bbatka hozzászólására (») Márc 15, 2011 /
 
Gondolom a PIC és a CPLD felváltva fér az SRAM-hoz. A PIC helyezi a képadatokat az SRAM-ba, a CPLD pedig csak megjeleníti azt folyamatosan.
Hogy oldod meg hogy ne ütközzenek? Rajzolás idejére nincs megjelenítés, vagy kijelzés idejére van tiltva a rajzolás?
(Én időosztást használok, vagy dupla bufferelést, ahol egyidőben történik a rajzolás és megjelenítés. Bár ez már nem idevágó téma...)
(#) bbatka válasza Zsora hozzászólására (») Márc 16, 2011 /
 
Igen a PIC és a CPLD felváltva fog hozzáférni az SRAM-hoz.
A PIC a parancsok alapján (pl.vonal húzás) kiszámolja a pontok bit szintjét és beírja az SRAM alsó 19200 byte-ig terjedő tartományába 4 bites módban. A PIC-hez a parancsok soros porton érkeznek és a PIC az SRAM-ba írja a 19200byte feletti tartományba.
A PIC fogja engedélyezni a CPLD-nek a rajzoltatást a TRISTATE jelen keresztül. Pontosan úgy fog müködni ahogy írtad. A pont értékek számítása és a rajzoltatás váltogatni fogja egymást.
(#) bbatka válasza bbatka hozzászólására (») Márc 16, 2011 /
 
Tegnap nem sikerült rájönnöm hogy mi a probléma a 74LVT244-el. Az IC1 kivételével az összes többi IC-t leszedtem a nyákról. Zárlatot nem találtam. Rámértem a CPLD jeleire. Szerencsére semmi baja nem lett.
Hajlok arra hogy a 74LVT244 reteszelődik. Talán az a baja hogy egyik kapuján tartósan magas szint van.
Arra jutottam hogy készitek egy nagyon egyszerű elemről müködő jelgenerátor - hangszóró műszer szerűséget a további vizsgálatokhoz.
(#) bbatka válasza Zsora hozzászólására (») Jún 21, 2011 /
 
Jó néhány hónap eltelt a hozzászólásom óta. Folyamatosan foglalkoztam a kapcsolásommal.
Először azzal kezdtem hogy eltávolítottam a 74LVT244 IC-ket.
Építettem egy műszert ami négyszögjelet állít elő és egy másik tapintóval hanggal hallom a négyszögjelet.
Aztán építettem egy fly-back DC-DC átalakítót, mert úgy is szükségem lesz rá.
Aztán egyenként el kezdtem vissza forrasztgatni a 74LVT244-ket. Mértem és mindent jónak találtam.
Bekerült a CPLD panel is. Logikai analizátorral ellenőriztem a jelet. Úgy tűnik rendben. Egy szóval nem derült ki hogy előzőleg mi volt a probléma.
Rádugtam az LCD-t is a panelra, de üres a képernyő egyelőre. Oszlopokat kellene látnom. (D2-t +3,3V-ra húztam) Az is lehet hogy az LCD-nek kevés a +3,3V-os jelszint. Korábban egy +5V-os dsPIC30f5011-el már sikerült működésre bírnom. Küzdök tovább vele.
(#) oreg1965 hozzászólása Márc 2, 2012 /
 
Sziasztok!
Olyan bistabil multivibrátor kellene, aminek a 2 kimenetén felváltva van + táp, de 1 db kapcsoló váltja, lehetőleg pergésmentesen.
Tehát megnyomva a gombot, átvált hol egyik, hol másik állapotába.

12 V-ról kellene neki menni, lehetőség szerint minél kisebb helyre el kellene férnie, aza jó lenne minél kevesebb alkatrészből kihozni.

Kösz előre is! Öreg
(#) oreg1965 hozzászólása Márc 2, 2012 /
 
Bocs, pontosítás még ez előzőhöz, hogy a 2 kimeneten nem állandó tápnak kellene kimenni, hanem kb, 0,5 s széles impulzusnak (négyszögjelnek).
(#) oreg1965 hozzászólása Ápr 9, 2012 /
 
Sziasztok!

Az alábbi kapcsolásrészlet egy bistabil flip-flop, 4013-mal, az egyik fele a pergésmentesítésre való, a másik billen ide-oda. A 12-es, 13-as lábról veszem a jelet a további vezérléshez.
A kapcsolás egy ideig ment, de most meghülyült.
A jelenség: A kapcsoló alap állapotában a 4013-as 6-os lábán (set) 1V körüli értéket mérek, a 4-esen (reset), 11 V körülit 12V-os tápfesznél. Ha lenyomom a váltó nyomógombot, akkor a 6-os láb felmegy 11V fölé, de a 4-es nem esik vissza a 1V környékére, hanem marad 10V körül! Ettől a flip-flop hol átbillen, hol nem, hol többször is vált. A nyákot már többször átnéztem, de semmi oka arra, hogy ezt tegye.
Szerintetek is megdöglött az IC? Mivel be van forrasztva a NYÁK-ba, nem akarom kiműteni feleslegesen...

Kösz! Öreg

reszlet.jpg
    
(#) kissi válasza oreg1965 hozzászólására (») Ápr 9, 2012 /
 
Az R2-nek kellene lehúzni GND-re! Ha az ellenállás, NYÁK és a kapcsoló jó, akkor csak az IC marad !

Steve
(#) oreg1965 válasza kissi hozzászólására (») Ápr 10, 2012 /
 
Szia!

Kösz a megerősítést, akkor csere...

Öreg
(#) bandi777 válasza Bassmester hozzászólására (») Szept 28, 2013 /
 
Hali!

Ugye jól értelmezem, hogy ha megépítem a mellékelt kapcsolást, akkor egy olyan áramkört kapok, aminek a bemeneti részét ha földre húzom, akkor pergésmentesen vált egyet? További kérdésem, hogy ez pontosan hogy is működik? A kondenzátorok nélküli két külön gombos változat világos, de ez nem egészen.

bistabil.png
    
(#) bandi777 válasza bandi777 hozzászólására (») Okt 19, 2013 /
 
Kísérleti eredmény alapján is kiválóan működik. Viszont még mindíg nem világos, hogy pontosan hogy is lesz pergésmentes az átkapcsolás. Valaki tud mondani valmit?
Következő: »»   4 / 7
Bejelentkezés

Belépés

Hirdetés
XDT.hu
Az oldalon sütiket használunk a helyes működéshez. Bővebb információt az adatvédelmi szabályzatban olvashatsz. Megértettem