Fórum témák
» Több friss téma |
Fórum » TV hiba, mi a megoldás?
Szia Kadarist! Megvan hogy miért nem nézem még a Mátrát! Nincs elegendő nagyfeszültség.. ivhúzásos módszerrel ellenőrizve következő a helyzet:a malomkerék kivezetésénél illetve a szelénceruza csatlakozási pontjánál kb:0,5cm-es ibolyakék szinü ivhúzás és erős ózonszag.. a szelénceruza másik végén alig látható ivecske és a mágnesesség odarántja a csavarhúzót.. szinte semmi.. próba szelénceruzával is ez a helyzet
rendben kösszönöm szépen.ha meg mértem kereshetlek még???
A szelén után nincs nagy ív, csak kis szikra, normál esetben is.
A malomkerék pedig jónak tünik.. mert huzamosabb üzem után nem melegszik.. a BU is szinte hideg.. a 24,8V stabil... talán az összerakást szúrtam el? távtartók bennt vannak.. lerajzoltam az összerakás módját,hátha emlékszel..
Ó.. igen?
Mi a helyzet a katódfeszültséggel?
A katódon most -55V van
A Katódon most -55V van
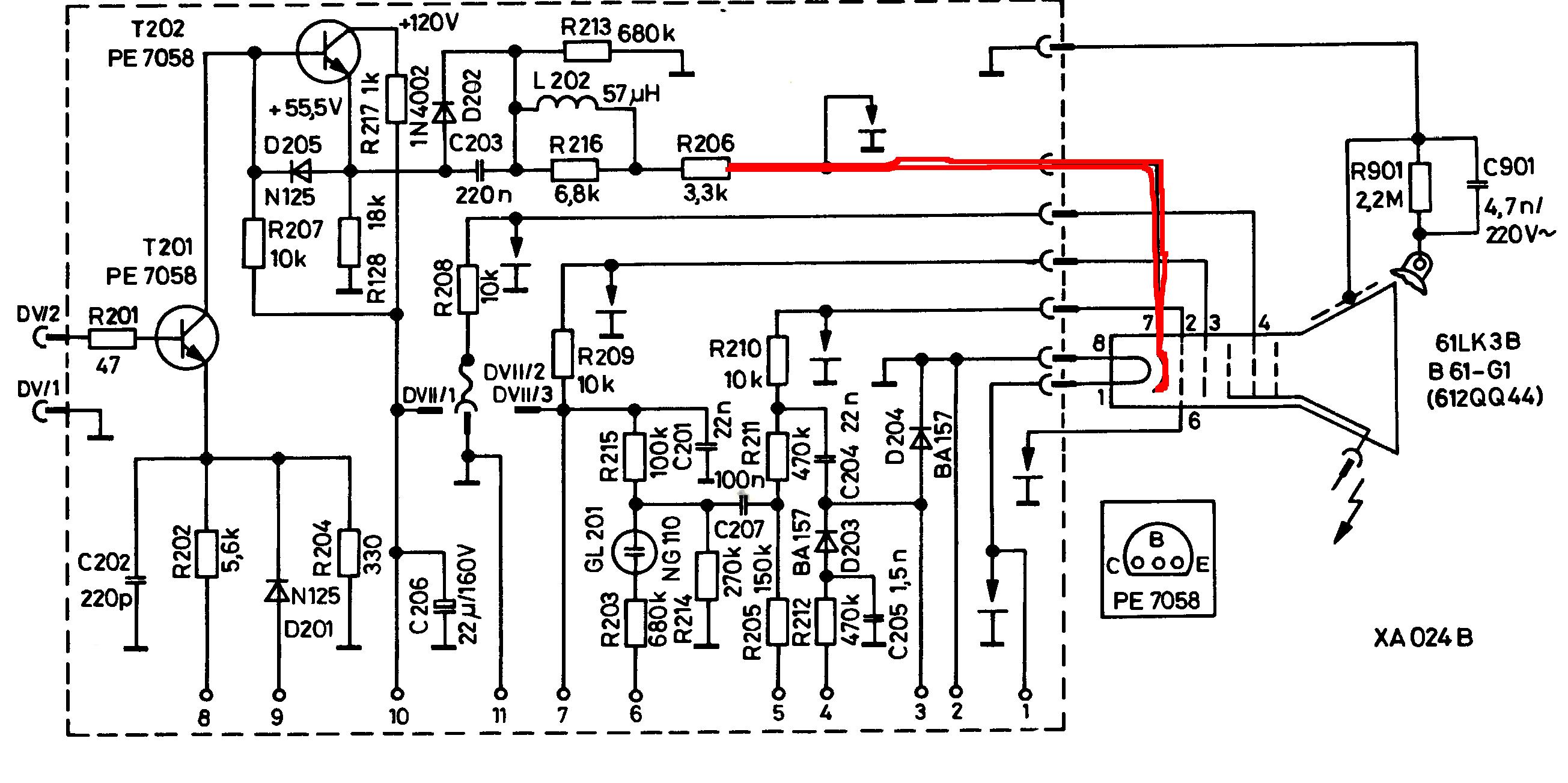
A pirossal jelzett vonal a katód. Ott mi van?
Valamiért nagyon szaggat a net.. egy csomószor levág.. Igen bocsi.. a mellette lévőt mértem az előbb..
131V van rajta
Az sok! A T202-nek csak 120V a tápja. Hogy kerül oda 130V? Akkora katódfeszültség mellett nincs fény!
A T202 véletlenül nem zárlatos?
Mondanám hogy lehetséges ha nem cseréltem volna mind a 2 PE-t MPSA42-re...
Egyébként nem lehet "megerőszakolni" egy nagyobb katódellenállással?
Úgyis a hiba okát kell megtalálni.. ez nem az a fajta készülék ami türi az erőszakot..
Totálba kimegy a katód tápfesz a katódra. Vagy valamelyik tranzisztor, ellenállás a rossz, vagy nulla vezérlése van a videovégfoknak.
Pedig az összes ellenállást az összes kondit kimértem... félvezetőket cseréltem a panelon....
A tények makacs dolgok...
Sziasztok.
Volna egy videoton waltham ts5355 txt tv-m. A függőleges eltérítés szált el benne. Hol keressem a hibát? Milyen ic végzi benne a függőleges eltérítést. sehol nem találok róla kapcsolási rajzot. Aki javított már ilyen hibát vidi tvnél, vagy esetleg tudja hiba forrását kérem irjon. Igaz nem egy mai darab(20éves), de apám odáig van érte. Ügv Hinar83
Hát ja.. :yes: Végülis kezdhetem a video kf-modulnál.. szépen aprólékosan.. hiszen a video erősitő modulon nincs olyan amit nem mértem vagy cseréltem... még a glimm helyére is tettem próbának egy 2,2Mohm-ot,de azt is átrágom még egyszer.. vagy kétszer.. vagy többször..
ki cseréltem 1 csomo kondit,tranyotpl:c3807 meg a c5296 ezek zárlatossak.kb fél ora és be forasztom a tranyokat
.utána meg probáljam be kapcsilni?ja találtam 43 ohm-os diodát szakadtan ki cseréltem és egy 15 ohm r329 helyen
most ott tartok hogy van teszt jel de pirosrol narancs sárgára vált de nem kapcsol be
nem merem 10 -15 másodpercnél tovább hagyni félek jobban elszál mit csináljak most???
Sziasztok.
Volna egy videoton waltham ts5355 txt tv-m. A függőleges eltérítés szált el benne. Hol keressem a hibát? Milyen ic végzi benne a függőleges eltérítést. sehol nem találok róla kapcsolási rajzot. Aki javított már ilyen hibát vidi tvnél, vagy esetleg tudja hiba forrását kérem irjon. Igaz nem egy mai darab(20éves), de apám odáig van érte. Ügv Hinar83
Szia!
Elviekben ez egy jó rajz a típushoz. TDA8145 a függőlegese. Ha mégsem ICC5 sasszi lenne benne, akkor bocs.Bővebben: Link
by 228 a dioda mi be zárlatososdot. mivel ptolhato?most csak ugy be heléyetesítettem 1 valami más diodával és már van zöld tsand by jelem csak nem fütt fell a képcsö apro halkabb patogás van.most mit tegyek??elöre is kösszönö9m a türelmet és a segítséget
Oda csak gyors dióda a jó. A rosszak helyébe csak odavaló típust teszünk! Aranyszabály!
Ennél a cégnél mindent megkapsz, ami a tévészereléshez kell, odavaló diódát is:BY228
rendben kösszönöm.az lehet attol nem jo a tv?ill attol nem jön be a kép?
Melyik diódáról van szó? A rajzon rajta van?
|
Bejelentkezés
Hirdetés |






131V van rajta
Egyébként nem lehet "megerőszakolni" egy nagyobb katódellenállással?





