Fórum témák

» Több friss téma
Fórum » Csöves erősítő készítése
 
Témaindító: seedz, idő: Márc 31, 2006
Témakörök:
Ne feledd betartani a fórum viselkedési szabályait, és a topik megmaradásának feltételeit. [link]
A téma átmenetileg fagyasztva lett, hozzászólni nem tudsz!
Lapozás: OK   909 / 2208
(#) kocos válasza lpcollector hozzászólására (») Feb 16, 2010
Mert ez a 811 milyen áru?Én úgy tudom, hogy elég "vaskos", Olcsóbb, mint egy KT-88, mert azért az, ha azt nézzük, megfizethető öt évben egyszer De ilyen helyre még a JJ EL34 is működne, "neki" úgyis inkább a nagyfeszültséggel van gondja ( 500-800 V - a régi hangszererősítőkben szó szerint szétrobbannak ... )
De bármelyik végcsőhöz ultraolcsó megoldás a 6P3Sz-E, GU-50 .. stb orosz teljesítmény csövek..
egyébként El34-gyel katalógus szerint SE-ben 11 W érhető el a primer oldalon, szóval egy SM102/a jó minőségű vassal épp elérhető a sekunder oldali 10 Watt névleges teljesítmény ( rézveszteséget mellőzve )
(#) kocos hozzászólása Feb 16, 2010
Kis "kedvcsináló" potencionális EL34 felhasználóknak :
Bővebben: Link
Nyilván ezt bármelyik végcsővel meg lehet csinálni ..
Nekem itt nem jó az "embed" , szóval :
óverlód
mármeg jó ....

Elég a linket betenni! --vicsys
(#) kocos válasza ticseboy hozzászólására (») Feb 16, 2010
A Tepsit azt láttam már rég a Yogis oldalán, akkor le is mentem a spájzba, hátha van valami ( szegény ember kézzel nőz : D), de nem volt, most viszont ez a serpenyő pár hete már anniyra megfogtt persze előbb a dán kexes doboz 6N6P PP jön . Közben szert tettem két Balaton kimenőre is, illetve egy volt, de kaptam egy másikat, ebből egy kis low kost SE lesz ajándékba, meg a GU 50 SE alkatrészei is össze vannak halámolva ... SE gyár leszek megint, szombattól időm, mint a tenger
Az El84 integrált PP megrendelője meg "eltűnt" a pénz áll, a motiváció oda, de azt is meg kellene csinálni, aztán aki kapja marja, csak ugye most jött volna el az a rész, hogy kellene egy kis előleg ...
(#) fleta válasza kocos hozzászólására (») Feb 16, 2010
6n6p szépen szól a haver megcsinálta, 3,6 cm2 hiperszilre tekertem neki trafót, nem akartam elhinni mikor meghallottam a hangját
(#) lpcollector válasza kocos hozzászólására (») Feb 16, 2010
A Sino kínainak hatezer alatt, az orosz G811-nek hét és fél, míg a KT88 JJ-nek tíz körül mérik darabját...
Ez a cső több okból is megtetszett, de mindenáron nem akarok vele szenvedni, már a 6C33C sem adta magát olyan egyszerűen mint képzeltem...
(#) kocos válasza fleta hozzászólására (») Feb 16, 2010
Én picike TV rádió vasára fogom, mert van egy kettő, ami igen jó vasból van. ez is kb 3,9 cm2, de ugye 2-3 W-ot várhatunk, meg nem kell légrés, szóval bőven elég lesz
a Marshall 20/20 erősítőjében ami csatornánként két EL84-et dolgoztat ellenütemben is 3,9 mm2-es EI magos kimenők vannak, és a hálózati is akkora, hogy belefér az 1U magas rackbe ... persze 20+20 Wattos dual monoblock
(#) kocos válasza lpcollector hozzászólására (») Feb 16, 2010
Ez a 811-es UX 5-ös foglalattal bír igaz ?

a Genalex Gold Lion KT 88 most akciós

Akkor mennyi lehet egy NOS GEC pár ?
(#) kocos válasza fleta hozzászólására (») Feb 16, 2010
nekem a terveim között van 4x6AU6 PP végfok is, plexi előfokkal, hogy ki lehessen tekerni, de a pentoda hangzás is megmaradjon .. aztán, hogy mi lesz ? 2..3 W lenne ez is , de ugye szidják a kis SE gitárerősítőket, hogy nem hozza a PP hangot, az ECC82 PP végűt, meg, hogy nem hozza a pentoda hangot :nemtudom:
(#) lpcollector válasza kocos hozzászólására (») Feb 16, 2010
UX4-el, mint a Nagy Testvér
UX5 a 807 foglalata volt...
(#) kocos válasza lpcollector hozzászólására (») Feb 16, 2010
Értem ! igaz, direkt heating
(#) fleta válasza kocos hozzászólására (») Feb 16, 2010
Az SE hangja olyan blues-os. Most csináltam egy 6l6gc Se kapcsolást, a toroid tesztelése miatt, és rádugtam a stratót, olyan kellemes hangok jöttek ki hogy nemigaz. Jött egy gitáros haverom, /az Ő kezében teljesen máshogy szólt/ mindenféle előfok nélkül, nagyon szép hangja van. Vagy csak szokatlan a PP után.
H nem lenne itthon vagy 5 erősítőm, csinálnék belőle egy kombót. Az AC15-el felvenné a versenyt!
(#) kocos hozzászólása Feb 16, 2010
Én egyébként pont a szénné hajtott SE-k hangját szeretem inkább, olyan karcos, fuzzos suond, csak sokan pampognak, hogy ez nem olyan, mint egy kihajtott plexi kicsiben.. hát nem, de nem is ez a cél Mert azt hiszik, az SE gitárvégfok azt a célt szolgálja, hogy ne szaggassa le a fejüket a JTM 45 ...

Az án álandó kombóm, egy 6L6 végű - most 6P3Sz-E - katódbiasos, Fender előfokú -tremolóval - cucc, csöves ei-vel, két tesla 20 centis hangszóró van benne ( AlNiCo-s, hangos mint a nyavaja ), és irdatlan szép tisztái vannak. Ezen próbálom az effekteket is, persze ha valami torzítót, alkotok, vagy javítok, akkor rádugok egy 12 collost, mert a Teslák kicsit "szőröznek"
Most készül hozzá a dizájnban hasonló kiegészítő 112 láda, egy RFT hangszóróval, ami meg kicsit "dark", de így jól kiegészítik majd egymást
De van itthon greenback, meg Dynacord AlNiCo, meg Rola Celestion T1088, de semmiből sincs pár
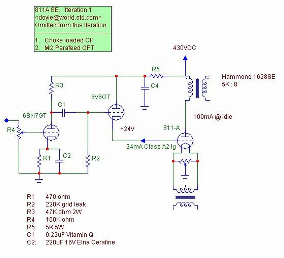
(#) lpcollector hozzászólása Feb 16, 2010
Találtam egy ilyen kapcsolást is. Itt úgy tűnik 24mA "eszik" a 811 a rácsán.
Ez folyik keresztül a meghajtó csövön? Ennyit az EL84 is simán bírna.
A Mestereknek mi a véleménye erről?
Átszerkeszthető ez a kapcsolás kissebb anód-disszipációjú csőre?

811axv9.jpg
    
(#) pucuka válasza lpcollector hozzászólására (») Feb 16, 2010
811 A egy adócső, amelyik tud rácsáramos üzemmódban dolgozni.
Az EL 84 vevőcső, rácsáramra nem tervezték, ezért nem helyettesíthető.
Rácsáramos üzemmódot többnyira csak a megfelelő konstrukciójú, többnyire adócsövek tudnak, különösen a nagy, és igennagy kW, és 10 - 100 kW os csövek, ahol a rácsdisszipáció miatt a hőelvezetésről is gondoskodni kell.
(#) sturbi válasza lpcollector hozzászólására (») Feb 16, 2010
Végülis a 6V6 helyett mehet az EL84 is 24 mA-el, triódában mint a rajzon.
(#) kocos válasza lpcollector hozzászólására (») Feb 16, 2010
a 6V6 GT majdnem minden paraméterében megegyezik az EL84-gyel, csak sugártetroda ! Szerintem gond nélkül helyettesíthető ! egyébként börzén 600 HUF újonnan a szovjet megfelelője a 6P6Sz. Én nagyon favorizálom ezt a csövet !
(#) lpcollector válasza pucuka hozzászólására (») Feb 16, 2010
Félreértettél, nem a 811-et, hanem a meghajtó csövet gondoltam helyettesíteni az EL84-el.
(#) lpcollector válasza sturbi hozzászólására (») Feb 16, 2010
Úgyanígy az anódban 5K munkaellenállással, és egy katódellenállással (ami 6C4C szerint hiányzik innen) kellene belőni a 24mA-re?
A Te személyes véleményed szerint érdemes lenne ezzel a 811-el valamit kezdeni, vagy inkább felejtős?
(#) lpcollector válasza kocos hozzászólására (») Feb 16, 2010
Igazad van, közben néztem, hogy ezzel a meghajtással sem pocsékolódna el annyi teljesítmény, mint a másik EL34-es verziónál.
Sajnos földrajzi okok miatt nem nagyon jutok fel a börzékre, de vannak itt a fórumon olyan önzetlen kollégák akit eddig is segítettek a csőbeszerzésben.
(#) djhans hozzászólása Feb 16, 2010
Végre elkészült a 6P14P PP erősítőm alja. Nem volt egyszerű kifúrkálni a sok lyukat. A lecsavarható talpa egyben rögzíti is a lemezt az alján.

Van pár db 47nF 400V fóliakondim. Alkalmas ez csatolókondinak csöves erősítőbe? Milyen minőségű szerintetek?
(#) sturbi válasza lpcollector hozzászólására (») Feb 16, 2010
Elnézést, közben elmentem, csak elfelejtettem kilépni.
A 6V6 anódjában nincs munkaellenállás, az ott lévő 5 K a szűrőtag ellenálása (csatolásmentesítés). A munkaellenállás a 811-es rács-katód ellenállása.
Megmondom őszintén nemigen értem miért kellene a 6V6 katódjáról a testre ellenállás, hiszen ez igyekezne elhúzni a 811-es +24 V-os rácselőfeszét és csökkentené a 6V6 munkaellenálását, mivel paralell kötődne a rács-katód közé.
A 811-es állítólag nagyon jóhangú cső (és szokás rácsáramosan használni, ez a karakterisztikának minden bizonnyal jót tesz), én egyáltalán nem ismerem, semmiképpen nem beszélnélek le róla.
(#) hgy válasza kocos hozzászólására (») Feb 16, 2010
És azonos a mégolcsóbb 6P1P csővel (meg az EL90-el), teljesen azonos oldalon tárgyalja a katalógus.
Annyi a különbség, hogy a 6P1P 10%-al kisebb teljesítményt és feszt bír, mint a 6P6SZ.

EL84=6BQ5=6P14 (pentódák)


EL90=6AQ5=6P1P=6V6 (sugártetródák)
ezekkel ekvivalens, csak kicsit erősebb:
6P6SZ=6V6 GT (sugártetródák)
(#) sturbi válasza djhans hozzászólására (») Feb 16, 2010
Pöpec lett. Tapasztalatom szerint ezek jó kis kondik, ha a fesztűrése jó, akkor jó.
(#) djhans válasza sturbi hozzászólására (») Feb 16, 2010
Köszi!

Van belőle 400, 630V-os is egy pár db. Majd akkor felhasználom őket a PL504PP-ben.
(#) lpcollector válasza sturbi hozzászólására (») Feb 16, 2010
Köszönöm! Akkor ez a kapcsolás a meghajtócsövek olcsóbb orosz megfelelőjével akár egy az egyben jó is lehet?
400V környékén a 811-hez kell ilyen nagy, 5k-os illesztés, a másik kettő fellelt kapcsolás csak 3,5k-ra illeszt? (Persze tudom, hogy erre 6C4C azt mondaná, hogy a triódát érdemes felül illesztünk, mert akkor csökken a torzítás, igaz a kivehető teljesítmény is.)
Csak puhatolódzok. A jövőben jól jönne még valami 10W körüli SE a szerintem elég jó hangú G807SE 6W-ja és a 6C33C SE "mindent vivő" 15W-ja közé...
(#) sturbi válasza lpcollector hozzászólására (») Feb 16, 2010
A 6P6 szerintem jobb, mint a 6P14P ha már lehet választani (egy az egyben szinte biztos, hogy a beírt csővel sem megy egy rácsáramos kapcsolás, R5 és R1-et is igazítani kellhet).
Az 5 K illesztést én jónak tartom, bár a 3,5 K-t is, és közötte is. Kisebb Ra val mindenesetre kevesebb gond adódhat a meghajtással, mert ugyanakkora kimenőteljesítményhez kisebb meghajtófesz kell.
(#) kocos válasza djhans hozzászólására (») Feb 17, 2010
Bár én a mai napig nem értem, miét nem perforált lemezt hazsnálsz ?
Kondi : Polipropilén axiális kondi. Nem rossz. A Wima, és a Remix C219 szintjét megüti. Régebben "kilóra" adták a börzén
(#) kocos válasza hgy hozzászólására (») Feb 17, 2010
Köszi!
ezekez (EL90=6AQ5=6P1P) most olvasom először
(#) kocos hozzászólása Feb 17, 2010
LOMEXBEN akciós axiális polipropilén kondik vannak ! Ki vannak porciózva a pultnál az akciós ládikákba ( Pl 1,5 µF / 630 V )
(#) llaci56 válasza kocos hozzászólására (») Feb 17, 2010
Egy párat hagyj ott, holnap megyek…
Következő: »»   909 / 2208
Bejelentkezés

Belépés

Hirdetés
XDT.hu
Az oldalon sütiket használunk a helyes működéshez. Bővebb információt az adatvédelmi szabályzatban olvashatsz. Megértettem