Fórum témák
» Több friss téma |
Fórum » 3 pines PC ventilátor a 4 pines alaplapra
Témaindító: seventeen, idő: Nov 15, 2009
Témakörök:
Helló mindenki!
Merészkedtem új témát nyitni mert ilyen kapcsolást még nem találtam. Szóval: adott egy alaplap, ami 4 vezetéken keresztül PWM-mel szabályozná az én 3 vezetékes (nem a legújabb, de annál jobb (ezért nem csérélem le)) ventilátoromat. Nos ez rendben is van, de mivel 3 vezetékes ezért sajna az alaplap állandóan 12 voltot ad neki, és így nem is szabályozza, mivel a ventilátor nem veszi a PWM jelet. Heh! Remélem érthető voltam Kerestem a témában mindent. Tudom sokan azt mondjátok: Itt van egy csomó kapcsolás ami a hőmérséklet függvényében szabályozza. Igen tudom. De egy kis termisztort azért el kell rejteni valahová a bordák közé. A legelegánsabb mégiscsak ez a 4 pinből 3 pinbe való átalakító kapcsolás lenne. Még valami, azért találtam itt egy kapcsolást de ez pont fordítva működik, nem tudom, azonban, hogy ez az én problémámra is megoldás lenne?? Csatolom. Minden segítséget mely közelebb visz a megoldáshoz előre is KÖSZÖNÖK.
Helló!
Ez pont az, ami neked kell. A 4-es csati megy az alaplapra, ahol a pwm lábon kapcsolgat egy tranyót, ami meg szabályozza így a 3 vezetékes ventidet. Szóval neked ezt csak meg kell építened és menni fog.
Nem tudom, hogy neked miért nem szabályozza...Nekem vólt 3 vezetékes 4-es tüskén és mindig a hőmérséklettől függött a fordulatszám.Talán BIOS beállitás...
Nem tudom, én nézegettem a Biost eléggé sokáig, de semmi.
Utánnanézek, de ha seemi nem változik, megépítem. Azért köszi a tippet
Szerintem nem nekem akartál válaszolni.
A 3 pinest ha rádugod a 4-esre, akkor nem fogja szabályozni, mert pont a kimaradó lábon jönne ki a pwm szabályzójel, ami a 3-as esetében be sincs kötve. A fent felrakott rajz pont erre van, hogy egy tranzisztoron keresztül pwm vezérléssel látja el az amúgy nem szabályozható ventilátort. És máshogy sem lehet rádugni ,mert akkor meg rossz helyre kerülnének a kivezetések és ventilátor el sem indulna.
Egyes alaplapok a veltinek adott feszt is tudják szabályozni csak a CPU FAN controlt t a BIOS ban PWM ről VOLTAGE re kell állaitani.
Sziasztok.
Hamarosan befog halni a ventim a laptopba. Az a baj hogy a ventire 5V van írva és 4 vezetékes. ilyenkor ha 5V os ventit szerzek 3 vezetékest milyne kapcsolás lenne jó neki? http://kepfeltoltes.hu/view/100105/DSC00228_www.kepfeltoltes.hu_.jpg Üdv.: Pisti
Moltamnak szerintem igaza van.
Először teremtette az Úr a 3 vezetékes fordulatszám-szabályzást, mégpedig a 12 voltos ág szabályzásával. Látta, hogy ez nem tökéletes, ezért utána teremtette a PWM-et és a 4. vezetéket, mert a feszültségszabályzással csak a fordulatszám kb. feléig mehetett le biztonságosan ugyanis a 12 voltos ventilátorok 5-6 volt alatt megállnak. PWM-mel nagyobb tartományban lehet szabályozni. A 4 vezetékes PWM-es alaplapok (legalábbis amit én láttam: Gigabyte AMD-sek) mind állíthatók a BIOSban Voltage/PWM/auto és nálam a 3 vezetékes ventiket is állítgatják, sajna valamivel fél fordulat alá tudnak csak lemenni. Seventeen: Van egy nagy hibája a belinkelt képen látható kapcsolásnak: a PWM-mel meghülyíti a 3. lábon működő fordulatszám-érzékelést. Szerintem. Az alaplap össze-visza fogja kiírni az aktuális fordulatszámot, és ha riasztás is van az alacsony fordulatra beállítva, akkor néha még az is megszólalhat. Esetleg a PWM-et át lehetne alakítani Voltage típusúvá (PWM jel integrálásával: kondi + ellenállás), de akkor a fenti hátrányt kapod, de legalább működne a fordulatszám-kijelzés.
A laptopnál még bonyolultabb a dolog, ott valószínű a BIOS nincs felkészülve másfajta venti vezérlésére.
Meg lehet próbálni az első hozzászóláshoz csatolt áramkört (vagy hasonlót), de lehet, hogy a fordulatszámvezérlést megzavarja. A laptopok gyakran le is állítják a ventilátort ( ez is laptopfüggő), így itt a voltage-típusúvá való átalakítás is kétséges. Én sajna nem tudok biztos megoldást, kísérletezni kell. Még egy hülye ötlet: ha a két venti nagyon hasonló, tehát mechanikailag stimmelnek, esetleg az elektronika átemelését is meg lehetne próbálni. Gondolom, a csapágyazás lehelte ki a lelkét. Bár ilyet még nem csináltam, az elektronika valszeg ragasztva van, és te nem akarsz szétbarmolni egy új ventilátort, amit alig lehet beszerezni. Mondtam, hogy hülye ötlet.
Még csak jutottam el a megépítésig, máris akadályba ütköztem.
a 7805-ös testje a 3, vagy a 4pines vezeték földjével egyezik meg?
Hello!
Szerintem a 4pin-es a valószínűbb de nem tudom megmondani. :S Bye!
Mivel a 4 pin-es aljzat van az alaplapon, ahonnan a tápot kapja, így egyértelmű, hogy oda csatlakozik. Ha a 3-asra kötnéd, akkor az a ventihez megy, onnan hogy kapna testet?
Szerintem is gond lesz a fordulatszám mérésével.
kipróbáltam a mev bc301-gyel is, ügyeltem a lábkiosztásra, de semmi, ha lett is volna valami, azt sem tudom meg mert el sem indította a venti, mert kevés ampert bír ez a tranyó
valaki valami ötlet? megköszönném
Szerintem kicsit fura az első hozzászólásban mutatott kapcsolás. Akárhogy nézem, nem bírok rájönni, minek a 7805-ös IC bele.
Lehet, hogy működik (a szerzőnek biztosan, ha már publikálta), de szerintem nem tuti. Inkább egy második tranzisztort kellene még beletenni, mert az egy db tranzisztor áramerősítése egy nagyobb venti esetén már kevés lehet. A PWM vezérlő láb a következőképp nézhet ki. 5V: On; 0V(nulla volt): OFF, és max 5mA-rel terhelhető. Ezt figyelembevéve inkább a lassítással (vagyis a PWM kikapcsolt állapotával) lenne gondja a kapcsolásnak, nem pedig a fordulatszám emeléssel.
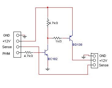
Ha még nem adtad fel, esetleg kipróbálhatnád a mellékelt kapcsolást. Fejben dobtam össze, nem építettem meg, de működnie kell.
A 4pines venti bekötése: GND : fekete vezeték +12V : sárga Sense: zöld PWM : kék Ahogy korábban is írtam, a fordulatszám érzékelése (sense vezeték) nem fog rendesen működni, ezért a fordulatszám szabályzása is problémás lehet. Ha elfelejtjük a PWM szabályzást, akkor a kapcsolás némi módosításával (pl. a PWM jelet kondival integráljuk) feszültségszabályzó típusúvá alakítható át, és ott már működőképes lehet a fordulatszámszabályzás.
Így éjfél elmúltával beugrott még valami, és ha nem gond, akkor most egy kicsit hangosan gondolkodom.
A 7805-öst azért rakhatta bele, mert ha a venti kap legalább 5 voltot, akkor már működik a HALL IC, és így már van fordulatszám-érzékelés is. Azt viszont a tervező elfelejthette, hogy a PWM lábon csak 5 voltot kap, ott nincs 12V. Szóval még így sem látom a kapcsolásod működését, de ha én terveznék egy ilyen átalakítót, akkor már lenne néhány ötletem, mire kellene figyelnem.
köszi a segitséget!
az első hozzászólásban lévő rajzot innét szereztem: linkBővebben: Link a fenti kapcsolásban lévő bfy51-et mivel lehetne helyetesíteni?
Szerintem egyáltalán nem kritikus, bármilyen NPN tranzisztor megfelelő, amely bírja a venti kb. 100-300 mA áramát. pl. BD135, BD139, vagy az általad használt BC639 is jó.
A probléma két dolog lehet, ami miatt nem emelkedett a fordulatszám. Vagy a BC639-nek nem elegendő az áramerősítése (a BFY51-nek sem nagyobb sokkal, illetve széles határ van megadva mindkét tranzisztornál), vagy a fordulatszám-érzékelés problémája megzavarja az alaplapi vezérlőt, és nem változtatja a fordulatszámot. A mérés segítene a behatárolásban, de gondolom nincs szkópod hozzá. Ha van egy feszültségmérőd, megmérhetnéd, hogy mennyit kap a venti ha nem csatlakoztatod a PWM vezetéket: akkor jó, ha majdnem 12 voltot mérsz a ventilátor GND és a +12V vezetékei között. Ezután, ha csatlakoztatod a PWM szálat, akkor 0 és 12 V között kell mérned. Ha az alaplapon van fordulatszám-monitorozás, akkor megnézheted, hogy az áramkör nélkül szépen kijelzi a fordulatszámot, az áramkörrel viszont valószínűleg alacsonyabb számot fog kiírni, az is ugrál, vagy csak nullát mutat. Az áramkör úgy működne, hogy a PWM jel vezérlése által kb. 25kHz-cel kapcsolgatja a ventilátorra a 12 voltot változó kitöltési tényezővel. Viszont amikor éppen nulla voltot kap a ventilátor, akkor a HALL érzékelő sem kap feszültséget, így nem tudja a fordulatszámnak megfelelő impulzusokat adni az alaplapnak. Én a helyedben inkább olyan kapcsolást építenék, amely legalább 5 voltot ad a ventinek, tehát nem nulla és 12 V között kapcsolgat, hanem 5 és 12 V között. Így ugyan lecsökkenne a szabályozható tartomány, viszont az alaplap normálisan érzékelné a fordulatszámot. ... Elolvastam az általad linkelt oldalt, és a fickó azt írja, hogy a PWM vezélő open kollektoros. Én ilyet nem olvastam eddig, de ha ez igaz, akkor az általam ajánlott kapcs.rajz egy kis átalakításra szorul. Ha van digitális multimétered, aminek van tranzisztor-mérője, akkor mérd meg a tranyó áramerősítését. Ha mondjuk 300 mA-es ventit akarsz hajtani, akkor 300/4,4=68-nál nagyobb áramerősítésű tranzisztort kell használni. (a BFY51 hFE értéke min. 40, max. 123)
Amikor rádugtam az egészet a gépre, lindult, de lassan, sztem akkor kapott 5V-ot.
Kipróbáltam Pwm nélkül, ugyanazt produkálta. A biosban megnéztem, és nem tudott semmit leolvasni, sőt úgy érzékelte h. nincs is venti csatlakoztatva.
Most lenne jó már legalább egy feszültségmérő. Akkor láthatnánk, hogy mennyi feszültséget kap a venti, esetleg nem kötöttél el valamit.
Amit leírtál, abból arra következtetek, hogy az alaplap nem akarja szabályozni a fordulatszámot. Ennek egyik oka lehet a kimaradozó fordulatszám-impulzusok a Sense vezetéken. Bár az is igaz, ha nem kapcsolgatja a ventit, akkor nem maradnak ki az impulzusok. Ez innentől már vak vezet világtalant dolog, és most nem megbántani akartalak, de ha nem tudunk semmit mérni, akkor tényleg sötétben tapogatózunk.
Tegnap kissé elnéztem a kapcsolást, az áramkör nem ad 5 V-ot a ventinek, csak nullát vagy 12-t. (Hiába, a fáradtság). Szóval ha csak lassan forog, és a PWM feltételezés szerint nem működik, akkor vagy elkötöttél valamit, vagy rossz a tranzisztor. (vagy a stab. IC, vagy...)
van multiméterem
utánna nézek a dolgoknak, valszeg újra megépítem
Üdv,
akkor a 3 pines ventillátort hogyan lehet szabályozni hőmérséklettől függően? Mert nem számítógépre kellene, hanem erősítő bordáját hűteni. A borda adott a ráépített 3 pines ventillátorral együtt, 12VDC/200mA, ehhez kellene egy szabályozó áramkör. Ha van valakinek ötlete...
A 3 pineseket is lehet szabályozni, csak nem olyan hatékonyan, mint a 4 pines testvéreit.
Az oldalon vannak viszonylag egyszerű megoldások, nézz szét. Kezdd ezzel:ventillátor hőfok- vezérlése
Köszi, ezt vágom, ez végül is egy hőfokkapcsoló. Én olyasmire gondoltam, hogy a ventillátor saját 3. pinjét hogyan használhatnám fordulatszám-szabályozásra, mert elvileg arra való. Úgy szeretném vezérelni, ahogy pl. az alaplap is vezérli a számítógépben. Tehát nem ki-be kapcsolva, hanem a fordulatot növelve/csökkentve. Zajcsökkentés miatt főleg.
|
Bejelentkezés
Hirdetés |





A 3 pinest ha rádugod a 4-esre, akkor nem fogja szabályozni, mert pont a kimaradó lábon jönne ki a pwm szabályzójel, ami a 3-as esetében be sincs kötve. A fent felrakott rajz pont erre van, hogy egy tranzisztoron keresztül pwm vezérléssel látja el az amúgy nem szabályozható ventilátort. És máshogy sem lehet rádugni ,mert akkor meg rossz helyre kerülnének a kivezetések és ventilátor el sem indulna.





