Fórum témák
» Több friss téma |
Ennek elméletileg működnie kellene, az 5-ös láb, és test közzé tegyél be egy 10n-os kondit, bár ennek a hiánya nem vonja maga után az ilyesféle működést.
A frekvenciát hol méred? Az IC 3-as lábán, vagy a trafó után?
A 3mas és a test között, Itt egy részlet a nyákból, hátha te észreveszed amit én nem.
Próbáld meg újra cserélni a frekvenciát meghatározó alkatrészeket (R1, R2, C2).
Mekkora frekvencia kellene Riccsusznak? Fontos az 50% körüli kitöltés is?
Igen, tehát lehetőleg 3KHz-en minél közelebb az 50%-os kitöltéshez.
Most milyen értékű az R1, R2, és a kondi?
Az R1 maradjon 1k, ezt nem lehet már csökkenteni, de nem is szükséges. R2 legyen 2.2Mohm, és a kondi pedig 100nF. Igy ~3200Hz, és 50.01% jön ki.
Egy nagyobb "részlet" sem lenne rossz a teljes nyákról...
Az eredeti alkatrészekkel nem életképes a kapcsolás?
Na sikerült hülyeséget irnom.....
Szóval:R1 maradjon 1k, R2 legyen 220k, és a kondi 1nF. Igy lesz a freki~3.2kHz, és a kitöltés 50.11%.
HY nem ismeritek azt a kpcsolást amiben 100% osan meglehet csinálni az 555 kapcsolását 50% kitöltési tényezővel söt kiszámolható pontosan a kitöltési tényező hogy mijet akarsz és nem kell bántani az ellnnálásokta csak bele kell tenni még két diodát +egy ellenálást még 1xü
ja és a kitöltési tényezőt le lehet csökkenteni 20% ra is elbirja elég a trafónak annyi és nem melegednek a cuccok se és a fogyasztás is kevesebb lesz nekem 1A res adapterrel müxödik vagy kis aksiról néha
Itt a teljes nyák, kicsit szellős a dolog
csak teszt változat . Az R1 5,7 kOhm (poti) az R2 1,8 kOhm C2 pedig 100nF. Most jön az érdekes rész, hogy ezekkel az értékekkel mérek a 3mas és test között 3,11 kHz frekit. A kitöltési tényezőről fogalmam sincs mennyi lehet. De az 50% lenne az ideális. ( Az eredeti alkatrészekkel túl magas a freki)
Minden további nélkül mérhetsz 3kHz környékén ezekkel az értékekkel. De a kitöltés nem 50% az tuti.
Minél nagyobb az R2/R1 hányados, annál jobban megközeliti az 50% kitöltést. Miután az R1-el nem tanácsos 1k alá menni, igy csak a kondival, illetve az R2-vel tudsz variálni. Nézd meg az előző hsz-t, és úgy csináld.
De az miért van hogy ha kiszámolom ezekkel az értékekkel a frekit akkor nem 3kHz jön ki és mégis annyin rezeg ?
A kondenzátort is lemérted?
Ha már feltetted a teljes rajzot, csak az 555-re összpontositva: tényleg nem ártana az 5-ös láb és a test közé egy 10-47nF értékű hidegitőkondi, lehetőleg kerámia. A tápfeszültség vonalvezetése helytelen, a szűrőelkó másik ágon táplálkozik mint az ic, igy nem tudja a zavarokat hatásosan kompenzálni, ráadásul ide is kell egy 100nF kerámia párhuzamosan a pozitiv és a test közé. Legegyszerűbb, ha a fóliaoldalon a 8-1 lábakra forrasztod, igy lesz legközelebb és igy lesz a leghatásosabb. Ha a kitöltéssel nem vagy megelégedve, akkor másfajta elrendezést kell alkalmazni, diódákkal szét kell választani a töltési, és a kisütési periódust, ahogy Kovzoli ékes magyarsággal megpróbálta leirni.
Oké, tehát akkor egy 100nF-os az 1-es é 8-as láb közzé kipróbálok, arra vagyok kíváncsi hogy, miért is nem egy ágból táplálkozik az elkó ? Illetve, erről a diódás leválasztósról, tudnál valami sematikus ábrát mutatni ?
A kondival kapcsolatban arra gondoltam, hogy nem sorba van felfűzve a tápvezetékre, hanem elágazik a pozitiv fólia kétfelé.
Itt egy rajz ha ezekkel az értékekkel épited meg 3-4kHz közt fog rezegni. Módositani elsősorban a kondival lehet (56nF). A kitöltés széles határok közt változtatható.
Na végre!! Megtaláltam a hibát. 3 hétbe került,de sikerült. A kitöltési értékek nem voltak megfelelőek. Most már hűtőborda nélkül sem melegszik,és a frekfencia is állandó. Üdv.
Sziasztok!
A következő projektemhez kérnék segitséget. Családi kérésre,egy túra motor láncolajzását szeretném megvalósitani,az olajzás mechanikus részét egy ablakmosó szivattyu motorja látná el,az elektronikai részét pedig 555-el épitett kapcsolás.. Az elektronika gyujtásra kapcsolna,esetleg külön kapcsolóval inditáskor,Bekapcsolt állapotában időközönként egy relé kapcsolását látná el,gondolom ez a legcélszerübb,relén keresztül kapcsolnia a szivatyut a teljesitményfelvétel miatt..Ill 2db potméter lenne a szabályozhatóság miatt,egyik a kapcsolás idejét határozná meg (a minimumtól a maximum ideig,pl pár percenként kapcsolna) a másik a kapcsolás időtartamát, (szinte amig egy kevés menyiségü finom olajat kipumpálna) Ezáltal az időhossz által szabályozható a kipumpált olaj is... Az időtartamok nem kell hajszálpontosak legyenek,akár kapcsolhat 3-5-10percenként is pár másodperc időtartamig ami beálitható.. Átolvastam a közel 100 oldalt az 555 ről,de gondoltam tanácsot kérek mielőtt felteszem az 555öt a mütőasztalra kisérletezni.. Előre is köszönöm.
Nagyon szépen köszönöm a segitséget!
Hétvégén igyekszek beszámolni a kapcsolás sikeres megépitéséről.. Szép estét..
Üdv.
Biztosan volt már ilyen kapcsolás, de a cirka 100 oldalhoz képest talán egyszerűbb inkább megkérdeznem, hátha valakinek van egy könnyen elérhető rajza. Egy olyan egyszerű dologról lenne szó, aminek annyi a dolga, hogy amikor megkapja a tápot, akkor utána minimum 2, maximum 8 mp-el meghúz egy relét egy pillanatra (kb. 0,5-1mp), de csak egyszer, többször nem. Akad valami hasonló kapcsolás valakinél? Bár, ha mással egyszerűbben meg lehet oldani, az is jöhet. a lényeg csak a táp megjelenése után egy késleltetett egyszeri impulzus egy relén.
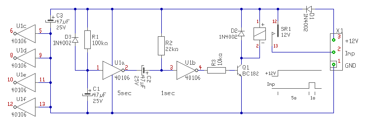
Én csak egy átdolgozott rajzzal tudok segíteni...
S egy kis segítség a rajzhoz.
Huha. Ennyire összetett lenne?
Azt hittem, valami egyszerűbb kapcsolással megoldható. Gyakorlatilag az kellene, hogy másik riasztót szeretnék betenni az autóba (a gyári mellé), viszont a gyárinak 2 zárás impulzus kell, hogy bekapcsoljon, de a beszerelendő riasztó csak egyet tud fogadni a távkapcsiról. Ezért azt szeretném megoldani, hogy mikor az új riasztót beélesítem, akkor ad egy impulzust a gyári riasztónak (ez megoldott), majd 1-2 másodperces késleltetéssel magától ad még egyet a gyári riasztónak.
Hello!
_JANI_ után szabadon.. Igaz nem 555 de hátha jó lesz számodra. üdv! proli007
555 nélkül. Ha az időket módosítani szeretném, akkor mit mire módosítsak?
|
Bejelentkezés
Hirdetés |





csak teszt változat . Az R1 5,7 kOhm (poti) az R2 1,8 kOhm C2 pedig 100nF. Most jön az érdekes rész, hogy ezekkel az értékekkel mérek a 3mas és test között 3,11 kHz frekit. A kitöltési tényezőről fogalmam sincs mennyi lehet. De az 50% lenne az ideális. ( Az eredeti alkatrészekkel túl magas a freki) 



