Fórum témák
» Több friss téma |
Fórum » Kapcsolási rajzot keresek
Témaindító: Kallai Csaba, idő: Márc 11, 2006
Témakörök:
Szia Sebi! Nagyon köszönöm a sebes választ.
Már csak neki kell lelkesedni a hibakeresésnek.
Helló !
Azt szeretném megkérdezni hogy nincs e valakinek gitár hangszedőhez zajszűrő kapcsolási rajza? Én már keresgettem de az angol tudásom miatt nem tudtam keresni az angol oldalakon esetleg mi a neve angolul a zajszűrőnek? A segítséget előre is köszönöm.
pl. keress noise filter-re ( nem tudom, hogy így nevezik gitár alkalmazásoknál is, de egy próbát megér! ) a gitár szóval kiegészítve ( ezt remélem tudod angolul!) !
Használd a Bővebben: Link Steve
Én első körbe a tápot, azaz az egyenirányítást, és a pufferelést ellenőrizném.
Sziasztok!
Egy Orion LCD tv panelhez keresek kapcsolási rajzot , vagy csak a hozzá kapcsolodó panelekröl képet , ha lehet visszarajzolt kapcsolást . Tipusa PWB-L1509 , M375352 , LN560SHLM . Elöre is köszönöm a segitséget.
Sziasztok!
Hdd kapcsolási rajzot szeretnék letölteni,tudna valaki segíteni nekem ebben?
Sziasztok.
Kapcsolási rajzot vagy hibatáblázatot keresek az alábbi müszerhez: M1T30. Eleinte error 3-at mutatott, találtam benne egy zárlatos kondenzátort. Azt cserélve error 2-lett. Félretettem, bekapcsoltam müködött. Aztán többet nem.
Üdvözlök mindenkit!
Javítok egy MAC ZX 1000 tipusu autó erősítőt.Kapcsolási rajz kellene,de ha valaki megtudja mondani a DL1 és a DL3 pozíciószám mijen alkatrészt takar,megköszönném.
Sziasztok!
Egy Orion AR 321 és 322 kapcsolási rajzát keresem! Előre is köszi!
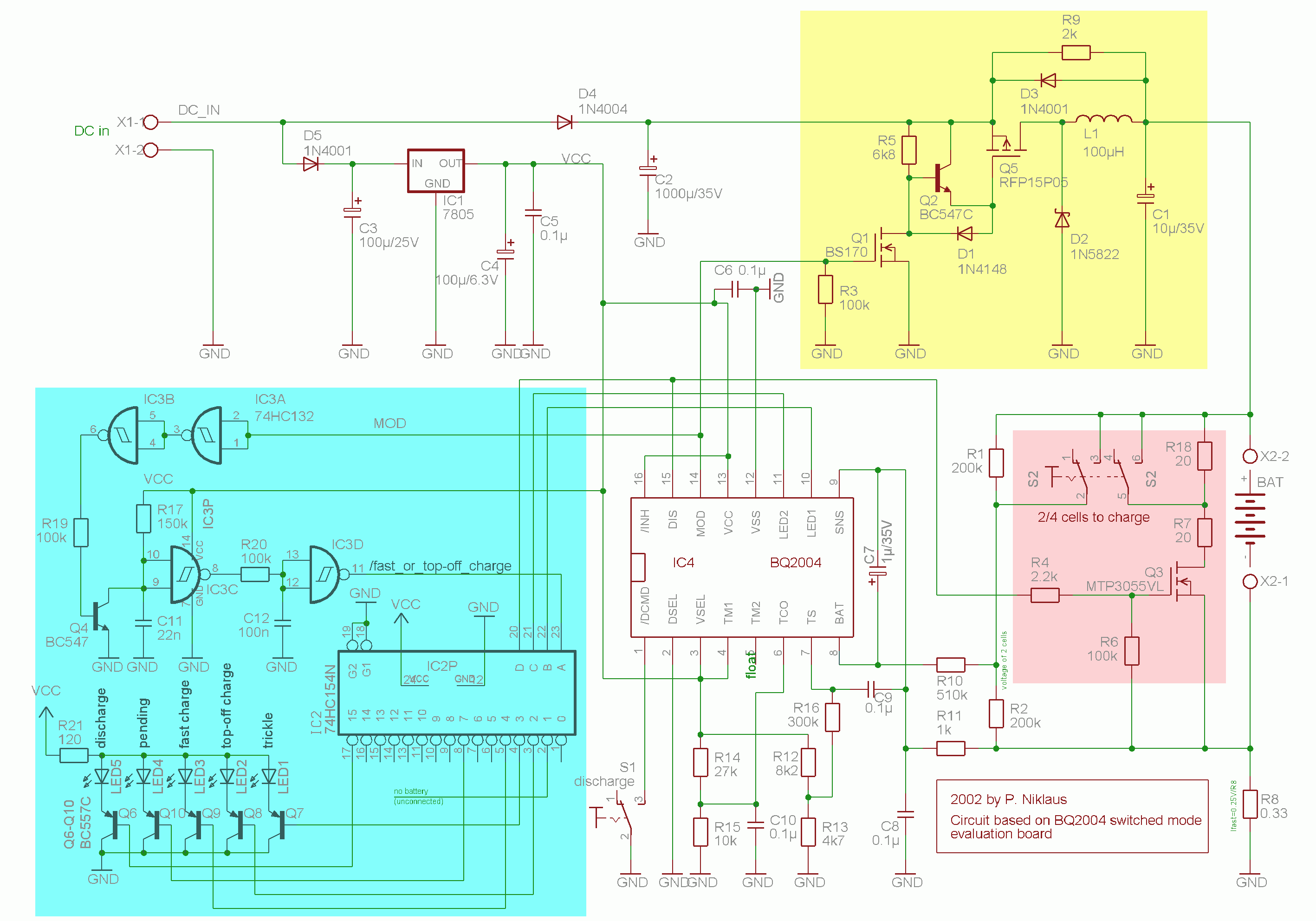
Hali!
Egy BQ2004 tip NiCd / NiMh töltő IC-hez keresnék rajzot. Az adatlapján nincs rajz. Egyet (amit mutatok) találtam, de még kíváncsi lennék más rajzra is! Előre is köszönöm!
Mér nem építed ezt meg amit mellékeltél?
Üdv!
Ehhez a PC tápegységhez keresek kapcsolási rajzot! Már kb. 20 órát dolgoztam rajta, de csak a készenléti trafó kap meghajtást, a nagy trafó nem indul el. Kösz előre is!!!
Pedig a JNC-k jól bírják, nálam lassan 10éve ezek vannak próbatápnak… Ja, már 2010-et írunk, akkor még több is!
Azért nem építem meg, mert túl kevés az infó a rajzról.
Olyan töltőt akarok építeni, ami egy cellával foglalkozik, kisüt, tölt, csepptölt.
Na, most már látom. Mi a célod ezzel a táppal? Miért akarod elindítani? Mert ha számítógéphez kell, akkor felejtős, nem érdemes kínlódni vele, 500 Ft-ért kapsz egy ugyanilyet, ami működik.Vagy ezresért egy 300 wattosat, akkor még tartalék is lesz benne... :yes:
Hobbiból javítom őket, ha sikerülne elindítani nagyon örülnék neki. Egy rajz nagyban megkönnyítené a dolgot, mert elég nehéz így átlátni.
Hali mindenkinek!
Olyan kapcsolási rajzot keresek ami egy hővédelem lenne. Az érzékelő 10K NTC ellenállás lenne. Olyat keresek ami nem fordulatszám vezérelt, hanem vagy megy a ventilátor teljes fordulaton vagy áll, ezt relével képzelem el. A kapcsolási hőmérsékletet jó lenne ha lehetne állítani olyan 40-60C fok között. Előre is köszönöm! Üdv! UI.: Mindez PC ventilátorhoz kéne (12V-os)
szia!
Nézz szét itt: Bővebben: Link
Nem kéne cikizni azokat akik felélesztenének pl. egy kapcsi tápot! Ez az egész fórum erről szól! Számtalan dolgot lehet készen kapni, mégis megépítjük, megjavítjuk, szétszedjük, összerakjuk.
Inkább villógós ledes pólót építsen?
Köszi, de már fél órát kerestem a HE-n de azok nem 10K NTC vel működnek :no:
Az miért baj? A felső oldali ellenállások értékét csökkentsd a Te NTC-d értékével arányosan.
Szia Doncsó! Köszönöm a javaslatot, még nem tudtam nekilátni, mert elromlott a nyomtatóm, és nem tudtam levenni a kapcs.-rajzot. Amint a válaszomból láthatod még csak most jutottam a gép elé. Kösz mégegyszer.
Igen, itt. Építs be egy 47 vagy 22 kohm-os potit. a soros ellenállást is vedd lejjebb mondjuk 6,8 kohm-ra. A műveleti erősítő erősítését viszont lehet, hogy növelned kellene a kisebb hiszterézis miatt az R3 ellenállás növelésével. A 741-es erősítő teljesen jó oda, de a 071 is kiváló.
Egyáltalán nem cikiztem, csak ezekkel a tápokkal rend szerint iszonyat sok munka van, ha rossz, és azért tettem oda azt a szmájlit, mert aki ilyenben látja a kihívást, és nem bontja le azonnal alkatrésznek, az tényleg igazi fanatikus! Nekem biztos nem lenne hozzá annyi időm meg türelmem! Bocs, ha úgy hangzott, de a lényeg: le a kalappal! (szerintem egyáltalán nem lehetett erre következtetni a hozzászólásomból, de mindegy, elég, ha egy valaki félreérti, aztán kész is a jóhírem
) |
Bejelentkezés
Hirdetés |





Már csak neki kell lelkesedni a hibakeresésnek.





) 



