Fórum témák
» Több friss téma |
Fórum » NYÁK-lap készítés kérdések
A témában nincs helye a nem szakmai indíttatású vitáknak, ezért a szabályszegést elkövetők azonnali figyelmeztetés nélküli kitiltásban, vagy némításban részesülnek. Ugyan így járunk el azokkal szemben, akik "blog"-nak nézik a fórumot. Ezt mindenki tartsa szem előtt!
Nagyon jó a nyák! Bár ott felül van kis szétfolyás nem az lehet az oka,hogy előtte vágtad méretre? Én mindig egy fél centivel nagyobbra hagyom a nyákot minden oldalt és utána vágom méretre mivel a szélén nem sikerül jól a vasalás laminálás általában ha nincs több hely a széle mellett!
Az nem szétfolyás hanem ott megszakadt és alkoholos filccel kijavítottam. Sajnos a nyák szélein tényleg rosszabbul szoktak sikerülni a vezetékek mindig.
Az más! Amit javasoltam azt érdemes kipróbálni én csak utána vágok méretre! Én ráérős vagyok mostanában áttolom egyszer keresztben egyszer hosszában a nyákot így jobb az eredmény főleg nagyobb nyáknál!
Köszi
A sűrűbb 6ossal kellene kezdenem akkor ezek szerint valamit. Mondjuk tény, hogy első ilyen laminálós próbálkozásom volt, érzésre csináltam az egészet, így ezt figyelembe véve tökéletes lett. Viszont most már tudom, hogy a toner jól bírja a kefés dörzsölést is, szóval majd kidolgozok valamilyen technikát rá, hogy teljesen el tudjam a papírt meg minden egyebet távolítani, amire nincs szükség. A másik probléma meg a nyomtató. Egy hete van nálam és még tanulom a kezelését. Az is lehet, hogy amiatt nem lett jó a sűrű 6 miles. Majd meglátjuk mire jutok a további próbák során. Üdv
Kellene nekem egy kb 1-2cm átmérőjű 50-60cm hosszú szilikon vagy gumi cső. A lényeg hogy lehessen hajtogatni. Arra kellene, hogy a NyÁK-fúráskor a port elszívja egy morzsaporszívóval a csigafúrótól.
Miből lehetne egy ilyet kitermelni?
Állatkereskedésből. Levegőztető cső.
Csőboltból
Nagyon olyan eszköz nincs a ház körül szerintem, amibe lehet szilikoncső, főleg ilyen méretekkel.. A gumi meg durva lenne, nehezebb vele bánni, mint a szilikonnal.
Kefénél egyszerűbb ha leoldod vízkőoldóval/vagy sósavval
A tintának meg se kottyan, de a papír teljesen eltűnik ecsettel is....
Üdv kedves mindenki!
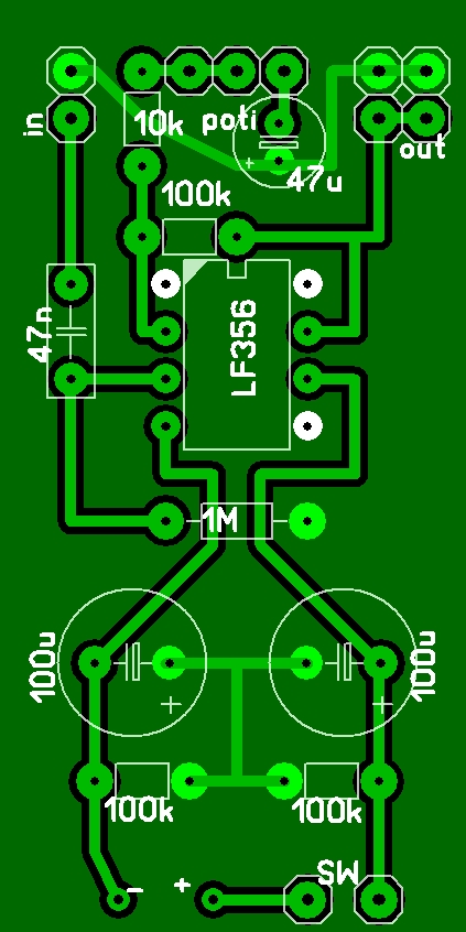
ma megrajzoltam sprint layout 5-al az első nyákom és őszintén szólva fogalmam sincs hogy jó e, illetve inkább h hol vannak hibák. ez a kicsi erősítő lenne az: http://bsselektronika.hu/index.php?id=434 ami nincs a kapcs rajzon csak annyi hogy mono in és stereo out-ot csináltam (szerettem volna )nagyon megköszönném ha valaki rápillantana a nyák tervre simon
Attila!
Én javaslom az épületvillamosságban használatos gégecsövet: hajlítható ahogy akarod, bármely villamossági boltban szerintem még ingyen is adnak egy hulladék-darabot, de métere sem több 100 Ft-nál. A következő szabvány átmérőkkel árulják: 11 mm, 13,5 mm, 16 mm, 23 mm, 29 mm, 36 mm
Szia!
Modellboltban is kapsz szilikoncsövet (üzemanyagcső néven) bár ott jóval drágább mint egy 'cső-boltban' (pl. baumax)
Szia.
Szerintem eagleval tervezd meg de ha nem megy akkor elvállalom. Látogass el az eagle nyáktervező nevű fórumba és olvasgass egy kicsit valamint találsz linkeket videó tutorialokra. Sok szerencsét a tervezéshez és jó tanulást.
oké azt is megnézegetem köszi, de akkor ez így nemjó vagy csak néhol, mert erősen autodidakta módon csináltam ezt. szóval ez működne csak előnytelen? tényleg fogalmamsincs
el vagyok veszve
Szerintem az egészet egytől egyig tervezd át mert sokkal biztonságosabb és megbízhatóbb az eagle de ha kell segítek. Én most elkészítettem neked. Ez alapján elindulhatsz.
Sok sikert.
Ez tényleg szimpatikusabban néz ki jóval de nem nagyon értem meg a program logikáját. szóval ha hajlandó vagy velem bajlódni akkor azt megköszönném, mert most az teljesen biztos hogy én ezt nem tudnám megrajzolni magamtól
köszi, simon
Nem egészen értem, hogy miért próbálod meg beállítani a SprintLayoutot használhatatlan programnak, és az Eagle-t tökéletes választásnak.
Igazad van! Attól, hogy te nem a SL-t használod attól ugyan olyan mint az Eagle. Én is a SL-t használom és egyszerűtt a kezelése mint az Eagle-nek. Ugyan azt meg csinálod mind a két programmal. De kinek a pap kinek a papné.
Szerk: Edison14-nek szól. De zoli neked adok igazat.
Szia.
Szívesen bajlódok veled hogy megtanuld az eaglet. Ez pedig emmzolee-nak és roland0327-nek szól: Nem lemondani és használhatatlan programnak akarom a SP-ot beállítani de ha már az ember nyákot akar tervezni tervezze olyan programmal ami sokkal megbízhatóbb és amit elég sok helyen használnak. Nem lemondani akarom a SP-t de aki még kezdő és szeretne nyákokat készíteni és tervezni annak ajánlom az eaglet mivel abban megtanul tervezni és lesz egy kis vizuális és térbeli gondolkodása ráadásul sokkal több hibát véthet az SP-ben mint az eagleban mivel az már megcsinálja a légkötéseket is a kapcsolási rajz alapján. Ami még lényegesebb hogy kapcsolási rajzot is létre lehet hozni az eagleval amit Sp-vel nem lehet és ez azoknál akik fejlesztgetnek és azok akik szeretnék látni hogy melyik alkatrész hova van bekötve. És az eaglenek a használatát sem nehéz elsajátítani mivel már vannak magyar videó tutorialok és nagyon jól bemutatják az eagle működését és használatát. Ha valaki nagyon meg akarja tanulni annak olyan 2-3 hétre van szüksége mire olyan gitár előerősítős nyákot mint amit pár hozzászólással előbb bemutattam 10 perc alatt megtervez. De mindenki saját akarata szerint dönt. Akinek az eagle tetszik az azzal fog tervezni akinek a SP az meg azzal.
Szerintem az eagle egy nagyságrenddel többet tud, az alkatrészkönyvtáráról nem is beszélve. És a logikát ha megérted nincs benne semmi nehézség. El kell olvasni a magyar doksit, és végig kell csinálni azt a példát ami benne van, és biztos menni fog.
De ha sl egyszerűbb akkor csináld abban. Tud p.l inverz ps-t vagy pdf-et gyártani?
Szerintem a Sprint Layoutot az Eagle-vel nem lehet összehasonlítani. Az utóbbi egy nyáktervező program, az előbbi viszont csak egy specifikus rajzolóprogram.
Ahol nincs a nyáktervvel konzisztens kapcsolási rajz-szerkesztő azt nem nyáktervezőnek hívják.
Lehet azzal is PDF-et csinálni, csak kell olyan program amivel tudunk PDF-be nyomtatni!
Senkivel nem akarok pro, és kontra vitatkozni a két programról, mert engem az nem érdekel. Tökéletesen meg vagyok elégedve a SprintLayouttal, tudok PDF-et is csinálni róla, meg mindent amire eddig szükségem volt.
Nekem az volt a meghökkentő, hogy valaki bekérdezett, hogy le tud-e valaki ellenőrizni egy tervezést, amiben volt egy műveleti erősítő. És mindjárt az jött válasznak, hogy miért használ ilyen... programot, és miért nem az Eagle-t? Nem értem, hogy ha valaki úgy döntött, hogy ezt a programot használja, és meg is tervez vele egy nyákot, akkor miért kellene valaki demagóg gondolkodása miatt mindent elölről kezdeni, hogy megtanuljon egy újabb programot használni, és aztán 2-3 hét múlva azzal meg tervezni ugyanezt a panelt? Nem is értem. A kérdése, vagyis inkább a kérése az volt, hogy le tudja-e valaki ellenőrizni. Értitek mi a probléma? (Ez pont olyan, hogy meg írsz egy könyvet aztán valaki azt mondaná, hogy ez nem jó, mert nem olyan formátumban írtad, ahogy nekem tetszene. Írd át olyanra, és segítek. Ez nonszensz.) Idézet: „Ez pont olyan, hogy meg írsz egy könyvet aztán valaki azt mondaná, hogy ez nem jó, mert nem olyan formátumban írtad, ahogy nekem tetszene. Írd át olyanra, és segítek. Ez nonszensz.” Pedig, sajnos, a HE-n erőteljesen feltörekővben van ez az irányzat egy ideje. Hurrá...
A hasonlat nem jó, jelen helyzethez semmi köze nincs! Nem mondta senki hogy nem tetszik neki és ezért nem jó a nyákterv és rajzolja újra egy másik programmal.
Csupán arra próbáltak rávilágítani hogyha más programot használna akkor a saját dolgát is megkönnyítené mert nem kellene a fórumban megkérdeznie hogy jó-e a nyákterve. (Hiszen például biztosított lenne a konzisztencia stb...)
Az eagle-ben az ember a kapcsolási rajzot rajzolja meg előbb. Hogy lehetne rossz, ha a kapcsolási rajz jó? A gond az hogy a sp tényleg csak egy egyszerű nyáktervező. Én is mondtam, hogy ha valakinek az az egyszerűbb használja azt. De a helyzet ez esetben pont az, hogy az illető az egyiket sem ismeri, akkor miért kéne egy kevesebb képességű programot megtanulni, ha a lehet egy magasabb tudásút is videókkal elsajátítani.
Egyébiránt nem tudom miért nekem céloztad a kritikát mikor nem én vetettem fel az eaglet, mindössze azt mondtam egyet értettem azzal, hogy az eagle sokkal jobb nyáktervezésre mint az sp. Ennyi. Nem óhajtok ez ügyben több nekem célzott kritikára válaszolni de csak ha már a hasonlatoknál tartunk mondok egyet én is. Trabanttal és ferrarival is eljutsz ugyan oda csak nem mindegy milyen komforttal milyen megbízhatóan, és milyen gyorsan. Aki tud az meg segítsen a kérdezőnek és meg van oldva. Emmzolee ezek szerint értesz hozzá, kérlek segíts az illetőnek.
Nem neked céloztam a kritikát, csak láncba szedtem a válaszomat, és mivel abban a témában éppen te szóltál utoljára, gondoltam mindegy, kinek írom.
Én is lezártam a témát.
Tényleg kár ezen vitázni, ki ezt, ki azt szokta meg, illetve használja. Én használom mindkét programot, az egyszerű áramköröknél ahol nem szükséges a kapcsolási rajz, vagy mondjuk csöves áramkör és nincs az Eagle-ben csövem akkor a Sp használom, a bonyolultabb áramköröknél, meg ahol jó lenne a kapcsolási rajz is az Eagle-t használom. Van ahol az egyik, van ahol a másik a praktikusabb. Szerintem a felhasználhatóság dönti el, hogy hová melyik jobb!
Tiszta jó ez a téma, ha éppen nem arról vitáznak az ittlévők hogy a fotós vagy a vasalós eljárás a jobb, akkor már arról hogy eagle vagy sprint layout. Csak úgy félve megkérdezem, mielőtt engem is belevontok a vitába, nem lehetne magával a témával foglalkozni? Mert ebből a 744 oldalból legalább 100 csak az ilyen vitákról szól. Lehetett volna úgy is válaszolni a kérdezőnek, hogy először tanuld meg az SP mert sokkal egyszerűbb és könnyebb kezelni, aztán ha megy akkor jöhet az eagle ami kicsit bonyolultabb, de többet tud. Ennyi és nincs vita. Sosem értettem hogy hogyan lehet ilyen apróságokon összekapni. Úgy látszik van akiknek túl sok a szabadidejük..
|
Bejelentkezés
Hirdetés |




Nagyon olyan eszköz nincs a ház körül szerintem, amibe lehet szilikoncső, főleg ilyen méretekkel.. A gumi meg durva lenne, nehezebb vele bánni, mint a szilikonnal. 





