Fórum témák
» Több friss téma |
Sziasztok!
Végigolvasva az ultrahanggal foglalkozó témákat, nem találtam erre vonatkozva összefoglaló infót. A feladat az lenne hogy egy ultrahangos riasztó modult kellene összehoznom autóba. A jelet egy AVR ( pl:mega8 ) fogadná egy ADC lábon, és ez is vezérelné az UH hangszórót. Szerintetek EZ és a párja teljesítményben elég ? ( vagy esetleg sok is ? ) Az első felmerülő probléma hogy az adót 12Vról hajtanám, de ugye a mikróvezérlő kimenete csak 5V-os. Így valami tarnyót kell alkalmazni. Az elképzelésem az adó, képen létszik. Jó ez így ? Az adónak 40Khz kell. A vevő rész már kicsit bonyolultabb. Ahogy nézegettem szkóppal, kb 0.1-0.5V-os jelem van a vevőn. Ezt kéne egyenirányítani pufferelni, meg erősíteni kb 2.5 V köré. Ez menne az AD átalakítóra, és ennek a változását figyelném ( végülis az amplitúdót ). Valahogy jólenne majd az erősítés változtatásával az érzékenységet állítani, potival. Hogy tudnám ezt megoldani? Előre is köszi...
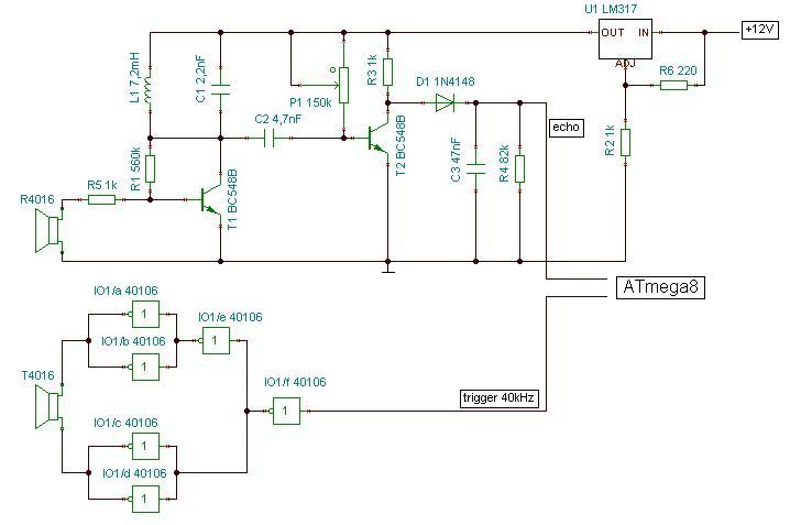
Ez az adó megfelel, de váltakozóárammal kell vezérelni, pl.így (kép)
Ezt néztem a cikkedben
![]() Ha csak rákötöm egy függvénygenerátorra az adót, 40 Khz-es négyszögjelet adok neki, akkor tökéletesen működik
Az a lényeg, hogy az adóra olyan jelet kell kötnöd, amelynek a polaritása is változik (-5V...+5V) - ilyen jelet tud előállítani a függvénygenerátorod. Az AVR - el viszont csak olyan jelet tudsz előállítani, hogy : 0V...+5V , ezért kell használni valami olyan áramkört ami ebből váltóáramot állít elő :yes: .
Értem.
Csak az a gondom hogy én 12V-ról hajtanám az adót. Ezt hogyan tudom megoldani ezzel a kapcsolással ? Vagy ez a rész így egy az egyben jó nekem is ? Rajzolsz nekem egy kaprajzot az adóra, az Avr kimenetétől az adóig ha szépen megkérlek ? A másik gond a vevő rész, nekem végülis egy kb 2.5 V-os Dc szint kéne, aminek a változását figyelem, föl vagy le. Hogyan tudom ezt megoldani ?
Szóval a megoldandó feladat pontosan: adott egy autó aminek a belső terét kellene figyelni ultrahang technikával. Ugye az autóban 12V van, ígyhát erről üzemelne a kapcsolás. Az AVR elé persze kell egy 7805 de az nem nagy cucc.. Viszont az UH adót tálán érdemesebb lenne meghajtani a 12V-ról. Illetve mint kiderült már, az nem is jó a plsz minus táp miatt. Az adó adatlapja 20 V vrm max-ot ir. És 40Khz-es négyszög jel kell neki. Ezt elő tudom állítani a Mega 8-el de nem tudom hogy lehet ezt megoldani hogy jó legyen az adónak.
A másik a vevő oldal. A végeredmény ott az lenne, hogy egy 2,5 V-körüli DC jelet kapcsolok az AVR ADC lábára a vevőröl, és annak a változását figyelem, és ha egy bizonyos százaléknál nagyobb az eltérés, akár le akár föl, akkor működésbe lép a riasztó. De ezt sem tudom hogy lehetne megoldani köszi előre is
A folyamatos ultrahang előállítása nagy energiafelhasználással járna, ezért praktikusan 1:10 arányú 40 KHz-es aplitudó impulzusmodulált jelet küldünk az adóra.
Ez a 4KHz -es moduláció 7,5 cm hullámhossznak felel meg a hangok birodalmában. Ennek a hullámhossznak a negyed része határozza meg a rendszerünk felbontását, érzékenységét. A vevőt úgy helyezzük el az adóhoz képest, hogy a lehető legtöbb ablak- és ajtó felületről kapjunk visszaverődést. A vevő jelét erősítjük, amplitóhatároljuk, egyenirányítjuk, kiszűrjük belőle a 40 KHz-es vivőt. Az így kapott 4 KHz-es négyszögjelet és az eredeti modulálójelet egy fázisdetektorral öszehasonlítjuk. A fáziskülönbség közel állandó lesz mozdulatlan utastér esetén, de a jel útjában fellépő néhány cm-es elmozdulás nagyértékű fázisugrásokat eredményez, amit akár AVR-el, akár egyszerű csúcsegyenirányítás után riasztó működtetésére használhatunk. Figyelhetjük a változás nagyságát, a változás sebességét, vagy mindkettőt. Az érzékenység beállítása úgy történik, hogy megengedünk egy maximális eltérést, amit figyelmen kívül hagyunk. A fázismoduláció alkalmazásával nem lesz kritikus az elhelyezés és nem szükséges az érzékenységet rendszeres állítgatni.
Egy kapcsolási rajz, esetleg programkód is jól jönne most nekem. Én hasonló dolgot szeretnék megvalósítani, de inkább PIC-el, más funkciókkal is felvértezve.
Nem tudok sem rajzot, sem kódot adni.
Javaslom, ne mondj le az alkotás öröméről. Ha belegondolsz, PIC -el ez alapfokon nem túl bonyolult feladat. Az ultrahangos kisérletekhez nagy előny egy szkóp, jó ha két sugaras.
Az ultrahangos távolságmérős cikk szerzője ígért nekem kapcsrajzot, az jól jöhet. Szkópom meg van
Az alapelvet sem igazából értem az a gond. Biztos vagy benne, hogy ahogy leírtad, tényleg úgy működik?
Ki tudnád fejteni bővebben egy picit?
Nincs ilyen garantáltan működő, utángyártható piacképes készülékem, de a terv lényegét leírtam.
Más célra, 20 KHz környékén működő analóg rendszert építettem régen, ami nagyon jó játék volt. Azt gondoltam tovább, mikor megláttam a topic címét. Konkrétan mi az, amit nem értesz? Kérdezz és megpróbálok válaszolni. (Az alapelv: a megfigyelt tér viszhangjának a fázisát figyeljük. Ha bármi elmozdul, ez a fázis megváltozik. Az amplitudóval az a baj, hogy mindig állítgatni kell az érzékenységet.)
A távolságmérőt úgy ahogy van, érdemes lenne erre a célra kipróbálni. Ha elég a reflektált jel, sinen vagyunk.
Az nem világos, hogy miért kell a moduláció? A visszajövő 40KHz fázisát nem elég nézni?
A 40 KHz 8,5 mm -es hullámhossz. Túl érzékeny lesz szerintem. Ha a szél picit mozdít a gépen, már riaszt.
Legegyszerűbb megmérni.
Szerintem fölösleges a fázis figyelésével szórakozni. Nagyon megbonyolítja a kapcsolást, meg a kezelést. Jobb úgy az tény, de szerintem az autóba elég az amplitúdót figyelni. Nézed a bejövő jelet, egyenirányítod puffereled, erősíted, amiből már egy jól mérhető DC szint lesz, amit figyelsz a mikrovezérlőben lévő AD átalakítóval.
Ha megváltozik a tér, változik az amplitúdó. Az érzékenységet meg egyszerüen az erősítés mértékével beállítod (akár poti, hogy utólag is lehessen állítani) szerintem... de javíts ki ha tévedek
Próbáld ki.
Bármit megváltoztatsz, utánna kell igazítani az érzékenységet. A bonyolultság a megvalósítástól függ.
Köszi, ez nagy segítség
A kapcsolás adó részét értem is, csak azt még el tudod mondani hogy a vevőnél milyen jelet kapok ? Szóval hogy mit kellene figyelnem az avr-el ? Ez egy sima DC jel lesz ?
A kimeneten analóg jelnek kell lennie, szóval ezt rákötheted AD átalakítóra. Az analóg jel nagysága attól függ, hogy milyen mértékben verődnek vissza az ultrahangok.
Köszi
Elkezdem összerakni egy próbapanelen, aztán ránézek szkóppal a kimenetre, kíváncsi vagyok hogy néz ki. Biztos lesz még kérdésem hozzád az építés során (természetesen a pont a tied )
Majd írd meg hogyan működött és kösz a pontot
Sziasztok!
Az lenne a problémám, hogy adott egy ultrahangos szenzor autóba és nem tudom, se a lábkiosztást, se működési elvét és leírást se találok róla sehol. http://www.bardiauto.hu/webshop/felszerelesi-cikkek/elektromos-fels...000.39 Pontosan egy ilyen darab, az lenne a kérdésem, hogyha a lábkiosztásokat tudja valaki, azt megköszönném és hogy ez használható-e külön is vagy csak egy meglévő rendszer részeként. A választ előre is köszönöm! |
Bejelentkezés
Hirdetés |












