Fórum témák
» Több friss téma |
- Ez a felület kizárólag, az elektronikában kezdők kérdéseinek van fenntartva és nem elfelejtve, hogy hobbielektronika a fórumunk!
- Ami tehát azt jelenti, hogy a nagymama bevásárlását nem itt beszéljük meg, ill. ez nem üzenőfal! - Kerülendő az olyan kérdés, amit egy másik meglévő (több mint 17000 van), témában kellene kitárgyalni! - És végül büntetés terhe mellett kerülendő az MSN és egyéb szleng, a magyar helyesírás mellőzése, beleértve a mondateleji nagybetűket is!
Ez egy életveszélyes kapcsolás, sürgősen felejtsd el!
Sziasztok! Azt szeretném kérdezni, hogy egy ellenállás hány fokig melegedhet körülbelül, és hogy meg-e tud sülni? Érdekelne, hogy mitől függ, és hogy van-e vmiféle határ. Nekem most egy aksitöltőben van egy ellenállás, ami nagyon melegszik, de mással nem tudom csökkenteni a teljesítményt... Nem tud valaki egy kapcsolást, amivel teljesítményt lehet szabályozni? (A 10Wos ellenállás is melegszik, de azt még épphogy bírom fogni.)
Az akkor olyan 40 egynéhány fokos. Simán belefér az 50-60 netán 80 fokos határig. De ha zavar, tegyél be a helyére egy 15-20W-os, ugyanolyan értékűt.
Először is köszönöm a segítséged!
10ohmos huzalellenállásokról van szó, a 10Wosat épphogy bírtam fogni, míg a 2Wosat már egyáltalán nem, mert megsütött. Ha nagyobb a teljesítménye, akkor mi változik a melegedést kivéve?
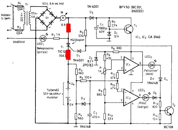
Erről a kapcsolásról van szó, az ampermérő helyén van az ellenállás, mert ha nincs benne, akkor az aksi, melyet töltök, felvesz akár 1,5A-t is, amikor az aksi csak 4Ah-s. Ha a 10W 10ohmos van benne, akkor már csak 0,35A-t, ami sztem jó, de a feszültség túlzottan leesik. Ezt szeretném valahogy szabályozni, úgy hogy a feszültség kevésbé essen. Több ellenállás kapcsolására gondoltam, de a hely fogyóban van. És a feszültség esés is problémát okoz.
Ahogyan töltődik az akksi az idő múlásával, annál kevesebb áramot fog felvenni. Ezzel arányosan a feszültség is növekedik majd a sarkain. Minél nagyobb az ellenállás, annál lassabban töltődik az akkumulátor, és annál lassabban növekszik a kapcsain a feszültség.
Tehát türelem, a feszültség emelkedik majd, csak ki kell várni.
Idézek a cikkből:
,,A főáramkör teljes soros ellenállása elegendő ahhoz, hogy az áramerősség értékét egy biztonságos szintre határolja" Tehát tudja, hogy mennyivel kell, hogy épp töltse? Nem véletlenül automata akkumulátor töltő néven találtam rá?! ANNYI a különbség a kapcsolás, és a töltőm közt, hogy én 19Vos trafót tettem bele, és kb 2A-eset, de ezt nem tudom pontosan, 1A-vígan kijön belőle. Én 12Vosat töltök, mely 2,3,4Ah-s. Az 1ik srác mondta, hogy kell bele az ellenállás... Mégsem kell bele semmi, csak így ahogy van, mert automata?
Kissé nagy a trafó feszültsége...
Egy tanács: az áramkorlátozó ellenállást építsd a tirisztorral sorba, mondjuk az anódja után. Ha így van bekötve, akkor a komparátorokra mindig kellő tápfeszültség jut. Idézet: Nem a katódra gondoltál? Mert, ha jól tudom, akkor ha az anóddal kötném sorba akkor a tirisztor előtt lenne, ahol most is próbálkozok... Egyébként, mekkora ellenállást tegyek oda szerinted, és akkor jó lehet, tehát a töltő vajon tudná magától, hogy mikor mennyit kell töltenie? „Egy tanács: az áramkorlátozó ellenállást építsd a tirisztorral sorba, mondjuk az anódja után.”
Szewasztok!
Nemtudom ide tartozik e, de lenne egy kérdésem. Épitettem motorkerépkárra egy Ledes hátsó helyzetjelző/fék lámpát, s aki csinálta az 4 leddel oldotta meg a helyzetjelzőt (legalsó 8 led, ami 4 volt) de én ezt 8 ra szeretném módositani. Mit hogyan kell átrajzolnom a NYÁK on hogy működjön 8 leddel? Aki tud nekem segiteni irjon! Vagy amit csatoltam Nyákot(JPG) rajzolja át ugy hogy jó legyen, mert én nagyon sötét vagyok ehhez Köszönöm!
Sziasztok
L293-as ha 3db ceruza ellemmel használom akkor mennyire érzékeny arra ha lemegy a fesz 4,5V alá?
Nincs áramérzékelés vagy árambeállítás ennél a töltőnél, úgyhogy simán túlmelegedhet az akksid. Jó ez az ellenállásos árammaximalizálás.
A rajzon látható két helyen próbáld ki az ellenállást (vagy izzót). Szerintem mindkét helyen működőképes a dolog. Az a lényeg, hogy a D2 dióda közvetlenül a trafóra (Graetz) kapcsolódjon. Az akkumulátor kapacitásához igazítsd az ellenállás értékét, hogy a maximális áram ne lépje túl az amperóra-kapacitás egy tizedét (4 Ah-400mA).
Szia!
4,5-36 voltig működik, úgyhogy 4,5 alatt meghal.
Az ellenállást már próbáltam a tirisztor előtt, de akkor közvetlen a graetz +pontjára kötöttem. (Ja és nagyon melegedett. Feltétlen ellenállást szeretnék bele, nem pedig izzót.) Szeretném kapcsolhatóra. Csak az a baj, hogy a 10Wos az ami, nem melegszik, vagyis éppen, hogy nem süt, de 10W-osakkal meg nem tudom telepakolni, a hely miatt... Miért hagyták ki ezt belőle? Ezt nézd meg légyszíves!
Köszi. Nem tud valaki valami h-híd ict ami megy 4,5 volt alatt is?
Üdvözlet!
Egy kérdésem volna. Itt biztos kapok választ rá. Lefotóztam, amit keresek. Ezt a dugaljzatot, dugót, vagy nem tudom, mi a neve - keresem, hol lehet kapni ilyet, vagy egyáltalán, mi a neve, hogy meg tudjam keresni. Ha kell, írok méreteket. Ez egyébként egy notebook 3 Amperos autóstöltő átalakítója lenne, amit amúgy én kreáltam a netbookomhoz, és szeretnék mégegy ilyet csinálni egy másik netbookhoz, hogy tudjam tölteni az autóban is, csak sajnos nem emlékszem, honnan szereztem ezt a dugót. Kérlek, aki ismeri, segítsetek! Előre is köszönöm a választ! A 3 forumba nevű kép az egész kütyüt ábrázolja. A 2 forumba nevű kép pedig azt a részét a kütyünek, amit keresek, a másik oldala megvan. (bár igazán annak sem tudom a nevét)
Tegnap miközben írogattam csináltam is, fél2ig voltam fent, és csináltam, próbálkoztam. Úgy is próbálkoztam, hogy az ampermérő helyére tettem és ezek az értékek jöttek: (2Wosak)
- Ellenállás nélkül 1,3A - 4,7 ohm 0,58A - 6,8 ohm 0,44A - 10 ohm 0,35A Ha pedig az aksi elé tettem a 10W-os ellenállásokat, akkor is csökkent a töltés, elég jól tudnám úgy is szabályozni, de bárhova teszek bármekkora ellenállást, így is úgyis melegszik. Mindjárt kipróbálom izzóval is. Azt nem tudom, hogy a komparátorok feszültsége nem változik, ha ide meg oda teszek ellenállást? Mert tudom, hogy kell állnia a potinak, de ha lejjebb tekerem, akkor már éppen hogy, de világít a zöld LED, de nem kapcsol le a töltés. Erre nincs befolyással az ellenállás, ha pl. az aksi elé teszem közvetlen?
Jó, akkor a korlátozót az aksi elé fogom kötni közvetlen. Még van egy kis dolgom, de még délelőtt letesztelem az izzót is. Kösz!
Üdvözlet!
Házi vízművem tartályból veszi a vizet, erről működik pl. a zuhany, csap. A tartály feltöltését szeretném automatizálni. Ehhez úszókapcsolók beépítését terveztem, amely a kútban lévő szivattyút szabályozza, ill. a vízmű szárazon futás elleni védelmét. Két kérdésem van: -mennyire megbízhatóak az úszókapcsolók érintésvédelmi szempontból (vízműben sem kifejezetten bízom) -jelenthet-e problémát a tartály feltöltése közbeni vízvétel. Érdemes-e úgy megoldani, hogy a kettő egyszerre ne működhessen? Kútszivattyú használati utasítása szerint a kinyomott víz testtel nem érintkezhet... Köszönöm a válaszokat!
Szia!
Be kell tartani az érintésvédelmi előírásokat, és akkor nem lehet baj.
Szewasztok!
Nemtudom ide tartozik e, de lenne egy kérdésem. Épitettem motorkerépkárra egy Ledes hátsó helyzetjelző/fék lámpát, s aki csinálta az 4 leddel oldotta meg a helyzetjelzőt (legalsó 8 led, ami 4 volt) de én ezt 8 ra szeretném módositani. Mit hogyan kell átrajzolnom a NYÁK on hogy működjön 8 leddel? Aki tud nekem segiteni irjon! Vagy amit csatoltam Nyákot(JPG) rajzolja át ugy hogy jó legyen, mert én nagyon sötét vagyok ehhez Köszönöm!
Szia!
Inkább a kapcsolási rajzát csatold. Így jobban lehetne látni, hogy miről van szó.
Hello!
Hűha! Mi 30? Mi mennyi? Ezt azért lerajzolhattad volna, mert így nem tudlak követni.. - Ellenálláson de a tranzisztoron a teljesítményt kell elfűteni. Tehát ha az áram-feszültség-ellenállás hármasból legalább kettő nem ismert, nem lehet megmondani a teljesítményt. (Gondolom, ezt Te is olyan jól tudod mint én, csak a kérdésnél ezt nem gondoltad át.) - Tehát, valami konkrét kapcsolást, feszültség-áram értékeket, kellene írni, még ha az fikció is, mert anélkül nem lehet állást foglalni. - Az sem mellékes, hogy a tranzisztor analóg módon, vagy kapcsolóüzemben fog működni.. De javaslom, hogy telepítsd fel a TINA demó verzióját (mint én) és akkor könnyen le tudod rajzolni, sőt szimulálni is tudod az áramkört. Mindjárt egyszerűbb lesz a helyzet. üdv! proli007
Hello!
Szerintem erre gondoltál.. üdv! proli007
Itt a lay file, ha át tudod szerkeszteni hogy jó legyen ahogy én szeretném, 8 leddel, nagyon hálás lennék.
De amugy ha 4 el ilyen bekötés szerint működik, akkor ugyanúgy 8 al miért nem megy?
Sziasztok!
Van 1 tárcsakondim, amin a szám 474. A muldkor mondtátok, hogy az utolsó szám a "0"-kat jelölik. Tehát akkor elvileg: 4.7uf, 47pf, 470nf??? Jól mondomk vagy tévedek? válaszokat előre is köszi. Egyépként egy 47uf tárcsakondit keresgélek |
Bejelentkezés
Hirdetés |















