Fórum témák
» Több friss téma |
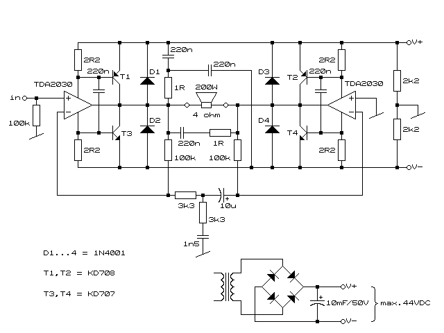
Sziasztok érdekel ez valakit tda 2030 200w
http://mycaramplifiers.com/200-watts-amplifier-tda2030-8.html de nyak rajzom nincs az kelene
Hali! Ezt néztem ki magamnak, ebbe lehetne darligton tranzisztort rakni, vagy hülyeség amit mondtam?
Értem, és mihez szeretnéd használni? Lehet hogy tudok valamit hozzáfűzni vagy esetleg más erősítőt ajánlani
Hali! Csak otthoni használatra szeretném használni, esetleg néha buliba. Nem szeretnék nagyobbat mert az ősök kidobják az ablakon.
Esteleg szeretném tovább fejleszteni 5.1 hangrendszerré. 1DB TDA+tranzisztor, 5db sima TDA, de ehhez már nagyobb táp kell. a mostani táp teljes terhelésnél (200W os izzó) 33-35V és 8-9 ampert ad le. Ez gondolom elég a TDA2050+tranzisztor/2DB sima TDA2050-hez.
Én a darlingtonnal nem probálkoznák
Nézd meg a bétamenetüket !!!
A táp az teljesen oké, az elég lesz. Én azt mondom hogy csak a mélynyomóhoz tegyél tranzisztorral megfejelt 2050-et. Sima hangszórókhoz bőven elég tranzisztor nélküli. Bár ha KIT-et vettél akkor ez nem fog összejönni.
Ezekből nagyon szép 5.1-es rendszert lehet csinálni!
A TDA2030-ra semmiképp nem köthető 6 Ohm-os hangfal? 25-30W-osak lennének.
Üdv!
Nem tudom, ezt az infót honnan vetted. Az adatlapban, ha megnézed pl. az "Output Power vs. Supply Voltage" grafikont, akkor láthatod, hogy ott 4ohm is fel van tüntetve. A 6ohm éppen a nyolc és a négy között van, tehát csak egy megfelelő nagyságú tápegységről kell gondoskodni. Az említett grafikonról leolvasható, hogy az általad használni kívánt tápfeszültséghez milyen teljesítmény érték tartozik, nézheted a 4ohmosat, és ehhez a teljesítményhez választod meg a megfelelő terhelhetőségű tápegységet.
Egy 14V/3,5A-es trafó hajtaná a rendszert, a táblázat alapján nekem bőven elég teljesítményt nyújt. Akkor hosszútávon se károsodik ez miatt az erősítő, jól értettem?
Csak mert a 6Ohm-ot nem is említi a leírás.
A hangszóró impedanciája a szempontunkból a kimeneti áramerősségre hat. Azaz 4 ohm esetén megközelítőleg dupla akkora a kimeneti teljesítmény, tehát ha állandó a feszültség, akkor a kimenet áramerőssége is dupla akkora, mintha 8 ohm lenne a terhelés.
Tehát ha 4 ohm-ot elbír egy végfok, akkor a 6-ot mindenképpen, hiszen kisebb lesz a terhelés. Ez nagyjából igaz, de csak az erősítők egy részére, pl. a csöves végfokokra nem, mert ott be kell tartani a hangszóró impedanciáját (kimenő trafó miatt)
Szerintetek egy pár tda2030 végfoknak (alap kapcsolás) elég lenne 15v és 2.1A 60va trafóból?? Nem erőműnek kellene..
Természetesen! Nyilván nem lesz teljesen kihajtva az IC, de teljesen megfelel neki.
Ok köszi a választ.A nagyobb problémám az,hogy 33.1v -ról ment eddig,és ahogy tekertem a hangot fel,úgy esett le a tápfeszültség 25voltig. Természetesen torzított stb.. A trafóm 30w semmi infóm nincs róla,analóg beltéri műholdvevőből bontottam.. Gondolom kicsi neki,és láttam vaterán egy sabil tápot az említett értékekkel.. A másik bajom,hogy tegnap véletlen szétlőttem a végfokot,és elhaltak a szintén bontott 2030a-k.Holnap tdabolt aztán fojt köv.Viszont szerintem azért halt meg mert magas frekin begerjedt és már régi is volt.. Minden a légszerelés tudományával készült,test üzemben..
Lehet, hogy a trafó a kicsi, de az is lehet, hogy a tápegység többi része volt gyenge. 4700µF minimum (nagyon minimum) és érdemes 6A-esnél nagyobb diódahidat alkalmazni.
A feszültségesést okozhatta még vékony tápkábel. Erre érdemes odafigyelni. Ha a melegedést el akarom kerülni, 2A/mm^2-es áramsűrűséggel számolok, tehát kivett amperenként 0,5mm^2-es kábelt használok. A kör területe
szóval táp egyutas,10.000mikrós kondi van benne,a diódák(nem kicsik az biztos,típust most nem tudok) de megnézem és leírom,a tápkábel lehet még a baj,mert az 2x 1mm primer oldalon,és 1mm a szekunder oldalon.. Most,hogy így beszélünk róla,valami rémlik.A quad 405nél használtam 2.5mm primer oldalon,és szekunder oldalon is.. Csak ugye ez nem erőműnek készül,hanem egy laptop mellé,meg ugye test üzemben van,és erre tényleg nem gondoltam.. Köszönöm a tippet.Holnap 3x1.5 primer kábel,1.5 szekunder a végfokoknak.Viszont a gerjedésre visszatérve azt is átgondoltam.Azt ott rontottam el,hogy van a hangszínszabályzóm(előerősítő kinek hogy..) az nem arról a trafóról kapja a tápfeszt.hanem egy kibelezett adapterről.. Ugye ott is él a "grund" játék.Mindent rávettem a végfok részéről a 0 pontra,ami esetemben a - oldal.. Na,most ez eddig jó,és megvan a csillagpontom,mindaddig ameddig a hangszínszabályzóm "grund"-ját nem kötöm rá a végfoktrafóm grundjára,amivel csinálok egy hurkot,és egy nagy gerjedést.Ami kinyírta az ic-ket.Megoldás ebben az esetben,keresek egy szekunder csapot,ahol akkora feszkom,hogy diodázva,és pufferolva pont jó legyen az elöfoknak,és ezzel megoldva a hurok,és ténylegesen minden csillagpontból lesz grundolva. Valaki javítson ki ha tévedek,vagy baromságokat írtam le az imént. Köszi mégegyszer
Üdv!
A primer oldal vezetékének az 1mm-es átmérőjű drót elég lesz, hiszen 0,75mm2 -> 1,5 A -> 1,5A * 230V = 345W, ennyi nekünk bőven elég. A szekunder már máshogyan alakul: 0.75mm2 -> 1,5A -> 1,5A * 33,1 = 50W, ez is elégnek kell, hogy legyen, de nem árt még egy vezeték, vagy egy vastagabb. Az előfok valóban tud csinálni ilyet, ha, mint írtad nem egy potenciálon van az előfok és a végfok földpontja. Ez akkor fordul elő, ha összevissza vannak a tápegységek, esetedben dugasztáp, azokban a 0 pont nem szokott földelve lenni. Még ha csak földhurok alakult volna ki, akkor leginkább csak búgni szokott. Bár az ördög nem alszik. A végfok trafójáról érdemes kialakítani az előfok tápját is, mint írtad. Másik megoldás, ha nincs szükség nagy áramerősségre (<10mA), akkor meg lehet oldani egyszerű két ellenállásos feszültségosztóval, ha nagyobb áram kell, akkor Zener-diódával: így a mindkét tápfeszültség földpontja ugyanarra a potenciálra fog esni.
sziasztok
ez nem menne esetleg 12V-tal?
Üdv!
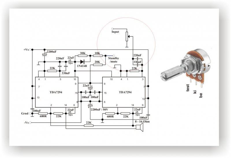
Eddigi tapasztalataim szerint egy végfokozatot nyugodt szívvel lehet kisebb tápfeszültségről járatni, nem kéne, hogy baja legyen. Azonban a nagyobb tápfeszültség könnyen tönkreteheti a végerősítőket. Tehát 16V helyett (szerintem) 12V nyugodtan mehet, kisebb lesz a teljesítménye, amin még nem torzít. Egyébként ez a TDA2030 alapkapcsolása, érdemes az adott alkatrész adatlapjából tájékozódni, sokat lehet belőle tanulni, választ kapni. ADATLAPKATALÓGUS
Hali. Azt szeretném kérdezni hogy: van nekem egy TDA2030 as ic-vel hajtott erősítőm. Ezt egy sima tápegységről üzemeltetem, de ez a táp nem nagy teljesítményű ( nem stabil 12V, 400mA) Rá szerettem volna kötni a számítógép tápra de arról nem ment. Akkor utána kipróbáltam egy másik tápegységgel (stab. 18V, 2A, kapcsolóüzemű táp) de arról sem ment. Mi lehet az oka? (én a túl nagy áramerősségekre gondolok..)
Valamit elronthattál a bekötésnél, mert működnie kellett volna. :yes:
Itt van néhány kép. Ugyan így kötöttem be mindent, ahogy itt van. Esetleg a diódák?
És még egy kép az adatlapon szereplő tápegységről(ha jelent valamit; szimmetrikus)
Ha hazaérek akkor átkábelozom,kicserélem az ic-ket,és megcsinálom a végfoknak a tápjáról.. Csapolás mint mondtam van bőven.Leírom a tapasztalatokat.Egyébként tetszik a tda kapcsolás,mivel egyszerű,elbni nem lehet.. És a körülményekhez képest nem szól csúnyán..
Megcsináltam minden ok,csak most úgy rendesen halom a brummot... A hangszínszabályzónak 1000mikrós kondit raktam és egy 2n4001es diódát.. szóval most kicserélem az 1000mikrós kondit nagyobbra.. hátha..
1000mikro 16v helyett 6700mikro 16v,kicsit halkult..
Udv!
A kérdésem az lenne, hogy egy ilyen erősítőt szamitogepről hajtanék meg, es tennék ele egy stereo potmétert. Úgy kötöm be, hogy a jelem GND ja közös a potméter mindkét csuszkáján, s a két bemenő szálat pedig szépen bekötöm a potméter egy egy ágára? ez így nem lesz gond? köszi a segítséget
Na a szitu a következő. A hangkártyából nyíl egyenesen a végfokba kötve a jel -semmi alapzaj
A hangkártyából az előerősítőn keresztül kötve erősen brummos.Próbáltam hosszú,rövid kábelozással,1000mikrós kondit a hangszín tápjából cseréltem 6700ra+3300+2700 rákötve ahogyan kell.Minden csillagpontból megy,oda ahova kell.Átnéztem mindent.A hangszín 9v-16v között kaphat,most kap 14.2v-ot.Az eredmény szintén brumm.Szóval feladja a leckét nem gyengén.Tuti hogy az előerősítőben van valami árulás.Gondolok az ic-re.Lehetséges hogy az ic csinálja nekem a brummot?És a nagyfrekvenciás gerjedés is megvan még (tekerem fel a hangerőpotit,és úgy erősödik,cifrázódik a brumm,és a többi nemkívánatos jel ).Ez az előerősítő volt a quadomba,és szerintem ott is az égette el az egyik ellenállatot.. Másra fogtam.. de akkor biztosan más a bibi.. Na akkor a lecke feladva. Az ic az előerősítőbe ta1524 Valakinek valami ötlet?? Én kikészültem már agyilag..
Természetesen nem gond, csak a megfelelő előírás szerint kösd azokat be, ahogy a kép is illusztrálja.
Az egész rendszerről működés közbe, összedugva tudsz nekünk egy képet küldeni? lehet hogy segítene.
megpróbálok valamit képet csinálni.. Estére felrakom..köszi
|
Bejelentkezés
Hirdetés |





Esteleg szeretném tovább fejleszteni 5.1 hangrendszerré. 1DB TDA+tranzisztor, 5db sima TDA, de ehhez már nagyobb táp kell. a mostani táp teljes terhelésnél (200W os izzó) 33-35V és 8-9 ampert ad le. Ez gondolom elég a TDA2050+tranzisztor/2DB sima TDA2050-hez.
Csak mert a 6Ohm-ot nem is említi a leírás.










