Fórum témák
» Több friss téma |
Sziasztok
Mint ahogy a téma címében is olvasható én egy olyan riasztót szeretnék készíteni ami optikai elven működik. Gondolok itt arra hogy van két dióda egymással szemben és ha valami megszakítja a két dióda közti kapcsolatot vagy esetleg megszakad valahol az áramkör akkor ezt az illetőnek egy sziréna segítségével jelezze neki! Ez egy 24V-os rendszerről szeretném működtetni és lopásvédelem céljából szolgálna.Minden olyan megoldás érdekelne ami ezzel kapcsolatban felmerül,csak az a lényeg hogy ha már elcsípik a vezetéket már akkor is riasszon. Várom az ötleteiteket,további kérdéseiteket ezzel kapcsolatban. Köszönöm előre a segítségeteket!
Üdv!
Így hirtelen IRLED-del oldanám meg, konkrét kapcsolást nem fogok tudni szolgáltatni, de az infravörös cuccokkal a problémád megoldható. Aztán az egész köré kéne egy logikai áramkör. Pl. ha kinyílik egy ajtó, akkor az ajtóra szerelt LED nem fog fényt szolgáltatni az érzékelőnek, tehát 0 jel jelenik meg az érzékelőn, ezt invertálni kell, aztán egy astabil multivibrátorral (555 IC-vel, vagy tranyókkal) felépített "sziréna" kell, és gyakorlatilag kész. Ha elvágják a LED vezetékét, azonnal megszólal, hiszen így is 0 jel lesz az érzékelőnél. Ha az érzékelő vezetékét vágják el, akkor is ugyanez történik. Én így oldanám meg. Valami hasonló a kocsimba épített fényszóró bekapcsolás jelzőm is.
Üdv. minden fórumozónak !
Én ehhez ezt ajánlanám.Szerintem ö lenne az
Üdv!
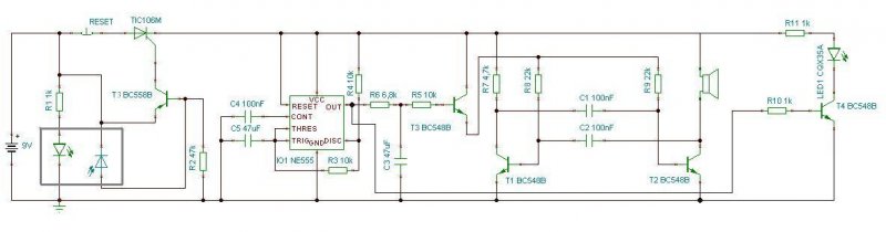
Én egyszer ilyet készítettem (kép). Ha az IR adó és a vevő között a kapcsolat megszűnt, a T3 tranzisztoron keresztül egy tirisztor bekapcsolt, ami feszültség alá helyezte magát a riasztót. Kikapcsolni csak úgy lehet, ha megnyomjuk a RESET gombot (ezzel megszűnik az áram, és a tirisztor kikapcsol). Az áramkör többi része a multivibrátor, ami egy hangszórót sípoltat, illetve egy LEDet villogtat
Köszönöm az eddigi válaszokat.
Írok még egy kicsit bővebben hogy mire is gondolok pontosan.Írtam hogy lopásgátló szerepet töltene ez be,pontosan gázolaj lopás ellen használnám.Gondolok most arra hogy a tank beöntő nyílásának a nyakába egymással szemben fúrnák kettő lyukat és ide helyezném el az adót és a vevőt,és mikor a kupakot lefeszítik és bedugják a lopócsövet akkor megszakad az áramkör és már riaszt is a sofőrnek! Vagy esetleg fellehetne szerelni a vevő diódát pl a tanksapkára az adót pedig a tankhoz erősíteni és ha elfordítják a kupakot akkor már riasszon is vagy ha elcsípik a vezetéket akkor is! Ezért szeretném azt hogy ha 24V-os rendszerről működne ez az egész,szirénával és egy kapcsolóval együtt,a kapcsoló pedig arra szolgálna hogy ki lehessen kapcsolni ezt az egészet,mert csak a kocsi álló helyzetében lenne aktivizálva! Röviden ennyi.
Ez esetben a problémád főleg mechanikai: hogyan tudod megoldani biztonságosan az adó és a vevő felszerelését. Egyszerűbbnek látszik a beöntő cső megfúrása és a két eszköz fémragasztóval történő rögzítése egymással szemben (ilyen kis távolság esetében még a modulációval sem kell bajlódni, bár ekkor - ha valaki számít rá és ismeri - egy erősebb fényű lámpa melletti nyitás elképzelhető).
A tanksapka feszegetése ill. nyitásának érzékelése már komolyabbnak tűnik. Itt optoelektronika nem igazán jöhet szóba, inkább valami ügyesen felszerelt/kitalált sima érintkezőpár kell. Aztán feletehetünk egy kérdést: mennyire az elején akarjuk megfogni a cselekményt/elkövetőt. Ha nagyon az elején, akkor kevés/nincs bizonyíték, a dolog kimagyarázható. Kissé bonyolultabb, de hatékony lehet az üzemanyagszint mérése egy szondával. Ennek kivitelezése is inkább mechanikai probléma, de a lopás ténye igazolható, hiszen mire riasztás történik, kb 5-10 liter üza. már leszívásra került...
Én egy reed relével csinálnám.
A tanksapkában lenne a mágnes, a reed pedig a cső belső oldalán. Vanak nagyon kicsi műanyagba öntött reed kapcsolók, ide tökéletes és üzemanyagálló is. Ha eltávolítják a mágnest, bontja az áramkört, és akármilyen elektronikával ki is lehet jeleztetni, az autó riasztóra is ráköthető, vagy akár önálló kis szirénára, ami jelzi a loást. Vagy, non plus ultra, GSM kommunikátorra, és mobilon jelzi a buherálást.
Köszi a választ.
Amit írtál a beöntő nyílás megfúrásával kapcsolatban én is erre gondoltam hogy megfúrni és lerögzíteni,de erre nem gondoltam hogy ha megvilágítják akkor bukó a dolog,sajnos én nem vagyok ennyire benne ezekben a dolgokban.Autóelektronikai-műszerész vagyok,de ennyire nem merültem még bele a dolgokba hogy ilyen kapcsolásokat csináljak,épp ezért kérem ki a ti véleményeteket is ezzel kapcsolatban! A riasztásnak pedig rögtön kellene már működnie amint hozzányúlnak,nekem csak az a dolgom hogy jeleztessem a sofőrnek hogy piszkálják a tankot,a többi az már rajta múlik!! Ennek a dolognak ugye mint mindennek van hátulütője is,de reménykedem benne hogy az emberekben van egy kis tisztelet! remélem tudjátok mire gondolok!? De ha lehetséges erre a szondás témára is kíváncsi lennék hogy hogyan is lehetne ezt megoldani? Vagy esetleg az üzemanyag szintjelzővel együtt összehozni valamit?
De gondolom ahol van a megszakítási pont ott egy kicsit hozzáértő ember lehet hogy áthidalja egy hosszabb vezetékkel és elcsípi az eredeti vezetéket és így könnyebben lepattinthatja a sapkát,de ha tévedek akkor nyugodtan javítsatok ki.
Nem igazán értem ezt a részt:".főleg ha a kupak saját láncára fűzöd fel / mert az illik ugye, el ne hagyd../ a drótját",a kapcsolási rajz az stimm.
Szia!
Olvasva a többiek hozzászólásait, és gondolkodva a dolog veszélyes és mechanikus részén. Arra a következtetésre jutottam, hogy egy megfelelően elhelyezett mozgásérzékelő adja a legjobb megoldást. Igaz a dízel nem olyan veszélyes, de a tanksapka körül babrálni elektromos dolgokkal az rejt veszélyeket magában. A mozgásérzékelő kapható készen, kellően szabotázs védett, megfelelő elhelyezésével minimalizálható a téves riasztás esélye. De inkább 1-2 téves riasztás, mint üres tank hajnalban.
Igen teherautóról van szó,nem mindegyik láncos és általában két tank van rajtuk.
Igen rejt magában veszélyeket a dolog,de épp ezért kértem ki a ti véleményeteket is ezzel kapcsolatban.Szívesen meghallgatom az ötleteket ezzel kapcsolatban és majd kiderül hogy melyik megoldás lesz a legjobb,leghatásosabb és legveszélytelenebb a járműre nézve is meg a körülötte lévő emberekre,dolgokra is!
Értem,
Annyi ötletem, van a mozgásérzékelős dologgal kapcsolatban, hogy a kimenetére kellhet egy picike logika. Ami annyiból áll, hogy csak mondjuk 30-60 másodperc folyamatos aktivitásra ad igazi éles hangos külső riasztást. De az elejétől fogva ad halk csipogást, de a riasztást csak így igazi tényállás esetén ad. Ha hosszabban matatnak a tank környékén.
Akkor összefoglalva van 3 lehetőség ennek magvalósítására.
1.,Optikai úton működő: Majdnem jó megoldás,kivéve azt hogy egy lámpával át lehet verni. 2.,Szakadás útján működő: Ez is jó lenne csak a keletkező szikra miatt kicsit veszélyes. 3.,Mozgásérzékelős: Ez a megoldás még kérdéseket von maga után.Pl azt hogy ez mekkora kivitelben kapható vagy készíthető?Elhelyezését hogyan lehetne megoldani? JA meg van még egy negyedik megoldás is ami valami szonda elvén működne. Az optikai megoldásnál nincs olyan lehetőség véletlen hogy az adó egy kódot küld a vevőnek,és akkor lehet hiába világítanak rá ugyanúgy beriaszt mert csak egy bizonyos kódot fogad csak el?
5 megoldás vídeokamerás mozgásérzékelő.
Ha felraksz egy miniatűr akár FF kamerát, jó érzékeny, valamilyen rádióval belinkeled, a vevő vídeojelének megváltozását komparálva, akármitől megváltozik a kép, bizonyos előre beállított változás felett riaszt. Mondjuk egérre, macskára nem, de ami ennál nagyobb, arra igen. Ha világít a manus, akkor szirénázik
"Akkor összefoglalva van 3 lehetőség ennek magvalósítására.
1.,Optikai úton működő: Majdnem jó megoldás,kivéve azt hogy egy lámpával át lehet verni. 2.,Szakadás útján működő: Ez is jó lenne csak a keletkező szikra miatt kicsit veszélyes." 1. Ez volt az eredeti szándékod, ha modulációt alkalmazol, akkor nem verhető át lámpával, de akkor már nemcsak egy infra LED és fototranzisztor kell. Négy vezetéket kell rejteni/védeni, bár egy elvágása is kiváltja a riasztást. 2. Ez lenne a legegyszerűbb, valaki a reed-relét javasolta. A kisméretű példány akár fémragasztóval rögzíthető a cső belsejében, a sapkához közel. Egy 5mm-es mágnes is könnyen elhelyezhető a sapka belső oldalán, a sapkáról nem kell vezeték. Nincs szikra, mivel a kontaktus üvegcsőben van, egyetlen vezetéket kell védetten elvezetni, egy soros ellenállással kiegészítve még a vezetékre tett rövidzárat is lehet érzékelni.
Köszi a segítséget,akkor igencsak ez a reed-relés megoldás lesz a nyerő,vagyis majd kipróbálom és majd kiderül.Akkor ez a reed-relés téma úgy működik hogy a mágnes közelében a relé összezár és ha eltávolítják a mágnest akkor pedig megszakad az áramkör és riaszt?Vagy pont fordítva?
Gondolom nagyon egyszerű ennek a bekötési vázlata,de ha megkérhetek valakit akkor összedobna nekem egy kapcsolási rajzot,alkatrész számokkal együtt?24v-os rendszerről működik majd. Előre is nagyon köszönöm!
Szia
Rakj oda egy passziv infrát,ha a közelébe mennek már riaszt is.Azért aki a tanksapka közelébe megy az gondolom nem tankolni akarja Mondjuk egy ilyet vagy hasonlótBővebben: Link
Sziasztok!
Mivolna akkor ha a Fény érzékelőt raknál a tankhoz és akkor amikor a tanksapkát le veszed fényt kap és jelez csak az a lényeg hogy valami érzékeny legyen |
Bejelentkezés
Hirdetés |





