Fórum témák
» Több friss téma |
- Ez a felület kizárólag, az elektronikában kezdők kérdéseinek van fenntartva és nem elfelejtve, hogy hobbielektronika a fórumunk!
- Ami tehát azt jelenti, hogy a nagymama bevásárlását nem itt beszéljük meg, ill. ez nem üzenőfal! - Kerülendő az olyan kérdés, amit egy másik meglévő (több mint 17000 van), témában kellene kitárgyalni! - És végül büntetés terhe mellett kerülendő az MSN és egyéb szleng, a magyar helyesírás mellőzése, beleértve a mondateleji nagybetűket is!
Szia! Először is köszönöm a segítséged!
CREE LEDek lesznek benne, ennyi infóm van róla: Bővebben: Link és még, úgy tudom, hogy nyitóáram 3,6V és 350mA kell nekik ,,fejenként". Ha nagyobb tranzisztor kell az sem probléma, csak tudjam, hogy milyen, valamint, hogy milyen ellenállás kell a bázisához. Ha az 555 nem pontosan azt az értéket produkálja, amit számolok a gépen az nem probléma, csak ha pl. bekapcsolom próbaként többször, (ugyanabban a poti állásban), akkor már ugyanazt produkálja egymásután, ha érted, hogy mire gondolok ezzel. Vagy akkor is eltérne vajon?
Szia!
Idézet: „csak ha pl. bekapcsolom próbaként többször, (ugyanabban a poti állásban), akkor már ugyanazt produkálja egymásután, ha érted, hogy mire gondolok ezzel. Vagy akkor is eltérne vajon?” Erre a válaszom tapasztalatból az, hogy elég valószínű. Most 15 percnél ne 5 perc változást érts hanem ne lepődj meg ha ki időn belűl azt veszed észre, hogy már 1 percel tolódott az idő. De próbáld ki, nem nagy kísérlet. Kell egy stopper és kis idő. Én helyedbe ha már BC akkor pl BC337, de ha CREE LED akkor inkább áldoznék rájuk BD-t. Ebből BD135 felett ami NPN az megfelel. Bázis ellenállásnak én 500 ohm és 1 k ohm közötti ellenállást tennék de ha nagyon pontos akarsz lenni akkor ki lehet számítani az erősítési tényező és hasonló adatokkal, de neked elég ha egyből kinyitja teljesen. Szóval cseréld ki a bázis ellenállást és a tranzisztort majd a LED-jeid kösd párhuzamosan és számítsd ki az előtét ellenállásaikat külön-külön. Az ellenállásaid meg legyenek 2W-osak mert kb 1,5W hő fog keletkezni rajtuk. Ha persze bonyolítani akarod akkor találsz számtalan áramgenerátor kapcsolást az oldalon. Sőt a BD-vel is elfűthetnéd az egyszerűség kedvéjért egy jól számolt bázis ellenállással, de ne bonyolítsuk.
Igazad van mester. Ha sorba kötjük azonos áramerősség folyik át rajtuk
Amúgy a párhuzamos kapcsolás alatt azt értettem, hogy külön mindkét led kap egy jól méretezett ellenállást és azután így kerülnek párhuzamos kapcsolásba.
Ez nem astabil?! Ha jól tudom, nekem monostabilra lenne szükségem. Még nézegetem én is a kapcsolásokat. Nekem ez volt a elképzelésem. A LEDeket valamiért én is párhuzamosan szeretem kötni, de sokan mondták már, hogy sorosan jobb... Most azért lenne jó sorosan, mert a 2LEDnek 7,2Vkell, és az LM7808 már nem sokkal több... Itthon van olyan trafóm is mely, ha jól emlékszem kb. 12V, és a 2LEDet simán meghajtja. SZERINTEM most jobb lesz számomra, ha sorba kötöm a LEDeket. BD 135 lesz, bízok benned, majd megnézem a paramétereit is.
Van itthon TIP142-esem is, zsír új. Az nem jó? Felesleges lenne rá elpazarolni, ekkora tranyót, szerintem.
1-2 "kérdés" a rajzodhoz...:
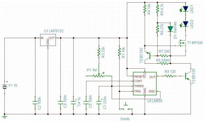
1. A P1nek 220K-sat tennék, az R1nek 39K-sat, a C1-nek pedig 4700uFosat, hogy az időközöket igényem szerint változtassam. Eddig OK igaz? 2. A C2 az 47nF legyen, vagy 100nF? Én 100al láttam, de SZTEM az mind1. 3. A 120 ohm az OK a BD135-el. 4. Az a 10K-s ellenállás az miért kell oda? Olvastam már cikket az 555ről, de ott nem volt benne, hogy a TRIG-et a tápra kell kötni, nagy ellenállással... 5. Mindenféleképpen 12V kell neki? (Ha igen, akkor 7812-t kap a kapcsolás, pár kondival.) 6. Az áramgenerátorokat még nézegetem, nem tudom pontosan, hogy melyik lenne jó, elég sok van. Gondolom, azt nézegessem melyekben power LEDek vannak sorba kötve... Igaz? Talán ezek közül valamelyik, pl. a 3.?
A 10K-ra rájöttem időközben én is. A Tina segített, csak láttam, hogy írtál, és nem szóltam közbe.
Ilyen poti lesz benne Mint mondtam már, levilágításhoz lesz az időzítő, szóval úgy akarom, hogy még olyan 20perc körüli időzítést is tudjon. A 12V is menni fog, úgyis az áramgenerátorhoz is annyit ír. Az elsőt fogom alkalmazni, remélem jó lesz a 2db powerhez. Feltétlen IRF530-as kell? Nem nagy az 1kicsit? Nem bánnám, ha egy kisebbel is jó lenne, az talán olcsóbb is. Még annyit, hogy ezt hogy kötöm hozzá a BD135höz?
Megrajzolom Tinával, hogy akkor most hogy is állunk elméletileg. (Igyekszem.) Neked vannak tapasztalataid az 555el? Az a baj, hogyha 22K-s ellenállással még sorba teszek egy 500K-s potit, és a kondi 220µF-os, akkor is, csak pár perc az időzítés, nekem pedig 20kéne, vagy legalább 15. (A progi szerint, ha az R=1022K ohm (22K+1000K) és a C 1000uF, akkor már kb. 18perc, ami jó. De akkor a poti az 1M-es, és a kondi is 1000µF-os, amiben nem vagyok biztos, hogy elbírja-e. (Am. tantál kondi kell oda, nem elektrolit?)
Itt találsz korrekt megoldásokat hasszú idejű késleltetésre. Nagyon jó magyarázó szöveg van hozzá.
Nekem lenne egy pár kérdésem amire nem tudom a választ. Az első az az, hogy a tápegységeknél (trafós, ill. kapcsi üzemű) a 230V-os tápcsatlakozónál szokott lenni 2db pár nF-os kondi, ami a táp ill. a test közé van bekötve. (Az a tranziens hatások ellen van? És ha igen akkor mi is a célja? Én arra gondoltam hogy trafós cuccoknál ha kihúzom a tápdugót, akkor az indukálódó nagyfeszültség ellen véd.) A másik a kapcsolóüzemű kütyüknél általában van egy kör alapú porvasmag, amelyen van 2 tekercs és ezen a hálózati fesz. megy át. Addig tiszta hogy szűrés gyanánt van odatéve, de mit is szűr? (Mivel utána általában egy áramkorl. ell. és a graetz híd van.)
Hello
Fordulatszámmérőhöz TLE-4905L hall szenzort szeretnék használni de eddig nem kaptam sehol. Tudom helyettesíteni mondjuk SS441A szenzorral vagy esetleg valami mással? Segítséget előre is köszönöm
Még egy kérdés, amely másra vonatkozik. Arra gondoltam hogy a trafóm primer körének a feszültségét triakkal szabályoznám. (Mivel a szekunder körben van egy 33000µF-os kondi. és 30V a szek. fesz. ez pufferelve 50V) Ez a most épülő tápomban lenne, amely 10A és 40V-ra van tervezve. És ha a primer kör fesz. csökkentem akkor csökken a szekunder kör fesz.-e is. Ebből adódóan a teljesítmény tranyókon nem esne akkora fesz. (Csökken a disszipáció.) A vezérlés persze külön tápról megy. Erről a szabályzásról kérnék véleményt.
Lerajzoltam, elvileg így jó lehet, ha most azt nem nézem, hogy így csak 4percig tudom feltekerni. Már közel járhatok a célhoz. Mellékeltem a kapcsolást, melyben benne van talán minden, csak az időzítéssel kell még szórakoznom.
Kadarist adott 1linket, holnap elolvasom. Most hiába kezdtem el, nem értettem a felét sem, már nem fog az agyam. A fórumozás közben egy kapcsot rajzoltam ki egy NYÁK-rajzból, hát az le is fárasztott rendesen. Ha kész lesz a kapcsolás, akkor még akarok majd bele egy olyan LED-et is, amely akkor világít, ha világít a 2power is. Ez mutatná, hogy mikor világít le, nem az UV-t akarom nézegetni... (De ezt majd a végén.) Mindjárt kipróbálom az ellenállást a 6. és 7. láb közt.
Üdv Bankimajki
A kérdett kondik a porvasas trafó a hálózat irányából érkező zavarok szűrését hívatott szolgálni.Az áramkorlátozó ellenállás (NTK) (NTC) "negatív kitevő-ü ellenállás ,ami meleg hatására csökkenti értékét .Mit szűr? Szomszéd FLEX zaját Másik szomszéd ocska porszívó zaját (persze szikra zaj),ez egy PC-nél akár bit hiba is lehetne nélküle. FIGYELEM a 2db kondi a testnél (fém doboznál) 115V-ot jelent, ha nem földelt hálózatot használ a tulaj az egész készülék rázhat! ÁRAMÜTÉS! A kondi sima trafónál javítja a COS fi értékét (kevesebb villanyszámla) . Üdv és talán érthető voltam
Igen érthető, én legalábbis mindent értettem.
Köszönöm. Akkor a most készülő tápomba is beletervezem.
Üdv Bankimajki
Az elgondolás nagyon is jó. Én is megoldottam így akkutöltőm ,szekunderben 17V~ egy greatz és traktor 30A ampermérővel .Ezt az (Akkumulátorok és akkumulátor töltők )című könyvből ollóztam ,KT207/xxx triak és DIAK és pár passzív alkatrész .Ha primerben van szabályzás nem feltétlen kell szekunderbe Tranyó ,ha csak nem Áramkorlátozó megoldás avagy (fesz ingadozás) miatt. Disszipáció valóban csökken de a kivehető power is .A végén mondjuk 10V/1A vehető ki kb sacc passz. A tapasztalatom ,Ha primerbe 50V van 8-as áttételnél 6V szek lesz .Még válaszolok ha kell. Üdv
Üdv !
Nem tud valaki olyan táblázatot, vagy valami képletet belinkelni, ahol kiszámítható, hogy egy adott átmérőjű rézhuzal mekkora áramerősséget bír ki ? Kösz !
Hálózati trafóknál 2-3A/mm^2 a megengedett, kapcsolóüzemű tápokban, vagy toroidmagon (ahol jobban tud hűlni a vezeték) felmennek 5-7A/mm^2-áramsűrűségig is.
4A/mm^2 => 1mm^2-es vezetéken max. 4A
Hello!
Bocs, hogy belebeszélek, de úgy látom, itt már kicsit összegabalyodtak a dolgok. - Egy hosszú idejű időzítést nem túl szerencsés analóg módon készíteni.. De ha már minden áron 555-re adtad a fejed, akkor miért nem böngészted át az 555-ös topikot. Ott már számtalanszor kifejtettem ezzel kapcsolatban a véleményem, és be tettem ezt a kapcsolást, melynek módszerével "viszonylag tisztességes" módon megoldható a hosszú idejű késleltetés. (A bemeneten lévő R7/C5 a nyomógomb miatt elmaradhat, a nyomógombot az R6-ra és a GND-re kell kötni. Az U1-et érdemes szinkronizálni az U2-höz úgy, hogy az U1/4-es lábát, az U2-3-asára kötjük. Valamint a 20perc eléréséhez R5 ellenállást 220kohm-ra és C3 kondenzátort 100µF-ra kell cserélni.. Így az idő a potival, kb. 2..22perc között állítható.) - De minden esetre, én a feladatot pld. egyetlen CD4541-es IC-vel oldanám meg. Azt kimondottan hasonló célokra készítették, mint amit szeretnél. Ebben az IC-ben benne van egy ütemadó és egy maximum 2^16 hosszú számlánc. Nem percekre, de akár órákra is lehet vele időzíteni, és nem kel hozzá kényes alkatrész (pld.kondi) - Az áramgenerátor alkalmazása célszerű. Viszont szükségtelen az áramgenerátort, még egy tranyóval külön kapcsolgatni. Mert (pld. amit Skory lapjáról választottál) a +12V-ra menő R4 ellenállás lábát, ha az 555 kimenetére kötöd, akkor az áramgenerátor egyben kapcsolható is lesz. A Led számára, felesleges 7808-al stabilizálni a feszültséget, mert az áramgenerátor biztosítja "minden" tápfeszültség mellett a Led-áramot. (Már csak azért sem lenne jó, mert a Led feszültség 7,2V lenne, a táp meg 8V. Az áramgenerátor minimális működéséhez, meg kb. éppen a fennmaradó 800mV szükséges. Így az pont működési határértékén lenne.) - Az IRF530 helyett nyugodtan lehet kisebb Fet-et választani, de Led-áramtól és tápfeszültségtől függően hűteni kell. Ha az 555-ös késleltetőt választod, akkor a Fet helyett akár tranyót is használhatsz. Csak a bázis ellenállást kell a tápfeszültségnek, Led-áramnak és a bétának megfelelően megválasztani. Ib=Iled/béta Rb=(Ut-2V)/Ib (A bétát a tranyó adatlapján kell megnézni, mikor a kollektoráram egyenlő a beállítandó Led-árammal.) Ennél csak kisebb bázisellenállást lehet választani, de akkorát, ami nem terheli túl az 555 kimenetét. (pld. max 100mA) Tehát valahogy "így kell gondolkodni helyesen". üdv! proli007
Hello!
Kicsit kiegészíteném Fater hozzászólását. - A zavarszűrőnek nem csak a hálózatról beérkező EMC zavarjelek szűrése a feladata, hanem a készüléked által termelt zavarjel visszajutását is meg kell akadályozni a hálózatra. - Arra ügyelni kell, hogy vagy gyári zavarszűrőt, vagy hálózati vezetékek közé X2, hálózat és földelés közé Y2 minősítésű kondikat szabad csak kötni. Figyelni kell arra is, hogy kikapcsolt készülék mellett, a kondik nehogy töltve maradjanak, mert meglepetést okozhatnak. Akár a készülék érintésével, vagy a hálózati csatlakozó tapogatásakor. Idézet: „A kondi sima trafónál javítja a COS fi értékét (kevesebb villanyszámla) .” Ez csak akkor lenne igaz, ha nagyfogyasztó lenél, ahol a meddő és valós teljesítményt külön-külön mérik. Viszont háztartásban jelenleg csak a valós teljesítményt mérik, így pont kevesebbet fizetsz, mint ha fázisjavító kondi van. (De ezt mint volt erőműves, csak "halkan mondom"..) Új PC tápok esetén pont ennek kiküszöbölésére (hálózati áram "rongálása miatt" építik be az PFC-t, jelenleg csak a fogyasztó "kárára", de várhatóan viszont kötelező lesz.. üdv! proli007
Sziasztok!
Azt tudom, hogy hogyan kell elviekben sönttel mérni. Találtam is egyet ami kell nekem, de nem értem, hogy miért nincs hozzá megadva semmilyen fizikai paraméter. (amit persze próbáltam keresni) A kérdésem tehát, hogy normális az, hogy csak egy kép van hozzá és semmi más? Hogy lehet így panelra tervezni? A választ előre köszönöm! A link ahol találtam: http://plaza.unas.hu/plaza_artdet.php?art=5495,unas_569040,ETFL2_Ar...A_75mV
Ez egy 50A-os sönt. 50A-nál 75mV mérhető a kapcsain. Ezek a paraméterek a nevében szerepelnek.
Egyébként egy ekkora sönt nemigazán panelra való, mert van vagy 12cm hosszú.
Nekem az 180km
. Sajnos legkésőbb holnapig kellene szóval futárszolgálat posta nem megoldható. Miskolcon csak SS441A, 443, 449-t találtam. Szóval az lenne a kérdésem hogy ezzel lehet e helyettesíteni a TLE-4905L-et.
Elviekben jó lenne, de az SS-nek csak 20mA a max. kimeneti árama, míg a TLE-nek 100 mA.
Szia!
Köszönöm a gyors választ! A kérdést lehet, hogy pontatlanul tettem fel. A fizikai paraméterek alatt azt értettem, hogy mekkorák a méretei, mekkora helyet foglal. De látom erre is válaszoltál.
SKY, Bankimajki !
Köszönöm a válaszokat ! :worship:
Üdv !
Azt szeretném kérdezni, hogy nem tud valaki olyasmi táblázatot belinkelni, ahol írják , hogy mekkora értékű fojtótekercs (nagyfrekvenciás), milyen frekvenciáktól kezdi meg nagyjából a szűrést ? Értsd: pl. egy 2,5 mH értékű tekercs milyen nagyságú frekvenviákat nem enged már át Köszönöm !
Alap-harmonikusra vonatkoztatva Te is ki tudod számítani a tekercs impedanciáját. Nem lényegtelen azonban, hogy a "fogadó impedancia" mekkora érték. Minél kisebb, annál jobb a helyzet, ill. kisebb induktivitás kell. Tehát, nem csak a frekvencia függvénye.
Hi lenne egy buta kérdés számítógép tápját lehet e szabályzott 230voltos áramkörre dugni.
Miszerint az lenne a feladat, hogy 10 méter led szalag lenne rá kapcsolva ami 96 wattot fogyaszt és trafó hiányában ez lenne az elképzelés. 12 v trafó pufferelve már sok a ledeknek Ez az efekt egy színházi produkcióban játszana és ott minden áram kör szabályzott. |
Bejelentkezés
Hirdetés |




Amúgy a párhuzamos kapcsolás alatt azt értettem, hogy külön mindkét led kap egy jól méretezett ellenállást és azután így kerülnek párhuzamos kapcsolásba.

Köszönöm. Akkor a most készülő tápomba is beletervezem.

. Sajnos legkésőbb holnapig kellene szóval futárszolgálat posta nem megoldható. Miskolcon csak SS441A, 443, 449-t találtam. Szóval az lenne a kérdésem hogy ezzel lehet e helyettesíteni a TLE-4905L-et. 




