Fórum témák
» Több friss téma |
- Ez a felület kizárólag, az elektronikában kezdők kérdéseinek van fenntartva és nem elfelejtve, hogy hobbielektronika a fórumunk!
- Ami tehát azt jelenti, hogy a nagymama bevásárlását nem itt beszéljük meg, ill. ez nem üzenőfal! - Kerülendő az olyan kérdés, amit egy másik meglévő (több mint 17000 van), témában kellene kitárgyalni! - És végül büntetés terhe mellett kerülendő az MSN és egyéb szleng, a magyar helyesírás mellőzése, beleértve a mondateleji nagybetűket is!
Sziasztok.
Kéne nekem egy 25-30 LED-ből álló villogót építeni aminek a bemeneti feszültsége 24V lenne. Tehát a kérdésem, milyen AMV-t kell építenem ami bírja ezt a feszültséget, és tökéletesen meghajtja ezeket a LED-eket? Kapcsolási rajz is jól jönne, ha lehet. Köszi. ui:555-ös IC-van, de úgy tudom az max 18V ot bír!
Hali!
Lenne egy eléggé amatőr kérdésem. A cikk alapján összeraktam ezt a labortápot: http://www.hobbielektronika.hu/kapcsolasok/egyszeru_labor_tapegyseg.html Egy cipősdoboz méretű dobozba lett beépítve. Az IC-k hűtőbordáihoz tervezek beépíteni egy számítógépventillátort és a bekapcsoló gombhoz egy LED-et, ami jelzi, hogy a cucc be van kapcsolva. A ventinek 12 V DC kell, így annak meg tudom oldani a táplálását, mert a táp működéséhet szükséges trafók egyikéből le tudok ágaztatni a venti felé. Viszont a trafó 2,5 amperes, a ventinek meg 0,1 A kell. Hogy oldjam meg az áramkorlátozást? Gondolom valami ellenállás kell, de mekkora? Ugyanez igaz a bekapcsolást jelző LED-re is, ahhoz mit kell még hozzáépítenem, hogy a 12v 2,5 A DC ne nyírja ki?
Szia!
A venti megoldja magának az áramkorlátozást. Hisz csak annyi áramot folyaszt át magán, amennyire szüksége van. Persze 12 volt feszültség mellett. Ja, és persze egyenáramot kapcsolj rá.
Thx a gyors választ.
És a LED korlátozását hogy oldjam meg? Azt már próbáltam egy 9 V-os elemmel és még az is simán kinyírja.
Sorosan köss rá egy ellenállást. A Fórumban találsz ilyen topicot.
Hello!
JAJ! Egy Led-et soha nem szabad közvetlenül tápra kapcsolni, még ha az egy vacak elem, akkor sem. Mindig egy előtét ellenállással kell beállítani a Led áramát, ami általános esetben kb. 20mA körül van. Tehát a tápfeszültségből kivonod a Led nyitófeszültségét (katalógusadat) és ezt elosztod a kívánt árammal. Így már meg is van a sorba kötendő ellenállás értéke. Re=(Ut-Uled)/Iled üdv! proli007
12V-os stabbal megtáplálod az 555-öst, ami egy tranyóval már kapcsolgathatja 24V-on a LED-eket.
Hello!
Nem írtad, hogy az összes Led egyszerre villog, vagy felváltva, és milyen Led-ek. (Szín-nyitófeszültség-áram) Az ütemadónak nem kell szükségszerűen a 24V-ról működni, csak a Led-eket meghajtó tranyónak. Így már is kisebb a gond. A sorba kapcsolt Led-ek nyitófeszültségének összegének, viszont kisebbnek kell lenni mint 24V. Ha több, akkor két felé kell bontani, és a két sort párhuzamosan kötni (áramkiegyenlítő ellenállás javasolt) Az 555-nek, pedig a 24V-ból lehet egy ellenállás/zénerrel tápfeszültséget készíteni. És egy egyszerű meghajtó.. üdv! proli007
Üdvözlök mindenkit!
Egyik barátom emlitette, hogy létezik egy olyan torrent oldal, ahonnan müszaki jellegu anyagokat lehet letölteni. Müszaki Torrent Tanya a cime az oldalnak. itt található. Bővebben: Link Autós és elektromos témakörben lennék érdekelt, a szabályokról azt hallottam szigorúak, de betarthatóak. Az 1.0-es arány tartása szükséges. Feltölteni is szoktam más oldalakra müszaki könyveket, ide is mindenképp szeretnék, ha bejutok.. Hálás lennék, ha valakinek lenne az oldalra ismerettsége vagy meghívója! Köszönettel: Tamás ![]() Használd a LINK gombot és ne üss minden sor után entert! --vicsys
Néztem a felépítését, de annyira nem értek hozzá, meg a frekvencia vagy a Hz kifejezést kerestem.... Valahol (régen) mintha, azt olvastam volna, hogy a frekitől függ... Kösz, hogy válaszoltál! Egyébként, arra gondoltam, hogy az 555el előállított frekvencia változna a hőmérséklettel összefüggően, ha az ellenálláshoz termisztort tennék... És egy hőmérőm lenne, ha jól méretezném.
De így, hogy a feszültségnek kell változnia, lehet, hogy nem lenne hülyeség, ha a termisztort egy LM317t-vel kombinálnám... És a kimenő fesz. az LM3914 SIGnal-jára menne... Lehetséges? (+LEDbar)
Hello!
Hm, oks. Az ötlet saját volt, most az 555-el babrálok, és valahogy kipattant, és kíváncsi voltam, hogy menne-e, egyébként most nincs rá szükségem. De kösz a rajzot, tanulságos volt. Üdv (Én is gondoltam rá: ,,Egyáltalán lineáris lesz legalább"...)
Elektrolitra gondolsz?
Ha van polaritása a kondinak, akkor az biztos jelölve van. Ne a lábat nézd, sztem. Mint látod a képen, a kondi egyik oldalán van egy - a kondi sötétkék színétől - eltérő színű világoskék csík... Ne a színt nézd, hanem a csíkot, az az oldali láb a (-) amelyik felől a csík van. Na megint túl bonyolítottam... :google: Kerestem cikket melyben leírják, de nem találtam hirtelen....
Szóval van eza kapcsolás és 2 0,1µF kondi kell bele.Ezekhez TANTAL kondit vettem.A kérdés hogy melyik lába a kondinak a -.Meg a rajzon melyik is a minusz.Az egyenes vagy a görbe?A kondinak pediga rövidebb vagy a hoszabb bálba?A mínusz.
Szia! Az anód megy a (+) oldalra, a katód a (-)ra. Ez eddig biztos, és ha jól tudom, akkor a rajzon a görbe vonal az anód, tehát a (+). De nézz utána, mielőtt össze rakod.
Szia. Köszönöm a válaszokat és a képet is!
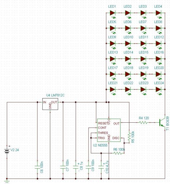
Szóval fehérfényű 5mm-es ledeket szeretnék egyszerre villogtatni. Ha pl. 2* 14-es csoportra bontom akkor az össz. nyitófeszültségük ~22,4V ugye? Tehát ha ezt én 100Ohmos ellenállással sorba kapcsolom a tranzisztorhoz, az egészet pedig az 555IC 3. lábára kötöm (ellenállással) akkor működni fog!!? Ilyen zéneres fesz.korlátozót még nem csináltam... biztos baromi egyszerű, de szertnék egy rajzot.
Sziasztok egy kis segítség kellene tölthető elemhez kellene valami töltő kapcsolási rajz ha esetleg tudna valaki valami annak előre is kőszőnőm
Bocs, hogy ilyet kérdezek, de ebből hány volt jön ki?(ha telepakolom 1,5v-os elemmel, mert ha jól látom, akkor sorba van, tehát akkor 15v?)
Vagy csak 3V?
Jól számolod, annyi lesz (15V), mert sorba van kötve az összes.
Sziasztok. Nemrég regisztráltam, és azthiszem nem jó topicba írtam. Egy kis segítségre lenne szükségem, az "Alapvető Flip-flop áramkör" topicba meg is írtam mivel kapcsolatban. Ha valaki rá tudna nézni, igen nagy segítég lenne. Nem egy működő kapcsolás rajza kell, hanem némi magyarázat, hogy amit összeállítottam miért nem működik rendesen. Előre is köszi.
Üdv!
Forrasztóvásárlás előtt állok. Amatőr vagyok, még csak próbapanelen dolgoztam. Ezért kérem a tanácsotok! Van rá 10 ezrem, főleg hangtechnikai cuccok építésére használnám. (erősítők, effektek) köszi!
Szia! Kezdeném azzal, hogy kezdő vagyok, de megpróbálok segíteni.
Én nem kötnék ennyi LED-et sorba, rajzolgattam egy kapcsot, nézd meg, én így próbálnám meg. A Tinában nem volt 5mm-es fehér LED, szóval pirosat láthatsz benne, ezt most ne vedd figyelembe! Az LM7812-es IC-nek el kell bírnia 24Vot, bár már nem fog megártani, ha teszel neki hűtést. Tranzisztornak BC639-et tennék. A kitöltési tényezőt (azaz, hogy meddig fog kialudni/világítani a LED, itt tudod állítani. Nem tudom, hogy mihez kell neked...) A kapcsolásomban szereplő R5 az a linken szereplő R2, az R6 pedig az R1. A kondit ne nagyon növeld meg, jó az úgy, minél kisebb, annál pontosabb lesz az időzítőd. (A progival "saccold" be az ellenállásaid értékét, és inkább talán trimmert tegyél bele.) A LEDeket leszámítva "párszázas ajánlat". Üdv! (Remélem tudtam segíteni és, hogy minden jó. Várd meg az okosabbakat!)
ÜDV!
Itt nézz körül:Bővebben: Link
Sziasztok!
Mit jelent az, hogy egy ellenállás értéke 900 F ? Ilyen jelölést még nem láttam, ötletem sincs mi lehet.
Szia! Most vettem észre, hogy írtál még régebben... Elolvastam az egészet, és a dupla 555ös kapcsolásod is nagyon jó. De már annyira nem fog az agyam, így csak annyit kérdeznék, hogy a CD4541-es IC-vel hogy tudnám megoldani? Nagyon bejönne! Köszönöm! Üdv:Zoli
Szevasz. Hát én még nálad is kezdőbb ha ez megnyugtat, csak hobbiból/érdeklődésből építgetek ilyen kütyüket. (ez most egy megrendelés
)Jól néz ki a kapcsolás, már csak az a kérdésem mi a szerepe az IC-nek? Fesz.stabilizáló vagy szabályzó? Köszi a válaszod. |
Bejelentkezés
Hirdetés |




És a LED korlátozását hogy oldjam meg? Azt már próbáltam egy 9 V-os elemmel és még az is simán kinyírja. 








