Fórum témák
» Több friss téma |
Üdw!
Ha van konkrét panelrajzot digitális formában amit meg szeretnél valósítani, megcsinálhatom neked. Úgyis most akartam vagy 8 panelt öszedobni. Részleteket hogy gondoltad?
Tudtommal a TDA7294 70-100W-ot ad le 8ohmon, mondjuk ehhez +-37-38V-os kakót adok neki. Áramfelvétele 4-5A Tehát a kívánt teljesítményhez tartozó feszt beszorzod biztonság kedvéért 5-tel. Én egy 250VA-os toroidot használok hozzá 2x26V-ost, 1ébként nem rég lettem kész vele. Azért 250, mert azt hittem, hogy a negatív fesz is szívja rendesen az áramot. Így van vagy nem így van, műxik vele.
Viszont azt hadd kérdezzem meg: brummol egy picit, de csak akkor, ha az előerősítőt is bekötöm. egymagában nem. Potikat árnyékolt kábbellel hogy kell normálisan vezetni? Vagy egyéb hibalehetőségek?
hát a hangját össze se lehet hasonlítani a 2030al, sztem sokkal szebben szól ,bár régen hallottam 2030at szolni, de emlékeim szerint a 7294hez képest gyatra, a teljesítményt nem is említve
Mail ment!
Helló
És esetleg meg kehetne hajtani egy monitorból kiszerelt kapcs. üzemű táppal? Tudnak ezek a tápok annyi teljesítmémnyt? 2 db 40 wattos hangfalat kéne 1 pár 7294-essel meghajtani. Ahoz gondolom nem kell(nem is zsabad) ekkora feszt ráadni
Hali!
Ezzel az IC-vel akarok egy erősítőt csinálni de nem akarom teljesen kihajtani, csak 40-50W-ra lenne szükségem. Szerintetek mekkora táp kell így neki? +/-20V (ez a trafó feszültsége) elég lenne?
adatlapot nézd meg és számold vissza váltóra.
üdv
Üdv. itt van egy hangfalvédelem http://resonator-electronics.hu
Ha gondolod nézd meg....
Ez alapján megtudod hogy mekkora DC fesz. kell bizonyos teljesítményekhez. Illetve ebből vissza tudod számolni a trafó feszültségét úgy hogy a DC fesz-t osztod 1,41-el. A Trafó teljesítménye pedig kb. a végfokok teljesítménye * a csatorna szám * ~1,3
Helló!Az IC-vel lenne egy jónak tűnő kapcsolásom
A panelt megterveztem,csak kíváncsi v ok a szakik véleményére.Érdemes-e összerakni mit kellene kihagyni v beletenni,egyáltalán van-e értelem az egésznek?
erre én is kiváncsi lennék,hogy milyen minőségben szól. ha kész és meghalgattad, hogy milyen akkor kérlek írd le a véleményed! enyire nem értek hozzá, hogy vajon működne és hogyan....telán működne, csak milyen minőségben...
Sziasztok!
A TDA7294-essel volna egy egyszerű kérdésem de gyakorlatban nem merem kivitelezni. Tudjuk hogy 2x29V-on 4Ohm-on ad le 100W-ot. 2x35V-on 8Ohm-on lead 70W-ot. Nos nekem van itt sztereo-ba megépítve az erősítő. Van 4db 8Ohm-os hangfalam. A műszer szerint 4Ohm ha két 8Ohm-os hangfalat párhuzamosítom. Ráköthetem-e az erősítőre? A végfok 2x38V-ot kap. Félek a nagy kimenti áramok miatt. Mi a véleményetek? Tehát nem csak hogy ráteszem pár percig és úgy hallgatom, hanem egy nagy bulit kibírna? Vagy bírná is így hosszabb távon.
Tudnánd szerintem hallgatni. csak hosszabbtávon, mint egy buliban megadná magát...
Szerintem elbírná akár hosszabb távon is, csak ne maxon menjen, hanem amikor kicsit is elkezd torzítani, az legyen a max, és nagy jól hűsd, ventillátorral és iszonyat bordával.
Amúgy sok függ attól, hogy milyen gyártó gyártja az ic-t, mert a max feszültség 41 volt ha jól emlékszem, de nekem szált már el csak úgy sokkal kissen feszről, pedíg minden ok. volt egy stk-ás ic-s gyári erősítőm, min 8ohmos volt és az egyik buliba egy 4ohmos mélyládát raktunk rá. Semmi plusz hűtés és jól szólt, csak aztán reggel fele torzításon túl feltekertük(teljesen maxra), és elszált. Amikor vettem mbele egy másikat akkor kérdezték, hogy van 8ezeért és van 4ezerért melyiket szeretném, persze, hogy az olcsót vettem. El is szált de nagyon hamar és ráadásul éppen csak halkan hallgattuk. Amúgy van egy ötletem, ha buliba kell a cucc akkor csináld a következőt: Válaszd ki azt a két pár hangfalat aminek jobb a basszusa és azt kösd rá az erősítőre. Aztán a másik két párat is kösd rá, de köss vele sorba egy kondit, így csak a magas és közép hangszórót fogod használni,(8 ohmos marad) térhatása jobb lesz(több helyről szól) basszusa annyi amenyit a másik pár ad. A legjobb lenne ha valami hangváltóból szednél ki kondit, de jó valami mezei is, csak minimum 100 voltos legyen!!!de inkább több. Kisérletezhetsz, hogy mekkora értékű kell. 4,7mikofarados kondival a magasak fognak szólni 10mikrofaradossal már a közepek is előjönnek....
Bocsi a kifejezesekert, nincsen Hu Language Pack-om, es nem anyanyelvem a magyar. Szerintem Tda7294-es un 100w-os Dmos Integral, nem valami extrem telyesitmenyeket nyujt, inkabb talan csak olcso remenyt. Telyes leirast, telesitmeny novelest, es azzal eggyideuleg az Ic-re nehezkedo disipacio csokkentest, ket tranzistor hozzaadasaval, Pdf formatumban a palmester birodalmaban tudtok talalni. Udv!
http://members.chello.hu/palmester/elektro.html
Hello mindenkinek. Tda7293 2db párhuzamos kapcsolása érdekelne {2x56voltrol müködne}.Ha van kapcsolási és nyák rajz az jó
lenne.
nem tudom, hogy elbírja e vajon az 56 voltot.
írd be a googleba, hogy tda7293 és a pdf-es adatlapját nézd meg, azon ott van a párhuzamos bekötése is, ha jól emlékszem. Ha nincs akkor írj és előszedek valami leírást.
Hello!!
Nagyon gondolkodok egy ilyen TDA7294 erölködő építésén... A kérdésem a következő: Megépítette már valaki a gyári leírásban lévő 2 IC-s kapcsolást ?? (+-25V 8ohm 150 W 10% torzítás) csakmert nagyon jó értékekkel kecsegtet (+-35 volton) Továbbá autóba kellene hozzá való tápot nehéz fabrikálni ?? +- 30-35 V-os ra gondoltam.. (gondolom min. 250 W környékére kellene csinálni).
Hi!
Megtetszett ez a kapcsolás: http://www.freeweb.hu/inhouse/elektronika/TDA7294_KIT/TDA7294_KIT.jpg Ugye ehez nekel semmiféle szkóp meg ilyenek? (A TDA2030 már megvan építve az jól mükszik)
Nem kell hozzá szkóp, mondjuk érdemes az alapdolgokat betartani, hogy ne gerjedjen(a GND re vigyázni, szürt táp), persze ezt minden erősítőnél érdemes betartani
Amúgy nagyon egyszerű és 99%, hogy szólni fog, csak mindent jól köss be...
HELLO!
Nah végig olvastam ezt a fórumot meg utánna érdeklöttem a dolgoknak de jött megint egy pár ujjab kérdés... Szal:sokan írtátok hogy 700 forintokba kerül a tda7294.Én Hódmezővásárhelyen lakok és egy boltrol tok ott 1900HUF Az vmi szuper verzio vagy mi??? A másik része a táp.Nekem az első "teccene" a legjobban csak nemtom hogy van ott két föld? Vki meg linkelt olyat hogy egyből 4kábel jön ki.Az olyan akar lenii amit odarajzoltam? Egyébkén meik tápot ajánljátok? Asszem ennyi
Mindegyik táp jó...
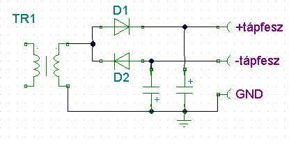
Az elsőnél a jelölt pontok ugyanazon potenciálon vannak (GND) azaz össze vannak kötve. Az olvashatóság miatt láthatsz több földpontot,-de az mind ugyanaz a pont. A második rajzot ajánlanám de csak akkor jó ha a szekunderek nincsenek közösítve. A harmadiknál majdnem kétszer akkora kapacitás kell a puffernak, hogy terhelhető legyen. Ha jóltudom mindhármat megépítették a fórumozók (TDA2030 topic). Én továbbra is a középsőre szavazok, ha még nem vettél trafót!
Még nemvettem.....
Szal a középső.24 volt váltora gondoltam->36V egyen. Szal az a táp kétszer 24V?És a kondik mekorrák legyen 4700 és 10000 ?
Gondolom kiakarod használni maximálisan a teljesítményt, amit bír az ic, viszont nem is akarsz sokkal nagyobb trafót venni és beépíteni.
A három táp közt van egy kis különbség. - Ahol, két dióda van kondival(a harmadik) azt szerintem szükségmegoldásként érdemes használni pár wattig max. mert amúgy veszteséges.... - Az első verzió ahol két GND van ott a két GND azonos, tehát össze kell őket kötni!!!!! Rajzoknál szoktak spórolni , hogy átláthatóbb legyen a dolog, remélem érted mire gondolok.... Ez már használható a tda-hoz, de én mégis a másodikat javaslom(a kézzelrajzoltat), mert ott annyi a különbség, hogy 2 greatz van és....hogy is fogalmazzak... ez a táp jobban kihasználja a trafóban rejlő teljesítményt, fontos,a trafónál ne legyen közös a föld!!!!! Amúgy ezt a rajzot ha jól emlékszem én rajzoltam ![]() A kondik: 2db 100nanofarádos szűrő 2db puffer kondi, minnél nagyobb, de minimum 4700 mikrofarád boltokban ennyiért lehet kapni, a kereskedőnek is kell egy kis haszon, nézelődj neten tényleg lehet olcsóbban is van...
http://www.freeweb.hu/haromb/muhely/vegfok/vegfok.html
Tápellátás részen magyarázatot is találsz...(persze érdemes végigolvasni, NAGYON tanulságos kis cikk!!)
kösz 1000hála
nyilván lassan akkor belefogok majd a táppal kezdem ! :yes:
Én annyit tudok hozzáfűzni, hogy hallomás szerint ukrajnában hamisítják az ST alkatrészeket. BD249C, BD250, TDA2030, TDA7294.... SZóval az a 700Ft az már nekem is gyanús. Én amikor vettem Szegeden (2éve)a Sat-el-nél akkor 1200Ft-ba került, A RET-ben meg 3000Ft. Megvettem az 1200Ft-osat, de személy szerint a 25W-os erősítőm sokkal dinamikusabban szól, érezni lehet benne az erőt, nem úgy mint a 7294-ben. Szerintem ez is hamisított ami nekem van. Ezért ki is ábrándultam a 7294-ből, és átépítem majd VF2-re, Arról csak jókat hallottam.
Amúgy én már találkoztam hamis BD249C-vel. Amikor csináltam vele nagyfesz generátort kb 10mp-ig bírta meghajtani a sorvégtrafót aztán elszállt, pedig vagy 15-20A-t kéne bírnia (volt pedig védődióda a trafón). Beraktam helyette valami kisebb teljesítményű másfajta tranyót, a mai napig bírja vele. (Kb 1A-t vesz fel az egész készülék)
Sziasztok!
Az lenne a kérdésem, (lehet h baromság) hogy elképzelhető-e az, hogy "elfárad" a tda? mert hallhatóan rosszabbul szól a szubládám mint eddig. Vagy csak egyszerűen kifáradhatott a hangszóró, és amiatt szól rosszabbul? |
Bejelentkezés
Hirdetés |





A panelt megterveztem,csak kíváncsi v ok a szakik véleményére.Érdemes-e összerakni mit kellene kihagyni v beletenni,egyáltalán van-e értelem az egésznek? 
lenne.







