Fórum témák
» Több friss téma |
Szerintem meg lehet csinálni abból a vasmagból a trafót.
Rt, Ct alapján a frekit meg lehet határozni (és akár meg is lehet változtatni). Az eredeti menetszámarányokból kijön, hogy a tervezője mekkora kitöltési tényezőre tervezte, ezt érdemes figyelembe venni (a valós primer fesz 12V*kitöltésnyi a trafón). A prrimer fesz, a freki, és a vasmag keresztmetszet ismeretében a menetszámokat meg lehet határozni. Ezután már csak légrés kell a trafóba, a kimenő áram ismeretében éppen annyi hogy biztosan ne telítsen a trafó vasmagja. Bocs, hogy nem számolom ki helyetted. Másképp is el lehet indulni a méretezéssel (min induktivitást, légrést és lelítést számolni először) de az sem könnyebb. További lehetőség a saccolás, majd kísérletezés , nekem ez is be szokott jönni ha lusta vagyok számolni .
Szia!
Talán ez segít neked, ha a fazékmag AL értéke megvan.
- Ide nem sima trafó kell, mert energiatároló szerepe is van. ezért emlegettem pl. a légrést....
- Az általad csatolt pdf leírás szerint a teljesítmény alapján számolja a keresztmetszetet, de az ilyen számítás sok esetben nem állja meg a helyét, inkább csak saccolásnak jó. Pl. adott vasmaggal, amikor energiatároló is a trafó (pl. jelen esetben v. pl. egy flyback táp) sokkal kisebb teljesítmény vihető át, mint mondjuk ugyanzzal a vasmaggal készült trafóval, egy nyitóüzemű konverter esetén. Amúgy a menetszámok méretezése benne van, és első ránézésre az jónak tűnik. Esetleg ez is használható
Jól megszívtam az előző vassal, a vasmag okozta a vadrezgéseket, megy is a kukába! Elkészült a második trafó az eredetileg tervezett maggal, kevesebb menetszámmal, olyan szoros csatolással amennyire csak tudtam: Npr=5 Nsz=23, két sorban van a szekunder és közte a primer.
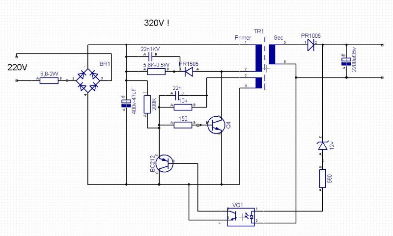
Szekunder: 3,81mH rövidrezárt primerrel: 21uH 0,5% Primer: 171uH rövidrezárt szekunderrel: 5uH 2,92% Most már tényleg tiszta négyszögrezgés van a primeren, viszont a méréssel akadt gondom, a csatolt videóban látszik, hogy mit látok a szkópon a kitöltés változtatásakor (FET DS közötti egy periódus), lehet, hogy a szkóp eltérítése nem tudja követni a jelet, 48V-ról járatva 160V-ot mértem a túlfeszvédő kondin (csoda, hogy nem szálltak el a fetek?) és nagyon melegszik a fetje, 80V-nyi zener van benne és 1K ellenállás még sorosan.
Heló!
Ez egy érdekes boost kapcsolás, duplán meg van fojtva. A mag valószínűleg jó lesz hozzá, csak légrés fog kelleni bele. Az induktivitásának a méretezése eléggé kényes tud lenni dolog. Gyárilag nincsenek megadva hozzá értékek? Saccra 20kHz környékén pöföghet. A 320V nem gond, a bekapcsolási arány lesz nagyobb. Uki=Ube*1/(1-b) b=tbe/(T+tbe) (kitöltés) de ez automatikusan be dog állni. Érdemes úgy méretezni az L áramát, hogy ne szakadjon meg tehát mindig folyjon áram rajta. Ehhez tudni kellene a kimenő áramot... L számolásához a tekercsben indukált feszültség képlete használatos ide is. L=(Ube*tbe)/dI Ha az áram pont nem szakad meg, tehát háromszögletű akkor dI=2*Iki Ebből megkapod L-t Egyenlőre próbáld ezeket kiszámolni.
Jó lenne egy kapcsolás, hogy tulajdonképpen hogy is van neked ez a túlfeszvédő?
Kicserélem a feteket 200V-osra és át kellene alakítani a túlfeszvédőt 180V-ra, ha már van, akkor működjön.
48V-ról 80V-os zenerrel nem csoda hogy melegszik.
2x48V=>96 A fet meg már 83V körül nyit. A minimum ahol nyitnia kellene az akkuk feltöltött állapota 13,5Vx4x2+10-15% olyan 120V környékén. Ehhez 115V körüli zener kell.
Tudom, épp ezért tettem most bele 200V-os feteket, a feszkorlát a 100V-os fetek miatt kellett alapból, azért 80V-ra volt tervezve, viszont az 1K-s gate lehuzóellenállás elszenesedett kicsit. Ezzel a résszel külön nem kísérleteztem.
Hali!
Köszi az útmutatást. A kimenő áram az minimális lesz, 2 db ECC 83 anódját fogja táplálni (kb 5 mA)ebben a gitártorzítóban.
A TL494 talán épphogy elő tudja állítani a szükséges kitöltést, de ez majd elválik.
Ahogy számolgattam 50-60mH kelleni fog a kisebbik tekercsnek. Viszont meg kellene mérni a vasmagban a közepes erővonalak hosszát mm-ben a gerjesztés kiszámolásához. (képzeletben kettévágva a magot)
Oké, délután méretet veszek a magról.
Addig is köszi a segítséget. Érdemesebb lenne talán IR21531-ből csinálni valamit legközelebb?
Szerintem az 50mH az eléggé húzós lenne erre a pici magra, főleg légréssel. Nagyobbacska magokat viszont nem tudnék elhelyezni a dobozban. Valahogyan pedig muszáj lesz 300V-ot csinálnom a 12V-ból...
![]() Ide még akár egy olyan cucc is megfelelne, mint ami a vakukban van, persze csak akkor ha nem hallható frekin működne.
A nixie csövekhez is hasonló feszültség kell, ha jól tudom. Erről van egy dokumentáció (nem találtam meg...), és egy 555-tel készít 250-300V-ot. Lehet érdemes lenne megnézni. Ha jól emlékszem, egy induktivitással tornázza fel a feszültséget.
szerk: Megtaláltam: Bővebben: Link
Hali!
Jaja, vágom Ilyen csodát én is próbáltam már, 555-tel. Ment is szépen, adta a fesz rendesen, csak hallhatóan fütyült a tekercs, emiatt nem tetszett.
Megmértem a vasmagot, 42mm az erővonalak hossza, ha jól mértem.
Az, hogy a primer és szekunder között mekkora szórás mérhető, nem okoz problémát a primer oldali túlfeszültségekben. Ezt a szórást valóban úgy lehet mérni, hogy rövidrezárod a szekundert. Célszerű, ha ennek kicsi az értéke, mert ekkor lesz kicsi a trafó droppja, vagyis kevésbé ejti a feszültséget a terhelés hatására. ( természetesen, ezt úgy lehet mérni, hogy a táp nincs visszacsatolva, vagyis, nem stabilizált. )
A drain-eken azért van nagy túlfeszültség, mert a primer áram egy FET kikapcsolása után nem tud átterelődni a másik FET-ben levő diódára! ( substrat dióda ) Ezt pedig azért nem tudja megtenni, mert nagy a szórás a KÉT PRIMER KÖZÖTT! Tehát, úgy kell megtekerni a trafót, ahogy pimi mondja, vagyis a primereket bifillárisan. A szórási induktivitást viszont a két primer között úgy kell mérni, hogy az egyik primert kell rövidrezárni, miközben méred a másik primer induktivitását. Na, ennek az értéknek kell nagyon kicsinek lennie! Ezt csak a bifilláris tekercseléssel tudod elérni, mert tulajdonképpen egy térben kellene lennie a két primernek ( így látják ugyanazt a fluxust ), amit ugye nem tudsz elérni, legfeljebb csak nagyon közel egymáshoz tudod őket tekercselni. Ezért jó a bifilláris tekercselés. És a skin hatás miatt sok vékony drótból kell párhuzamosan összefogva tekerni mind a két tekercset, aztán amikor fel van tekerve, akkor szétválogatni két egyforma darabszámú részre, így jön létre a két primer. A másik, hogy ez a túlfeszvédő rész mit csinál? Nem sok értelmét látom, mert egy FET disszipálja el a szórási induktivitások által generált energiát. Erre a célra felesleges betenni egy külön FET-et, ugyanezt a funkciót ellátják a fő FET-ek is. Ha ez az energia nem túl nagy, akkor a FET-ek ezt egyszerűen megeszik azzal, hogy becénerelnek. De a mostanihoz hasonlóan tehetsz bele zenert is és akkor mondjuk a zenerfesz körül megfogja a drainfeszültséget. A veszteség mindkét esetben nagyjából ugyanaz.
Nem, a kimeneti feszültség nem így néz ki.
Számold ki, abból indulj ki, hogy a FET bekapcsolásakor a kis menetszámú tekercs ( kis induktivitás, nagyobb áram ) van gerjesztve, a kikapcsoláskor viszont a nagyobb menetszámú ( nagyobb induktivitású ) tekercsen keresztül mágneseződik vissza a vas ( vagy csökken le az áram ) ( Egész pontosan a két tekercs induktivitása lesz a mérvadó, miután sorba vannak kötve ) ) Ugyanez az elrendezés megépíthető buck konverternél, meg a többinél is, a lényege annyi, hogy ha nagyon nagy az eltérés a bemeneti és kimeneti feszültség között, akkor se legyen a kitöltési tényező valami extrém értékű. Fel lehet fogni a tekercset valamiféle autótrafó szerűségnek is...
Durván 150 menet kell 60mH-hez
Ekkor lenne a max B 5mA kimenőáramnál kb 70mT. De amit most katt mondott, aszerint kicsit másként alakulhatnak a dolgok. Próbáld ki lesz ami lesz.
Sziasztok
Információt szeretnék kérni Egy toroid mag keresztmetszetét szeretném kiszámolni de, nem tudom, hogy van a képlet
Oké, köszi. Akkor belevágok, valami majd csak kisül belőle
Hali!
Megcsináltam a torzítóm tápját, működik is, nem melegszik semmi, 65mA az üresjárati áramfelvétele 15,3V-ról. De, most jön a de... kattogó hangokat hallat a tekercs, ami felgyorsul ha felfelé tekerem a potit és egy pillanatra elhallgat ha lefelé tekerem. Egy toroid gyűrűről van szó, 1470-es Al értékű. A fazékmagot lehetetlennek bizunyult a kívánt menetszámmal megtekerni. Tudnál esetleg valamit javasolni, hogy merre tovább? Itt egy felvétel a jelenségről:
Valószínűleg ki-be kapcsolgat, gondolom a kimenet terheletlenül van.
Ha a potit letekered hirtelen, azzal azt az eredményt váltod ki, hogy a tápnak ki kell tejesen kapcsolnia, hogy a kimenő kondenzátor magától kisülhessen. Megoldás, terheld be.
Mekkora a légrés a fojtóban? Nem lehet, hogy telíteni fog? Gyanúsan sok az 1470-es AL.
Sziasztok!
Építettem egy kapcsolóüzemű tápot légszereléssel. Működik csak egy baj van vele, hogy kb. 50% a hatásfoka. 5W-os izzóval 10W-ot vesz fel a hálózatról. 1-1,2W folyamatos terhelésre melegszik a tranzisztor (kézzel még fogható, van rajta egy kis hűtőborda) és a trafó is langyos. A trafót egy DVD lejátszóból bontottam. Légrés kell a trafóba, vagy a légszerelés miatt produkál ilyet? Esetleg rosz munkaponti beállítás miatt? Előre is köszönöm a válaszokat!
Hali!
Az egy toroid gyűrű volt, légrés nélkül Viszont csináltam egy másikat is, ETD34 ből, 1mm-es légréssel. Ezzel elértem a 320V-ot és lassabb ütemben "ketyeg", de nem szűnt meg a probléma, sajnos élesben kipróbálva eléggé belehallatszik a jelbe is. Majd még kisérletezek vele. Kipróbálok kisebb nagyobb elkókat és megpróbálok alakítani valamit a szekunder részen.
Üdv!
Lenne egy olyan kérédsem, hogy miért van az, hogy 230V kapcsolóüzemű letranszformálásakor elég egy FET-es meghajtás, hogy a szekunder oldalon akár szimmetrikus táp is legyen, de ha fordítva történik a transzformálás akkor már általában ellenütemmel vezérlik 2 FET-el, hogy a szekunder oldalon szimmetrikus táp legyen. Remélem érthető a kérdésem (nem a trafók megtekercselési módjai érdekelnek most). Kapcsolásokat végignézve tapasztaltam ezt meg. Előre is köszönöm és elnézést ha kicsit suta kérdés.
Az egyfetes kialakításnál (flyback, záróüzem) gyakorlatilag impulzusok keletkeznek a szekunder oldalon. Ezt egyenirányítják, szűrik.
Viszont ha rendes váltakozó feszültséget szeretnél nyerni, akkor oda-vissza kell folyatni az áramot a primer tekercsben.
Összefoglaló a különféle tápegység-kialakításokról: Power Supply Topologies
Juj! Köszönöm szépen a magyarázatot
Sokat szoktál segíteni e téren. És ez a táblázat is nagyszerű. Akkor ha jól értem akkor ha jól terhelhető tápra van szükségem mindkét "ágon" akkor oda kell az ellenütemű vezérlés. |
Bejelentkezés
Hirdetés |




, nekem ez is be szokott jönni ha lusta vagyok számolni 




Sokat szoktál segíteni e téren. És ez a táblázat is nagyszerű. Akkor ha jól értem akkor ha jól terhelhető tápra van szükségem mindkét "ágon" akkor oda kell az ellenütemű vezérlés. 




