Fórum témák
» Több friss téma |
Az az egy műveleti erősítő szerves része a kapcsolásnak , szerintem nem fog (jól) működni ha elhagyod. A gnd -ket egy csillagpontból vidd mindenhova. Ezt a táp közös pontja után szokták kiépíteni.
ugyanis a bekeretezett részen belül nincs GND jelölés. A héten megépítem műveleti erősítővel. Érettségi után
Ha ilyen erőlködőkkel szeretnél kisérletezni, akkor kérdezd inkább Mayan-t , ebben a topikban.
Rendben, köszönöm az útbaigazítást, még esetleg annyit kérdeznék még tőletek hogy valóban ennyire jók ezek az egyszerű tranzisztoros erősítők mint ahogy azt leírják, érdemes ezekkel szórakozni?
Csak kisteljesítményű kivitelben , nagyban megeszi a hajad!
Azonkívül rettenet forró tud lenni !!! A hangja nagyon jó , de kell hozzá olyan műsorforrás , és hangsugárzó is ami ezeket az előnyöket képes kiaknázni.
Bassmester lenne hozzád egy kérdésem.
Nemtudom mennyire figyelted ki az ic hangját de lenne egy érdekes kérdésem a visszacsatolás válltoztatásáról. Ha megnöveljük az erősítését a 47K-val a hangja mennyit válltozik ? Itt nem arra gondolok hogy ugyanolyan hangerőállásnál hangosabb lessz hanem minőségre és átvitelre. Ugye elméletileg semmit se kellene válltoznia de ugye mindenképp lessz valami módosulása és kíváncsi vagyok az mekkora és milyen irányba.
Ezt nem próbáltam. Kell elé egy előfok aztán jó lesz a hangja is, meg az érzékenysége is :yes:
Oh. Benéztem a skálázást én is... Ott tényleg KHz-ekről van szó... Ez már tényleg nem mindegy...(kicsit későn válaszoltam...)
Üzemszerű körülmények között is meghallgattam a TDA7294-es IC- vel felépülő erősítőt. Én 600 bruttó forint alatti áron vettem ezek darabját(!!!)
- Használtam egy köztes hűtőtönköt, ami közvetlenül csatlakozik az IC-hez, és szigetelten csatlakozik a hűtőbordához. - Volt egy kis technikai huncutság, mivel mikor a panelt terveztem, akkor még szó se volt hűtőtönkről, ezért annak rögzítő csavarjai kicsit útban vannak, de azért megoldható a stabil rögzítés. - Minden hőátadó felületet felpolíroztam. (Mikor csináltam akkor nagyon szépen csillogott, de aztán pár óra alatt kicsit bemattult.) A szilikonlapnál nem használtam hővezető zsírt, az IC alá viszont igen. Ezekkel a körülményekkel, szélsőséges hangerőn is normál kézmeleg, de azért egy műterheléssel biztosan jobban is meg tudnám melegíteni. A lényeg, nem kell hozzá "gigalomán" hűtés. - A trafó egy 250VA-es teljesítményű toroid, amin 4db egyforma tekercs van. +/- 40V-ra terveztem a tápfeszültséget, de végül is +/- 41,2V-ot mértem a konkrét erősítők mindegyikén. Ez nagyjából a felső határ közelében van, tehát teljesítményben is közel a maximumot tudom így kinyerni. Valaki azt írta korábban, hogy egyből mehetne a diszkóba, olyan elképesztően nagyot szól. Erről szó sincs, de valóban nagyot tud szólni (mármint önmagához, meg a 600Ft-os árához képest). - Mindkét tápfeszültség-oldalt külön greatzzel egyenirányítom (most csináltam ilyet először). "hagyományosan" nem tudom milyen lenne, de így minden szempontból meggyőző. - Külön érdekesség, hogy a tápfeszültségem kb. 3-4 másodperc alatt áll csak be. Igaz van egy csomó pufferem, de ez akkor is nagyon hosszú idő. - Még egy hangszóróvédő elektronikát is fogok tenni bele, amit majd 5-6 sec-re állítok be, így mire bekapcsol, a tápfesz szépen be fog állni. - A két oldal teljesen független egymástól, csak az RCA- csatlakozóknál kapcsolódik a két csatorna GND-je. - Végül a hangzás. A zaj szinte hihetetlen. NYITOTT bemenettel, minden potméter és lezárás nélkül (!!) is teljesen zajtalan. Egyedül a magassugárzó membránján lehet hallani egy borzasztóan icipici kis "súgást", de azt is csak akkor ha teljes csendben rásimítom a fülem a membránra. Ha lezárom a bemenetet, akkor ez még tovább csökken. A másik meglepetés a hangja. Nyoma sincs semmiféle IC-s hangzásnak, semmi grízesség, semmi kompromisszum. Nem színez, nem emel, nem vág, CSAK jól szól. A mélyhiány, ami miatt komolyan aggódtam nem létezik. Elsöprő energia van benne. Ha nem akarunk disco szintű hangenergiát, akkor ez egy nagyon jó választás. Minden szempontból lenyűgözött ez a kapcsolás. Sokkal jobb mint a diszkrét elemekből felépülő erősítők túlnyomó része (azért gondolom a rendes tápegység elengedhetetlen).
Szia.Nagyon jol sikerült az erősitőd, szép munka! Szerinted mekkora a teljesitményre képes 4ohmon?
Ebben az ic adatlapján található görbék lesznek segítségedre! A kivehető teljesítmény függ a tápfeszültségtől, 4ohmnál a jelleggörbén csak 30V-os tápfeszültségig van feltüntetve a teljesítmény, ekkor ez kb 83W-ot jelent.
Lenne nekem is egy kérdésem az erölködővel kapcsolatban: +/- 35V-ról hajtom, 2x10000mikroF pufferkondikkal (igaz régi MM kondik), és ugyanerről a tápról megy a hangszóróvédelem is. Nagyobb hangerőnél figyelhető meg az, hogy a hangszóróvédő bekapcsolt állapotát jelző led a basszusoknál el-elhalványulgat, ennek az oka lehet talán, hogy kicsi lenne a puffer? Alkotó, Te hogy oldottad meg a tápot, mekkora pufferekkel? szerk.:Visszanézve találtam képet az általad megépített panelról, ahol mintha 2x2 4700mF-os kondikat láttam volna, viszont akkor kétlem, hogy .nálam a pufferek okoznák a problémát, (Ha csak nem az a bajuk, hogy régiek....)
Valóban, nálam 2x4700µF van minden egyes erősítő, mindkét oldalában.
Szerintem ez elégséges, sőt talán már túlzó is egy kicsit. A problémád elég egyszerűen ellenőrizhető. Egy mutatós műszert (digitális nem jó) kell kötni a tápfeszültségre, méghozzá arra, amiről a védelem is "táplálkozik". Ennek mutatnia kell ha ingadozik a tápfeszültség. Csak óvatosan jegyzem meg, hogy a ledek nem túl érzékenyek a feszültségre. Tehát ha szemmel jól láthatóan villognak, akkor ott egészen komoly ingadozásnak kell lennie. A tápfeszültség ingadozása a terhelés változásának hatására jön létre. De a nagysága nem csak a pufferektől függ, hanem a trafótól is. Szegény puffer bármekkora is lehet, ha már eleve a váltófeszültség lecsökken a trafó kimenetén. A tápegységet minden egyes elemében célszerű nagyon jóra építeni, mert az erősítők zömében ez sokkal fontosabb mint maga a kapcsolás
Értem, mérni ezek szerint már felesleges is, nagy valószínűséggel a trafó lesz a ludas, egy itthon talált toroidról van szó, amelyen semmilyen adat nincs feltüntetve, csak a méretéből vagy a tömegéből lehet/lehetne saccolni, kb. 160-200VA-es lehet, viszont csak egy csatorna van rákötve. Az lesz a legtisztább, ha befektetek egy nagyobbra. Köszönöm válaszod!
Üdv Alkotó!
Köszönjük, hogy megosztottad a tapasztalataidat. Tényleg igényes munkát végeztél :kalap: A zajt illetően teljesen egyetértek, nálam is csend van. Én eddig még csak ezzel az IC-vel, illetve a 7293-al építettem erősítőt (1554-et leszámítva), így nincs is igazán összehasonlítási alapom. Gondolom, Te már több erősítőt is hallottál, és ezért is fontos nekem a véleményed. Ezekkel a kapcsolásokkal én is teljes mértékben meg vagyok elégedve, ami a hangját illeti. És nem utolsó sorban olcsó, kevés alkatrészt igényel, nagyon jó ár/érték aránnyal bír. A jó tápegység biztosan elengedhetetlen, nálam is 2 greatz működik ![]() zoka
Hali!
Jól néz ki a cuccod, gratula Az a táp nagyon komoly :yes: Dobozba vele!
Most nézem, itt oldalanként van 2 híd
![]() Komoly
Szép munka.
Biztosan nagyon sokan fogják után építeni . Többek közt én is. Külön örülök annak , hogy megnyugtattál , nem problémás a mély tartományban.
Üdv emberek!
Segítséget szeretnék kérni tőletek mivel még nem sok gyakorlatom van az erősítő építésben! Megszeretném építeni a mono változatot 2x hogy kapjak egy sztereó erősítőt + a hidalt változatot egy sub-nak! Az elképzelés az hogy 2 toroid trafó az egyik a 2 monot hajtaná a másik pedig a hidalt változatot! Milyen tápot építenétek neki hogy a legnagyobb hangerőt ki lehessen csikarni az ic-ből? A toroid trafóból mekkorát illene beszereznem, H.E-ről belehet szerezni? Válaszotokat előre is köszönöm! Lacko12
A két mono oldalnak egy 350wattos, 2x29voltos trafó. Két graetz híd és oldalanként 10000µF puffer elko. A hidalt verziónak szerintem mehetne ugyanez, csak 600wattos toroiddal.
Hali!
Én kapcsolóüzemű tápot csinálnék nekik :yes: Ha ki maximálisan ki akarod használni, akkor a sztereónak és a hidalt monónak is 300VA-es toroid a megfelelő, a szekunder feszültség pedig a terhelőimpedanciátol is függ, de maximum 2x29V AC lehet. Trafóügyben érdemes a vaterán is körülnézni.
Sziasztok!
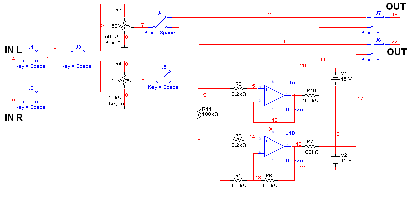
Korábban említettem, hogy a sztereó párhuzamos 7293 IC-s erősítőmet szeretném úgy átalakítani, hogy átkapcsolható legyen hídkapcsolásra, így 4 IC egyszerre dolgozna. Na most, én tervezgettem, és arra jutottam, mivel a dobozon 2 hangerő poti van, illetve - mivel sztereó - ezért 2 RCA bemenet, így ne kelljen azon gondolkodni, ha híd módban használom, vajon melyik RCA-ra kössek jelet, illetve ne az legyen, hogy az egyik hangerő poti csak dísz. Arra jutottam, ami a mellékelt animáción látható. Ehhez oldalanként 4 kapcsoló kel, vagyis összesen 4db 2 áramkörös kapcsoló. Természetesen, ez felejtős, relékkel lesz megoldva. A kapcsolást leszimuláltam, működik, de meg szeretném mutatni, hogy mi a véleményetek róla. Köszönöm Ui.:A kapcsolás azzal is "számol", ha nem kell híd, akkor minden a megszokottak szerint működjön.
Azt senki nem tudja pontosan, mekkora teljesítményű trafó kell egy-egy erősítőhöz. Számos vita alapja ez a problémakör. (ezzel együtt is DJ Szabcsa valamit félreértett- vagy esetleg én-)
Tehát a legáltalánosabb gyakorlat szerint, kb. 50-100%-al kell nagyobb teljesítményű trafó, mint az erősítő maximális teljesítménye (az "A" osztály kivétel, de itt most nem erről van szó). Tehát ha a TDA7294-et kinevezzük 70W-osnak, akkor abból kettőhöz 210-280W körüli trafó már biztosan elegendő (nálam 250W tökéletesen bevált). A hidalt változattal ugyanez a helyzet, ahhoz is elég ugyanekkora (nem kell a duplája), hiszen abban is csak 2db IC működik, csak másképpen vannak összekötve a hangszóróval. Másik kérdés a feszültség. Itt élesen el kell különíteni a hangszóró impedanciákat. 4 és 8 ohm-ra is találsz pontos adatokat az adatlapon. Ez azért fontos, mert kisebb impedancia esetén, már kisebb feszültséggel is elérhetők ugyanakkora áramok, vagy ha máshonnan közelítem, akkor ha 8ohmra tervezel (nagoybb feszültséggel), de aztán mégis 4ohmmnal terhelsz, akkor már túl nagy áramok is folyhatnak, amik jó esetben csak a védelmet kvartyogtatják, rossz esetben túlmelegítik az IC-t és az tönkremegy.
Ez egy kicsit bonyolultnak tűnik , azonkívül sok a KH lehetőség.
Esetleg egy gyári erősítő rajzát is megnézném , ami tud hidat is. Autós erősítőkben eléggé gyakori .
Lehetne egyszerűbb is, de ha mindkét potit ki szeretném használni, akkor nem igazán tudom máshogy megoldani, illetve a bemenetnél is az RCA-t így a legkönnyebb közösíteni, mert ha fix kondikkal egy állandó stereo to mono átalakítót készítek, az rontja a sztereót.
![]() ez alapján készült
Nem értem, miért kell ennyi helyen kapcsolni a jelet. A két csatorna monósításánál nem szerencsés simán rövidre zárni a két bemenetet, oda illene valami ellenállás a közösítés elé. Nem látom, miért jó, ha a két hangerőpoti sorba van kötve. Azt sem értem, hogy sztereo üzemmódban miért nincs benne a jelben a TL072.
Ha nagyon le akarná egyszerűsíteni az ember, összesen kettő záróérintkező elég lenne az átkapcsoláshoz. Vagy akár csak egy, ha az egyik végfok mindig invertált jelet kapna, persze akkor erre a végfokra sztereo üzemmódban "fordítva" kell bekötni a hangszórót.
Azért azt vedd figyelembe, hogy ha a hidalt végfokra ugyanolyan hangszórót teszel, akkor - elméletileg - négyszeres teljesítményt kapsz. Ez az általad említett mono 70W-nál hídban 280W lenne. Valószínűleg ebből "számolódott" a 600VA.
Nem tudom, a valóságban mennyi tud kijönni két ilyen IC-ből, de ha jól emlékszem, 10A-es a kimeneti áramkorlátja, a 280W szinuszoshoz 8 ohm terhelésen kb. 8.5A csúcsáramok kellenek, ezek alapján akár tudhatja is.
Rendben, a 2 csatorna közösítése történhet ellenálláson keresztül, de az első kapcsoló szerepe, hogy sztereó módban ne legyenek egymással kapcsolatban. A hangerőpoti sorba kötése csak azt a célt szolgálja, hogy mindkettőnek legyen funkciója (jó, belátom, nem sok értelme van, de nekem így jobban tetszik, mintha az egyik csak úgy haszontalanul ott állna). A Speakon csatik miatt nem szeretném a kimeneteket megkutyulni, a + legyen +. Sztereó módban pedig ha nem muszáj, ne legyen semmiféle műveleti erősítő a jel útjában.
Magam is látom, hogy ezt sokkal egyszerűbben is lehetne, de ha nagy gondot nem okozok így, akkor nekem mindegy hogy 2 vagy 4 relét veszek, viszont így jobban tetszik valahogy.
A hangerőpotik sorbakötése miatt a szabályozás karakterisztikája is el fog mászni, ráadásul a kontakthiba miatti sercegés esélye is jelentősen megnő. Ha már mindkettő dolgozzon, akkor inkább a csúszkák utáni közösítés lenne a célravezető, szerintem. Egyébként is: minél több kontaktus, annál több hibalehetőség (mint ahogy azt írta is valaki), annál több kínlódás. A hangjel útjában nem biztos, hogy a relékontaktusok olyan nagyon kívánatosak. Ha annyira nem akarsz a jel útjába műveleti erősítőt tenni, akkor hídállásban miért kell a neminvertált csatornát is OPA-n keresztülvinni (az OPA kimenetén nem értem a 100k-s ellenállást, szerintem inkább 100 ohm kellene oda)?
Nem értem azt a felvetésedet, hogy sztereo üzemben ne legyenek kapcsolatban egymással, ugyanis miért lennének? A csatornákat közösítő záróérintkező sztereo üzemben semmiféle kapcsolatot nem jelent a két csatorna között. Ha a sztereo módot natúran akarod hagyni, akkor az egyik csatorna maradhat így hídkapcsolásban is, a másik kimenetét kell ilyenkor az egyik invertáltjából előállítani. Ez egy váltókapcsolóval elérhető. Összességében tehát elég egy darab kétáramkörös, váltóérintkezős relé.
Az adatlapját néztem meg, ahol van párhuzamos, és van hidalt verzió is (most nem emlékszem pontosan a 7293 és 7294 közül melyiken, melyik van).
A lényeg, kettőt összekapcsolva ezekből az IC-kből 150W teljesítményt jósolnak maximálisan. Ez nagyjából a duplája az "egyke" kialakításnak. Ehhez elég ugyanakkora trafó, mint két különállóhoz.
Értem a felvetéseidet, ez alapján átgondolom az egészet, igen oda 100 Ohm kell, azt elhibáztam.
Majd jelentkezem, mire jutottam. Köszönöm a segítséget |
Bejelentkezés
Hirdetés |















