Fórum témák
» Több friss téma |
Sziasztok! Nyárra tervezek valami projectet s elég elvetemült ötlet, de szeretnék az EWIhoz hasonlót építeni. Az ewi jelentése eletric wind instrument. Az Akai gyártja. Az érdekessége,hogy "levegő" szenzorral van felszerelve, így lehet irányítani a dinamikát. Olyasmi mint egy digitális szaxofon. Szóval én egy ilyesmit szeretnék, de nagyon primitíven. Gondoltam egy AVRel irányítanám az egészet, összesen 19 mikrokapcsolóval helyettesíteném a billentyűket. Az oktávot egy potméterrel állítanám, s jack kimenete lenne. Gondoltam szoftverileg, vizsgálná a bemenetet és a kapcsolok kombinácíórára add ki hangot. (Pölö ha két gombot lenyomok akkor 440Hz-t adna ki ami az A hang lenne)
EWIről videó Szerintetek túl elvetemült, vagy van esélyem egy elég egyszerűt építenem?
Helló!
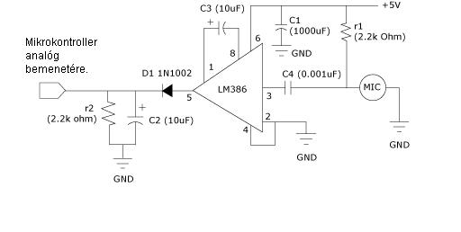
A "levegőszenzor" nem más mint egy piezoelektromos szerkezet, amely a levegő hatására a mozgás következtében elektromosságot, rezgést idéz/kelt. Pl. legjobb ötlet a mikrofonal próbálkozni. Kis electret miki fújás hatására rezgést kelt, amit egy előerősítővel erősítesz és a mikrokontrollerre kötsz,valamelyik analóg pinre. Mikor fújsz,akkor olvasod az értékeket a mikrokontrollerrel és kiírod valamire. Pl. LCD. És akkor kiválasztasz egy min-max értéket az olvasáshoz,ami a fújást jelképzi(a O-1O24 interválum között,tehát O-5V) és akkor szépen feltétel hatására kezeled a hangokat. A gombok használatátjó ötletnek tartom, ami fontos,tehát,hogy hogyan tudod kezelni a hang megszólaltatását,hogy használod az &&-st a feltételben.Pl. ha x gomb HIGH tehát nyomod && microfonbemenet értéke a-b között van akkor megszólal a hang. Ha már nem fújod, vagy nem nyomod a gombotakkor már nem szól hang. A hangok frekiben: 2093 Hz C hang 2349 Hz D hang 2637 Hz E hang 2793 Hz F hang 3136 Hz G hang 3520 Hz A hang 3951 Hz B hang 4186 Hz C' hang Nem lehetetlen, tapasztalatból mondom mert én is készítettem ehhez hasonlót. Tehát fő működési elv/szekvencia: Mikrokontrollerhez kapcsolt gombok,mikrokontrollerhez kapcsolt speaker/piezo, mikrokontrollerhez kapcsolt mikrofonbemenet előerősítővel. Ha megnyomtam az x gombotés fújom a levegőt, akkor az x gombot olvasó megszakítás/feltétel végrehatjtódik és megszólal a hang. Ha nem nyomom a gombot vagy nem fújok vagy nem csinálom mindkettőt nem történik semmi. Jó ötletnek tartom a MIDI használatát. Jobb efektek...Pl. kész Midi-s projekt. Leírás MIDI-rőlitt. És a googlen is kapsz sok mindent a MIDI, AVR MIDI... kulcsszavakat használva. Sok sikert! Üdv. Hunor!
Ó! WOW! A szenzort nem tudtam volna elképzelni. Ez nagyon jó!
Köszönöm! Midire én is gondoltam, mondjuk egy midi/usb kimenete lehetne s akkor gépre lehetne kötni Amúgy amit kapcsolást küldtél, ott a dióda lehet más értékű is? Vagy muszáj 1N1002nek lennie?
Nagyon jó az ötlet, szerintem nem is nagyon macerás megvalósítani, de a Te általad írt frekvenciák biztos, hogy így jók? A C2, pl. 580Hz(ez már nem igazán "mélyhang"), valamint az általad írt hangok némely hangköze sem lehet így jó, mert pl. az A és B közötti frekv. aránya: 25/24 kell legyen, vagy ha az mégis H,akkor 9/8.
Üdv!
Én erre gondoltam:Bővebben: Link ,hogy ezeket adná majd ki
Majd még azon kell törni a fejem,hogy ha már ad ki hangot, hogy effektezzem :whatever:
Na igen, ez az un. "temperált skála" pl. az egyvonalas Á-t A4-nek jelzi, de ha pl. saxofonhangot akarsz, nem biztos, hogy ennél max 3 oktávval magasabb alaphang kellene(persze a felharmonikusok az más kérdés). A MIDI relytélyeihez nem tudok szinte semmit sem hozzászólni.
Üdv!
Sziasztok! Megépítettem a szenzort amit boczhunor küldött. Tesztként kipróbáltam egy speakerrel ,az folyamatosan sípolt. Majd multiméterrel megmértem és foylamat 1.95V-t produkált. Tapsoltam , fütyültem fújtam , de folyamat 1.95V-t adott ki magából
Valamit elrontottam? Vagy vagyok és így kellene működnie?Üdv!
Szia!
Az is lehet,hogy te rontottál el valamit de minden esetre a jelenség nem ez kell legyen, hanem a kimeneten a bemeneti hang kell megjelenjen csak erősítve.Mivel a kapcsolásnak előerősítő szerepe van... Szerintem fölösleges ott az a dióda, ha pl. szilícium dióda O.7 voltot megesz. És nem is szokott dióda lenni... Minden esetre nekem is vannak a kapcsolásban furcsa dolgok, most így leellenőrizve, tehát szerintem nem te rontottál... Minden esetre van másik megoldás is, amely jobb és készítettem egy kis potis kapcsoláskát is,amiben az érzékenységet tudod állítani... Mellékelt képben láthatod. A kapcsolás biztos megy, demonsztrációs videó itt. Elnézést kérek! Sok sikert! Üdv. Bocz Hunor-Chris! |
Bejelentkezés
Hirdetés |





Köszönöm! Midire én is gondoltam, mondjuk egy midi/usb kimenete lehetne s akkor gépre lehetne kötni
Majd még azon kell törni a fejem,hogy ha már ad ki hangot, hogy effektezzem :whatever:
vagyok és így kellene működnie?