Fórum témák
» Több friss téma |
Lehet én olvastam félre de ez valahogy nem súrolja a 300W-ot...
A sima pc táp átalakítva nem jó? (Vannak rá kíváló topicok)
Igen te olvastad félre.
Idézet: „És van még egy kérdésem, hogy én a kicsi trafót a PIC tápellátására akarom felhasználni arra elég valamelyik kicsi trafó?” Én erre válaszoltam.
nem tud valaki egy jó lágy indító kapcsolást mert kicsit sok elkót akarok a táp után és már 1 szer megszívtam és elszált az összes félvezetőm
Azt hittem a kapcsitáp nem igényel lágyíndítást. A toroid trafók 500W -tól felfelé már szépen megtudják rángatni a kismegszakítókat.
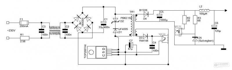
Bővebben: Link Ezt már megépítettem , jól működik.
Hello!
"mert kicsit sok elkót akarok a táp után " Szerintem megtéveszted a válaszadókat.. Így kicsit össze-vissza beszéltek.. Mert a lágy-indító és a lágy-indítás, nem ugyan az a fogalom.. üdv! proli007
Sziasztok,
Én kapcsolóüzemű táppal szeretnék 12V-on 35- 40 A-t, esetleg tudnátok segíteni egy kapcs.rajzzal? Előre is köszi: Ádám
Esetleg Skori tápegysége
Sziasztok! A segitségetekre lenne szükségem : Megépitettem a lent belinkelt sprofán féle egyszerü kapcsitápot TOP 200 helyett TOP202 használtam.uf 4005 helyett pedig uf 4007 et mert ezt találtam egy szétbontott atx- es pc tápban P6Ke 150 helyett pedig bzy 150 zenert mert a pk t nem sikerült beszereznem.Müködik a táp csak az a gondom vele hogy 9 volt és0,5 amper terhelésnél már nagyon melegedik a trafó, nekem 13 voltrol kellene birjon legaláb 1ampert . trafo tipusa EE-19N szintén pc tápbol guberáltam ,mit lehetne tenni hogy ne melegedjen anyira a trafo,kéne az az 1 amper áramerösség mindenképpen ha valaki tudna legyen szives segitsen .még sosem épitettem kapcsitápot és nem tudom hogy kell méretezni a trafot .hagyományos trafokat tekercseltem elég sokat de ezekhez nem értek.A puferkondin egyenirányitás után 300 volt van tegyek kisebb kondit?a hálozatrol 0.04ampert vet fel amikor a kimenetet 9volt.0.6 amperel terheltem :ezek normális értékek? elöre is köszönöm az esetleges tanácsaitokat kellemes napot moindenkinek és sikeres barkácsolást!
Valószínűleg betelít a trafó.
Több légrés kellene bele.
Szia. azt hiszem nincsen is légrés rajta,szerinted mekkora légréssel probálkozzak esetleg?nem én tekertem gyári trafo ugy van ahogy kivettem egy pc tápbol Ha csak kisebb terheléssel járatom pld,rákötöttem egy ledet akkor nem melegszik csak alig érezhetöen de 500miliamperes terhelésnél már kissé égeti a kezem.
Ragassz egy cellux-csíkot a középső oszlop felületére.
köszi a tanácsokat megprobálom amit javasoltok .én mind azon gondolkodtam hogy talán nem lehet egy ilyen ÉÉ-19 N jelü kis trafobol kivenni13-15 wattot és lehet hogy nagyobb trafo kellene vagy vastagab drottal tekerjem meg de nem nagyon van hely sem üresen rajta mégprobálom a légréssel hadlám mi lesz akkor köszi mégegyszer a tippeket.
Ujabb gond... csak ezaz egy trafom van és ugynézem hogy elég jol ösze van ragasztva .nem szeretném eltörni hogy lehetne szétszedni ugy hogy a tekercselés ne sérüljön meg ,és a vasmag se törjön el?
Felforralni egy tál vízbe, majd fogóval széthúzni.
Sziasztok.Kezdtem nagyon elkeseredni mert sehogysem boldogulok ezzel az ee19n jelü trafóval szétszedtem és probálgattam külömbözö légrésekkel de sajnos nem segitett a légrés növeléssel csak anyit értem el hogy növekedett aprimer oldalon felvett teljesitmény.a trafo tekercse gyorsan melegedik 0.6 amperes terhelésnél,8.6 volt melett. A feszültséget és az áramot stabilan adja de nem merem engedni hoszabb ideig mert félek hogy leéga trafo és elfüstöl valami.van vagy 5 darab top202yai integrált áramköröm hogyan tudnék vele egy olyan tápot csinálni ami 13-14 voltrol tudna produkálni legalább 1ampert?mit tanácsoltok mit tegyek?
a fojtotekercsek ha nem megfelelö értéküek akkor az okozhat e olyan problémát hogy a trafo melegedjen ? bocs ha sokat kérdezek de nagyon tanácstalan lettem...
A fojtó nem okoz problémát, mennyi légrést tettél bele, és mennyi volt gyárilag?
Azt lesd meg a pc-táp dobozán, amiből bontottad hogy eredetileg mennyit tudott leadni az sb. táp.
üdv.gyárilag nem volt egyáltalán légrés benne,1 mm légrés van most benne.ha csak kis terheléssel megy nincs gond de ugy nézem elég vékony drottal van tekerve csak probaként épitettem meg hadlám fog e menni a vasmag 25 négyzetmiliméteres keresztmetszetü lehet hogy tul kicsi esetleg...ee-19n mag egy pc tápbol van
Megnéztem a dobozon azt irja hogy +5volt és 2amper
Erőssen kétlem azt, hogy eredetileg nem volt benne légrés, az sb. táp mindig flyback topológiájú és légrés nélkül nem működik.
A melegedés a legérdekesebb, mond, nem lehet az, hogy fordítva kötötted be valamelyik tekercset? (Ellenőrizd le pc táp nyákjáról.) Vagy az egyenírányító diódád, elkód nem stimmel? ui: PC tápokban az sb. táp gyakran megadja magát, két okból: elszál a primér oldal, vagy a trafó. Te lehet pont egy trafóhibást fogtál ki. ui2: Lehet újratekercselés lesz a vége.
A kimeneti feszültséget a trafonál SB1040 kettösdiodával egyenirányitottam .pc tápbol van ez is. Megnéztem a tápon amelyikböl valo a trafo (EE 19) és azt a tekercset használom primernek amelyikre a tápban a puferkondik után megy rá a feszültség .Ez igy helyes e? A P6KE150 helyett ZPY 150zennert használok lehet hogy ez a baj, nem is tudom mit gondoljak .kerestem egy másik pc tápot .de abban is ÉÉ19 trafo volt betettem azt is de ugyanaz a mese .ennek a szekundere egy kicsit vastagabb drotbol van ,mintha nem melegedne éppen olyan erösen mint a másik ,de 8.6 volt.0.6 ampernél jol érezhetöen melegedik . Megforditottam a óptocsatoló tekercsének a bekötését .de ekkor nem indult el a táp .csak bekapcsoláskor felvillant a kimenetére tett led és ki is aludt. A kondi a szekunderen nem melegedik egyáltalán . ha tudnám hogy kell méreytezni atrafot ujratekerném ha ninncs más megoldás . Atrafonak a két E magja érintkezett egymással és ugy volt öszeragasztva nem volt a két mag közt semmi légrés gyárilag.ha más mod nincs ujratekeram csak tudnám hogy kell méretezni .A Trafonak nem szabadna egyáltalán melegednie normális esetben?
üdv mindenkinek
Volna egy kérdésem,szerintetek milyen fojtó tekercset tegyek a kapcsitápom kimenetére?Elkészült a tápom 700 watt,+-55 volt kimeneti fesz mellett és 50Khz n megy.Minden ok,stabil a kimeneti feszültség is,nemis melegedik csak nemtudom eltalálni a menetszámot a kimeneten lévö fojtótekercsnek.Ha csak 2x10 tekerést teszek rá 1,5mm drótból pc tápbol kiszerelt magra akkor zúgást hallok a zenébe erösen,aztán próbáltam 18 tekeréssel,már türhetö de mindig hallani még gerjedést a magasfrekiböl.Nemszeretnék kisérletezni és gondoltam megkérdezlek titeket.Nekem még csak ez a 2. kapcsitápom.Válaszokat elöre is köszönöm
Halihó mindenkinek,
Megépitettem a rezonáns táp 1.1 verzióját, üresjárásban adja is szépen a 2x64V-ot, de terheléssel lemegy 0Vra. Mitől lehet ez?
Sziasztok! Ha már nem tud a trafós peroblémámra "gyogyirt" senki sem akkor megkérnélek titeket hogy ha valaki tudna feltenni egy olyan linket ahol a transzformátorok(feritek) magjainak a jellemzöit meg tudom nézni nagyon megköszönném mert szeretnék tekerni egy trafot a sprofán egyszerü kapcsitápjához ,mert sehogysem tudok belenyugodni abba hogy "müködik is meg nem is"
És ugyanúgy kötötted be a primért és a szekundert is mint a pc-táp paneljén?
Zéner-re forrasz egy pár nanos 400V-os kondit ha biztosra akarsz menni. ui: Ha ragasztó volt a magok közt akkor az mágneses szempontból szinte (99.9%) teljesen ugyanaz mint a légrés. Dj TSM, kukac_24: sok az infó...
Üdv! Ugy érted hogy a zenerrel párhuzamosan tegyek egy kondit? kivettem a két E magot és öszetettem tekercs nélkül és látom hogy igazad van mert amikor a két szélsö ága az é magnak öszeért akkor is maradt a középsö részen egy kis rés a magok közt .talán egy fél miliméter . EGY antenaméretezö programal számoltam , megmértem a mag méreteit és beirtam a méretezö progiba az adatokat és az jött ki hogy tul kicsi a vasmag 1amperes terhelésre.Megprobálkozom egy nagyobb trafo tekeréssel csak nem tudom hogyan méretezzem az optora menö tekercset,hány voltra?Ugyanugy kötöttem a tekercseket ahogy a tápban volt.megprobálom a kondit rátenni ha nem segit akkor már csak a trafo ujratekerésben reménykedek .mert az a5-600 miliamper amit igy produkál az semiképp nem elég nekem sajnos .Mindenesetre köszönöm hogy probálsz segiteni .
|
Bejelentkezés
Hirdetés |














