Fórum témák
» Több friss téma |
Mielőtt kérdezel, a következő két dolgot ellenőrizd!
I. A helyes tápfeszültségek megléte.
II. A kimeneten van-e egyenfeszültség.
Élesztés.
és utánépités érdekel valakit?
természetesen csakis tranzisztoros
Milyen típusú a végfok?
Néhánnyal már találkoztam, anno a gyárból (ahol gyakorlaton voltunk ) szereztem pár dokumentációt. Valahol még biztos megvannak ...
A pontos tipusát nem tudom de egy régi ra-xxxx- böl való.
A nyákot úgy 1/3 méretben meg lehet csinálni alig pár alkatrészböl. 6 tranzisztor meg pár ell. és kondi.
talaltam egy linket, lehet csoves erositöt kitt-ben rendelni. http://www.amplimo.nl/
Az a gĺz hogy eleg draga 1088 euro....
Sziasztok! Kivállalna el egy régi Videoton (EA6383S) erősitő életrekeltését?
nagyon gázos vagy menthetönek itéled?
Megépítettem életem első erősítőjét!!! Leveri hangerőben az autórádiómat!!! Ijj de örülök!
sikerült
Gratulálok... Akkor a következő lépés, hogy majd a hangerőt tartod és a minőségen javítasz...
ha érdekel van kapcs. rajzom az ea... hoz
Gondolom IC mentes erősítőre gondolsz
Amugy füllel nem hallok torzítást, nagyon kellemes hangja van
Én is ráálltam az erősítőgyártásra. Az első erősítőm egy tda1554q IC-s erősítő, amiből később csináltam még egyet egy havernak szivességből (alkatrészt természetesen ő fizette). Később csináltam két csatornát lm1875-tel, ebből mára 4 csatorna lett, de még ma sincs teljesen bedobozolva (pedig igyekszem). Csináltam még hangszínszabályzós előerősítőt 4db ne5532-vel (két csatornára, külőn erősítve a közép-magas és külön a mély). És tervbe vettem egy tranzisztoros gitárerősítő építését is (persze majd csak ha befejeztem az lm1875-ösöket).
És milyen tranyós gitárerősítőre gondoltál???
Mert nekem is az lenne az álmom!!!
hi!
Nekem EZT az erősítőt ajánlották, de most nem tudom, hogy melyik trafó kell ahoz, hogy 200W 4ohmon legyen és mekkora áram erősségel? Légyszi segítsetek. ![]() köszi
Hát szerintem még menthető!! Igaz sok lesz a meló vele de szerintem megéri! Aki meg szereti az ilyet annak meg főleg megéri!! Nem kérem ingyen persze!!
Hello! Ennek nagyon örülnék! Lenne meló vele de szerintem nagyon jó erősitő lenne!! Mégegyszer mondom hogy nem kérem ingyen a javitást ha esetleg valaki elvállalná!!
nem okozna nagyobb örömet ha te magad "küzdenél" meg vele?
természetesen segitséggel...
szerintem jobban járnál a quad 405 200w-os változatával.
De igen csak nem igazán értek hozzá! Na meg a másik h müszerem sincs, tehát még mérni sem tudok!! De ha valaki segit akkor megcsinálom v esetleg megprobálom megcsinálni! Vagy a másik másik megoldás h milyen teljesitményü erősitőhőz tudnám felhasználni a tápját? Ugye ez egyenirányitott táp (+-35V) és nem tudom hogy mekkora erősitőt lehetne belőle épiteni!! A segitséget megköszönném!
[/url]http://w3.enternet.hu/urbanda/70w.html
Valami ilyenre gondoltam...
Nem mindíg a legegyszerűbb jobb!Ne várj sokat ettől a végfoktól!
Az ic paraméterei nem rosszak de ez nem erösitö épités hanem lego.
valóban jó a quadhoz a trafó de csak egyhez... az eredeti végfok is csak(?) 2x50 watt ha jól tudom
Aha, tehát akkor inkább a Quad erősitőt ajánlod! Hmm...akkor lehet h megprobálom visszahozni az 'életbe' a Videoton erősitőmet!! Csak a kijelzője nincs meg és az elé való plexi lap!!
De ez nem annyirra lényeg mert valahol láttam komplett kijelzőt (villogos,ledes) ami szerintem jo lenne bele!!
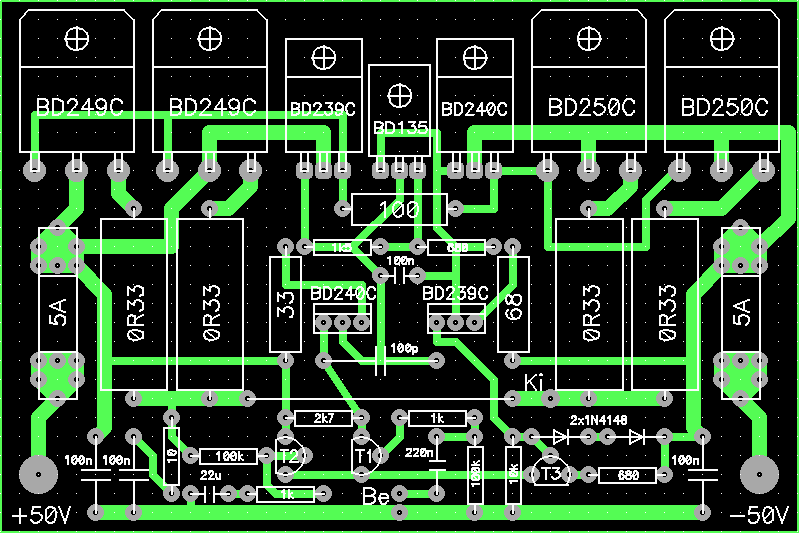
Szerintem a QVAD már letünt korszak ne eröltessük a 2N3055-öket. Inkább csináljátok meg ezt ez egy tuti végfok, jo gyors és kb 2500hun ft mint egy jobb IC persze a táp nélkül de egy örült
erösitő matyinak mert ugye itt (MINDENKI) az mindíg akad othon egy két trafo meg kondi..A panel 107X71
Hi
Ehhez nagyon hasonló kapcsi fel van téve a BD-s tranyós erősítő topicba. Azt is sasoljátok meg. Az 120Wattos 8 Ohmon, és nagyon nyuzható. Énnekem is van egy olyan...
Nem értem mi a bajod a Quad-al, szerintem attól még, hogy régóta létezik, ugyan olyan jó még most is, nekem személy szerint van 2x100W QUad 405-ösöm és eddig nekik jött be legjobban a hangjuk, bár sajnos ezt nem én építettem, csak helyrehoztam.
Egyépként én is csatlakoznék a megszáltak klubjához, bár nekem, csak 2 db STK 4191 II ezek együtt játszanak szal 4x50W, teljesen megvagyok velük elégedve, kép csatolva.
Sikerült megszólaltatni az erősitőmet! De van egykis gond! Méghozzá hogy nem akar szólni rendesen! Ha feltekerem a potit maximumig alig akar szólni valahogy! Mitől lehet ez?
|
Bejelentkezés
Hirdetés |




) szereztem pár dokumentációt. Valahol még biztos megvannak ...
Amugy füllel nem hallok torzítást, nagyon kellemes hangja van
erösitő matyinak mert ugye itt (MINDENKI) az mindíg akad othon egy két trafo meg kondi..A panel 107X71 







