Fórum témák

» Több friss téma
Fórum » LED Léptető potenciométerrel
Lapozás: OK   4 / 6
(#) szucsip válasza Stewe hozzászólására (») Aug 24, 2010 /
 
Szerintem nem érdemes BC303-ba invesztálni.

Én még mindig a FET-es megoldást javaslom! Sokkal kevesebb motyó kell hozzá, és azért autóba épített áramkörnél ez is dominálhat. Ráadásul a BC303 -árát tekintve- luxos, pláne hogy kell még hozzá meghajtótranzisztor, +2-3 ellenállás szinenként.

Lehet kapni nagyon jópofa P-FET -et, ami -11ampert is elbír, és még olcsóbb.FET
(#) Hobbielektronika2k10 válasza szucsip hozzászólására (») Aug 24, 2010 /
 
Szia!
Már megvettem az alkatrészeket, összerakom elsőre ebből, de engem is bánt, hogy ennyi alkatrészből áll
Össze tudnál nekem rakni egy FETes kapcsolás, típusszámokkal, és megpróbálok szerezni ilyeneket, és összerakom abból is. Nekem fontos a méret, mert kevés a hely az órában. Amúgy a 2db külön áramkör 1200Ft volt. És kaptam IC-t !!! Jeeeeeeeeeeeeeeeeee!
Én nagyon értékelem az olyan áramköröket, amik kevés alkatrészből állnak, és mégis tökéletesen ellátják a feladatukat. Kocsiba terveztem olyan oldalablak felhúzó elektronikát, amit ennél jobban már nem lehet leegyszerűsíteni, mégis elfér egy 33mmx15mm-es panelon relével együtt, és a cégünk pont gyárt egy termékhez ekkora házat, amiben pont elfér. Nagyon imádom ezt a kapcsolást. Ebben is szeretnék egy ilyet kivitelezni, mert hosszútávon szeretnék többet csinálni belőle. Már barátnőm is igényt tart rá.
Előre is köszönöm szépen.
(#) Stewe válasza Hobbielektronika2k10 hozzászólására (») Aug 24, 2010 /
 
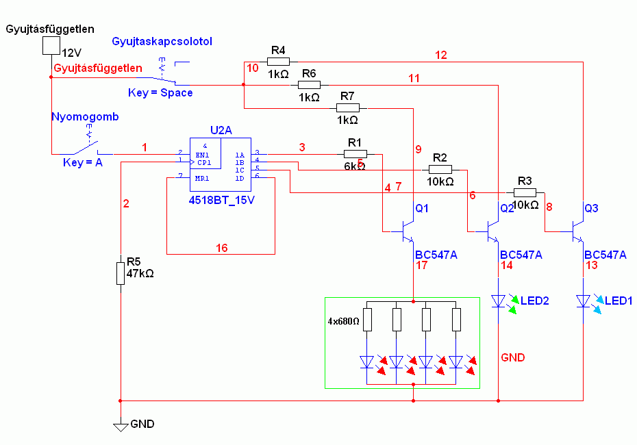
Akkor ezt is értékelni fogod, ez az általam véglegesnek tekintett rajz.
(#) Hobbielektronika2k10 válasza Stewe hozzászólására (») Aug 24, 2010 /
 
Szia!
Na ez tényleg tetszik, nincs az a sok ellenállás meg egyéb alkatrészek. 22KOhmom így kapásból nincs, de valahonnan szerzek addig.
Köszönöm a segítséged. Össze is rakom ma éjjel.
(#) Stewe válasza Hobbielektronika2k10 hozzászólására (») Aug 24, 2010 /
 
Ha tényleg fontos a méret, akkor javaslom, hogy BC557-et használj, a 60 mA nem sok neki (a folyamatos áram az adatlap szerint 100mA).
A 22K helyett 10K-tól 33-ig bármit használhatsz.
(#) szucsip válasza Stewe hozzászólására (») Aug 24, 2010 /
 
De jó, hogy én már megint lemaradok a TIF formátumról
(#) Hobbielektronika2k10 válasza szucsip hozzászólására (») Aug 24, 2010 /
 
Szia!
Felrakom neked jpg formátumba.
(#) Josi777 válasza Stewe hozzászólására (») Aug 24, 2010 /
 
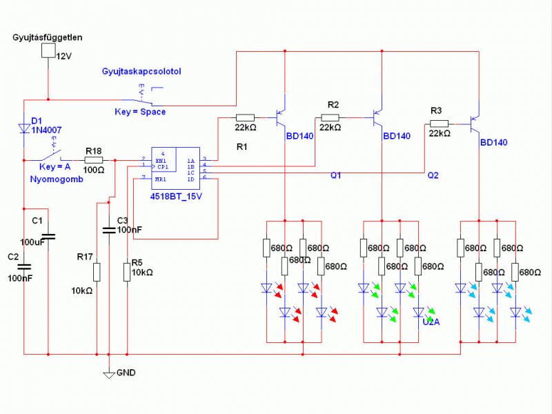
Jó kis áramkör, csak annyit jegyeznék meg, hogy ebben az elrendezésben nem a gomb megnyomásakor, hanem az elengedésekor fog egyet lépni a kimeneti állapot. Miután az IC CP0 (rajzodon EN1) és -CP1 Schmitt triggeres bemenetei, így a 100n helyett nyugodtan be lehet rakni nagyobbat is gyengébb minőségű gomb esetére. Valamint a kezdeti állapot nem az egyik LED sem világít, hanem az összes LED világít lesz. Az IC tápja nincs feltüntetve, bocs, ha már volt róla szó. Azért fontos, mert az IC-k nem nagyon szeretik, ha táp nélkül kerül a bemenetükre feszültség Gondolom a D1 dióda katódjára tervezted. Én még annyi kiegészítéssel élnék, hogy beraknék egy biztosítékot a táp körbe feltétlenül. Jármű elektronikánál ezt minden esetben meg kéne tenni.
(#) szucsip válasza Hobbielektronika2k10 hozzászólására (») Aug 24, 2010 /
 
Na ez már sokkal kellemesebb a szemnek is, mint az előző.

Nem akarok akadékoskodni, és stéberkedni sem, de szerintem azok a 22k bázisellenállások túl nagy értékűek!
Nincsa akkora erősítése a BD140-nek (200-300mA kollektoráramnál 80-100), hogy rendesen kinyisson.

Még mindig a FET-et javaslom

Akkor megúszhatnád a 22k ellenállásokat is.
(#) Sebi válasza szucsip hozzászólására (») Aug 25, 2010 /
 
Így igaz! Ezért raktam meghajtótranyókat én is...
A p-FET az igazi megoldás.

Más: vonalas ábrákhoz a .gif a legjobb formátum (szerintem). .tif, .bmp, .png szemétmentesen konvertálható akár paint-tal is.
Mérete is kisebb, szemnek is szép.
(#) Hobbielektronika2k10 hozzászólása Aug 25, 2010 /
 
Sziasztok!
Összeraktam az áramkört, és hiába nyomogatom a gombot, minden kimenet aktív, világítanak a ledek. Mekkora feszültségnek kell lenni a 3-4-5-ös lábakon?
Ott mértem feszültséget 0,035V, de nyomogatásra nem változik.
1CP0, 2CP0 1, 9 clock input (LOW-to-HIGH triggered)
1CP1, 2CP1 2, 10 clock input (HIGH-to-LOW triggered)
Ez nem azt jelenti, hogy az IC 1-es lábára magasat kell adni, a 2-esre pedig alacsony feszültséget?
Mert mi fordítva adjuk.
(#) Hobbielektronika2k10 hozzászólása Aug 25, 2010 /
 
Na, mégis működik az áramkör, de valami nem jó.
10V felett néha működik, néha nem, Biztosan bírja az IC a 10-15V-ot? Alacsonyabb feszültségen nagyjából működik, de általában azt az állapotot kihagyja amikor mind a 3 lednek világítania kellene. Az IC kimenetén már nem jó ilyenkor a feszültség. Ez gondolom a PNP miatt van, mert NPN esetében ilyenkor világítana mindegyik Pedig nekem fontos, hogy mind a 3 is világítson. Kihagyja azt az állapotot is, amikor a 3-4-es láb van azonos állapoton. Ez mitől lehet?
(#) Hobbielektronika2k10 válasza Stewe hozzászólására (») Aug 25, 2010 /
 
Szia!
Az a bajom, hogy nem váltja az összes állapotot.
Piros
Kék
Zöld
Piros-kék
Piros-zöld
Kék-zöld
Piros-kék-zöld

Mit tudok tenni?
5V-ról normálisan megy, utána meghülyül, lefagy, néha jó, néha nem. A 2-es lába mekkora a max feszültség ami mehet?
(#) Josi777 válasza Hobbielektronika2k10 hozzászólására (») Aug 25, 2010 /
 
Először kezd a tápfeszültség mérésével. Az nekem nem tiszta, hogy az IC honnan kapja a tápot, mert erre vonatkozólag nem írtál semmit és a rajzon sem szerepel. Az IC max. 18V-ig megy, tehát ha ennél többet nem adtál rá, akkor elvileg még mennie kell. Miután ez csak egy szimpla logikai áramkör, sok baj nem lehet vele.
Amit így látatlanban tanácsolok, miután nem tudom, hogy mit és hogyan raktál össze, csak egy séma van róla, ezért kezd a tápegységedhez legközelebbi ponton a mérést. Első lépésként terheld egy 1k-s ellenállással, ezt mindvégig hagyd rajta. Ettől még meg kell lennie a névleges feszültségnek. Csatlakoztass oda egy feszültségmérőt, majd kapcsold be az áramkört. Mindvégig azt figyeld, hogy a feszültség esik-e 5-10%-nyit. Ha igen, akkor vagy baj van a táppal, vagy az áramköröd valamiért túlterheli. Nem ártana, ha végigléptetve a 8 állapotot, megnéznéd, hogy ledekkel és ledek nélkül hogyan változik a tápfeszültség. Ha ezeken túljutottál, akkor mehetünk tovább
(#) Hobbielektronika2k10 válasza Josi777 hozzászólására (») Aug 25, 2010 /
 
Szia!
Egy Array 3645-ös labortápról megy az áramkör.
5V-on tökéletesen megy, aztán 7V felett meghülyül.
2db IC-t vettem, kicseréltem, ugyanez a szitu.
Amit még nem értek, hogy ha a 4. kimenetnél leveszem a reset rövidzárat, ott miért nem változik a feszültség, mert az adatlapja szerint kellene, amikor a 3 állapot végigért. A másik dolog, hogy nekem 7db állapot kell, és ez 1db állapotot kihagy, azt hogy lehetne megoldani?
Piros
Kék
Zöld
Piros-kék
Piros-zöld
Kék-zöld
Piros-kék-zöld

Kimenetek szerint így változik
Q1-2
Q0-2
Q2
Q0-1
Q1

Hiányzik a Q0, és az amikor az összes világít

NPN-es tranzisztornál csak 1 állapot hiányozna, az összes világítás meglenne.
(#) Hobbielektronika2k10 válasza Stewe hozzászólására (») Aug 25, 2010 /
 
Szia!
Azt hiszem te írtad, hogy az első verzió, ahol NPN-es tranzisztorokból állt a kapcsolás, hogy lehet, hogy nem megbízhatóan kapcsol, ha a ledjeim közös katódját a földre kötöm, és a tranzisztorokat a led elé rakom.
Feltettem azt a kapcsolást. Ez a kapcsolás működne, mert ez is tetszett, és itt nem kellene külön tranyó a jelenlegi PNP-s tranyó kacsolási fázisának megfordítására, mert most fordítva kapcsol, és így kimarad 1-2 állapot. Nem lehetne úgy megcsinálni azt a kapcsolást, hogy megbízhatóan kapcsoljon?
Egyéb ötlet, hogy miért csak 5V-on megy a kapcsolás, 6V-tól már nem jó, pedig a leírása szerint 5-18V-ig jó.
CD4518BE az IC típusa.
Ja és amit nem értek, ha a 6-7-es lábat nem forrasztom össze, akkor az utolsó kimenetnek is aktívnak kellene lenni az utolsó fázisokban, de nem az, ez mitől van? Valahogy ez az IC nem úgy működik ahogy kellene. Pedig biztosan kell mennie a kimenetnek, hisz nullázza a számlálást, és újrakezdi.
Előre is köszönöm a segítséged.
(#) Sebi válasza Hobbielektronika2k10 hozzászólására (») Aug 25, 2010 /
 
Végülis melyik kapcsolást építetted meg?

Benne van-e amivel kiegészítettem, úgymint: bemeneti pergésmentesítés, tápfeszlábakon 100nF, táp soros dióda, 100 µF elkó?

Próbára köss a kimenetekre 1 kohm soros ellenállásokkal 4db mezei LED-et, ezzel vizsgáld.

"A másik dolog, hogy nekem 7db állapot kell, és ez 1db állapotot kihagy, azt hogy lehetne megoldani?
Piros
Kék
Zöld
Piros-kék
Piros-zöld
Kék-zöld
Piros-kék-zöld "

Ez a 7db "állapot" ... plusz még kettő, amikor sötét és amikor mind világít!

Az összes kimenet 15 impulzus után lenne aktív.

bcd.GIF
    
(#) szucsip válasza Sebi hozzászólására (») Aug 25, 2010 /
 
Jav.: Valamelyik kimenetet invertálni kéne, mondjuk a legnagyobb helyiértékűt.

Szerintem túl van terhelve az IC kimenete, azért nem akar rendesen működni.
(#) Hobbielektronika2k10 válasza Sebi hozzászólására (») Aug 25, 2010 /
 
Szia!
Igen ezt a verziót építettem meg.
Azokat a színeket csak leírtam, amiket Q-val jelöltem azok az állapotok. Mivel alacsony szintre kapcsol a tranyó, emiatt, ha megnézed az IC adatlapját, hogy milyen a kimenetet kapcsol, akkor ott látszik, hogy ha magas szinten kapcsolna a tranyó, akkor minden OK lenne, alacsony szinten kapcsolásnál, sajnos ennyit tud, kimarad a mind világít és az hogy csak az egyik szín világít (Q0).
Ha akarod majd belinkelem a képet a folyamatról, amit a leírás ír, de a szerint jól működik, csak nekem pont a magas szintű kapcsolás kellene.
Próbáltam már azt is, hogy kiveszem a kondikat, de semmi nem változik, akkor sem megy 6V felett.
Nem értem, pedig a leírása 18V-ig írja a határt.
Engem ez aggaszt most a legjobban, hogy miért nem megy nagyobb feszültségen.
Idáig minden elektronika ment arról a labortápról.
100EFt körüli tápegység, nem gagyi, oszcilloszkóppal megnézve is tök sima jele van.
1db leddel teszteltem, mindegyik kimenetére 1db ledet tettem a tranyónak.
Amit még nem értek, hogy most a bemeneti impulzus, amitől kapcsolgat az IC maximum hány volt lehet?
Mert nekem olyan furcsa, hogy 15V-ot is kaphat.
Próbáltam, hogy betettem egy 10K-s ellenállást, de akkor sem jó 6V felett, azaz nem a bemeneti jeltől hülyül meg.
(#) Sebi válasza Hobbielektronika2k10 hozzászólására (») Aug 25, 2010 /
 
Ha nincs benne meghajtótranyó a PNP előtt, akkor az is előállhat, amit szucsip ír!

Próbáld ki úgy ahogy írtam, 3 egyszerű LED-del.

Bemeneti jel mindig akkora lehet, mint a tápfesz.

Bemenetnek MINDIG valahova kötve kell lenni (GND vagy táp) CMOS IC-knél nem kell ellenállás sem.

Még egy: ha a tápfeszben benne van a soros dióda, akkor a kimenet legjobb esetben is 0,7V-tal kevesebb lesz a tápfesznél, amin a meghajtó nélküli PNP tranyók emitterei ülnek. Kevés esélye van teljesen lezárni őket a kimeneteknek! Az emitter-bázis átmenet pedig "húzza" felfelé a kimeneteket. Többek közt ezért kell a meghajtó tranyó is.
(#) Hobbielektronika2k10 válasza Sebi hozzászólására (») Aug 25, 2010 /
 
3db egyszerű leddel próbáltam, minden tranyóhoz 1-1db 20mA-es fogyasztású ledet tettem.
Elküldök egy képet, amin a kapcsolásokat színeztem be. A felső a PNP tranyó, az alsó az NPN.
A felsőnél kimarad a mind világít rész. Sőt nálam a 6-os is kimarad aminél a pirosnak kellene világítani, de nem tudom miért, de viszont a 7-es van, mert van olyan állapot amikor egyik sem világít.
(#) Sebi válasza Hobbielektronika2k10 hozzászólására (») Aug 25, 2010 /
 
A LED-eket 1k-val közvetlenül kösd a kimenet és a talaj közé. Most az IC-t vizsgáljuk.
(#) Hobbielektronika2k10 válasza Sebi hozzászólására (») Aug 25, 2010 /
 
A diódában igazad van, kicsit világítanak a ledek, amikor nem kapcsol a tranyó. Mi lenne, ha a tranyóhoz is tennék egy diódát? Akkor elméletileg ez kiküszöbölve. AZ IC kimenet, és a talaj közé kössem?
Sajnos most nem tudom kipróbálni, csak este a munkahelyen Azt próbáltam, hogy az IC kimenetéről lekötöttem a tranyót, de akkor is meghülyült az IC üresjáratban 6V felett, 5V-nál viszont ugyanúgy kihagyta azokat a részeket.
(#) Hobbielektronika2k10 válasza Hobbielektronika2k10 hozzászólására (») Aug 25, 2010 /
 
Jajj, valamit félreérthetően írtam. Az IC kimenet, és a talaj közé kössem a ledet az 1K-val?
(#) Sebi válasza Hobbielektronika2k10 hozzászólására (») Aug 25, 2010 /
 
Igen. Így minden külső tényező kizárva. Halvány lesz, de látható a működés.

Itt egy lehetséges megoldás a mind világít esetre.
8. lépés helyett a 9. lépésnél ad resetet és a D kimenet (8) bekapcsolja az összes tranyót.
(#) Hobbielektronika2k10 válasza Sebi hozzászólására (») Aug 25, 2010 /
 
Szia!
Hát ez durva, ez így nagyon bonyolult lett.
NPN-es tranyóval nem lehet megoldani? Vagy maradjon ez a PNP-s változat, de max jöjjön még bele egy NPN-es kapcsolótranzisztor. Ennyi diódát biztos hogy nem fogok beletenni, ha ennyire szar ez az IC, hogy nem hajlandó meghajtani 3db tranyót, az elég gáz. Főleg, hogy 22kOhm helyett próbáltam 47KOhm-ot, és a ledek fényereje, ugyanolyan maradt, azaz a tranyó semmivel nem nyitott ki szarabbul, viszont az áramkör ugyanúgy szar 5V felett. Még arra gondoltam, hogy rakok egy 7805-öt az IC elé, így az IC 5V-ot kap, és rendesen fog működni, a tranyók viszont 12-15V-ot.
Így még egyszerű lesz a kapcsolás, és pici marad az áramkör. Ha ez nem válik be, akkor felőlem jöhetne egy PIC-es megoldás is, dea laptopomon nincs RS232, csak nyomtatóport. Gondolom PIC-el egyszerübb is lenne, meg úgy programozom a kimenetet, ahogy akarom. Esetleg valaki felprogramozna nekem pár darab PIC-et, és elküldené nekem postán, ha nálam nem megoldható a programozás, én meg kifizetném, átutalnám az összeget. Nekem tetszene a 3db kapcsolós megoldás, csak igényesen nem lehet beszerelni a gyári műszer (óra, km óra) helyére. Ezért akartam egy nyomógombos megoldást, hogy igényes és egyszerű, és gyári kinézete legyen.
(#) Hobbielektronika2k10 válasza (Felhasználó 15355) hozzászólására (») Aug 25, 2010 /
 
Szia!
CD4518BE, ez az IC típusa.
Küldök mindenkinek pár képet, hogy milyen és mekkora lett a kapcsolás, nagyon tetszik jelenlegi állapotában, így pont elfér az órában, ahol pici a hely.
(#) Hobbielektronika2k10 válasza (Felhasználó 15355) hozzászólására (») Aug 25, 2010 /
 
Szia!
Alulról van összeforrasztva a 6-7-ees lába, a kapcsoláson azután nincs sehova kötve. Úgy egyszerűbb volt, nem kellett átkötést csinálni felül a panelon.
(#) Hobbielektronika2k10 válasza (Felhasználó 15355) hozzászólására (») Aug 25, 2010 /
 
Értem. Amúgy leválaszottam egy 7805-össel az IC-t, úgy működik, csak mivel magas szinten zárnak a tranyók, ezért nem zárnak le rendesen, nagyobb feszültségnél szinte világítanak. Kisebb bázisellenállás megoldaná a problémát?
(#) Hobbielektronika2k10 válasza (Felhasználó 15355) hozzászólására (») Aug 25, 2010 /
 
Szia!
Lehúztam 10K-val, semmi változás, 7805-es megy 18V-on is, mert így csak 5V-ot kap. Lekötöttem a tranyókat az IC kimenetéről, és nem megy 6V felett, csak 5V-on.
Az IC a rossz, csak azt tudnám, hogy hogyan amikor a leírása ezt írja.

Moderáld magad kérlek! --vicsys
Következő: »»   4 / 6
Bejelentkezés

Belépés

Hirdetés
XDT.hu
Az oldalon sütiket használunk a helyes működéshez. Bővebb információt az adatvédelmi szabályzatban olvashatsz. Megértettem