Fórum témák
» Több friss téma |
Mi a baj ezzel a kapcsolással? Ez nem működne?
Itt minden kimenet menne, mert a jelenlegiben nem megy a 6-os folyamat, linkelem a képet hozzá.
OK, megpróbálom éjjel ezeket.
Bár már azon a véleményen vagyok, hogy mi lenne, ha 5V-os relét vennék 3db-ot, akkor a vágyam szerint kapcsolna, azaz pozitív feszültségre, és ezeket a reléket kötném az IC kimenetére. Mivel az IC 5V-on stabilan működik, ezért nekem így is megfelelne. Próbáltam azt már, hogy a 2-es számlálót is beüzemelem, működött is, de akkor is a hiba fent állt ![]() Na mindegy, azért megpróbálom. Ha relét használnék, akkor kell valamilyen védődióda a relé visszahatása ellen?
Kipróbáltam ezeket a lekötéseket, ugyanolyan rossz.
Gondoltam, hogy nem lesz jó, mert 2db külön számláló, nincs köze egymáshoz a kettőnek, csak a tápvonaluk közös. Anno ezért hagytam én abba ezt az IC-s kapcsolásokat, mert beleuntam abba, hogy ha nem jó, akkor szenvedhetek én vele heteket, akkor sem lesz jó. Pl. soha nem sikerült olyan szűrőkapcsolást sem csinálnom pedig millió félét kipróbáltam, ami működne, hogy ha az autóba az mp3, cd, hordozható DVD lejátszómat nem elemről, hanem az autó akksijáról működtetem, mindig búgott az egész. Na ez a kapcsolás kezd számomra ilyen lenni. Én még a relés megoldás mellett vagyok, igaz kell 4db relé, mert kell 3db a kimenetre, 1db pedig, ami ha nincs háttérvilágítás, akkor lekapcsolja a többi relét, hogy ne fogyasszon, de legalább azzal menne, ha nem terhel be neki a relé.
OK, megnézem őket, este a melóhelyen.
Használnék én tranzisztorokat, de ami jó lenne az az NPN-es, de azt meg nem lehet megoldani a közös katódos ledjeimmel, csak PNP-es, vagy úgy lehet megoldani, ha az NPN-est beteszek a PNP-s tranyó előtt, és akkor fordul a kijelzés az én igényeim szerint. Sajnos PNP-s tranyóval kihagy 1-2 színt, ami fontos lenne nekem. A relével mi a gond? Azzal egyszerűbb lenne, igaz drágább is, és kicsivel több helyet foglal. És, ha elvégzem ezeket a módosításokat, és akkor sem jó, akkor mi van? Ez egy egyszerű logikai IC, +-táp kell neki, meg a bemeneteit kell izgatni, és mennie kellene ha 5V-ot rakok rá, ha 15-öt. Ehhez képest nem megy 6V felett. Nekem egy olyan áramkörre van szükségem, ami megbízható, mert nem fogom a műszerfalat szétszedni állandóan. Gondolom megérted. Még a forgókapcsolón gondolkozom, de ez a nyomógombos lenne az igazán igényes, és gyárinak tűnő megoldás.
Szia!
Megcsináltam az 5 lépést, bekötöttem mindet, ugyanúgy rossz. Ez így esélytelen. Marad a dupla tranyós, és az 5V-os meghajtás. Amit küldtél rajzot mennyire működőképes? Nekem BC547-em van meghajtótranyónak. Az is jó ezekkel az ellenállásértékekkel?
Nem kéne inkább az egész dolgot új alapokra helyezni?? Talán egyszerűbb lenne. Nem?
De, ezért akarom betenni az 547-es meghajtó tranyókat, és az IC-t 5V-ról működtetni, ahogy a te rajzodon is van. Nem fogok olyan tranyókat venni, amik a kapcsoláson vannak, mert 25Km-ert kellene utazni értük, így is már egy vagyonban van ez a kapcsolás. Az IC-vel van a gond, hisz ha a levegőbe lógnak a kimenet lábai, akkor is ezt csinálja magasabb feszültségen. 5V-on jól megy, ott meg tudja hajtani az 547-est is, nem? Az meg meghajtja a BD140-et.
Hát én egy rajzot sem tettem közzé...
Csak még anno javasoltam a kivezérlésjelzős dolgot, mondjuk ott potenciométerrel lehetne csak állítani az állapotot, viszont igen csak valószínű, hogy annak működnie kell, és nem kell hozzá egy szatyor alkatrész. Bár a "közepe" annak kapuáramkörös lenne, még is joggal remélem, hogy helyesen működne.
Nekem a végtranzisztornak 240mA-ert kell elbírnia, mert 12db led van a másik órában, a másikban van csak 4db, de olyan áramkört akarok, amit mind a 2-ben tudok használni, ezért nagyobb áramot bíró tranyó kell bele, pl. BD140
Szerintem a LEDekre gondolhatott. Azokért jó sokat el tudnak kérni a suttyó kereskedők.
Ha itt veszem helyben az ellenállást ma vettem 10db 10K-at 200Ft-ért, azaz 20Ft darabja. Tőlünk 25km-re 5Ft darabja. És ez csak egy ellenállás. Idáig 1300Ft+1500Ft benyóba van ez a kapcsolás, és még nem jó. Többet nem szeretnék rá külteni, mert akkor inkább hagyom az egészet.
Hűű.
Hallod. Nem tudom, hogy mennyire jövedelmező a mostani munkád, de ha van egy kis vállalkozó szellem benned, akkor nyiss egy alkatrészüzletet a jelenlegi mellett. Duplán nyersz: Kiteszel egy táblát, hogy nálunk 5Ft az ellenállás, a szomszédban 20, és már tódulnak is hozzád a vevők. Két legyet egy csapásra: 1 megbosszulod a tisztességtelen kereskedőket, 2 lesz egy saját üzleted.
Ebben nagyon is igazad van. Amúgy itt minden duplája, triplája mint 25Km-el odébb.
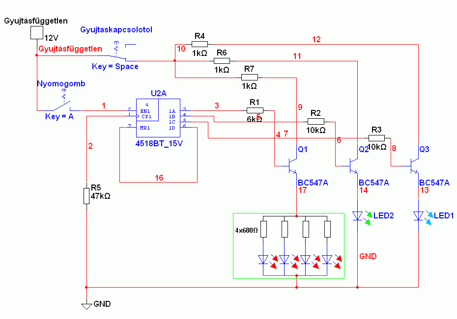
Itt pl. egy Verbatim DVD 150Ft, ott pedig 60Ft. Ezért, ha arrafele járok, akkor bevásárolok mindenből. Na előrébb jutottam a kapcsolással. Egy kimenetre kötöttem egy BC547-et, az IC 5V-ot kap, gyönyörűen vezérli a tranyót, és így már a magas szintre kapcsol. Megcsinálom mind a 3 kimenetre, és ha megy, akkor ezt az áramkört rakom össze.
Na sikerült megcsináltni az áramkört.
Belinkelem a rajzot, igaz ezen nincs rajta, a 7805 ami az IC-t hajtja meg, de a többi stimmel. Az IC kimenetéről meg egy 10K-on keresztül egyből megy a BC547 bázisára. Leegyszerűsítettem a meghajtó (BC547) tranyót, a kollektora egyből megy a BD140 bázisára, így kevesebb alkatrész kellett. Így a BD tranyó teljesen nyitva van. Amit nem értek, hogy az 5-ös állapot után egyből a 7-es jön, amikor az összes led világít. Kihagyja a 6-ost. Ez mitől lehet?
Elírtam valamit. A BC547 kollektora egy ellenálláson keresztül megy a BD bázisára, csak egy másik rajzon ott még ment egy ellenállás a +ut-re is, azt én kihagytam.
Sziasztok!
Megcsináltam a végleges rajzot, ami alapján már jól működik az áramkör. Köszönöm mindenkinek a segítségét ebben a koránt sem egyszerű megoldásban Hát jól megszenvedtünk vele.De azért ha valaki tudná a választ arra, hogy miért hagyja ki a 6. állapotot, akkor szóljon.
Nem tűnik korrektnek a megoldás: a 47k túl nagy a PNP bázisában, nem ad majd elegendő vezérlőáramot 2-300mA esetén. Persze lehet, hogy kifogsz egy-egy jobb példányt a tranyókból - aminek nagyobb az áramerősítési tényezője - de akkor is ajánlatos megmérni majd a nyitott álapotában rajta maradó feszt, mert ez fogja megmutani a valóságot.
A +táp felé menő ellenállás szerepe a lezárás, ha ezt elhagyod, vezérlés nélkül "lebeg" a bázis, hőmérséklettől függően (is) előfordulhat, hogy valamennyire nyitva marad. A 6. állapot kimaradása nekem is rejtély, csakúgy, mint a 12V-ról való működésképtelenség. Gyanítom, hogy az IC valami hamisítvány lehet, illetve más felirattal látták el: pl a tokban HCT jelű rejlik, ami CMOS ugyan, de TTL kompatibilitásra tervezett sorozat. Egyet azért még kipróbálnék: mi van akkor, ha a RESET közvetlenül a talajra van kötve? Akkor is kimarad vajon a 6. állapot? Talán van egy pár nanosec-nyi impulzus olyankor a QD-n, ez hülyíti meg... Egy R-C tag megoldhatja a gondot. A táp megfogásához elég lenne egy ZPD vagy ZF sorozatú 4,7...5.1V-os kis zener is egy soros 1,5 k-val, ami méretben nem mindegy.
Sőt, mivel az autóban közel konstans lesz a tápfesz, ezért talán elég lenne 1db 8,2V-os zeener, és így nincs fölösleges energiaveszteség
Sajnos én jelenleg csak 1db leddel tudtam kipróbálni, de ha minden jól megy, ma jobban megterhelem, aztán kiderül mit hoz. Ha kisebbre rakom a bázistranyót, akkor jobb lesz? Próbáltam, hogy nem kötöm össze a 6-7 lábakat, és a resetet ellenállással földre kötöm, akkor végigmegy az összes kimenet, de akkor is kihagyja a 6-ost. Lehet, hogy tényleg egy hamisítvány, mert mind a 2db IC ilyen. Nekem egyszerűbb volt 7805-el megoldani, nincs zenerem, meg ezt jobban szeretem, szerintem megfelel a célnak.
Leírnád pontosan, hogy milyen RC tagot kell kötnöm, és hova? Köszi
Ha a resettel a talajon is kihagyja, akkor semmi többet nem tehetünk. 100%, hogy az IC hibás.
Bázisba én 1k-t rajzoltam, az kb 12mA meghajtóáram. 20...30-as bétát saccolva a 300mA célzott kollektoráramhoz ennyi kell. Persze, ha jobb véletlenül a tranyó, kinyithat nagyobb ellenállással is, lehet méregetni hogy nyitva van-e rendesen a terhelés alatt (ill. érezheted a melegedést is ha nem elég a nyitóáram). 4,7k-nál nagyobbal én nem is próbálkoznék, tervezésnél pedig a legrosszabb esetet kell figyelembe venni.
OK, megmérem majd ezeket, jelenleg teljesen nyitva van a tranyó, mert 14V bemeneti fesznél 13,4-6V jut a ledre. Nagyobb terhelésnél kiderül mi lesz. Ha kisebb lesz a feszültség, akkor kisebbre veszem a bázisellenállást. Jelenleg a tranyó teljesen lezár, ha nincs használva az a kimenet, picit sem pislákolnak a ledek. A reset teljesen földre kötését, még nem próbáltam, majd kipróbálom. Eddig csak ellenállással húztam le (3,3K, vagy 10K)
Kipróbáltam, 100mA-es meghajtással színenként tökéletesen megy. Felrakok egy videót, hogy milyen lett.
http://opeltigra.atw.hu/Led_lepteto.avi Sajnos nem mindegyik színt adja szépen vissza. Leírom őket, hogy következnek: Kék, Piros, Lila, Zöld, Világoskék, Fehér, és a végén újra kék. A tranyo egy nagyon picit langyos, nem tudom, hogy 100mA-nél ilyennek kell-e lennie, vagy hidegnek.
Persze, langyosodhat 100mA-nél. Tégy oda 10k-t és meglátod javulni fog.
OK, persze kipróbálom azzal is, de csak este tudom megnézni.
Szia!
Kicseréltem 10K-ra, és megméretem előtte az áramfelvételét, meg utána. Előtte, amikor nagyobb ellenállás volt, folyamatosan kúszott felfele, mintha szívná a tranyót, a 10K-al stabilra beállt. Úgyhogy köszönöm szépen a segítséged.
Bár azt írtad, hogy így működik, de nekem nem kerek, hogy miért az engedélyező bemenetet birizgálod a kapcsolóval. Az én elképzelésem szerint így nem is lenne szabad működnie, mert en=0-ra nagyimpedanciásra kéne váltania a kimenetnek. Lehet, hogy ezért maradnak ki állapotok. Próbáld meg szabályosan +ut-ra húzni ezt a lábat, és a kapcsolóval az órajelet (cp) kapcsolgatni. (kapcsoló egyik fele a földre, másik a cp1-re, prellmentesítő a tápra)!
NÉzd meg az IC blokkvázlatát, és rájössz, hogy most miért működik, holott szerinted nem is kéne neki.
De igen, kéne! Mert a bemeneten össze van "éselve" az engedélyező bemenet a CLK -val. Így tehát bármelyik állapotát változtatgatod, a NAND kapu után így is, meg úgy is órajel fog generálódni
Ennek az IC-nek nincs is engedélyező bemente. Pontosabban egy korábbi (helytelen) jelölés szerint a bemenet engedélyezésére lehetett érteni, de semmiképp a kimenetekre vonatkoztatva. Ennek az IC-nek TP kimenetei vannak, nem pedig tri-state. A három bemenet közül ami egyértelmű, az a reset. A másik kettő órajel, egyik normál, másik negált, azért, hogy lehessen a számlálót lefutó és felfutó éllel is léptetni.
A TP nálad azt jelenti, hogy "totem pole"?
Mert ha igen, akkor szerintem nincs igazad. Ez CMOS áramkör, és totem pole kimenet TTL -eknél van. Itt Complementer MOS FET tranzisztorok a kimenet. HOl a felső nyit, hol az alsó. (tehát tápot, vagy nullát nyit a kimenetre. Abban viszont teljesen igazad van, hogy ez az Enable valóban csak a bemenetet engedélyezi, vagy titlja. Tessék megnézni az adatlap jobb felső sarkát, ott van a "Functional diagram". Azt fejben végigsakkozni, és minden világos lesz. |
Bejelentkezés
Hirdetés |








Hát jól megszenvedtünk vele.






