Fórum témák
» Több friss téma |
Fórum » PIC programozás
Ezt a találatot én is néztem tegnap, de ha jól értettem, itt arról van szó, hogy mi mindent kell átalakítani a Parallax PIC16CXX-PGM kártyán (többek között firmware csere!), hogy kompatibilis legyen a Techtools PICwriter-ével.
"Instruction sheet for converting a Parallax Programmer to a TechTools PICwriter (conversion kit Part #PGM2PICWT)."
Efelett elsiklottam. Viszont ezen kívül semmit nem találtam, ami segítene. Létezik, hogy nem publikus a gyári program ami kezeli?
Lehet, hogy pont ezért készítették ezt a PICwriter megoldást? Idézet: Az is lehetséges, de még valószínűbb, hogy korszerűsíteni kellett, hogy használható legyen.„Létezik, hogy nem publikus a gyári program ami kezeli?” Mindenesetre most ezt találtam: ftp://ftp.armory.com/user/rstevew/PIC/Parallax/ Idézet: „From http://www.parallaxinc.com PIC Programmer Software SPASM.EXE 11 kb Super Parallax Assembler v4.7. SPEP.EXE 8 kb Super Parallax Programmer v4.7 PASM.EXE 8 kb Super Parallax Assembler v2.3. PEP.EXE 8 kb Super Parallax Programmer v3.6 PASMX.EXE 8 kb Super Parallax Assembler v1.9. PEPX.EXE 8 kb Super Parallax Programmer v2.1 PE.EXE 6 kb Parallax Editor v1.0 PIC_DISK.ZIP 459 kb PIC16Cxx Programmer Assembler v4.7, programmer v4.7, editor v1.0, PDE v2.10, BASIC Stamp I editor v2.1 and example source code. PSIM243.ZIP 66 kb PIC Simulator v2.43. Supports PIC'54-'58, '71, and '84.” Találtam egy másik helyet is amelyet érdemes megturkálni! A linkből a spasm.txt-t elhagyva, kincsesbányát találunk: http://f5soh.free.fr/ftp/pic16f84/parallax/ Ezekből úgy tűnik, hogy az spasm.exe és spep.exe a nyerő páros, DOS alatt... Idézet: „Parallax PIC16Cxx Assembler v4.7 SPASM.EXE Parallax PIC16Cxx Programmer v4.7 SPEP.EXE supported PIC12Cxxx: 508/509 PIC16C5x: 52/54/54a/55/56/57/58/58a PIC16Cxx: 61/62/62a/63/64/64a/65/65a 71/72/73/73a/74/74a f83/f84/84 554/556/558 620/621/622 710/711 923/924 Other: PIC14000”
Nézve a támogatott PIC-ek listáját, valószínű a korszerűsítés volt a cél.
Egyébként jó a "keresőd"! Idézet: Igen, az átalakított változat már a 16F628, 16F877 stb. típusokat is támogatta.„valószínű a korszerűsítés volt a cél.” Idézet: Elvégre kutató volnék, vagy mi a szösz! „Egyébként jó a "keresőd"!”
Ha jársz Debrcenben, akkor meg tudom ejteni neked.
Megpróbálom pontosabban megfogalmazni, mit is szeretnék kérdezni. Szóval, szereztem egy PIC égetőt. És szeretnék vele PIC-et programozni. Lehetőleg C nyelven. Az égető eredeti Parallax+eredeti frimware. úgy tudom van hozzá támogatás, tehát a gyári szoftver letölthető. A kérdés: Van a PIC-ekhez speciális C, vagy jó a Borland C++, és hogy hogyn lesz ebből ASM, vagy bármi, amit bele tudok írni a PIC-be.
Idézet: „úgy tudom van hozzá támogatás, tehát a gyári szoftver letölthető.” Akkor ezt nem kérdésként tetted fel első alkalommal sem? C van(Hi-Tech C) a 16F-ekhez. A gyártó oldaláról letöltheted(Microchip). Az MPLAB fejlesztő környezetben is lehet használni, ami szintén letölthető. A fordítás eredménye egy hexa fájl, ezt kell betöltened a PIC-be. Javaslom keresd meg a PIC kezdő kérdések topicot, ott jobban elférnek ezek a kezdő kérdések, könnyebben kapsz választ és türelmesebbek is lesznek veled.
Ebben a hozzászólásban írtam, hogy melyik PIC programozható vele. Ezek közül csak a többször újraprogramozgatók (pl. az F jelzésűek) javasolhatók tanuláshoz, kísérletezéshez.
Hivatalosan az SPASM assembler használható hozzá. Nem tudom, hogy más programfejlesztői környezet (pl. MPLAB) HEX kimenete összeegyeztethető-e a programozóddal. Ha igen, akkor a Hitech C fordító és az MPLAB környezet is használható. Mindenesetre ez így a "gombhoz keressük a kabátot" esetének tűnik, mert a programozó erősen lekorlátozza a lehetőségeket (praktikusan marad a PIC16F84, ami buta és drága). Megjegyzem: C programozáshoz inkább PIC18-at kellene használni, ami több memóriával rendelkezik, s hardver felépítésében is jobban illeszkedik a C fordító logikájához.
Azt gondolod, hogy egyedi formátumot fordít a paralax fordítója, nem szabványos intel HEX-et?
Idézet: „Megjegyzem: C programozáshoz inkább PIC18-at kellene használni, ami több memóriával rendelkezik, s hardver felépítésében is jobban illeszkedik a C fordító logikájához.” Meg úgy eleve nem ártana tudni, hogy mi az a PIC, mit lehet és mit nem lehet vele csinálni, mielőtt megpróbálunk ajtóstól rontani a házba...
Bár nem .hex a generált fájl kiterjesztése, hanem .obj, de rendes Intel hex állománynak látszik. De az MPLAB-ot nem biztos, hogy sikerül rávenni, hogy pont ilyen formátumot csináljon.
Úgy tudom, hogy csak az MPASM esetében lehet eltérni a 32 bites Intel Hex formátumtól. Tehát kézzel bele kell szerkeszteni (inkább ki venni belőle: a 04 típusú rekordokat), hogy a programozó kütyü meg ne apprahendáljon.
Szervó motorkokat szeretnék vele vezérelni, és találtam 16F84-hez leírásokat, kapcsolásokat, de még szoftvert is. Csak bele kellene varázsolnom egy PIC-be.
Szia!
Ha nem szeretnél a 16F84A -ra ezreseket költeni, a programja percek alatt átírható a 16F627A-re, amit feleannyiér lehet venni, és a 16F712 -re is - ha nem kell az adat eeprom -, ami csak a harmadába kerül...
Sziasztok! Én még nagyon kezdő vagyok a pic-el kapcsolatban. És én szeretnék egy programozót építeni. Olvastam, hogy a jdm programozók nem annyira jók. Ezért tudnátok ajánlani egy egyszerű programozót.
Előre is köszönöm
Ha olvastad, hogy a jdm nem olyan jó, akkor azt is olvasnod kellett, hogy mit szoktunk ajánlani helyette...
Hát itt az oldalon találta pickit2 áramkört de én nem tudok smd-t forrasztani. De találtam egy pickit2 áramkört ami egyszerűbb és ez nembefojásolja a tudását
Ez a Szilva féle pickit : szuper kütyü de csak az 5V os piceket programozza . Én megépítettem nagyon megvagyok vele elégedve .
Szia!
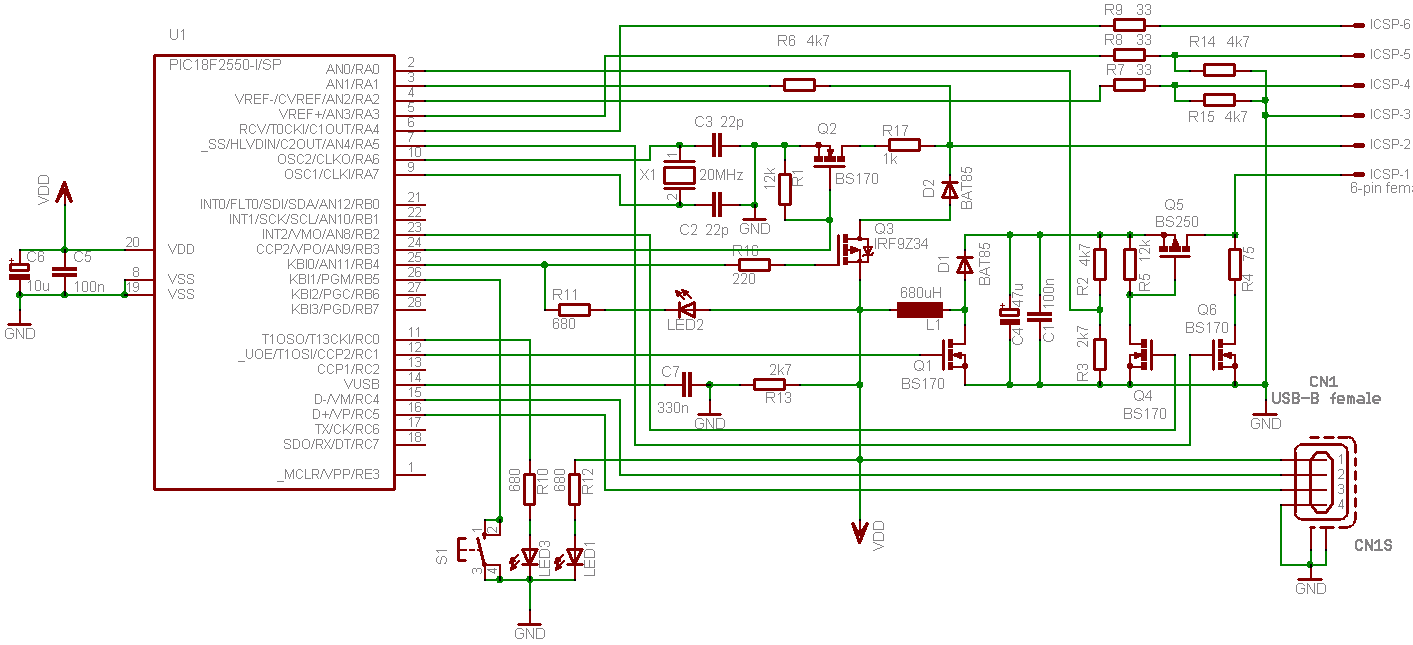
Befolyásolja, ez csak az 5V-os pic-ekhez illetve az 5V-ról táplált pic-es áramkörökhöz jó. Itt egy teljes (Vdd feszültség állítás, Program-and-Go EEProm) furatszerelt PICKit2 klón leírása.
A cikkedet még mindig nem engedélyezték? Írj egy privátot egy moderátornak!
Nézz fel az oldalamra írok arról, hogy milyen égetőt érdemes választani és arról is mi kell a kezdéshez.
Köszönöm a segítő válaszokat. Amit belinkelt Hp41C nagyon tetszik de lehet kezdésnek jó az egyszerűbb is
De egyszer tuti meg fogom építeni azt is.Úgy tudom, hogy 3.3v-os pic is van , meg találtam egy 3.3 v stab ic-t azzal meg lehetne oldani?
Szerintem is érdemes megépíteni az ajánlott PK2-t. De az olvasás sem árt, mert segít megtaláni az utat.
Köszi a biztatást, de kézzel nehéz lenne megrajzolni.
és nincsen lézernyomtatóm a vasalásos teknikához.Még az egyszerűbb pk2-őt is nehézkes lesz.
Én filccel rajzoltam meg.
Bővebben: Link
Egy fotopapírra csak ki tudod valahol nyomtatni! Emellett még az is felmerül, hogy ha nem tudsz nyákot készíteni, akkor hogy fogsz PIC-el foglalkozni?
|
Bejelentkezés
Hirdetés |





a vasalásos teknikához.





