Fórum témák
» Több friss téma |
Szia!
Ez nem áramgenerátoros üzemmód, hanem állítható áramhatárolós beállítás. Bekapcsoláskor a LED miatt gyakorlatilag rövidzárra dolgozik az IC, azért nem indul be és működik az áramkör. Ha bekapcsolt állapotban kötöd rá a LED-et, akkor a kimeneti szűrőkondi miatt nem folyik olyan sok kezdeti áram az IC felől, és ezért nem tilt le a védelem.
Szia!
Megint pár óra méricskélés, próbálkozás volt. Ha nem a LED, hanem ellenállások vannak a kimeneten, akkor sem indul el. Függetlenül, hogy a kimeneten mekkora a szűrés. 47µF-1000µF teljesen mindegy a viselkedését tekintve, és az is mindegy, hogy LED, vagy bármi más a terhelés. Szkóppal nézve a kimenetet, amikor nem indul be rendesen, akkor valami nagyfrekis zűrzavar van a kimeneten. Amint beindul, ez eltűnik teljesen. Olyan, mint ha a vas nem bírná, vagy nem rezegne fel. De érdekes módon minden tekercs esetén ez a jelenség van. proli007 tippjeit is megpróbáltam, sajnos eredmény nélkül..
Sziasztok ismét! A hiba oka úgy tűnik egy rossz földelési pont volt. Most a dióda anódját odébbtettem, működik, indul rendesen. Viszont a dióda iszonyatosan melegszik. Próbáltam nagyon sok fajtát, amit leltem itthon, de mindegyik nagyon meleg. Mi az, ami nem TO220 tok, és alkalmas ide?
betáp: 8V körül, LED: 3,6V, 2,8A
Természetesen csak Schottky dióda jó oda. Ezeknek kellően gyors a kapcsolási sebességük.
Szia! Igen, csak schottkyval próbálkoztam, de ezek is nagyon melegszenek.. még a 8A dióda is, de a PC tápból bontott 40A is..
Mutasd meg az áramkörödet. Remélem nem lepedőnyi méretre széthúzott modellről van szó.
Hali!
Képet max telefonosat tudok csinálni. Abban meg nem sok a köszönet. Nem, nem deszkamodell, nincs széthúzva. Az egész 30*40mm, hűtőbordástól, tekercsestől. Vastag föld körbe, hűtőborda földelve, tekercs elkülönítve az áramkorlát, meg a kimenő visszacsatolástól, nehogy rászórjon. Egy közös pontban földelve az egész, ahogy kapcsitápoknál illik. Pont ez az, amit nem értek.
Ha gondolod felteheted a képeket,engem érdekelne hogy néz ki a dolog
![]() Az adagolót lekötötted az autóról,és a szívó torokra szerelted a gázcsövet? Nem robbant be a keverék a hengerben a kompresszió miatt?
Üdv!
Egy olyan áramgenerátorra lenne szükségem, aminek a tápja 40-65 V-ig üzemel, a kimeneten pedig 1,4 A-t bír kb 14 V-on. Néztem Skori rajzait, de azok 15 V-ig jók. Van valakinek erre kapcsolása? Üdv: Márió
Hello!
Ez inkább egy napelemes aksitöltőnek néz ki mint áramgenerátornak. Szerintem DC/DC konvertert kel használnod, ahol nem a feszültség, hanem az áram van visszacsatolva. Tehát másik topik.. Esetleg egy LM2576HV-ADJ üdv! proli007
Van skory weblapján 60V-ról működő áramgenerátor is.
Idézet: „Ha a T3 melegszik nagyon, akkor a 2N3055-nél van valahol hiba. Legfőképpen a kollektor (vagy kollektor kör) szakadása jöhet szóba. ” Hello proli007! Köszi, télleg ott volt a baj, rossz volt a 2N3055, méregettem, kicseréltem, most jó! (Nem is gondoltam hogy rossz lehet mert újonnan vásároltam és új tranyóm még nem volt rossz ... IC, dióda igen, de még nagy tranyóm nem....)Mindegy most tuti! (Ja és az általad leírtak alapján módosítottam, és két 65W-os izzót kötöttem párhuzamosan így a kimenő áram is szépen felkuszott 5A-re!) Köszi még1szer . Petike mégegyszer...
Hello!
Olyan áramgenerátort szeretnék csinálni, ami max 300mA-t tud, de ezt vhogyan prociból lehet szabályozni, (mondjuk PWM-mel) illetve ezt impulzus szerűen lehet kapcsolgatni, max pár száz KHz-ig, ezt is prociból kapcsolgatnám. Ja és mivel elég nagy terheléssel lehet számolni, ezért 60VDC táp áll rendelkezésre, ezt jó lenne kezelni ennek az áramkörnek Köszi az ötleteket (ha jönnek) - na jó azt is köszi, ha elgondolkodtok rajta
Hello!
Számomra itt kissé keverednek a fogalmak. - Az áramgenerátor, alapvetően egy analóg szabályzó, ami általában az alapjellel (pld. vezérlő feszültséggel) arányos kimeneti áramot állít be. (ha szabályozható-vezérelhető) - Ezt a fokozatot simán lehet vezérelni PWM jellel (pld. processzoron keresztül), ha a PWM jelet integráljuk, és ez lesz a szabályzó egyenáramú alapjele. - Lehetőség is van egy analóg áramgenerátor ki-be kapcsolására is, (akár több száz kHz-ig), de ekkor már gyors eszközökre (szabályzóra) van szükség, és a szabályozást kellően dinamikussá kell tenni, hogy értelme is legyen. Ez már nem egészen egy szabályzó, hanem egy impulzus erősítőre hasonlít. (Persze ez az eset a legritkább, nem igazán van rá szükség. A kHz-ekkel meg nem szabad dobálódzni, mert növekvő frekvencia esetén az eszközök igénybevétele jelentősen nő. 200kHz inkább rádió adó, mint kapcsoló jel 60V mellett. ) - Ha az áramgenerátor nem analóg-disszipatív módon szabályoz, hanem kapcsolóüzemben, pld. egy PWM jel kitöltésével, akkor ez már inkább egy kapcsolóüzemű tápegység, ami nem a kimenő feszültségre, hanem a kimenő áramra van vissza szabályozva. Itt általában egy tekercs gondoskodik arról, hogy a PWM jel átlagáramként jelenjen meg a fogyasztón. Avagy egy LC tag integrálja a PWM jelet a fogyasztó számára. (Skory weblapján találsz hasonló elgondolású áramköröket.) De a PWM jel, egy Ohm-os fogyasztó esetén (pld. lámpa-fűtőtest), "magától is integrálódhat", ha azzal pld. fényt-hőt szeretnénk fejleszteni. Vagy egy kommutátoros motoron, ahol a meghajtó PWM feszültség által létrejött átlagáram alakul forgató nyomatékká. - A "nagy teljesítmény" relatív, mert 60V/0,3A az 18W. Tehát egy választott áramköri megoldást, a cél és a célszerűség határozza meg. De hozzászólásodból nem derül, ki mire szeretnéd használni, és milyen kritériumaid vannak ez mellett. üdv! proli007
Első körben pár száz Hz is elég lenne.
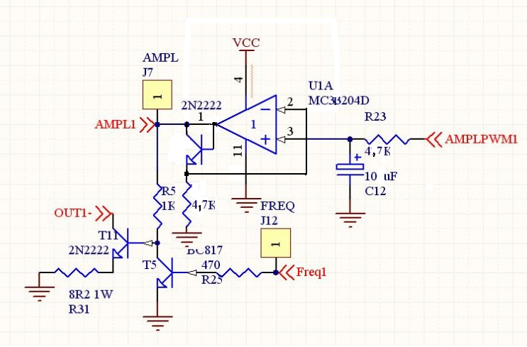
Olyan ohmos fogyasztó lenne, aminek az ellenállása pár száz ohmtól pár száz Kohmig változhat, részletekbe nem mennék bele, most azt hiszem nem lényeges, áramgenerátor szempontjából ennyi elég. Én először arra gondoltam, hogy egy sima NPN tranzisztoros alap áramgenerátor bázisfeszültségét egy integrált PWM jellel szabályoznám, a max áramot az emitter ellenállással állítanám be és ezt a bázisfeszültséget kapcsolgatom a frekvenciának megfelelően. Ez működhet? (Out+ = 60V,az nincs a képen)
Hello!
Igen működhet, bár én kissé módosítanám a kapcsolást, mert amíg a T11 bázis-emitter feszültségét el nem éri a bemenő jel, addig nem ad ki áramot. Ha így oldod meg, akkor ez a "holt tartomány" csökken, és az áramgenerátor tranyó hőmérséklet függése is kissé kompenzálva lehet, ha a két tranyót azonos hűtőfelületre teszed. (A bemeneti integráló tag értéke sem kell, hogy olyan kis impedanciás legyen..) De 60V tápfeszültség és 300mA végáram esetén, a terhelő ellenállás, csak kb. 0..180ohm lehet, nem 100kohm.. üdv! proli007
Sziasztok!
Egy olyan áramgenerátoros tápot szeretnék építeni, ami 20-30A-t le tud adni alacsony feszültségen (max 15V). Az a baj, hogy a homályba veszett régmúltban csak néhány (2-3, de max 5) amperes tápot építettem, és hiába keresgéltem a neten, kapcsolási rajzot most se találtam ennél nagyobb tápról. Valaki tudna segíteni?
Ez kell neked: Inverteres hegesztőtrafó
Pálcás hegesztéshez áramgenerátoros a karakterisztikája. Elég nagy áramot ki lehet csiholni belőle alacsony feszültségen. A feszültséget igényeid szerint lehet állítani, ráadásul ilyen alacsony feszültségen a kis veszteségű shottky diódák is megfelelnének. A PC táp átalakítása fórum is adhat jó tippeket. Pl 450 W-os PC táp, az ugye 15 V 30 A.
Sziasztok
Czetka 350-es motoron lévő 6V 35W dinamóhoz szeretnék építeni fesszabályzót. Találtam is kapcsolási rajzot /1.ábra/, de nekem pozitév gerjesztéssel /DF/ kellene át is alakítottam a rajzot /2.ábra/ kérdésem az lenne, hogy így helyes a bekötés vagy a Tip2955-ös tranzisztor bázisára kell ellenállás. Köszönöm a segítségeteket.
Hello!
Naná, hogy kell, mert így kapásból beledöglik a meghajtó tranyó, vagy mindkettő. Viszont így elveszíted a darlington kapcsolást. Így a bázisellenállásnak elég kicsinek kell lenni, és fűteni fog. (Ib=Ic/béta, ahol a béta nem lesz több mint 20) Javaslom inkább, hogy "fordítsd meg" a kapcsolást. Aki most PNP legyen NPN és fordítva. Akkor minden ugyan az lesz, csak a plusz feszültséget fogja szabályozni. (Sajnos azt elveszíted, hogy a végtranyó kollektorát a GND-re lehet kötni. Így hűteni is nehezebb lesz.) (Ja, a generátor áram, nem áramgenerátor, még ha áramot ad is le, akkor sem! :yes: ) üdv! proli007
Szia!
Átalakítottam ahogy mondtad. Ránéznél, hogy jó e? Köszi.
Hello!
Így nem jó! Nem csak a tranzisztorokat kell megfordítani, hanem az egész "kapcsolást". Hiszen ez olyan, mint ha NPN tranyók helyett, PNP-ket használunk, és ezzel a tápfeszültség is megfordul. De a kapcsolási rajz marad a régi! Inkább lerajzoltam.. üdv! proli007
CD4543 IC-vel lehet hajtani direktben ledeket? Adatlap azt írja. De azt hogy? Beállítom, hogy közös anód, vagy katód, majd rákötöm a ledeket(12V táp, és 4 led per szegmens) ellenállás nélkül, és kész?
Ennél kisebb veszteséggel lehet ezzel a 4ledes 12V-os konfigot hajtani? 6 számjegyem van, nincs multiplexelve. Elég macera lenne szegmensenként áramgenerátor, de ha úgy lehet jelentősebbet spórolni ehhez az ic-hez képest, megcsinálom.
Hello! Én szeretnék valami áramgenerátort dvd lézerhez. Úgy tudom hogy nélküle a lézerdióda nagyon rövid életű,arra gondoltam hogy próbálkoznék dvd lézerrel valami jót kihozni és ha működik akkor vennék hozzá valami erősebb zöld lézert. Tudna nekem valaki ehez való kapcsolást mutatni?
Szia!
Nézz el erre a topicra: http://www.hobbielektronika.hu/forum/topic_3818.html Itt biztosan találsz kapcsolási rajzot. Ajánlom a supepe-és kapcsolást. Üdv.
Ezekben a laser pointerekben van áramgenerátor? és ha van az jó lenne valami komolyabb lézerdióda hajtására?
Sziasztok!
Sok helyen hallottam erről az áramgenerálásról,és azt szeretném megkérdezni,hol találok nagy teljesítményő, állítható V ás A -s generátortól rajzot,ami egy 1,6Ohmos méterenkénti ellenállású cekaszhoz kéne Az meg külön előny lenne, ha AC48V ről is üzemelhetne |
Bejelentkezés
Hirdetés |





méregettem, kicseréltem, most jó! (Nem is gondoltam hogy rossz lehet mert újonnan vásároltam és új tranyóm még nem volt rossz
... IC, dióda igen, de még nagy tranyóm nem....)










