Fórum témák
» Több friss téma |
Fórum » PIC égető kapcsolás. Szerintetek működni fog?
Témaindító: (Felhasználó 449), idő: Jan 18, 2006
Témakörök:
Építenék egy pickit 2-est, de nem tudom, hogy a bennelevő pic-et, hogy programozom fel.Egy külföldi oldalon olyat olvastam, hogy az magától felprogramozódik, mikor először bedugom a gépbe...
Mennyire igaz ez az állítás? Másik kérdés, minden pic-hez más égető kell?
Idézet: „Mennyire igaz ez az állítás?” Kicsit se. Építesz egy ilyet, és ezzel beégeted: Bővebben: Link Nem kell minden PIC-hez más égető, de vannak egyszerűbb égetők, amik csak néhány fajtát ismernek. A PICKIT2 -vel nagyon sok félét tudsz majd égetni.
Üdv!
A helyzet a következő: Kezdő vagyok és az alábbi PIC égetőt építem éppen. Égető Úgy szeretném megcsinálni, hogy az áramkör egyben egy (az én mérsékelt igényeimet kielégítő) fejlesztő/tesztelő áramkör is legyen amin egy kicsit megtanulhatok programozni. (LEDek, 2 nyomógomb, 2 OPTO kapu) A kérdésem az lenne, hogy szerintetek az 5 Voltos stabilizátor IC után levő 1KOhmos Rs ellenállásnak mi a szerepe illetve kell-e oda? Tudtommal a PIC azon lábára 5 Voltot kell vezetni. Akkor meg minek? Mellesleg a kivitelezés szempontjából jobb lenne ha nem lenne ott. A válaszokat előre is köszönöm! Üdv Gabi!
Szia
Az 1 k ellenállás kizárólag áram korlátozó szerepet látna el, hogy védje a 78L05-t és a pic-et, de szerintem túl nagy az értéke. Szerintem ez a kapcsolás igy nem valószínű, hogy tökéletesen működne. Az általam használt 16F877 általában 4-7 mA áramot vesz fel üzem közben. Persze programozás közben más a helyzet. Ez nem lenne alkalmas fejlesztői célokra. Mindjárt előkeresem az én régi párhuzamos porti égetőm rajzát.
Kérdés, hogy elektronikai építés terén mennyire vagy jártas, mert kezdőknek az alábbi rajz (párhuzamos port) megépítését, gyakorlott építőknek pedig inkább egy Pickit2 (USB) építését javasolnám.
Párhuzamos porti kapcsolás leírása: - DAVID THAIT féle égető (WATT hobbitársunk rajza !!!) - táplálása lehetséges: * game port (nem próbáltam) * USB 5 V max 100 mA (ezt használom) * külső táp 5 V - áramerősség táptól függően - ha a céláramkörnek van saját tápja, akkor tilos összekötni az 5 V tápvonalat a céláramkörrel !!! - nem igényel külső 13 V feszültségforrást - egy raszter panelon is össze lehet forrasztani mindenféle nyák készítése nélkül. - a legtöbb író programmal megfelelő beállítás után tökéletesen működik. Javaslom Watt kollégánk honlapjának a megtekintését is. Watt honlapja Az általam használt programot is mellékeltem a beállításaival együtt. (nekem 7407 helyett 7406 IC lett beépítve, mert ezt kaptam. a beállításaim ehhez valók) Kapcsolási rajz Két telepítő programot mellékeltem. Nevük alapján egyik PIC16 család, a másik a PIC18 család kezeléséhez íródott. Tapasztalat: megbízható, mind 16F mind 18F pic-et programoztam vele. Nagy méretű programoknál a "programing time" értékét célszerű 30-ra állítani.
Amennyiben gyakorlottab építő vagy, akkor PICKIT2 klón építését javaslom.
Két féle kivitelű verzió létezik: Furatszerelt alkatrészekkel Felületszerelt alkatrészekkel Az alábbi képek az én pk2-ről készültek. Ezt a pickit 2 programozót a fenti párhuzamos porti égetővel programoztam fel.
Üdv!
Köszönöm a gyors válaszokat! Az áramkör működőképességében én azért nem kételkedtem mert Topi is írt róla a Nulláról a robotokig - PIC mikrovezérlők II. rész című cikkjében, egy másik oldalon pedig egy egész cikket írtak a működéséről, használatáról. Azért ragaszkodom ehez a kapcsoláshoz, mert már majdnem teljesen megépítettem. Az 1KOhmos ellenállással ha csak nem kap tápot a soros port CTS kimenetéről ( nem tudom a soros port lábkiosztását) biztos, hogy nem működik. Ha viszont így igen akkor amikor nincs a gépre dugva mert épp tesztelek valamit akkor biztosan nem fog működni. Tehán mindenképp el kéne hagynom. Amúgy miért kellene korlátozni az áramot? Egy 1Amperes stabilizátor ICnek meg se kottyan az a pár mA. PIC Kitet azért nem építek mert nagyon szűkös az anyagi hátterem illetve azon kívül, hogy az eltárolt programot gép nélkül is lehet égetni, nem tud többet mint ez az egyszerű darab. Mérsékelt igények alatt azt értem, hogy tudjak vele pár LEDet villogatni meg nyomógombokat kezelni. Lenne még egy olyan kérdésem is, hogy ha nem égetek hanem csak használom a PICet akkor a 12V az nem kell ugye? Csak az 5V. Köszi, hogy segítetek! Üdv Gabi!
És azt láttad-e, hogy mit írt Topi ezekről az cikksorozat első részének negyedik oldalán? Meg olvastad-e, hogy milyenek a tapasztalatok vele itt a témákban?
Idézet: „PIC Kitet azért nem építek mert nagyon szűkös az anyagi hátterem illetve azon kívül, hogy az eltárolt programot gép nélkül is lehet égetni, nem tud többet mint ez az egyszerű darab.” Azért nem csak ennyit tud, hanem pl. debuggolni is lehet vele, meg "kicsivel" gyorsabb az égetés. Ha most nem működik majd ez az égető, akkor majd végül megépíted a Pickit2-t, így végül többet áldoztál rá, mint ha alapból ezt építetted volna. Van egy-két ilyen dolog, amin nem érdemes spórolni...
A cikk szerzője, Topi figyelmeztetése:
"Figyelem! A JDM programozók csábítóan egyszerűek, de a folyamatosan változó számítógépes támogatottság miatt, használatuk problémába ütközhet. Javasolt, a párhuzamos port alapú, vagy USB-s programozó! (A szerző)" Mint azt Topi is írta, a számítógépedtől függ, hogy a soros kapcsolás működni fog-e vagy sem. A párhuzamos kapcsolások mindig működtek !!!. És szembe kell nézni a ténnyel, hogy a soros és párhuzamos port napjai évek óta meg vannak számlálva. (pl laptopon már szinte csak USB a divat). A bolti soros és párhuzamos átalakítók meg szinte hasztalanok erre a célra. Hát az az 1 Amperes 78L05 maximum 100 mA leadására képes tartósan ellenállás nélkül a kimenetén !!! nézd meg az adatlapját !És ahogy Potyo jelezte a PICKIT2 debugolásra is jó, továbbá majd eljutsz az 1k-nál nagyobb programok írásához is, és ekkor csodálkozni fogsz, hogy miért tart pl. 7k méretű program feltöltése 8 percig, ami rengeteg idő !!! A PK2-nek ehhez sokkal kevesebb idő kell. Továbbá rengeteg PIC-et megmentett már a saját elkötéseim okozta elfüstölésektől , stb. Én a helyedben a soros porti kapcsolásokkal nem vacakolnék. Kezdetnek párhuzamos porti tökéletesen megteszi (de csak mert kezdő vagy, és mert később úgyis kell egy a PK2 felprogramozásához is) Bárhogy döntesz is, mellékelem az egyik legegyszerűbb rajzot.
Üdv!
Meggyőztél! ![]() Megpróbálkozok azzal amit csatoltál. Bocs a kérdésért de akkor ezt majd a számítógép azon aljzatába kell dugni amelyik olyan mint a VGA kimenet csak tűs és kevesebb lába van? Köszi mégegyszer! Üdv Gabi!
Oda van írva a kapcs. rajzra( bal oldal közepe fele), hogy parallel port = párhuzamos port ami így néz ki a gép hátulján: katt
Amit te mondasz az pont, hogy soros port... neked párhuzamos kell mint ahogyan azt Báddzsó kolléga is írta... (régebbi nyomtatók, scannerek is ezen kommunikáltak)...
De még ha kezdő is vagy ebben a témában, szerintem akkor is érdemesebb egy PicKit-et összedobni... sokkal jobb azon megtanulni programozni meg úgy egyáltalán majd a későbbiekben is sokkal jobb lesz a debugg miatt is többek közt... és hát egyszer megcsinálod és nincs is vele probléma többet... kb. 3000-3500Ft -ből kijön egy PicKit2 ... legalábbis a furatszerelt Szilva féle project. Persze ha ez már sok... akkor építsd meg bátran a párhuzamos portra valót.. azzal nem lesz gondod... feltéve ha van ilyen portod mert az még hamarabb eltűnt az alaplapokról mint a soros.
Üdv!
Először mindenképpen ezt csinálom meg amit csatoltál, mert a Pic Kithez is kell egy égető. Van a gépemen ilyen port. Amúgy ezt az égetőt milyen programmal tudom használni? Üdv Gabi!
Elsőként a fórum keresőjének használatát kellene begyakorolni, mert már minden többször és több topikban is le van írva.
Kapcsolások (PIC szekció) WPB égetőszoftver fejlesztése/tesztelése PIC égetési hibák, problémák, kérdések Watt fórumtársunk honlapja
Szia.
A No752159 hozzászólásomban a progit is mellékeltem, de újra csatolom
[off] Nincs meg a program, hogy még egyszer fel kellett tenni!? Egy link is tökéletes lett volna. :kuss:
:gun: :violent: <<< Bővebben: Link >>>
Köszi! :worship:
Sziasztok!
Elsősorban PIC18F458-at szeretnék programozni. Találtam a neten egy lehetséges jelöltet ami nekem nagyon szimpatikus.Bővebben: Link Ezzel a Winpic800 V.3v59 - es programmal valóban működhet? Ugyanis a honlapon ezt javasolják. Valamint ha működöképes lehetne belerakni visszajelző ledeket ? Csak a legfontosabb funkciókat kéne jelezni. Pl: ha bedugom a gépbe világítana egy led hogy kap feszültséget meg ha égeti akkor egy egy led világíthatna. (Ez lenne az első égetőm. Ha mégse lenne megbízható vagy hasonló, légyszi ajánljatok valami egyszerű párhuzamos portos kapcsolást.) Előre is köszi!
Egy egyszerű PIC égetőre lenne szükségem (olyat szeretnék amihez van nyákterv), ezt találtam:
Bővebben: Link Próbálta már valaki ezt a kapcsolást? Fog ez működni?
Maradjunk annyiban, hogy sehogy, és soros portra sem érdemes megépíteni.
jah értem és vmi nem túl bonyolult usb-s kapcsolást nem tudnál küldeni vagy linkelni?
USB-re csak Pickit2-t érdemes építeni, vagy esetleg venni.
heló!
Am amit linket küldtem(http://www.hobbielektronika.hu/forum/files/62/626163fff4f0e9a83b110...90.gif) nem igázán értem hogy azt hova kell csatlakoztatni a géphez:s Lehet kicsit hülyén hangzik de csak most kezdek ezekkel foglalkozni
Az soros portra való. :google: Ha nincs olyan a gépeden akkor értelemszerűen ne foglalkozz vele. Amúgy én megépítettem azt az áramkört, kisebb tárhelyű picekkel megy, de 1kszó fölött már nem igazán, de így is csak akkor ha olyan a soros portod.
50%, hogy tudod használni. Vágülis ha van soros portod egy próbát megér. Már csak azért is mert a pickit2-ben lévő picet is be kell programozni valamivel, ha esetleg odáig jutnál... meg légszerelésel is megépíthető magára a csatlakozóra.
Értem köszi!!
![]() Am nincs olyan a gépemen!
Akkor marad az USB-s Pickit2 ami amúgy nagyon jó!
Csak ajánlani tudom. Kezdőknek is. SMD forrasztás mennyire megy? Mert van itthon egy félkész (inkább 1/4 kész) smd-s, Watt féle (lásd cikkekben) Pickit2 panelom, minden alkatrésszel. A pic rajta van beprogramozva, de semmi más nincs rajta. Ha érdekel írj pü-t.
Üdv kollégák!
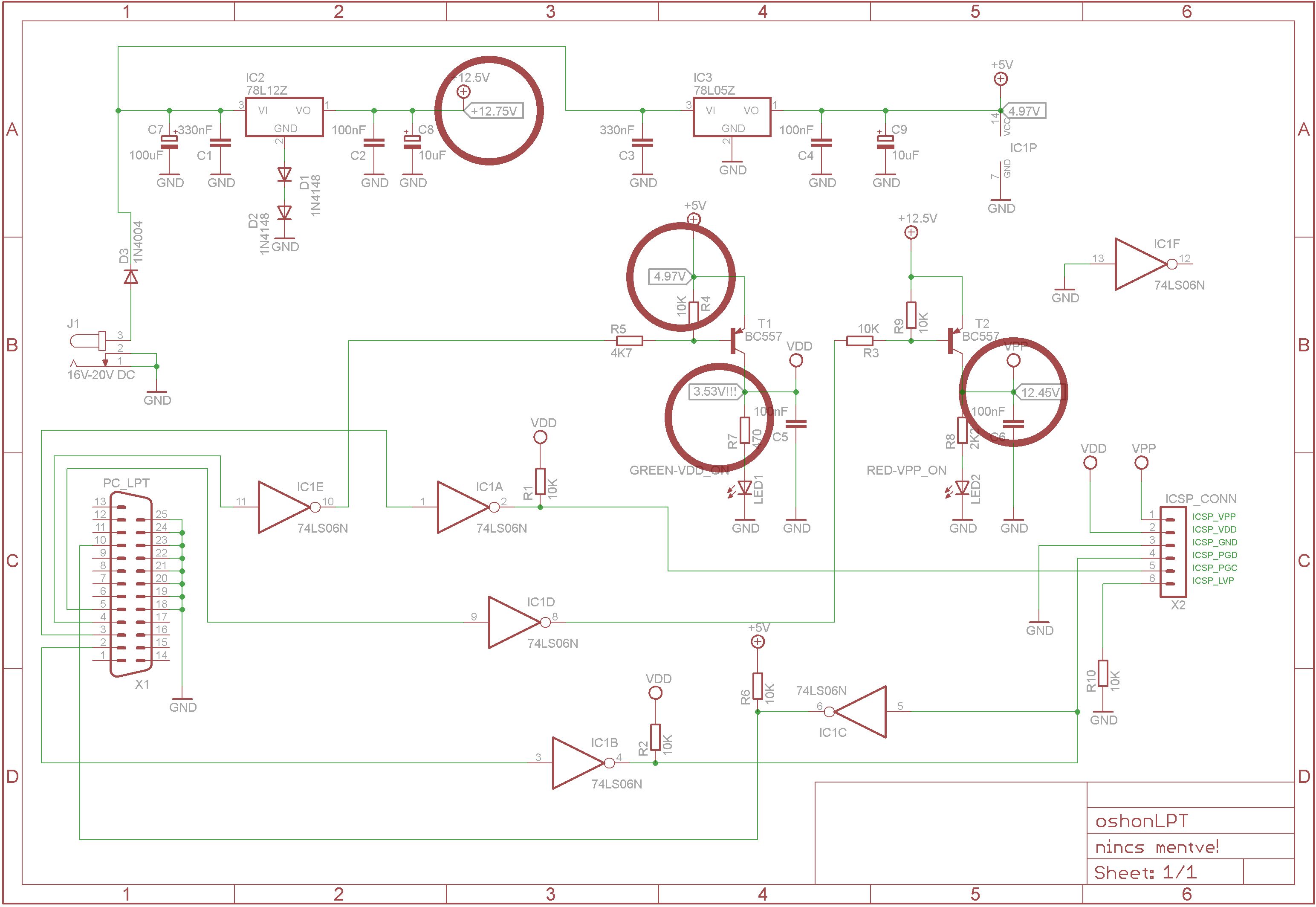
Nem vagyok az a nagyon kezdő típus, ennek ellenére kis segítségre szorulok: Adott az Oshon-féle párhuzamos portra kapcsolódó égető kapcsolás. Az a gondom vele, hogy egy próbapanelen összedobva, és labortápról üzemeltetve tökéletesen működött, olvasta és írta is PIC16F628A-mat. Csináltam hozzá egy nyák-ot, és összeépítettem, viszont nem sikerült működésre bírnom. Az okát még keresem, de hátha van valami ötletetek, ezért beírtam ide: A mellékelt képen látható, hogy miféle feszültség-értékeket mértem az égető tesztelésekor, a tranzisztorok nyitott állapotában. A kapcsolás ugyanaz, mint a www.oshonsoft.com oldalon lévő, csak én berajzoltam Eagle-be. Mint ahogy írtam, dugdosós próbapanelen működött, igaz akkor nem a saját stabilizátorokkal, hanem labortápról ment. Nem tudom, mennyire számít, de én 74LS06 helyett sima 7406-ot használtam. Az adatlap alapján ennek is jónak kell lennie, viszont a furcsa az, hogy nyugalmi állapotban ez az IC kb 30 mA-t zabál, emiatt a kis 5 V-os stabilizátor eléggé "izzad". Ha kiveszem a foglalatból az IC-t, akkor megszűnik a nagy áramfelvétel. Ez alapján hibás lenne az IC, de akkor hogy lehet hogy próbapanelen működik? (ugyanazokat az alkatrészeket használtam fel.) Köszi a segítséget.
A 7406 10-es lábán mekkora a feszültség, amikor a Vdd be van kapcsolva?
|
Bejelentkezés
Hirdetés |









nézd meg az adatlapját !







